搜索
      上传资料 赚现金

      浙江省杭州市第二中学2025-2026学年高一上学期期中考试生物试卷(Word版附解析)

      • 432.33 KB
      • 2025-11-23 15:20:13
      • 8
      • 0
      • 教习网3275309
      加入资料篮
      立即下载
      查看完整配套(共2份)
      包含资料(2份) 收起列表
      解析
      浙江省杭州市第二中学2025-2026学年高一上学期期中考试生物试卷 Word版含解析.docx
      预览
      原卷
      浙江省杭州市第二中学2025-2026学年高一上学期期中考试生物试卷 Word版无答案.docx
      预览
      正在预览:浙江省杭州市第二中学2025-2026学年高一上学期期中考试生物试卷 Word版含解析.docx
      浙江省杭州市第二中学2025-2026学年高一上学期期中考试生物试卷  Word版含解析第1页
      高清全屏预览
      1/16
      浙江省杭州市第二中学2025-2026学年高一上学期期中考试生物试卷  Word版含解析第2页
      高清全屏预览
      2/16
      浙江省杭州市第二中学2025-2026学年高一上学期期中考试生物试卷  Word版含解析第3页
      高清全屏预览
      3/16
      浙江省杭州市第二中学2025-2026学年高一上学期期中考试生物试卷  Word版无答案第1页
      高清全屏预览
      1/7
      浙江省杭州市第二中学2025-2026学年高一上学期期中考试生物试卷  Word版无答案第2页
      高清全屏预览
      2/7
      浙江省杭州市第二中学2025-2026学年高一上学期期中考试生物试卷  Word版无答案第3页
      高清全屏预览
      3/7
      还剩13页未读, 继续阅读

      浙江省杭州市第二中学2025-2026学年高一上学期期中考试生物试卷(Word版附解析)

      展开

      这是一份浙江省杭州市第二中学2025-2026学年高一上学期期中考试生物试卷(Word版附解析),文件包含浙江省杭州市第二中学2025-2026学年高一上学期期中考试生物试卷Word版含解析docx、浙江省杭州市第二中学2025-2026学年高一上学期期中考试生物试卷Word版无答案docx等2份试卷配套教学资源,其中试卷共23页, 欢迎下载使用。
      1. 蛋清稀释液中加入双缩脲试剂后呈紫色。据此推测蛋清中含有( )
      A. 淀粉B. 还原糖C. 蛋白质D. 脂肪
      2. 水体富营养化容易引发“水华”,该现象主要是由蓝细菌及一些真核藻类大量繁殖造成的。与真核藻类细胞相比,蓝细菌具有的是( )
      A. 核糖体B. 内质网C. 高尔基体D. 叶绿体
      3. 水稻根细胞吸收K⁺的过程需要载体蛋白并消耗ATP,这种吸收K⁺的方式是( )
      A. 主动运输B. 易化扩散
      C. 胞吞作用D. 渗透作用
      4. 有的耐盐植物根毛细胞的液泡中储存着大量的Na⁺,有利于其从高盐土壤中吸收水分。该事实可说明液泡中Na⁺具有的作用是( )
      A. 提供能量B. 维持渗透压
      C. 传递遗传信息D. 催化作用
      5. 唾液腺细胞合成、加工与分泌淀粉酶的主要过程如图所示。
      下列叙述正确的是( )
      A. 各种膜结构的主要成分为多糖和蛋白质
      B. 核糖体合成的多肽通过囊泡转移到内质网腔
      C. 高尔基体加工和转运淀粉酶的过程不消耗能量
      D. 淀粉酶分泌到细胞外的过程依赖于膜的流动性
      6. 大多数水果适宜储存的条件为0~4℃的低温、2%~3%的低O2浓度、3%~5%的高CO2浓度。下列叙述正确的是( )
      A. 低温抑制了参与需氧呼吸酶活性,能延长水果储存时间
      B. O2是需氧呼吸第二阶段的原料,低O2条件能抑制细胞呼吸
      C. CO2是需氧呼吸第三阶段的产物,高浓度CO2能抑制细胞呼吸
      D. 需氧呼吸释放热能可提高储存的环境温度,得以延长储存时间
      7. T2噬菌体的遗传物质是DNA。DNA的中文名称是( )
      A. 碳酸B. 磷酸C. 脂肪酸D. 脱氧核糖核酸
      8. 驱动细胞生命活动的直接能源物质是( )
      A. H2OB. ATPC. Na+D. Ca2+
      9. 苏丹Ⅲ染液可用于检测( )
      A. 麦芽糖B. 葡萄糖C. 脂肪D. 蛋白质
      10. 下图表示温度对淀粉酶活性的影响,相关叙述错误的是( )

      A. 酶作用的强弱可用淀粉酶的活性表示
      B. 淀粉酶具有最适温度只与热变性有关
      C. 30℃时酶促反应活化能比20℃时低
      D. 淀粉酶不适合在40℃条件下保存
      11. 某同学以紫色洋葱外表皮为材料,探究植物和复原的条件,观察到了处于质壁分离状态的细胞,如图所示。下列叙述错误的是( )
      A. 质壁分离过程中,液泡颜色变深
      B. 质壁分离过程中,细胞膜的面积变小
      C. 在清水中完成质壁分离复原后,细胞内外溶液浓度相等
      D. 图示细胞可能处于质壁分离过程或质壁分离复原过程
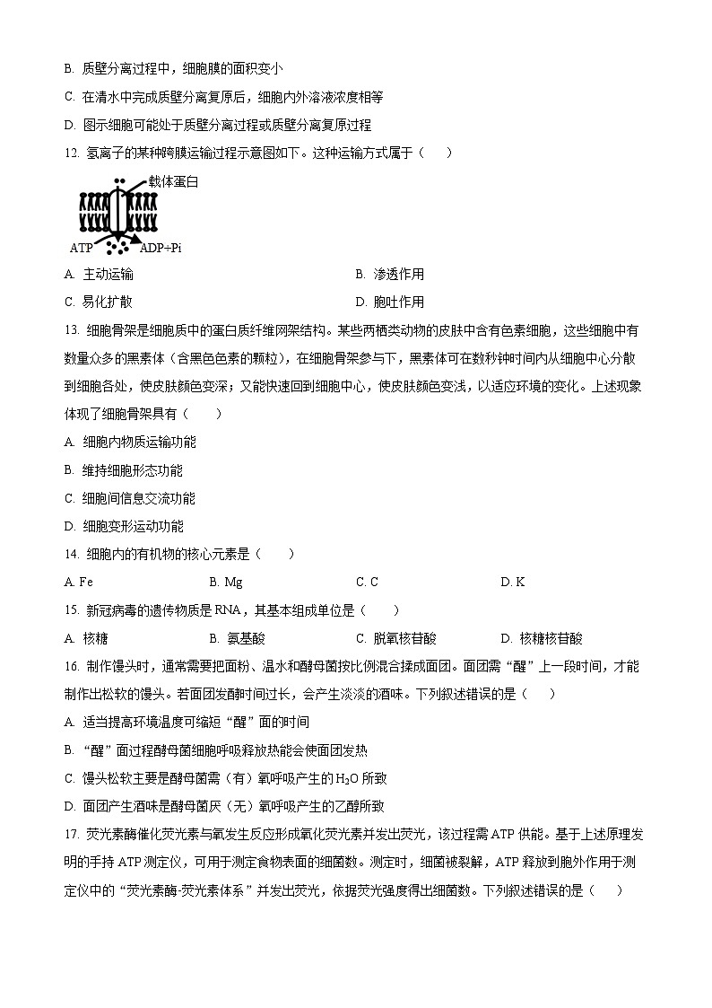
      12. 氢离子的某种跨膜运输过程示意图如下。这种运输方式属于( )
      A. 主动运输B. 渗透作用
      C. 易化扩散D. 胞吐作用
      13. 细胞骨架是细胞质中的蛋白质纤维网架结构。某些两栖类动物的皮肤中含有色素细胞,这些细胞中有数量众多的黑素体(含黑色色素的颗粒),在细胞骨架参与下,黑素体可在数秒钟时间内从细胞中心分散到细胞各处,使皮肤颜色变深;又能快速回到细胞中心,使皮肤颜色变浅,以适应环境的变化。上述现象体现了细胞骨架具有( )
      A. 细胞内物质运输功能
      B. 维持细胞形态功能
      C. 细胞间信息交流功能
      D. 细胞变形运动功能
      14. 细胞内的有机物的核心元素是( )
      A. FeB. MgC. CD. K
      15. 新冠病毒的遗传物质是RNA,其基本组成单位是( )
      A. 核糖B. 氨基酸C. 脱氧核苷酸D. 核糖核苷酸
      16. 制作馒头时,通常需要把面粉、温水和酵母菌按比例混合揉成面团。面团需“醒”上一段时间,才能制作出松软的馒头。若面团发酵时间过长,会产生淡淡的酒味。下列叙述错误的是( )
      A. 适当提高环境温度可缩短“醒”面的时间
      B. “醒”面过程酵母菌细胞呼吸释放热能会使面团发热
      C. 馒头松软主要是酵母菌需(有)氧呼吸产生的H2O所致
      D. 面团产生酒味是酵母菌厌(无)氧呼吸产生的乙醇所致
      17. 荧光素酶催化荧光素与氧发生反应形成氧化荧光素并发出荧光,该过程需ATP供能。基于上述原理发明的手持ATP测定仪,可用于测定食物表面的细菌数。测定时,细菌被裂解,ATP释放到胞外作用于测定仪中的“荧光素酶-荧光素体系”并发出荧光,依据荧光强度得出细菌数。下列叙述错误的是( )
      A. 荧光素与氧发生反应过程,需要吸收ATP释放的能量
      B. 荧光强度与ATP消耗量呈正相关,与细菌数呈负相关
      C. 细菌体内的ATP含量基本恒定,是该测定方法的重要依据
      D. ATP是细菌生命活动的直接能源物质,也可在体外水解放能
      阅读下列材料,回答下面问题。
      乳糖酶可催化乳糖水解为葡萄糖和半乳糖。为研究某因素对酶促反应速率的影响,研究小组利用乳糖酶和乳糖进行实验,结果如下表。
      18. 下列关于该实验的叙述,正确的是( )
      A. 实验目的是验证乳糖酶具有专一性
      B. 组③反应速率大于组②,是因为组③温度更适宜
      C. 组④反应速率低于组⑤,是因为组④部分酶失活
      D. 实验结果表明反应速率与乳糖酶浓度有关
      19. 若要提高实验中组④的反应速率,下列方法中有效的是( )
      A. 添加乳糖酶
      B 延长反应时间
      C. 添加麦芽糖
      D. 添加葡萄糖
      阅读下列材料,完成下面小题。
      某小组进行“探究酶催化的专一性”活动,实验思路如下表所示
      注:①“+”表示加入,“-”表示不加入;②检测试剂可选择本尼迪特试剂和斐林试剂中的一种。
      20. 丙和丁可构成一组对照实验,其自变量是( )
      A. 酶的种类B. 底物种类C. 反应温度D. 颜色变化
      21. 下列关于该实验的分析,正确的是( )
      A. 设置甲、乙两组是为了证明淀粉和蔗糖都是还原糖
      B. 沸水浴加热2min的作用是让酶促反应充分进行
      C. 若选用碘液作为检测试剂,则无法检测蔗糖是否水解
      D. 若用蔗糖酶替换唾液淀粉酶,则不能探究酶催化的专一性
      阅读下列材料,完成下面小题。
      溶栓酶可用于治疗血管栓塞引起的中风,其作用机理是催化血栓中的纤维蛋白水解,消除血栓,以恢复血管畅通。
      22. 下列关于溶栓酶的叙述,正确的是( )
      A. 溶栓酶能水解血栓中的胆固醇B. 溶栓酶的化学本质是蛋白质
      C. 必须在细胞内才能发挥作用D. 口服和注射均能达到治疗效果
      23. 学习小组为研究溶栓酶的作用及其影响因素,设计了以下实验思路,其中错误的是( )
      A. 通过设置系列pH梯度以探究酶的最适pH
      B. 通过设置系列温度梯度以探究酶的最适温度
      C. 通过设置系列底物浓度梯度以探究酶专一性
      D. 通过设置溶栓酶和非酶溶栓药物的对照实验以比较溶栓效果
      阅读下列材料,完成下面小题。
      马达蛋白是依赖于细胞骨架蛋白的,可以通过水解ATP将化学能转变为机械能的一类蛋白质。马达蛋白具有三个基本的特性:首先,具备细胞骨架结合蛋白的性质,这种结合特性是依赖于核苷酸的;第二,具备ATP酶的性质,可以水解ATP,它们的酶活性只有在结合相应细胞骨架时才能被激活;第三,可以将水解的化学能转变为运动的机械能。
      24. 细胞中的许多运动功能都和马达蛋白有关。马达蛋白的基本单位是( )
      A. 核苷酸B. 氨基酸C. 葡萄糖D. 多肽
      25. 下列关于马达蛋白、细胞骨架、ATP的叙述正确的是( )
      A. 马达蛋白的空间结构是有规则的双螺旋结构
      B. 微丝、微管就是由马达蛋白组成的
      C. 马达蛋白水解ATP产生能量,也生成ADP和磷酸
      D. 马达蛋白具有专一性,但不具有高效性
      二、非选择题(共3题,40分)
      26. 甜酒酿是以糯米为主要原料,通过发酵而成的含乙醇食品,清甜可口,酒味淡泊,参与发酵形成甜酒酿的微生物主要是糖化菌和酵母菌。制备甜酒酿的工艺流程简图如下。
      回答下列问题:
      (1)酒药中含有发酵所需的微生物,其中的主要微生物是糖化菌和_______。
      (2)发酵过程中,淀粉被糖化菌分解成单糖或二糖后才能被酵母菌利用。推测酵母菌不能直接利用淀粉的原因是_______。
      (3)搭窝是将拌好酒药的米饭装入容器,搭成中间低、周边高的凹窝。搭窝可以确保在发酵初期有较多的O2,以利于糖化菌和酵母菌进行呼吸。随着发酵的进行________呼吸,O2被逐渐消耗殆尽,此时酵母菌发酵生成______和CO2,最终形成了清甜可口的酒酿。
      (4)若要生产甜度低、酒味浓郁的甜酒酿,请提出两条可行的措施。_______。
      27. 唾液腺细胞中有两种细胞器参与唾液淀粉酶加工和运输。这两种细胞器模式图如下,它们均具有单层膜结构,细胞器甲上有核糖体附着,细胞器乙出芽产生囊泡,囊泡移向细胞膜并将内含物分泌到胞外。

      回答下列问题:
      (1)细胞器甲的名称是______,细胞器乙的名称是______。
      (2)核糖体是合成______的场所。唾液腺细胞内的核糖体除了附着在细胞器甲上,还可以存在于外层核膜、线粒体和______。
      (3)唾液淀粉酶的加工和运输过程中,细胞器甲出芽形成的______向细胞器乙移动,并与细胞器乙融合。这体现了生物膜具有______的结构特点,还体现了细胞器之间在结构和______上的联系。
      (4)决定了细胞核是该细胞中遗传物质的主要储存场所的结构是______。该细胞中有______,该结构主要由微管蛋白构成,与细胞的增殖有关。
      28. 近年来全民健身在各地兴起,由于疫情停办的马拉松也在各地举行,不少民众也踊跃报名参加。马拉松是一项大强度、长距离的竞技运动。改善肌细胞利用氧的能力是马拉松项目首先要解决的问题。下图1表示运动员骨骼肌细胞内葡萄糖的代谢过程(①—③代表场所,甲—丙代表有关物质);图2是某运动员在不同运动强度下,摄氧量与血液中乳酸含量的变化情况。回答下列问题:
      (1)运动员在摄氧量为3L/min条件下,为其提供直接能量的场所为图1中的______(用图中代号回答)。该条件下肌肉细胞(以葡萄糖为底物)产生的CO2量______消耗的O2量。
      (2)图2说明,日常生活中提倡慢跑等有氧运动的原因之一是不致因剧烈运动导致产生过多的______(用图1中代号回答)。组别





      乳糖浓度
      10%
      10%
      10%
      10%
      10%
      乳糖酶浓度
      0%
      1%
      2%
      4%
      8%
      反应速率(g半乳糖/min)
      0
      25
      50
      100
      200
      组别




      1%淀粉溶液3mL
      +
      -
      +
      -
      2%蔗糖溶液3mL
      -
      +
      -
      +
      唾液淀粉酶溶液1mL
      -
      -
      +
      +
      蒸馏水1mL
      +
      +
      -
      -
      37℃水浴10min,分别加入检测试剂2mL,摇匀。沸水浴2min,观察并记录颜色变化

      相关试卷 更多

      资料下载及使用帮助
      版权申诉
      • 1.电子资料成功下载后不支持退换,如发现资料有内容错误问题请联系客服,如若属实,我们会补偿您的损失
      • 2.压缩包下载后请先用软件解压,再使用对应软件打开;软件版本较低时请及时更新
      • 3.资料下载成功后可在60天以内免费重复下载
      版权申诉
      若您为此资料的原创作者,认为该资料内容侵犯了您的知识产权,请扫码添加我们的相关工作人员,我们尽可能的保护您的合法权益。
      入驻教习网,可获得资源免费推广曝光,还可获得多重现金奖励,申请 精品资源制作, 工作室入驻。
      版权申诉二维码
      欢迎来到教习网
      • 900万优选资源,让备课更轻松
      • 600万优选试题,支持自由组卷
      • 高质量可编辑,日均更新2000+
      • 百万教师选择,专业更值得信赖
      微信扫码注册
      手机号注册
      手机号码

      手机号格式错误

      手机验证码 获取验证码 获取验证码

      手机验证码已经成功发送,5分钟内有效

      设置密码

      6-20个字符,数字、字母或符号

      注册即视为同意教习网「注册协议」「隐私条款」
      QQ注册
      手机号注册
      微信注册

      注册成功

      返回
      顶部
      学业水平 高考一轮 高考二轮 高考真题 精选专题 初中月考 教师福利
      添加客服微信 获取1对1服务
      微信扫描添加客服
      Baidu
      map