若您为此资料的原创作者,认为该资料内容侵犯了您的知识产权,请扫码添加我们的相关工作人员,我们尽可能的保护您的合法权益。
1/13
2/13
3/13
还剩10页未读,
继续阅读
所属成套资源:2025—2026学年度高二上学期期中考试历史试题(含答案)
成套系列资料,整套一键下载
山东省实验中学2025—2026学年度高二上学期期中考试历史试题(含答案)
展开
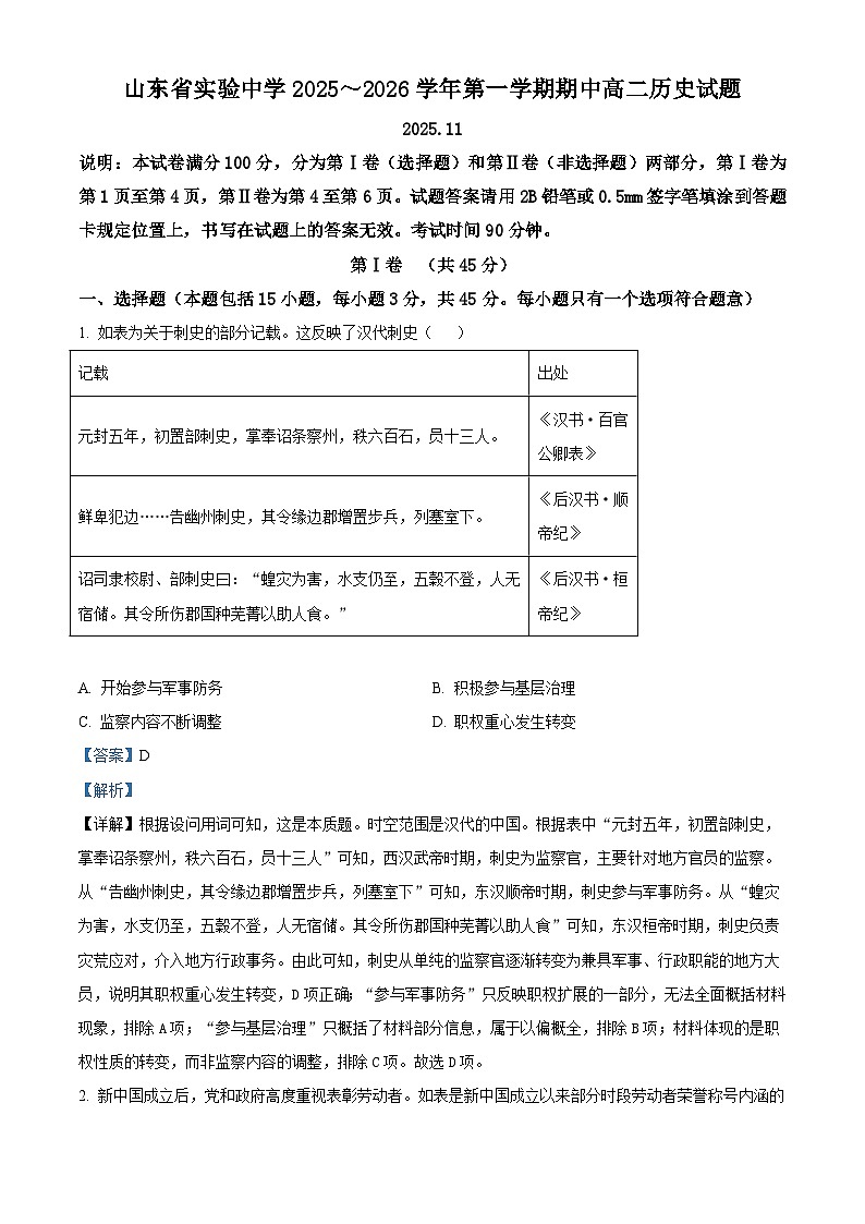
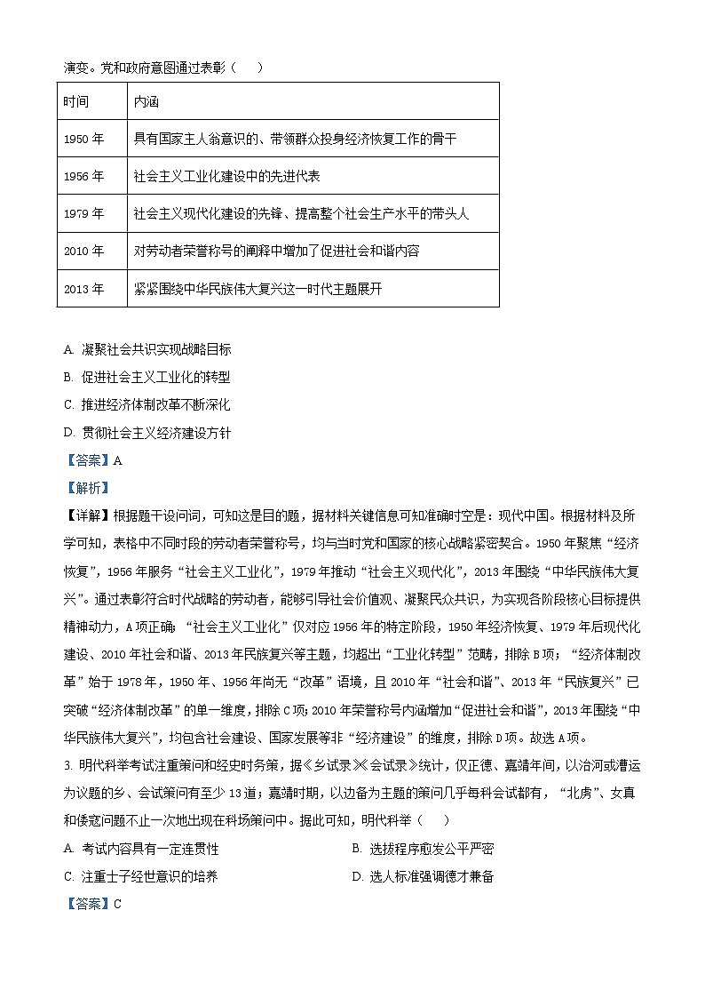
这是一份山东省实验中学2025—2026学年度高二上学期期中考试历史试题(含答案),共13页。试卷主要包含了11, 如表为关于刺史的部分记载, 公元前62年,汉宣帝下诏, 道光朝等内容,欢迎下载使用。
相关试卷
山东省实验中学2025~2026学年第一学期期中高一历史试题(无答案):
这是一份山东省实验中学2025~2026学年第一学期期中高一历史试题(无答案),共10页。
山东省实验中学2025-2026学年高一上学期期中考试历史试题:
这是一份山东省实验中学2025-2026学年高一上学期期中考试历史试题,共10页。
山东省实验中学2025-2026学年高三上学期第二次诊断性考试历史试题(含答案):
这是一份山东省实验中学2025-2026学年高三上学期第二次诊断性考试历史试题(含答案),文件包含山东省实验中学二诊历史试卷2025111pdf、山东省实验中学二诊历史答案2025111pdf等2份试卷配套教学资源,其中试卷共10页, 欢迎下载使用。
相关试卷 更多
资料下载及使用帮助
版权申诉
- 1.电子资料成功下载后不支持退换,如发现资料有内容错误问题请联系客服,如若属实,我们会补偿您的损失
- 2.压缩包下载后请先用软件解压,再使用对应软件打开;软件版本较低时请及时更新
- 3.资料下载成功后可在60天以内免费重复下载
版权申诉
免费领取教师福利

