若您为此资料的原创作者,认为该资料内容侵犯了您的知识产权,请扫码添加我们的相关工作人员,我们尽可能的保护您的合法权益。
还剩2页未读,
继续阅读
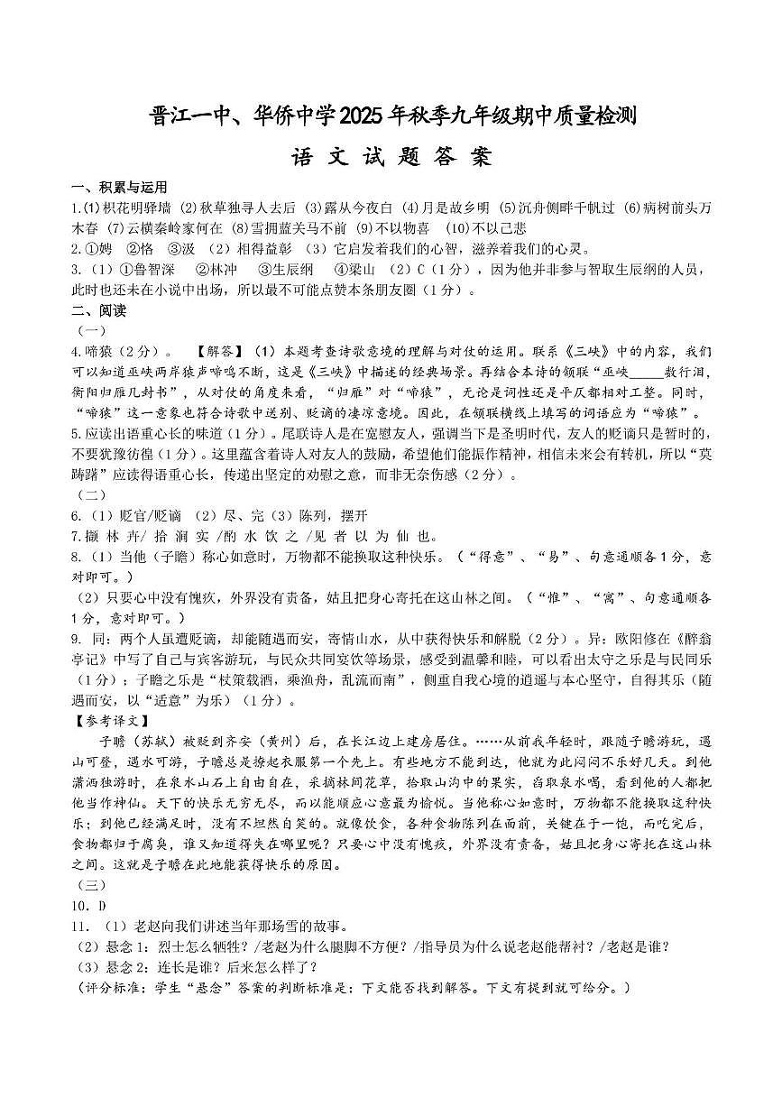
福建省泉州市晋江市晋江一中教育集团校2025-2026学年九年级上学期11月期中语文试题
展开
这是一份福建省泉州市晋江市晋江一中教育集团校2025-2026学年九年级上学期11月期中语文试题,文件包含福建省泉州市晋江市晋江一中教育集团校2025-2026学年九年级上学期11月期中语文试题pdf、福建省泉州市晋江市晋江一中教育集团校2025-2026学年九年级上学期11月期中语文试题答题卡pdf、福建省泉州市晋江市晋江一中教育集团校2025-2026学年九年级上学期11月期中语文试题答案pdf等3份试卷配套教学资源,其中试卷共8页, 欢迎下载使用。
相关试卷
福建省泉州市晋江市第一中学2025-2026学年七年级上学期期中考试语文试题:
这是一份福建省泉州市晋江市第一中学2025-2026学年七年级上学期期中考试语文试题,共7页。
福建省泉州第一中学2025-2026学年九年级上学期第一次月考语文试题:
这是一份福建省泉州第一中学2025-2026学年九年级上学期第一次月考语文试题,共11页。试卷主要包含了积累与运用,阅读,写作等内容,欢迎下载使用。
2024-2025福建泉州晋江市七年级上学期11月期中语文试题(无答案):
这是一份2024-2025福建泉州晋江市七年级上学期11月期中语文试题(无答案),共8页。
相关试卷 更多
资料下载及使用帮助
版权申诉
- 1.电子资料成功下载后不支持退换,如发现资料有内容错误问题请联系客服,如若属实,我们会补偿您的损失
- 2.压缩包下载后请先用软件解压,再使用对应软件打开;软件版本较低时请及时更新
- 3.资料下载成功后可在60天以内免费重复下载
版权申诉
免费领取教师福利

