搜索
      上传资料 赚现金

      浙江省金华市十校2025-2026学年高三上学期11月模拟考试技术-高中信息技术试题(Word版附解析)

      • 1.04 MB
      • 2025-11-21 19:07:14
      • 24
      • 0
      • 教习网3275309
      加入资料篮
      立即下载
      查看完整配套(共2份)
      包含资料(2份) 收起列表
      解析
      浙江省金华市十校2025-2026学年高三上学期11月模拟考试技术试题-高中信息技术 Word版含解析.docx
      预览
      原卷
      浙江省金华市十校2025-2026学年高三上学期11月模拟考试技术试题-高中信息技术 Word版无答案.docx
      预览
      正在预览:浙江省金华市十校2025-2026学年高三上学期11月模拟考试技术试题-高中信息技术 Word版含解析.docx
      浙江省金华市十校2025-2026学年高三上学期11月模拟考试技术试题-高中信息技术  Word版含解析第1页
      高清全屏预览
      1/14
      浙江省金华市十校2025-2026学年高三上学期11月模拟考试技术试题-高中信息技术  Word版含解析第2页
      高清全屏预览
      2/14
      浙江省金华市十校2025-2026学年高三上学期11月模拟考试技术试题-高中信息技术  Word版含解析第3页
      高清全屏预览
      3/14
      浙江省金华市十校2025-2026学年高三上学期11月模拟考试技术试题-高中信息技术  Word版无答案第1页
      高清全屏预览
      1/9
      浙江省金华市十校2025-2026学年高三上学期11月模拟考试技术试题-高中信息技术  Word版无答案第2页
      高清全屏预览
      2/9
      浙江省金华市十校2025-2026学年高三上学期11月模拟考试技术试题-高中信息技术  Word版无答案第3页
      高清全屏预览
      3/9
      还剩11页未读, 继续阅读

      浙江省金华市十校2025-2026学年高三上学期11月模拟考试技术-高中信息技术试题(Word版附解析)

      展开

      这是一份浙江省金华市十校2025-2026学年高三上学期11月模拟考试技术-高中信息技术试题(Word版附解析),文件包含浙江省金华市十校2025-2026学年高三上学期11月模拟考试技术试题-高中信息技术Word版含解析docx、浙江省金华市十校2025-2026学年高三上学期11月模拟考试技术试题-高中信息技术Word版无答案docx等2份试卷配套教学资源,其中试卷共23页, 欢迎下载使用。
      考生须知:
      本试题卷分两部分,第一部分信息技术,第二部分通用技术。全卷共14页,第一部分1至7页,第二部分8至14页。满分100分,考试时间90分钟。
      1.答题前,请务必将自己的姓名、准考证号用黑色字迹的签字笔或钢笔填写在答题纸上。
      2.答题时,请按照答题纸上“注意事项”的要求,在答题纸相应的位置上规范作答,在本试题卷上的作答一律无效。
      3.非选择题的答案须用黑色字迹的签字笔或钢笔写在答题纸上相应区域内,作图时可先使用2B铅笔,确定后须用黑色字迹的签字笔或钢笔描黑,答案写在本试题卷上无效。
      第一部分 信息技术(50分)
      一、选择题(本大题共12小题,每小题2分,共24分。在每小题给出的四个选项中,只有一个符合题目要求)
      1. 某校举办“家校安全教育日”活动,包括用电安全、出行安全、生活安全等内容。该活动通过直播、公众号等形式传播,家长可参与线上或线下活动,实名注册后可互动与留言。下列关于数据和信息的说法,正确的是( )
      A. 只有线上活动才会产生数据
      B 直播视频以二进制形式存储
      C. 留言数据用文件形式处理效率最高
      D. 活动视频可回放体现了信息的时效性
      【答案】B
      【解析】
      【详解】本题考查数据与信息相关内容。A选项,线上线下的活动都会产生数据,选项错误。B选项,计算机中所有数据(包括视频、音频、文本等)本质上都以二进制(0和1)形式存储和传输,直播视频也不例外,选项正确。C选项,留言数据属于结构化或半结构化数据,包含用户ID、时间、内容等信息,用数据库(如关系型数据库)存储和处理,能更高效地实现查询、统计、管理,文件形式处理不利于检索和维护,选项错误。D选项,信息的时效性指信息在特定时间内有效,而视频可回放体现的是信息的可存储性(能长期保存并重复使用),与时效性无关。故本题答案是B选项。
      2. 某校举办“家校安全教育日”活动,包括用电安全、出行安全、生活安全等内容。该活动通过直播、公众号等形式传播,家长可参与线上或线下活动,实名注册后可互动与留言。关于信息安全与信息社会责任,下列行为合适的是( )
      A. 用户可选择实名或匿名留言B. 用他人的信息注册并参与活动
      C. 将用户信息打包后出售D. 所有注册用户均可查看后台数据
      【答案】A
      【解析】
      【详解】本题考查信息安全与信息社会责任。选项A“用户可选择实名或匿名留言”符合信息安全与社会责任的要求,保护用户隐私,给予用户选择权。选项B“用他人的信息注册并参与活动”侵犯他人隐私,不符合信息安全要求。选项C“将用户信息打包后出售”违反信息安全原则,侵犯用户隐私。选项D“所有注册用户均可查看后台数据”不符合信息安全要求,可能导致信息泄露。故答案为:A。
      3. 某智慧停车场系统有如下功能:识别车牌,记录进出场时间;支持刷脸支付、手机扫码支付、ETC支付或车牌识别支付;车主可通过APP或网站查询空余车位,停车、缴费记录等。下列关于该系统中硬件的说法,不正确的是( )
      A. 刷脸设备是该系统中的硬件B. ETC支付可由RFID技术实现
      C. 每个车位需配置传感器或摄像头D. 车牌属于该系统的输入设备
      【答案】D
      【解析】
      【详解】本题考查硬件设备的识别与分类能力。在智慧停车场系统中,刷脸设备、ETC支付设备、传感器或摄像头等都属于硬件设备。选项A中,刷脸设备确实是硬件;选项B中,ETC支付通常通过RFID技术实现,RFID设备也是硬件;选项C中,每个车位配置传感器或摄像头用于检测车位状态,这些也是硬件设备;选项D中,车牌是输入数据的来源,但不是设备本身。因此,选项D的说法不正确。故答案为:D。
      4. 某智慧停车场系统有如下功能:识别车牌,记录进出场时间;支持刷脸支付、手机扫码支付、ETC支付或车牌识别支付;车主可通过APP或网站查询空余车位,停车、缴费记录等。该系统的下列功能中,运用了人工智能技术的是( )
      A. 识别车牌后自动支付停车费B. 手机扫码支付停车费
      C. 识别ETC自动支付停车费D. 通过APP查询缴费记录
      【答案】A
      【解析】
      【详解】本题考查人工智能技术的应用能力。人工智能技术在智慧停车场系统中的应用主要体现在车牌识别和刷脸支付等方面。选项A“识别车牌后自动支付停车费”涉及车牌识别技术,这是人工智能的典型应用之一。选项B“手机扫码支付停车费”主要依赖于二维码技术,不属于人工智能。选项C“识别ETC自动支付停车费”主要依赖于射频识别技术(RFID),不属于人工智能。选项D“通过APP查询缴费记录”属于信息查询功能,也不涉及人工智能。因此,运用了人工智能技术的功能是选项A。故答案为:A。
      5. 某智慧停车场系统有如下功能:识别车牌,记录进出场时间;支持刷脸支付、手机扫码支付、ETC支付或车牌识别支付;车主可通过APP或网站查询空余车位,停车、缴费记录等。关于该信息系统的支撑技术,下列说法正确的是( )
      A. 该系统有输入功能,但没有输出功能
      B. 该系统中的APP属于应用软件
      C. 缴费过程仅体现了数据的查询功能
      D. 系统中所有设备使用相同的传输协议
      【答案】B
      【解析】
      【详解】本题考查信息系统的基本概念和支撑技术的理解。A. 该系统有输入功能,但没有输出功能:错误。智慧停车场系统不仅有输入功能(如识别车牌、记录时间),也有输出功能(如显示空余车位信息、提供缴费记录等)。B. 该系统中的APP属于应用软件:正确。APP是应用软件的一种,专门为用户提供特定功能或服务。C. 缴费过程仅体现了数据的查询功能:错误。缴费过程不仅涉及数据查询,还包括数据处理和交易执行等功能。D. 系统中所有设备使用相同的传输协议:错误。不同设备可能使用不同的传输协议,例如,ETC支付和手机扫码支付可能使用不同的协议。故答案为:B。
      6. 某智慧停车场系统有如下功能:识别车牌,记录进出场时间;支持刷脸支付、手机扫码支付、ETC支付或车牌识别支付;车主可通过APP或网站查询空余车位,停车、缴费记录等。停车场分4个区,每个区有120个车位,每个车位有2个传感器,若使用二进制对这些传感器进行编码,最少需要二进制位数是( )位。
      A. 8B. 9C. 10D. 11
      【答案】C
      【解析】
      【详解】本题考查二进制编码的位数计算。停车场分为4个区,每个区有120个车位,因此总共有4 × 120 = 480个车位。每个车位有2个传感器,因此总共有480 × 2 = 960个传感器。为了对960个传感器进行唯一编码,所需的二进制位数n应满足2^n ≥ 960。通过计算,2^9 = 512,2^10 = 1024。因此,最少需要10位二进制数才能对960个传感器进行编码。故答案为:C。
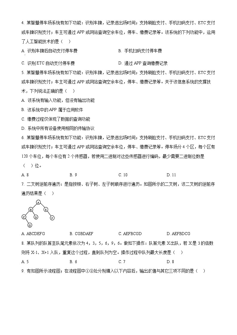
      7. 二叉树逆前序遍历:是指按根、右子树、左子树顺序进行遍历。如图所示的二叉树,该二叉树的逆前序遍历结果是( )
      A. ABCDEFGB. CGBDAEFC. AEFBCGDD. AEFBDCG
      【答案】D
      【解析】
      【详解】本题考查二叉树遍历相关内容。逆前序遍历顺序是“根、右子树、左子树”。
      根节点是A,先访问A。
      右子树以E为根,访问E;E的右子树是F,访问F;E的左子树无,返回。
      左子树以B为根,访问B;B的右子树是D,访问D;B的左子树以C为根,访问C;C的右子树是G,访问G。
      最终遍历结果为AEFBDCG。
      故本题答案是D选项。
      8. 某队列的队首至队尾元素依次为4,3,5,6,9,6。做如下操作:队首元素X出队,若X是3的倍数则将X-1、X+1入队,重复这个过程,直到队列为空。操作过程中队列最大长度是( )
      A. 5B. 6C. 7D. 8
      【答案】D
      【解析】
      【详解】本题考查队列的基本操作及其动态变化过程。初始队列为:4, 3, 5, 6, 9, 6。
      4出队,队列变为:3, 5, 6, 9, 6。
      3出队,3是3的倍数,故将2, 4入队,队列变为:5, 6, 9, 6, 2, 4。
      5出队,队列变为:6, 9, 6, 2, 4。
      6出队,6是3的倍数,故将5, 7入队,队列变为:9, 6, 2, 4, 5, 7。
      9出队,9是3的倍数,故将8, 10入队,队列变为:6, 2, 4, 5, 7, 8, 10。
      6出队,6是3的倍数,故将5, 7入队,队列变为:2, 4, 5, 7, 8, 10, 5, 7。
      2出队,队列变为:4, 5, 7, 8, 10, 5, 7。
      4出队,队列变为:5, 7, 8, 10, 5, 7。
      5出队,队列变为:7, 8, 10, 5, 7。
      7出队,队列变为:8, 10, 5, 7。
      8出队,队列变为:10, 5, 7。
      10出队,队列变为:5, 7。
      5出队,队列变为:7。
      7出队,队列为空。在整个过程中,队列的最大长度为8。故答案为:D。
      9. 有如图所示流程图;在流程图中①②处分别填入以下内容后,输出的值与其它三项不同的是( )
      A. ①[2,4,7,5,3] ②a[i]%2==i%2B. ①[23,15,46,9,7] ②a[i%5]>a[(i+2)%5]
      C. ①{1:2,0:4,2:3,3:1,4:1} ②a[i]+1==a[a[i]]D. ①"aabbab" ②a[i]==a[i+1]
      【答案】C
      【解析】
      【详解】本题考查算法流程图相关内容。分别将四个选项代入流程图,分析如下:
      A选项,该程序统计列表中元素值的奇偶性与下标的奇偶性相同的元素个数。当i=0、3时满足要求,t值为2,输出结果为:2。
      B选项,该程序在循环中比较a[i]与a[(i+2)%5],即每个元素与它向后两位(循环意义上)的元素的大小,统计前者大于后者的次数。当i=1、2时满足要求,t值为2,输出结果为:2。
      C选项,该程序统计在i=0..4中,满足a[i]+1==a[a[i]]的i的个数。当i=1、3、4时满足要求,t值为3,输出结果为:3。
      D选项,该程序统计字符串a中相邻相同字符对的数量,但只检查前5对相邻字符(即索引(0,1),(1,2),(2,3),(3,4),(4,5)),并输出相同相邻对的个数。当i=0、2时满足要求,t值为2,输出结果为:2。
      故本题答案是C选项。
      10 有如下程序段:
      a = [2,-1,-4,0,0,-2]
      L = -1; R = 6; i = 0
      while i < R:
      if a[i] < 0:
      L = L + 1
      a[i],a[L] = a[L],a[i]
      i = i + 1
      elif a[i] > 0:
      R = R-1
      a[i],a[R] = a[R],a[i]
      else:
      i = i + 1
      运行程序后,列表a的值为( )
      A. [-4,-1,-2,0,0,2]B. [-2,-1,-4,0,0,2]C. [0,0,-2,-1,-4,2]D. [-1,-2,-4,0,0,2]
      【答案】B
      【解析】
      【详解】本题考查程序的控制流和数组元素的交换操作。初始状态:a = [2, -1, -4, 0, 0, -2], L = -1, R = 6, i = 0。
      第1轮循环(i=0, R=6):a[0] = 2 > 0 → 执行 elif块:R = R - 1 = 5 ,交换 a[0] 和 a[5]:a[0] 和 a[5] 值互换,列表变为 [-2, -1, -4, 0, 0, 2]。i 不变(仍为0)。
      第2轮循环(i=0, R=5):a[0] = -2 < 0 → 执行 if块:L = L + 1 = 0,交换 a[0] 和 a[0](无变化)。i = i + 1 = 1。
      第3轮循环(i=1, R=5):a[1] = -1 < 0 → 执行 if块:L = L + 1 = 1,交换 a[1] 和 a[1](无变化)。i = i + 1 = 2。
      第4轮循环(i=2, R=5):a[2] = -4 < 0 → 执行 if块:L = L + 1 = 2 ,交换 a[2] 和 a[2](无变化)。i = i + 1 = 3。
      第5轮循环(i=3, R=5):a[3] = 0 == 0 → 执行 else 块:i = i + 1 = 4。
      第6轮循环(i=4, R=5): a[4] = 0 == 0 → 执行 else 块:i = i + 1 = 5。
      循环结束:i=5 和 R=5,条件 i < R 为假,退出循环。最终列表:[-2, -1, -4, 0, 0, 2]。故选B。
      11. 有如下程序段,用于将列表a中的字符串根据长度分类,将长度为x的单词存储至链表头为head[x]的链表中,则方框中应填入的正确代码为( )
      nde =[]
      head =[-1]*100; tail =[-1]*100
      fr i in a:
      x = len(i)
      nde.append([i,-1])
      if head[x] ==-1:
      head[x] = tail[x] = len(nde)-1
      else:

      tail[x] = len(nde)-1
      A. nde[tail[x]][1] = len(nde)-1B. nde[tail[x]][1] =-1
      C. tail[len(nde)-1] =-1D. nde[x][1] = len(nde)-1
      【答案】A
      【解析】
      【详解】本题考查链表的基本操作和实现。本题中,nde 列表中的每个元素形如 [当前单词, 下一个结点的下标],用于实现链表结构。 当 head[x] 不为 -1 时,表示长度为 x 的链表已存在,需要将新结点连接到原链表尾部。在 Pythn 中, nde[tail[x]] 表示原链表尾结点,nde[tail[x]][1] 为其“next”指针,应指向新结点的下标 len(nde)-1。 因此,正确的代码是: nde[tail[x]][1] = len(nde) - 1。 选项 A 即为此表达式,故选 A。
      12. 编写代码,实现功能消除字符串s中连续三个及以上相同的字母(如果消除后出现新的连续字符则一并消除)。例如,输入“ABBCCDDDCBBA”,输出结果为“AA”。
      s = input() + "."
      s1 = [""]*(len(s)+1); t1= 0 #存储结果字符
      s2 = [0]*(len(s)+1); t2 = 0 #存储连续计数
      fr i in s:
      while s2[t2] >= 3 and i != s1[t1]:
      t1 -= s2[t2]; t2 -= 1
      if i == s1[t1]:

      else:
      t2 += 1; s2[t2] = 1
      t1 += l;②
      #输出s1[1:t1]的内容,代码略
      则划线处应填代码是( )
      A. ①s2[t2] += 1 ②s1[t1] = s1[s2[t2]]B. ①s1[t1] = i ②s1[t1] = s1[t1-1]
      C. ①s2[t2] += 1 ②s1[t1] = iD. ①s1[t1] = i ②s1[t2] = 1
      【答案】C
      【解析】
      【详解】本题考查字符串处理和循环控制能力。程序的功能是实现消除连续三个及以上相同字母的功能,并处理消除后可能形成的新连续序列。题目提供的代码使用栈结构(通过列表 s1 存储字符,s2 存储连续计数)来实现这一功能。①处:当字符 i 与栈顶字符 s1[t1] 相同时,应增加该字符的连续计数。因此,①处代码应为 s2[t2] += 1(增加当前栈顶字符的计数)。②处:在 t1 += 1 后(索引增加),需要将当前字符 i 存入新栈顶位置。因此,②处代码应为 s1[t1] = i(设置当前字符到栈顶)。因此,本题选择C。
      二、非选择题(本大题共3小题,第13题8分,第14题9分,第15题9分,共26分。)
      13. 某社区要搭建一个“安全监测系统”,用于监控活动室的温度、烟雾浓度等数据,并根据阈值自动控制或接收服务器指令控制相关执行器,可通过浏览器查询实时和历史数据。系统结构如图所示:
      请回答下列问题:
      (1)该系统的网络应用软件的实现架构是____(单选,填字母:A.C/S架构/B.B/S架构)
      (2)系统正常运行一段时间后,若更换不同型号的温度传感器,可能需要修改____(单选,填字母:A.智能终端程序/B.服务器端程序/C.智能终端和服务器端程序)
      (3)下列关于该系统数据与功能的说法,正确的有____(多选,填字母)。
      A.该系统大部分数据处理在服务器端完成
      B.传感器数据保存在智能终端,浏览记录保存在数据库
      C.该社区活动室网络故障会影响该系统正常运行
      D.若增加湿度监控功能,需要增加湿度传感器
      E.可以通过服务器打开温控或烟控设备
      (4)由于活动室温度数据一天中变化不大,智能终端相关数据上传采用以下策略:当数据变化大于t时上传一次温度数据,否则不上传。请在程序划线处填入合适的代码。
      #导入相关库,并从服务器获取数据变化阈值t,代码略
      #传感器获取第一个温度数据存入tmp
      while True:
      #从传感器获取温度值,保存在newtmp中,代码略
      if ____:
      #将newtmp数据上传到服务器,代码略
      tmp = newtmp
      sleep(1000) #延时1分钟
      (5)请按例写出“浏览温度的历史数据”的数据流转过程:____。(例如,温度数据获取:温度传感器→智能终端)
      【答案】 ①. B ②. A ③. ADE ④. newtmp-tmp > t r newtmp-tmp < -t 或tmp-newtmp > t r tmp–newtmp < -t或abs(tmp-newtmp) > t或abs(newtmp-tmp) > t ⑤. 浏览器→互联网→服务器→数据库→服务器→互联网→浏览器 或 浏览器⇄互联网⇄服务器⇄数据库 或 浏览器→服务器→浏览器 或 浏览器⇄服务器 或其他合理答案
      【解析】
      【详解】本题考查信息系统搭建及数据处理。
      (1)该系统的网络应用软件的实现架构是B/S架构。B/S架构是浏览器/服务器架构,用户通过浏览器访问服务器获取数据和服务,适合于通过互联网进行数据查询和控制。故答案为:B。
      (2)系统正常运行一段时间后,若更换不同型号的温度传感器,可能需要修改智能终端程序。因为传感器的数据格式或通信协议可能不同,需要智能终端程序进行适配。故答案为:A。
      (3)关于该系统数据与功能的说法,正确的有A、D、E。A项正确,因为大部分数据处理在服务器端完成。D项正确,因为增加湿度监控功能需要增加湿度传感器。E项正确,因为可以通过服务器发送指令控制温控或烟控设备。故答案为:ADE。
      (4)智能终端相关数据上传策略的代码应为:|newtmp-tmp|>t。该条件判断温度变化是否超过阈值t,若超过则上传数据。故答案为:abs(newtmp - tmp) > t。
      (5)“浏览温度的历史数据”的数据流转过程可以是:浏览器→互联网→服务器→数据库→服务器→互联网→浏览器。用户通过浏览器请求服务器,服务器从数据库获取历史数据并返回给浏览器。
      14. 某社区设有智能垃圾分类回收系统,可以分类统计居民投放的垃圾,且可回收物按重量获得积分。“塑料”每公斤3分,“纸张”每公斤5分,“金属”每公斤8分,其他类型2分。9月部分数据如图a所示,请回答下列问题:
      (1)若要计算各户积分,需要先数据清洗,排除不可回收物的相关记录。
      imprt pandas as pd
      df = pd.read_excel("9.xlsx") #读取9月数据文件
      #补充数据清洗语句
      划线处应填入的代码是____(单选,填字母):
      A.df_clean = df[df["可回收"] == "是"]
      B.df_clean = df[df["可回收"]== "否"]
      C.df_clean = df[df["垃圾类型"] != "厨余"]
      (2)若要计算积分,并绘制积分前十名的条形图(如图b所示),请完成划线处①、②的填空:
      imprt matpltlib.pyplt as plt
      df_clean["积分"] = 0
      fr idx in df_clean.index:
      ctype = df_clean.at[idx,"垃圾类型"]
      weight = df_clean.at[idx,"重量(kg)"]
      if ctype == "塑料":
      df_clean.at[idx,"积分"] = weight * 3
      elif ctype == "纸张":
      df_clean.at[idx,"积分"] = ①____
      elif ctype == "金属":
      df_clean.at[idx,"积分"] = weight * 8
      else: #其他可回收类型(如玻璃)
      df_clean.at[idx,"积分"] = weight * 2
      df_ttal = df_clean.grupby("户名",as_index = False)[["积分"]].sum()
      df_srted = df_ttal.srt_values("②____ ",ascending = False)
      #取排序后的前10行数据,并绘制条形图,代码略
      (3)社区80个住户编号范围是:101-180,每年社区会对积分最高的若干户进行奖励。为了避免突击式攒积分,要求获奖住户在一年12个月中,至少有k次进入当月的积分前十名。编写程序,从高到低输出符合条件的户名及积分,请完成划线处①②的填空:
      #全年各户的总积分已存入一维列表ts(若ts[0]为80,表示101住户全年积分为80)
      #全年每月积分前十名的户名已存入tp10列表,格式如:[[1月前10],[2月前10],…]
      #例如:[[101,106,103,…],…],表示1月第1是101户,第2是106户,……
      cnt = [0] * 80 #初始为0
      fr s in tp10:
      fr x in s:
      idx = x-101
      ①____
      ans = [] ; n = 0
      fr i in range(80):
      if cnt[i] >= k:
      idx = 101 + i
      ans.append([idx,ts[i]]) #在列表ans末尾添加元素
      n += 1
      j = n-1
      while ②____:
      ans[j],ans[j-1] = ans[j-1],ans[j]
      j -= 1
      #输出ans列表
      【答案】 ①. A ②. weight*5 ③. 积分 ④. cnt[idx]+=1 ⑤. j > 0 and ans[j][1] > ans[j-1][1]
      【解析】
      【详解】本题考查pandas数据分析。
      (1)为了计算各户积分,需要先进行数据清洗,排除不可回收物的相关记录。根据题意,“可回收”列中标记为“是”的记录才是可回收的,因此需要选择选项A。
      (2)在计算积分时,根据不同垃圾类型的积分规则进行计算。对于“纸张”类型,每公斤5分,因此在①处应填入weight*5。在对积分进行排序时,应根据“积分”列进行排序,因此在②处应填入:积分。
      (3)为了避免突击式攒积分,要求获奖住户在一年12个月中,至少有k次进入当月的积分前十名。对于每次进入前十名的住户,计数器cnt对应位置加1,因此在①处应填入cnt[idx]+=1。在对符合条件的住户进行排序时,需要从高到低排序,因此在②处应填入j > 0 and ans[j][1] > ans[j-1][1]。
      15. 某片n*n的区域设有一些共享单车停车点,每个停车点设置了目标车辆数,但是实际停车数并不一定等于目标车辆数。每天凌晨会有一辆调度车(有容量限制)从区域左上角(0,0),即第0行第0列位置出发,通过以下规则调整实际车辆数为目标车辆数。
      调度车每次移动到最近超出目标车辆数的停车点,将多余的车辆装载(不超调度车容量限制),再移动到最近的小于目标车辆数的停车点,将车辆补足至目标数(可能一次调度无法完全补足)。当所有停车点的数量均达到目标车辆数后,调度车回到(0,0)号点。
      当n等于2时,该区域的实际车辆数与目标车辆数如图a所示,则调度车在容量为2时可移动4步完成调度。实现过程如图b所示,灰色区域表示调度车当前所在区域,调度车移动轨迹为:(0,0)→(1,0)→(1,1)存储2辆车→(1,0)补足至4辆车→(0,0)。
      从(x1,y1)移动到(x2,y2)的距离计算公式为:|x1-x2| + |y1-y2|。
      (1)若在样例中,调度车的容量为1时,则调度车移动的总距离为____。
      (2)由于调度车电量有限,移动距离最大为C,求移动距离不超过C的前提下,调度车完成调度所需的最小容量(利用二分查找加速最小容量的计算),请回答下列问题。
      """
      输入初始数据,代码略
      status保存实际车辆数,如[[0,1],[2,2]];target保存目标车辆数,如[[0,1],[4,0]]
      diff保存实际车辆数与目标车辆数的差值,如[[0,0],[-2,2]];C是最大移动距离
      """
      diff = [[0] * n fr i in range(n)]
      fr i in range(n):
      fr j in range(n):
      diff[i][j] = status[i][j]-target[i][j]
      L = 1; R =
      while L 0:
      return px + i,py + k-i
      if px-i >= 0 and py+k-i < n and diff[px-i][py+k-i] *f > 0:
      return px-i,py + k-i
      if px+i < n and py-k+i >= 0 and diff[px+i][py-k+i] *f > 0:
      return px + i,py-k + i
      if px-i >= 0 and py-k+i >= 0 and diff[px-i][py-k+i] *f > 0:
      return px-i,py-k + i
      return -1,-1
      加框处代码有错,应修改为____。
      (4)函数check(M,diff)用于验证限制为M的情况是否可以完成调度,Pythn代码如下。请完成划线处的代码填空。
      def check(M,diff):
      #将列表diff复制到列表d,代码略
      px,py = 0,0 #当前调度车所在位置
      cnt = 0 #移动总距离
      while True:
      x,y = find(d,px,py,1)
      if x ==-1: break
      cnt += abs(px-x)+ abs(py-y)
      px,py = x,y
      x,y = find(d,px,py,-1)
      if x == -1: break
      cnt += abs(px-x)+ abs(py-y)
      if d[px][py] C
      【解析】
      【详解】本题考查数组的应用。
      (1)调度车容量为1时,需多次往返于超出目标车辆数和小于目标车辆数的停车点之间。根据题意,调度车的移动轨迹为:(0,0)→(1,0)→(1,1)存储1辆车→(1,0)补足至3辆车→(1,1)存储1辆车→(1,0)补足至4辆车→(0,0)。计算每次移动的距离,得到总距离为6。故答案为:6。
      (2对于R初始值,R应为一个足够大的值以确保二分查找的正确性。选项C“停车点总数”不符合题意,因为停车点总数与容量无关。故答案为:C。
      (3)find函数用于查找最近的正数或负数位置。加框处代码应为k+1或0,k+1,以确保在k步内能到达的所有位置都被枚举。故答案为:k+1或0,k+1。

      相关试卷 更多

      资料下载及使用帮助
      版权申诉
      • 1.电子资料成功下载后不支持退换,如发现资料有内容错误问题请联系客服,如若属实,我们会补偿您的损失
      • 2.压缩包下载后请先用软件解压,再使用对应软件打开;软件版本较低时请及时更新
      • 3.资料下载成功后可在60天以内免费重复下载
      版权申诉
      若您为此资料的原创作者,认为该资料内容侵犯了您的知识产权,请扫码添加我们的相关工作人员,我们尽可能的保护您的合法权益。
      入驻教习网,可获得资源免费推广曝光,还可获得多重现金奖励,申请 精品资源制作, 工作室入驻。
      版权申诉二维码
      欢迎来到教习网
      • 900万优选资源,让备课更轻松
      • 600万优选试题,支持自由组卷
      • 高质量可编辑,日均更新2000+
      • 百万教师选择,专业更值得信赖
      微信扫码注册
      手机号注册
      手机号码

      手机号格式错误

      手机验证码 获取验证码 获取验证码

      手机验证码已经成功发送,5分钟内有效

      设置密码

      6-20个字符,数字、字母或符号

      注册即视为同意教习网「注册协议」「隐私条款」
      QQ注册
      手机号注册
      微信注册

      注册成功

      返回
      顶部
      学业水平 高考一轮 高考二轮 高考真题 精选专题 初中月考 教师福利
      添加客服微信 获取1对1服务
      微信扫描添加客服
      Baidu
      map