还剩5页未读,
继续阅读
所属成套资源:四川省成都市第七中学2025-2026学年高三上学期11月期中考试试题
成套系列资料,整套一键下载
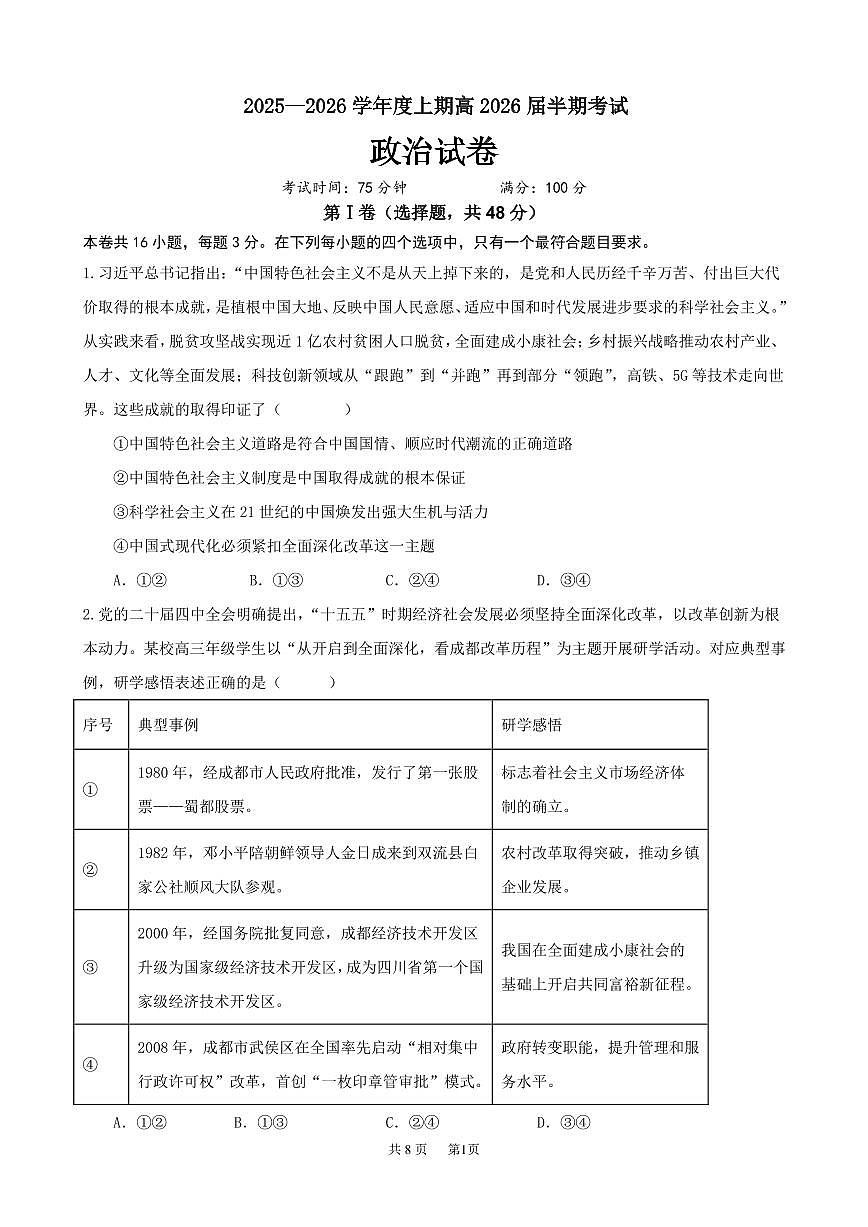
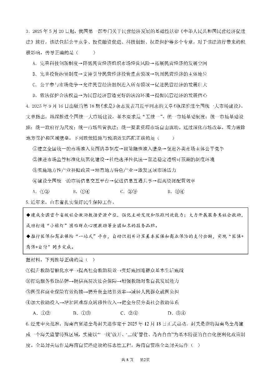
四川省成都市第七中学2025-2026学年高三上学期11月期中考试政治试题(含答案)
展开
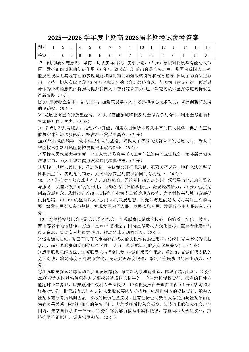
这是一份四川省成都市第七中学2025-2026学年高三上学期11月期中考试政治试题(含答案),文件包含成都市第七中学2025-2026学年高三上学期11月半期考试政治pdf、成都市第七中学2025-2026学年高三上学期11月半期考试政治答案pdf等2份试卷配套教学资源,其中试卷共9页, 欢迎下载使用。
相关试卷
四川省成都市第七中学2025-2026学年高三上学期十月阶段性检测政治试题(含答案):
这是一份四川省成都市第七中学2025-2026学年高三上学期十月阶段性检测政治试题(含答案),文件包含四川省成都市第七中学2025-2026学年高三上学期十月阶段性检测+政治pdf、四川省成都市第七中学2025-2026学年高三上学期十月阶段性检测+政治答案pdf等2份试卷配套教学资源,其中试卷共8页, 欢迎下载使用。
四川省成都市第七中学2025-2026学年高三上学期10月月考政治试题(含答案):
这是一份四川省成都市第七中学2025-2026学年高三上学期10月月考政治试题(含答案),文件包含四川省成都市第七中学2025-2026学年高三上学期10月月考政治pdf、四川省成都市第七中学2025-2026学年高三上学期10月月考政治答案pdf等2份试卷配套教学资源,其中试卷共8页, 欢迎下载使用。
2025届四川省成都七中高三下学期11月期中考-政治试题(含答案):
这是一份2025届四川省成都七中高三下学期11月期中考-政治试题(含答案),共7页。
相关试卷 更多
资料下载及使用帮助
版权申诉
- 1.电子资料成功下载后不支持退换,如发现资料有内容错误问题请联系客服,如若属实,我们会补偿您的损失
- 2.压缩包下载后请先用软件解压,再使用对应软件打开;软件版本较低时请及时更新
- 3.资料下载成功后可在60天以内免费重复下载
版权申诉
免费领取教师福利

