若您为此资料的原创作者,认为该资料内容侵犯了您的知识产权,请扫码添加我们的相关工作人员,我们尽可能的保护您的合法权益。
当前压缩包共包含下列3份文件,点击文件名可预览资料内容

1/8

2/8

3/8

1/2

1/1
还剩5页未读, 继续阅读
所属成套资源:四川省成都市第七中学2025-2026学年高二上学期期中考试各学科试卷(PDF版附答案)
成套系列资料,整套一键下载
四川省成都市第七中学2025-2026学年高二上学期期中考试地理试卷(PDF版附答案)
展开 这是一份四川省成都市第七中学2025-2026学年高二上学期期中考试地理试卷(PDF版附答案),文件包含27届高二3班地理上期半期考试试卷pdf、27届高二3班地理上期半期考试试卷答题卡docx、27届高二3班地理上期半期考试试卷答案pdf等3份试卷配套教学资源,其中试卷共11页, 欢迎下载使用。
第Ⅰ卷 选择题(共60分) (用2B铅笔填涂)
第Ⅱ卷 非选择题(共40分) (须用0.5毫米的黑色字迹中性笔书写)
请在各题规定的黑色矩形区域内答题,超出该区域的答案无效
请在各题规定的黑色矩形区域内答题,超出该区域的答案无效姓名
准考证号
班级 考场号
注
意
事
项
1.答题前先将姓名、班级、座号、准考证号填写清楚。
2.选择题用2B铅笔将对应题目的答案标号涂黑。
3.非选择题使用黑色字迹中性笔书写,笔迹清楚。
4.保持卡面清洁,严禁折叠,严禁做标记。
填涂样例
正确填涂
错误填涂
缺
考
(考生禁填)
1 6 11 16
2 7 12 17
3 8 13 18
4 9 14 19
5 10 15 20
21 26
22 27
23 28
24 29
25 30
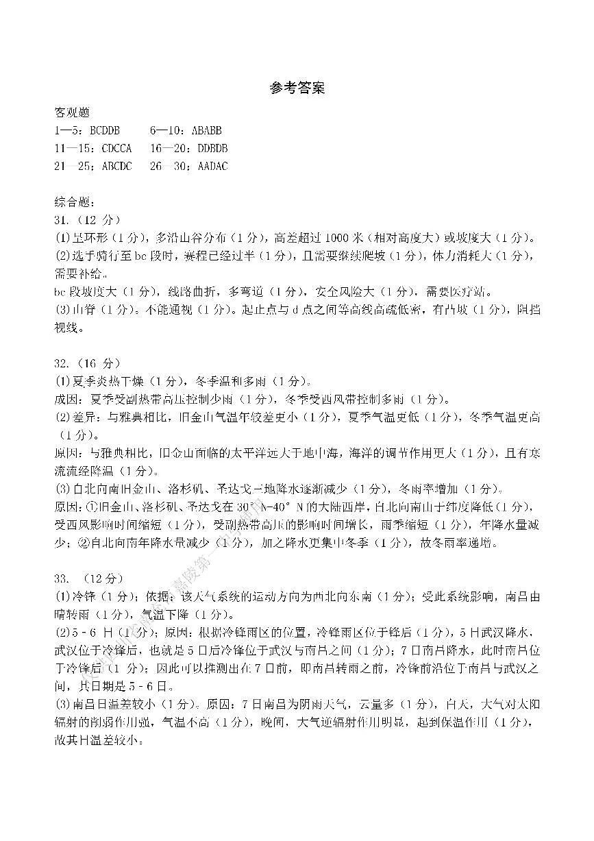
31、(12分)
(1)(3分)
(2)(6分)
(3)(3分)
32、(16分)
(1)(4分)
(2)(5分)
(3)(7分)
33、(12分)
(1)(4分)
(2)(4分)
(3)(4分)
相关试卷 更多
资料下载及使用帮助
版权申诉
- 1.电子资料成功下载后不支持退换,如发现资料有内容错误问题请联系客服,如若属实,我们会补偿您的损失
- 2.压缩包下载后请先用软件解压,再使用对应软件打开;软件版本较低时请及时更新
- 3.资料下载成功后可在60天以内免费重复下载
版权申诉
免费领取教师福利 






