搜索
      上传资料 赚现金

      福建省福州第一中学2025-2026学年高三上学期11月期中考试生物试卷

      • 757.12 KB
      • 2025-11-19 15:45:08
      • 26
      • 0
      • 教习网6560351
      加入资料篮
      立即下载
      福建省福州第一中学2025-2026学年高三上学期11月期中考试生物试卷第1页
      1/9
      福建省福州第一中学2025-2026学年高三上学期11月期中考试生物试卷第2页
      2/9
      福建省福州第一中学2025-2026学年高三上学期11月期中考试生物试卷第3页
      3/9
      还剩6页未读, 继续阅读

      福建省福州第一中学2025-2026学年高三上学期11月期中考试生物试卷

      展开

      这是一份福建省福州第一中学2025-2026学年高三上学期11月期中考试生物试卷,共9页。试卷主要包含了单选题,填空题等内容,欢迎下载使用。
      (完卷 75 分钟 满分 100 分)
      班级 座号 姓名
      一、单选题(共 15 小题,其中,1~10 小题,每题 2 分;11~15 小题,每题 4 分,共 40 分) 1.下列有关细胞中分子和细胞结构的叙述,正确的是()
      在人体心肌细胞中由 A、G、T、U 四种碱基参与构成的核苷酸最多有 7 种
      人体细胞呼吸最常利用的物质是葡萄糖,它可来自于人体细胞内麦芽糖的水解
      等质量的脂肪比糖类含能量多,是动、植物体中重要的储能物质
      线粒体、核糖体、质粒、酶等结构或物质中,没有核糖参与组成的是酶
      蛋白质是生命活动的主要承担者,它往往与其它化合物结合而行使一定的功能,下列有关叙述错误()
      蛋白质和 DNA 结合形成的复合物可参与翻译过程
      蛋白质和抗原结合形成复合物可发生在体液免疫过程 C.蛋白质和多糖结合形成的复合物可能参与信息传递 D.蛋白质和 RNA 结合形成复合物可发生在逆转录过程
      下列关于真核生物“一对多”的描述不正确的是()
      一个基因可能合成多种蛋白质B.一个基因可能有多种复制产物
      C.一个性状可受到多个基因的影响D.一种氨基酸可能对应多种密码子 4.下列关于生物学实验的说法,正确的是()
      A. 斐林试剂与双缩脲试剂均使用 NaOH 溶液和 CuSO4 溶液,但两种试剂的浓度与使用方法完全不同
      B. 观察叶绿体和细胞质流动实验及探究植物细胞的吸水和失水实验都可以选用黑藻作为实验材料
      C. 利用质壁分离与复原实验可以探究水分子能够通过自由扩散以及其他方式进出细胞
      D. 在色素提取和分离实验中,层析完毕后应迅速记录结果,否则叶绿素条带会很快随溶液挥发消失
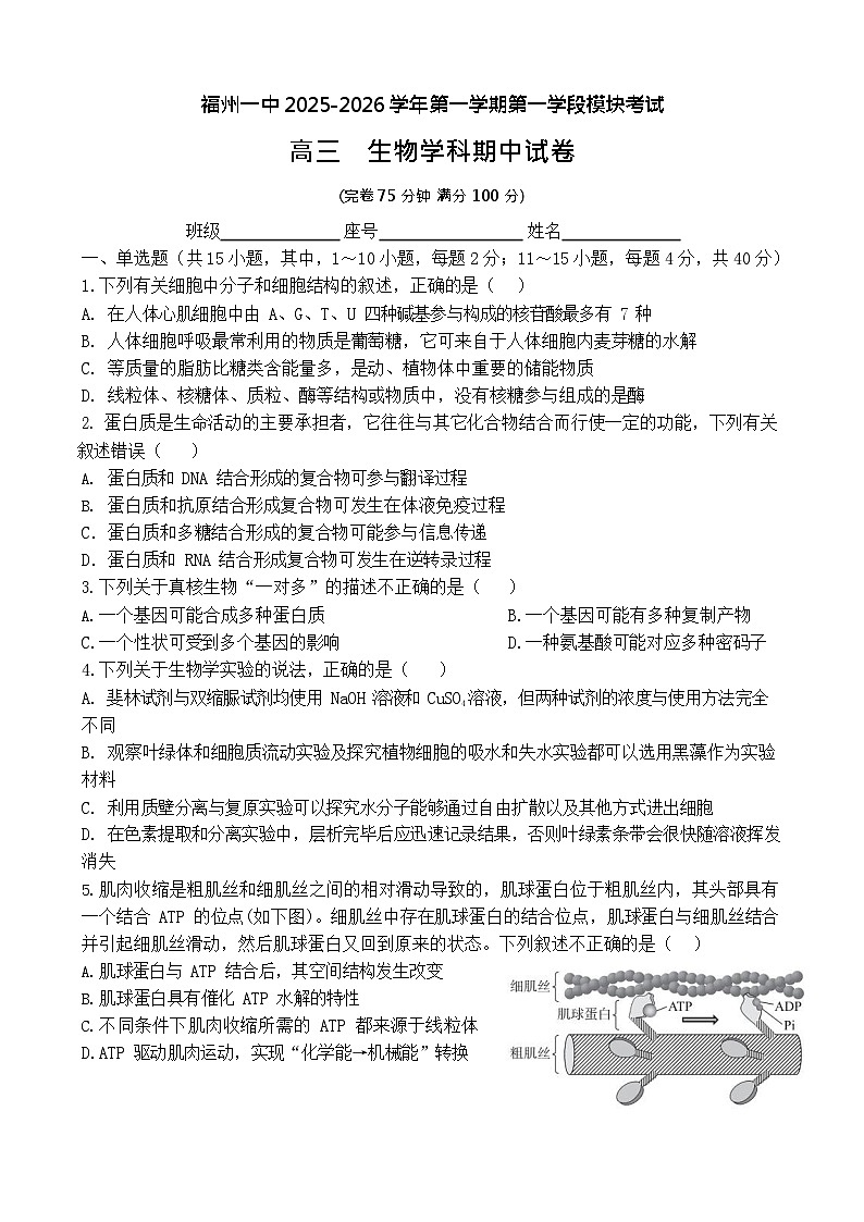
      肌肉收缩是粗肌丝和细肌丝之间的相对滑动导致的,肌球蛋白位于粗肌丝内,其头部具有一个结合 ATP 的位点(如下图)。细肌丝中存在肌球蛋白的结合位点,肌球蛋白与细肌丝结合并引起细肌丝滑动,然后肌球蛋白又回到原来的状态。下列叙述不正确的是( )
      肌球蛋白与 ATP 结合后,其空间结构发生改变
      肌球蛋白具有催化 ATP 水解的特性
      不同条件下肌肉收缩所需的 ATP 都来源于线粒体 D.ATP 驱动肌肉运动,实现“化学能→机械能”转换
      DNA 分子经过诱变,某位点上的一个正常碱基(设为 X)变成了尿嘧啶,该 DNA 连续复制两次,得到的 4 个子代 DNA 分子相应位点上的碱基对分别为 U—A、A—T、G—C、C—G,推测“X”可能是()
      胞嘧啶或鸟嘌呤B.胸腺嘧啶
      C.腺嘌呤D.胸腺嘧啶或腺嘌呤
      差速离心技术是研究细胞器的化学组成、理化性质及生理功能的主要方法。①~⑤表示不同阶段的离心管,下列叙述正确的是()
      从①~⑤过程中离心速率逐渐降低 B.②~⑤分离出的颗粒逐渐增大 C.③中加入葡萄糖无法被氧化分解
      D.⑤中沉淀可用于构建蛋白质人工合成体系
      研究人员用大肠杆菌和 T2 噬菌体进行如表所示的实验,培养时间适宜且实验操作无误,实验①~④检测子代 T2 噬菌体的放射性强度。下列相关叙述正确的是()
      实验①和②分别标记 T2 噬菌体的核酸和外壳蛋白 B.该实验中,实验①③是对照组,实验②④是实验组
      实验①和③子代 T2 噬菌体不含放射性,实验②和④子代 T2 噬菌体则含放射性
      实验③和④子代 T2 噬菌体的放射性差异可作为 DNA 是遗传物质的证据
      在哺乳动物细胞核中,染色质 DNA 的复制在时间上的有序组织被称作“复制时间程序” (RTP),CTCF 是染色质结构中一个重要的结构分子,在复制起始位点筛选中不可或缺。下列叙述正确的是( )
      A.CTCF 介导染色质结构的改变,使染色质收缩,促进细胞衰老 B.CTCF 在细胞有丝分裂前期或减数分裂 I 的前期发挥作用
      C.哺乳动物成熟红细胞中 CTCF 的作用会使 RTP 呈现周期性
      D.推测 RTP 可能会影响哺乳动物细胞中基因组的稳定性及功能
      双向启动子可以双向启动上下游的基因的转录。如图为某双向启动子及其上下游的两个基因。下列说法正确的是()
      基因 N 转录出的 mRNA 的序列为 5'-AUGCGCAAUGAA…3'
      双向启动子是 RNA 聚合酶和解旋酶识别与结合的位点
      基因 M 转录出的 mRNA 延伸的方向为 3'→5'
      基因 M 和基因 N 的转录都是以①链为模板
      葡萄糖进入假丝酵母细胞后转化成丙酮酸。在缺氧环境下,部分丙酮酸通过丙酮酸脱羧酶(PDC)作用生成乙醛,再经乙醇脱氢酶(ADH)作用生成乙醇;另一部分丙酮酸通过乳酸脱氢酶(LDH)作用生成乳酸。氧气充足时,丙酮酸进入 TCA 循环,如图所示。下列说法正确的是( )
      假丝酵母中 TCA 循环的场所是线粒体基质和线粒体内膜
      TCA 循环是图中唯一产生 CO2 的生理过程
      PDC 异常菌种的乳酸含量高于 PDC 正常菌种
      若有氧和无氧时 NAD+/NADH 转化量相同,无氧时消耗的葡萄糖更多
      某二倍体动物(2n=4)的三对基因在染色体上的分布情况如图所示。该生物某细胞的每条染色体 DNA 双链均被 32P 标记,然后置于 31P 的培养液中进行了一次有丝分裂,再次分裂观察到图中所示的细胞。下列说法正确的是( )
      图中细胞等位基因的分离发生在减数分裂Ⅰ后期
      图中细胞发生了基因突变,该生物的基因型为 AaBbDd
      图中细胞在减数分裂Ⅱ后期时含有放射性 32P 标记的染色体数为 2 或 3
      图中细胞最终分裂产生的生殖细胞为 ABD、aBd、abd
      不同核酸类型的病毒完成遗传信息传递的具体方式不同。下图为某“双链±RNA 病毒”基因表达示意图。这类病毒携带有 RNA 复制酶,在该酶的作用下,-RNA 作为模板复制出新的
      +RNA.合成的+RNA 既可以翻译出病毒的蛋白质,又可以作为模板合成-RNA,最终形成“±RNA”。已知逆转录病毒的核酸为“+RNA”。下列说法正确的是()
      合成该病毒蛋白的原料来源于宿主,酶来源于病毒本身
      与 DNA 的复制不同,±RNA 的双链可能都是新合成的
      该病毒与逆转录病毒基因表达时都存在 A-T、A-U 的配对
      逆转录病毒与该病毒繁殖时均有+RNA 到-RNA 的过程
      肾上腺脑白质营养不良(ALD)是伴 X 染色体隐性遗传病(致病基因用 a 表示)。少数女性杂合子会患病,这与女性核内两条 X 染色体中的一条会随机失活有关。下图 1 为某患者家族遗传系谱图,利用图中四位女性细胞中与此病有关的基因片段进行 PCR,产物经酶切后的电泳结果如图 2 所示(A 基因含一个限制酶切位点,a 基因新增了一个酶切位点)。下列叙述正确的是( )
      A.II-2 个体的基因型是 XaXa
      B.II-3 患 ALD 的原因可能是来自母方的 X 染色体失活
      C.a 基因新增的酶切位点位于310bpDNA 片段中
      D.若 II-1 和一个基因型与 II-3 相同的女性婚配,后代患 ALD 的概率为 1
      某自花传粉植物的花色有紫、红、白 3 种表型,由等位基因 M/m、N/n 控制。已知若无基因 M 或基因 N,则植物开红花;若基因 M 和 N 同时不存在,则植物开白花;含基因 m 的花粉育性有一定比例下降。某小组设计的实验如表所示,已知亲本均为纯合子,不考虑突变,下列说法正确的是( )
      实验一中,亲本红花雄的基因型为 MMnn
      含基因 m 的花粉育性下降了 50%
      实验二中,F1 的紫花产生了 4 种比例不等的配子
      实验二中,预期 F2 的表型及比例为紫花:红花:白花=15:8:1
      组别
      P
      F1
      F2
      实验一
      紫花雌×红花雄
      全为紫花
      紫花:红花=5:1
      实验二
      红花雌×红花雄
      全为紫花

      二、填空题(共 5 题,共 60 分)
      16.(10 分)NRT基因表达的转运蛋白 NRT 参与离子的运输,影响植物的耐盐性。为研究转运 蛋白 NRT 的功能,研究人员通过转基因技术培育 NRT 功能缺失突变体拟南芥(nrt1.2)和 NRT过表达突变体拟南芥(NRT OE),并利用野生型拟南芥(WT),检测不同幼苗在不同培养条件下的根长、存活率和根细胞中离子的含量,结果见下图。回答下列问题:
      若 NRT 属于载体蛋白,其运输离子时,自身构象 (填“会”或“不会”)发生改变。从所选用的实验材料的角度分析,该实验对自变量的控制利用了 原理。根据图 1 实验结果,转运蛋白 NRT(填“正向”或“负向”)调控拟南芥的耐盐性。
      其他实验结果表明,转运蛋白 NRT 定位在细胞膜上。结合图 2 的实验结果,推测转运蛋白 NRT 影响植物耐盐性的作用机制是。用 200 mml·L-1NaCl 处理后,nrt1.2 存活率最高的可能原因是。 (3)以野生型拟南芥根细胞为材料,确定转运蛋白 NRT 运输 Na+的方式,对照组的处理为将野生型拟南芥根细胞置于一定浓度的 NaCl 溶液中,实验组的处理应为;一段时间后检测两组培养液中 Na+的含量。
      17.(12 分)野生金荞麦是我国Ⅱ级重点保护植物,根茎可入药,能提高机体免疫力。近年来, 随着金荞麦药用价值的不断开发,导致野生金荞麦资源遭到破坏式开采,濒临灭绝。研究人员设置不同的遮荫程度 (L1 不遮荫;L2 轻度遮荫;L3 重度遮荫)和施磷量 (P0 不施磷;P1施磷)的实验组合开展金荞麦人工种植方案的研究,结果如下图所示。
      回答下列问题:
      本实验的目的是。
      研究人员选择长势相似的金荞麦幼苗进行实验,目的是。
      根据图 1 可知,在不施磷处理下,随着遮荫程度增大,金荞麦的单叶面积。 L2P0 处理下金荞麦单叶面积大于 L1P0 处理,从生物适应环境的角度推测其原因是。 (4)由实验可知,为获得更多的经济收益,最佳的金荞麦人工种植方案为。
      18.(12 分)治疗疟疾的药物青蒿素主要从植物黄花蒿中提取,但含量低。为培育青蒿素含量高的黄花蒿新品种,科研工作者开展了相关研究,发现青蒿素主要在叶片的腺毛中合成与积累,并受到如水杨酸(SA)和茉莉酸甲酯(MeJA)等植物激素的调节。研究表明,SA 和 MeJA通过调控 miR160 的表达量(miR160 是一种微小 RNA,能与靶 mRNA 结合,引起后者降解),影响黄花蒿腺毛密度和青蒿素含量。miR160 的一种靶 mRNA 编码 ARFI 蛋白,该蛋白影响青蒿素合成关键酶基因 DBR2 的表达。研究结果如图所示。
      回答下列问题:
      青蒿素主要在叶片的腺毛中合成与积累,其根本原因是:。
      据图分析可知,miR160 的表达量与青蒿素含量间呈现相关性,并且可以推测外源 MeJA 处理对青蒿素含量的影响是:。
      基于上述材料,miR160 通过影响基因的(填“转录”或“翻译”),调控青蒿素的合成。
      请写出 SA、ARF1、miR160 和 DBR2 调控青蒿素生物合成的通路(用“→”表示促进,用 “—|”表示抑制,显示各成员间的调控关系):。
      请根据上述材料,提出一种培育青蒿素含量高的黄花蒿新品种的思路:

      19.(14 分)秀丽隐杆线虫(简称“线虫”)是遗传学中重要的模式生物。线虫有雌雄同体 (XX,2n=12)和雄虫(XO,2n-1=11)两种性别,雄虫仅占群体的 0.2%。雌雄同体能自体受精或与雄虫交配,但雌雄同体的不同个体之间不能交配。
      正常情况下,线虫产生雄性后代的交配方式为(填“自交”“杂交”或“自交和杂交”)。
      线虫的正常培养温度为 20℃,研究发现将雌雄同体线虫置于 30℃一段时间,收回正常培养环境后,种群中雄虫比例会升高,推测升高温度使雌雄同体线虫的减数分裂发生了异常,该异常具体表现为。
      研究发现常染色体上的 Tra-1 基因对线虫的性别决定起重要作用,不具有 Tru-1 基因的线 虫都会发育为雄虫。现通过转基因技术破坏线虫受精卵的一个 Tra-1 基因,使其发育成熟后 自体受精获得 F1,F1 自体受精获得的 F2 中性别及比例为。将 F2 放置在适宜环境中使其不断自体受精,理论上正常 Tra-1 基因的基因频率变化趋势为。
      QF/QUAS 是人工合成的基因表达调控系统,QF 表达产物能够与诱导型启动子(QUAS)结合,并驱动下游基因的表达。科研人员将 QF 插入雄虫的一条Ⅱ号染色体上,将一个 QUAS-红色荧光蛋白基因插入雌雄同体线虫的一条染色体上。现利用上述转基因线虫进行杂交得 F1,F1 中红色荧光个体相互交配得到 F2,得到如下实验结果。
      ①仅根据上述杂交结果(填“能”或“不能”)判断 QUAS-红色荧光蛋白基因是否插入
      Ⅱ号染色体上,依据是。
      ②进一步调查发现 F2 中雌雄同体和雄虫中的体色比例不同,推测最可能的原因是,若统计 F2 中无色雄虫占比是,说明推测是正确的。
      20.(12 分)研究人员构建了一种新型生物传感器 ENWCBs,其核心原理是通过基因工程改造微生物,使其能够特异性识别环境中的目标化学物质苯酚,并通过生物荧光信号实现定量检测。请回答下列问题:
      图 1 载体中 Phenl-P 启动子的具体作用是;已知 Luc 基因转录得到的 mRNA 中缺乏起始密码子 AUG,为了保证 Luc 基因能被限制酶识别 与载体正确连接且能正常表达,应该在引物 a 的 5'端添加的碱基序列为 5'3'。
      将重组载体导入大肠杆菌,一般需要先用钙离子处理,目的是
      。要筛选出导入重组质粒并且成功表达目的基因的目标菌,可以将转化后的大肠杆菌接种到含有的培养基上,并观察菌落是否有荧光出现。
      研究人员计划在上述传感器中添加苯酚降解基因(phh/catA),使大肠杆菌同时具备检测与清除苯酚的功能。若想通过 PCR 判定融合基因是否准确连接,应选择图 2 中的引物组合是。
      为了评估该大肠杆菌在实际环境中的应用潜力,科研人员进行了如下实验:将大肠杆菌接种于含不同苯酚浓度的培养基中,培养 4 小时,检测 phh/catA 基因的表达量并计算苯酚分解效率。实验结果如表所示。
      从上表中得知苯酚分解效率随苯酚浓度的增加先升高后降低,结合表中数据分析可能的原因是。
      组别
      苯酚浓度(mM)
      phh/catA 基因相对表达量
      苯酚分解效率(%)
      1
      0
      1.0
      0
      2
      0.1
      3.5
      85
      3
      0.5
      6.2
      92
      4
      1.0
      8.0
      88
      5
      2.0
      7.5
      75
      6
      5.0
      5.0
      50
      高三生物学科期中试卷答案
      1-15 C A B B CA D D D AD C B C B
      16.(共 10 分)
      会(1 分)加法原理和减法(2 分)负向(1 分)
      在盐胁迫条件下,转运 Na+到根细胞内,转运 K+到根细胞外(2 分)转运蛋白 NRT 失去功能,植物减少对 Na+的吸收并维持根细胞内高浓度的 K+,从而减轻盐胁迫的毒害(2 分)
      用呼吸抑制剂(或 ATP 酶抑制剂)处理野生型拟南芥根细胞,并置于相同浓度的 NaCl 溶液中(2 分)
      17.(12 分)
      探究不同的遮荫程度和施磷量组合对金荞麦单叶面积和根茎干重的影响(自变量写完整得 2 分,因变量写完整得 1 分,因变量答“对金荞麦生长的影响”也可以得分。共 3 分)
      排除金荞麦幼苗初始的生长状况对实验结果造成干扰(影响)(2 分)
      先增加后减小(2 分,只答“增加”得 1 分) 轻度遮荫条件下(1 分),金荞麦通过增大单叶面积(1 分),增强植物的光合作用以适应弱光条件(1 分)(共 3 分)
      不遮阴处理下进行施磷处理(进行L1P1处理)(2分)
      18.(12 分,每空 2 分)(1)与青蒿素合成相关的基因在叶片腺毛细胞中选择性表达
      (2)负外源 MeJA 处理会使青蒿素含量增加
      (3) ARF1 (1 分)翻译(1 分)
      SA—|miR160—|ARF1→DBR2→青蒿素
      通过基因工程技术敲除黄花蒿中的 miR160 基因(或抑制 miR160 基因的表达 )
      19.(14 分)
      (1)杂交(2 分)
      (2)减数分裂 I 后期两条 X 染色体未分开或减数分裂Ⅱ后期 X 姐妹染色单体未分开(2 分) (3)雌雄同体:雄虫=5:1(2 分)上升(1 分)
      (4)能 (1 分)F2 杂交结果显示表型及比例是 9:7,符合基因的自由组合定律,可确定 QUAS-红色荧光蛋白基因没有插入Ⅱ号染色体上(2 分)QUAS-红色荧光蛋白基因插入雌雄同体线虫的 X 染色体上 (2 分)5/16(2 分)
      20.(每空2分,12分)
      苯酚诱导下,被 RNA 聚合酶识别和结合启动基因转录ACTAGTATG
      使细胞处于一种能吸收周围环境中 DNA 分子的生理状态新霉素、苯酚、荧光素 (答齐得 2 分,少答得 1 分)
      引物 2 和引物 4
      随苯酚浓度增加,诱导 phh/catA 基因表达量增加,苯酚分解效率提高;随苯酚浓度进一步增加,菌体受到毒害,phh/catA 基因表达量下降,苯酚分解效率下降

      相关试卷 更多

      资料下载及使用帮助
      版权申诉
      • 1.电子资料成功下载后不支持退换,如发现资料有内容错误问题请联系客服,如若属实,我们会补偿您的损失
      • 2.压缩包下载后请先用软件解压,再使用对应软件打开;软件版本较低时请及时更新
      • 3.资料下载成功后可在60天以内免费重复下载
      版权申诉
      若您为此资料的原创作者,认为该资料内容侵犯了您的知识产权,请扫码添加我们的相关工作人员,我们尽可能的保护您的合法权益。
      入驻教习网,可获得资源免费推广曝光,还可获得多重现金奖励,申请 精品资源制作, 工作室入驻。
      版权申诉二维码
      欢迎来到教习网
      • 900万优选资源,让备课更轻松
      • 600万优选试题,支持自由组卷
      • 高质量可编辑,日均更新2000+
      • 百万教师选择,专业更值得信赖
      微信扫码注册
      手机号注册
      手机号码

      手机号格式错误

      手机验证码 获取验证码 获取验证码

      手机验证码已经成功发送,5分钟内有效

      设置密码

      6-20个字符,数字、字母或符号

      注册即视为同意教习网「注册协议」「隐私条款」
      QQ注册
      手机号注册
      微信注册

      注册成功

      返回
      顶部
      学业水平 高考一轮 高考二轮 高考真题 精选专题 初中月考 教师福利
      添加客服微信 获取1对1服务
      微信扫描添加客服
      Baidu
      map