若您为此资料的原创作者,认为该资料内容侵犯了您的知识产权,请扫码添加我们的相关工作人员,我们尽可能的保护您的合法权益。

1/8

2/8

3/8

1/4

2/4
还剩5页未读, 继续阅读
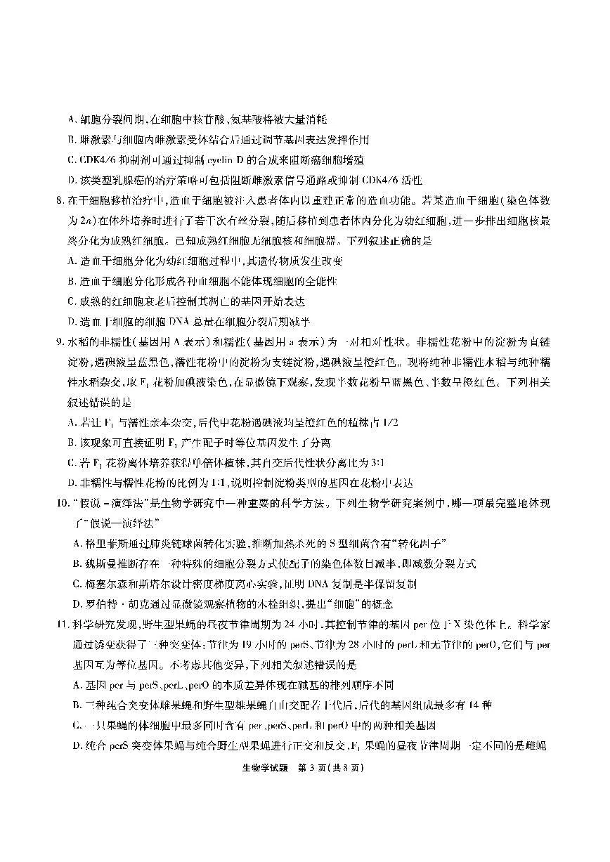
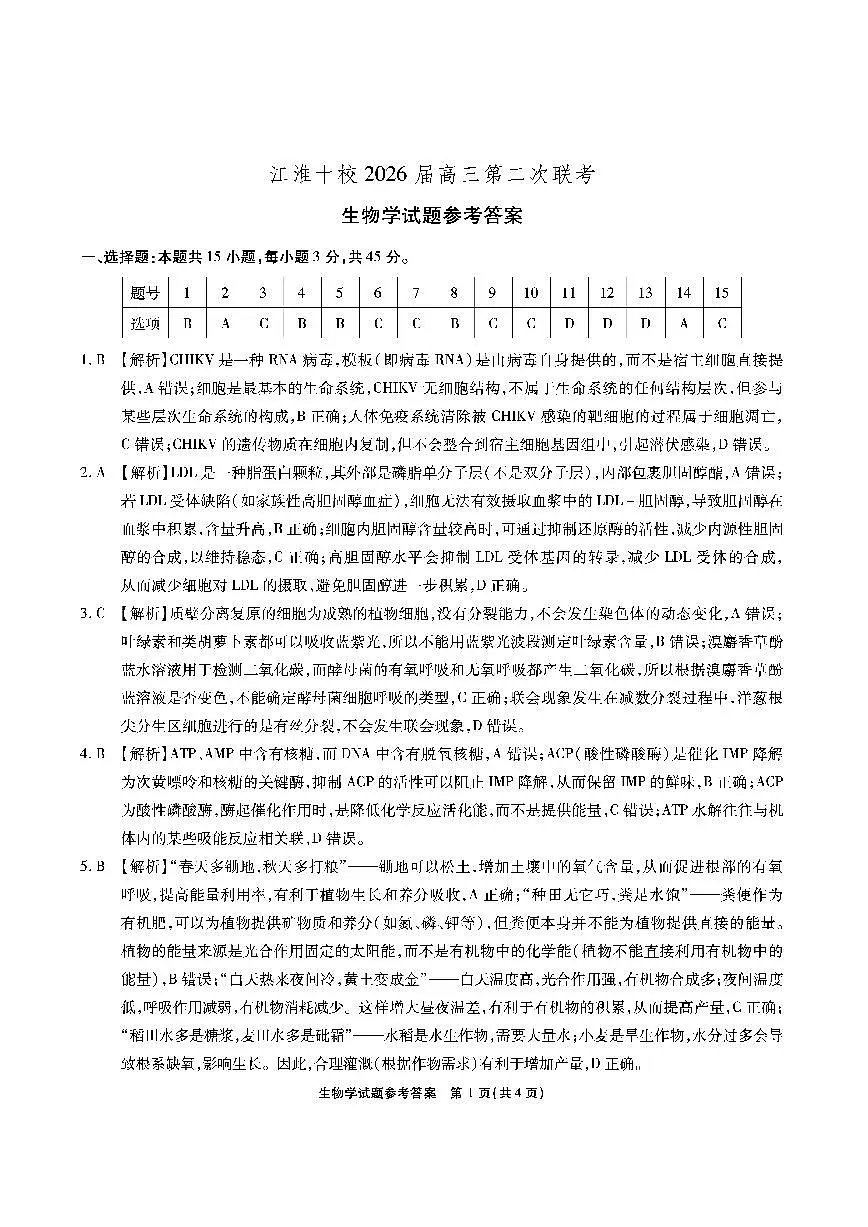
安徽省江淮十校2026届高三第二次考试(11月份期中质量检测)生物含答案解析
展开 这是一份安徽省江淮十校2026届高三第二次考试(11月份期中质量检测)生物含答案解析,文件包含生物安徽省江淮十校2026届高三第二次考试11月份期中质量检测pdf、生物答案安徽省江淮十校2026届高三第二次考试11月份期中质量检测pdf等2份试卷配套教学资源,其中试卷共12页, 欢迎下载使用。
相关试卷 更多
资料下载及使用帮助
版权申诉
- 1.电子资料成功下载后不支持退换,如发现资料有内容错误问题请联系客服,如若属实,我们会补偿您的损失
- 2.压缩包下载后请先用软件解压,再使用对应软件打开;软件版本较低时请及时更新
- 3.资料下载成功后可在60天以内免费重复下载
版权申诉
免费领取教师福利 
.png)




