重庆市渝中区2025_2026学年高三生物上学期10月月考试题含解析
展开
这是一份重庆市渝中区2025_2026学年高三生物上学期10月月考试题含解析,共21页。试卷主要包含了 玉米根的横切面如图所示,5℃、22等内容,欢迎下载使用。
1.答题前,考生务必用黑色碳素笔将自己的姓名、准考证号、考场号、座位号在答题卡上填写
清楚。
2.每小题选出答案后,用 2B 铅笔把答题卡上对应题目的答案标号涂黑。如需改动,用橡皮擦
干净后,再选涂其他答案标号。在试题卷上作答无效。
3.考试结束后,请将本试卷和答题卡一并交回。满分 100 分,考试用时 75 分钟。
一、选择题:本题共 15 小题,每小题 3 分,共 45 分。在每小题给出的四个选项中,只有一
项是符合题目要求的。
1. 下列对生物体有机物的相关叙述,正确的是( )
A. 多肽链和核酸单链可在链内形成氢键
B. 胆固醇参与动植物细胞膜的组成,还参与血液中脂质的运输
C. 蛋白质中的 N 元素主要存在于氨基中,核酸中的 N 元素主要存在于碱基中
D. 脂肪、核酸、糖原等生物大分子都以碳链为基本骨架
【答案】A
【解析】
【详解】A、多肽链通过氢键形成二级结构,核酸单链如 tRNA,可在链内形成氢键,形成特定的空间结构,
A 正确;
B、胆固醇是动物细胞膜的重要成分,此外还可参与血液中脂质的运输,植物细胞膜通常不含胆固醇,B 错
误;
C、蛋白质的氨基会与羧基发生脱水缩合过程,最终 N 元素主要存在于-CO-NH-结构中,核酸的 N 元素存
在于碱基中,C 错误;
D、生物大分子包括多糖、蛋白质、核酸,均以碳链为骨架,脂肪不属于大分子,D 错误。
故选 A。
2. 下列关于细胞器功能的叙述,错误的是( )
A. 磷脂和胆固醇的合成与内质网有关
B. 多肽链的合成起始于细胞中游离的核糖体
C. 中心体与水绵细胞的增殖有关
D. 溶酶体可释放水解酶将细胞摄取的病原体分解
第 1页/共 21页
【答案】D
【解析】
【详解】A、光面内质网参与脂质的合成,包括磷脂和胆固醇,A 正确;
B、多肽链的合成起始于游离核糖体,随后可能转移至附着核糖体继续合成,B 正确;
C、水绵为低等植物,其细胞增殖时,中心体通过发出纺锤丝形成纺锤体,C 正确;
D、溶酶体通过形成吞噬泡与病原体结合,在泡内释放水解酶分解病原体,而非直接释放到细胞质中,D 错
误。
故选 D。
3. 端粒缩短与正常体细胞的衰老有关,但癌细胞有较高端粒酶活性,能防止端粒缩短,体外培养可无限增
殖。下列相关叙述错误的是( )
A. 人体的一个正常体细胞中最多可含有 184 个端粒
B. 体外培养癌细胞时,施加端粒酶抑制剂可诱导癌细胞衰老
C. 衰老细胞会表现出细胞内物质的交流和传递受阻
D. 细胞停止分裂和分化是细胞衰老的重要特征
【答案】D
【解析】
【详解】A、正常体细胞在有丝分裂后期,染色体数目加倍至 92 条,每条染色体两端各有 1 个端粒,故此
时端粒数为 92×2=184 个,A 正确;
B、抑制端粒酶活性会阻止癌细胞端粒延长,导致其端粒缩短而进入衰老,B 正确;
C.衰老细胞膜流动性降低,细胞间信息传递及物质运输效率下降,C 正确;
D.细胞停止分裂是衰老的特征之一,但分化停止并非衰老特征(成熟细胞已分化且通常不再分裂),D 错
误;
故选 D。
4. 生命是物质、能量和信息的统一体。遗传信息以核酸为载体,以 ATP 驱动信息流动。下列关于遗传信息
流动及相关物质的说法正确的是( )
A. 被 HIV 感染的细胞中遗传信息既可从 RNA 流向 RNA,也可从 RNA 流向 DNA
B. 细胞中遗传信息既可从 DNA 流向蛋白质,也可从蛋白质流向 DNA
C. tRNA 的核苷酸序列由 DNA 决定,其上每三个相邻的碱基为一个反密码子
D. rRNA 参与蛋白质的合成,但它本身不会翻译为蛋白质
【答案】D
第 2页/共 21页
【解析】
【详解】A、HIV 是逆转录病毒,感染宿主细胞后,其 RNA 通过逆转录生成 DNA(RNA→DNA),但 HIV
不进行 RNA 复制(RNA→RNA),故被感染的细胞中不存在 RNA 流向 RNA 的信息传递,A 错误;
B、中心法则中遗传信息可从 DNA 流向蛋白质(通过转录和翻译),但不存在从蛋白质流向 DNA 的途径,
B 错误;
C、tRNA 的核苷酸序列由 DNA 转录决定,但反密码子仅位于 tRNA 的一端,是三个特定的相邻碱基,C 错
误;
D、rRNA 是核糖体的组成成分,参与蛋白质合,但其自身由 DNA 转录生成,不会被翻译为蛋白质,D 正
确。
故选 D。
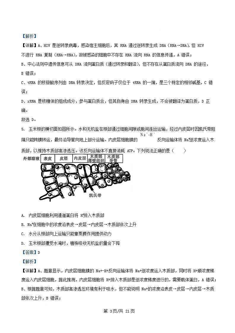
5. 玉米根的横切面如图所示。水和无机盐在根部通过细胞间隙或胞间连丝运输,经过内皮层时因凯氏带阻
隔只能跨膜转运,最终沿导管向地上部分运输。内皮层细胞膜的 反向运输体将 Na⁺逆浓度运入木
质部,以维持木质部高渗透压。该反向运输体不直接消耗 ATP。下列说法正确的是( )
A. 内皮层细胞利用通道蛋白将 H⁺排入木质部
B. Na⁺在细胞中的浓度沿表皮→皮层→内皮层→木质部依次上升
C. 水分从根部向上运输只能靠蒸腾作用提供动力
D. 玉米根部遭受水淹时,植株吸收无机盐的量会下降
【答案】D
【解析】
【详解】A、题意显示,内皮层细胞膜的 Na+-H+反向运输体将 Na+逆浓度运入木质部,同时将 H+顺浓度梯
度运入内皮层细胞,据此推测,内皮层细胞将 H+排入木质部是逆浓度梯度进行的,需要载体蛋白,A 错误;
B、根据题意可知,木质部高渗透压环境有利于吸水,但不能说明 Na+的浓度沿表皮→皮层→内皮层→木质
部依次上升,B 错误;
第 3页/共 21页
C、蒸腾作用提供了植物吸水和运水的动力,此外细胞代谢活动也能促进水分的吸收,C 错误;
D、玉米根部遭受水淹时,呼吸作用受阻,细胞代谢产生的能量减少,植株吸收无机盐的量会下降,D 正确。
故选 D。
6. 头籽北极虾的肌细胞中存在一种冷适应型乳酸脱氢酶 (LDH-c)。低温下,该酶可高效催化丙酮酸转化为
乳酸。酶的结构稳定是其降低活化能的基础,已知在一定范围内温度越高,因热变性而失活的酶分子数量
越多。下图表示温度对 LDH-c 酶促反应速率的影响。下列叙述正确的是( )
A. LDH-c 催化丙酮酸转化为乳酸的过程中会生成少量 ATP
B. 若用 LDH-c 抑制剂处理,肌细胞的呼吸速率将降为 0
C. 7.5℃、22.5℃条件下,酶降低的活化能程度不同,反应速率相同
D. 温度从 30℃降低到 10℃,LDH-c 酶活性先增大后减小
【答案】C
【解析】
【详解】A、丙酮酸转化为乳酸属于无氧呼吸第二阶段,无氧呼吸仅第一阶段产生少量 ATP,第二阶段不产
生 ATP。因此,LDH-c 催化该过程不会生成 ATP,A 错误;
B、肌细胞可进行有氧呼吸和无氧呼吸,LDH-c 仅参与无氧呼吸的乳酸发酵过程。即使用 LDH-c 抑制剂,
肌细胞仍可通过有氧呼吸维持呼吸速率,不会降为 0,B 错误;
C、从图中可见,7.5℃和 22.5℃时反应速率相同。酶降低活化能的程度与酶活性直接相关:7.5℃时酶活性
较低(但热变性少),22.5℃时酶因热变性失活较多(但初始活性高),最终反应速率相同,但酶降低活化能
的程度不同,C 正确;
D、由图可知,该酶的最适温度在 15℃,温度从 30℃降低到 10℃时,30℃下已因热变性失活的酶无法恢复
活性,D 错误。
故选 C。
7. 植物在盐胁迫下会出现失水、光合速率下降等变化。科研人员对盐胁迫下某品种海水稻的抗盐机理及生
长变化进行研究。图甲表示高盐胁迫条件下海水稻叶肉细胞内的相关数据;图乙表示不同浓度 NaCl 培养液
第 4页/共 21页
下海水稻根尖细胞内的相关数据 (以 150mml/LNaCl 溶液浓度为界分为低盐和高盐胁迫)。下列相关叙述错
误的是( )
A. 第 15 天之前胞间 CO₂浓度下降可能与海水稻失水导致气孔导度下降有关
B. 第 15 天之后胞间 CO₂浓度上升的主要原因是光反应产生的 NADPH 和 ATP 不足
C. 根尖细胞主要通过提高细胞内无机盐的浓度以适应高盐胁迫
D. 细胞内可溶性糖含量增加可能与储存的淀粉水解有关
【答案】C
【解析】
【详解】A、从图甲来看,第 15 天之前色素含量下降不大,胞间 CO2 浓度降低,推测可能是高盐胁迫条件
下部分气孔关闭(叶片的气孔导度下降),从外界进入胞间的 CO2 减少,叶绿体从细胞间吸收的 CO2 基本
不变,使胞间 CO2 浓度降低,A 正确;
B、第 15 天之后,色素相对含量下降,光反应减弱,产生 NADPH 和 ATP 不足,暗反应受影响,CO2 消
耗减少,胞间 CO2 浓度上升,B 正确;
C、根据曲线图可知,该海水稻根尖细胞在低盐环境中,主要通过逐步提高细胞内无机盐的相对浓度适应低
盐胁迫环境,C 错误;
D、淀粉是多糖,水解为可溶性糖后可提高细胞渗透压,适应盐胁迫,因此细胞内可溶性糖含量增加,可能
与储存的淀粉水解有关,D 正确。
故选 C。
8. 部分厌氧菌可进行不产氧光合作用,以避免氧气产生的氧自由基对自身的伤害。图甲是绿色硫细菌的光
反应过程示意图,图乙为绿色硫细菌的一种特殊的逆向 TCA 循环。下列说法错误的是( )
第 5页/共 21页
A. 绿色硫细菌中这种特殊的逆向 TCA 循环发挥着类似暗反应的作用
B. 绿色硫细菌的光合片层相当于绿色植物的类囊体薄膜
C. 菌绿素复合体中菌绿素的作用可能为吸收、传递和转化光能
D. 正常情况下,绿色硫细菌合成一分子己糖,需要消耗 5 分子 ATP
【答案】D
【解析】
【详解】A、分析图乙,绿色硫细菌中这种特殊的逆向 TCA 循环需要消耗 ATP 和[H],以二氧化碳为原料,
最终合成糖类,发挥着类似暗反应的作用,A 正确;
B、图甲中的光合片层能够吸收光能进行水的光解,在功能上相当于高等植物的类囊体薄膜,B 正确;
C、菌绿素与蛋白质(或酶)共同组成复合体,吸收、传递与转化光能,C 正确;
D、据图可知,绿硫细菌合成一分子己糖,需要 2 分子的丙糖(C3);而 1 分子 CO2 与 1 分子琥珀酸(C4)
消耗 1 分子的 ATP 生成 1 分子的α-酮戊二酸(C5),1 分子的α-酮戊二酸(C5)与 1 分子 CO2、2[H]生成 1
分子的柠檬酸(C6),柠檬酸消耗 1 分子的 ATP 生成乙酰辅酶 A(C2)和草酰乙酸(C4),乙酰辅酶 A(C2)
与 1 分子 CO2、并消耗 2 分子的 ATP 生成 PEP(C3),PEP(C3)消耗 1 分子的 ATP 产生丙糖(C3),可见
第 6页/共 21页
产生一分子丙糖至少需要消耗 3 分子 CO2 和 5 分子的 ATP,产生 2 分子的丙糖至少需要消耗 6 分子 CO2 和
10 分子的 ATP,即产生一分子己糖,至少需要消耗 10 分子 ATP 和 6 分子 CO2,D 错误。
故选 D。
9. 某科研人员在重复了赫尔希和蔡斯的实验后,又根据侵染实验进行了以下拓展实验:
①³⁵S 标记的噬菌体+³²P 标记的大肠杆菌;
②³²P 标记的噬菌体 标记的大肠杆菌;
③未标记的噬菌体 标记的大肠杆菌;
④¹⁴C、³²P 标记的噬菌体+未标记的大肠杆菌。
下列对各组实验结果的分析,错误的是( )
A 第①组实验中,上清液和沉淀物放射性都较高,子代噬菌体均含³²P
B. 第②组实验中,上清液放射性较低,沉淀物放射性较高,子代噬菌体均含³⁵S、³²P
C. 第③组实验中,上清液放射性较低,沉淀物放射性较高,子代噬菌体均含³⁵S
D. 第④组实验中,上清液和沉淀物放射性都较高,少数子代噬菌体含¹⁴C、³²P
【答案】B
【解析】
【详解】A、实验①中,³⁵S 标记噬菌体(标记蛋白质)的放射性主要在上清液,³²P 标记的大肠杆菌 DNA
含³²P,子代噬菌体 DNA 复制时利用³²P 标记的原料,故所有子代 DNA 均含³²P,且沉淀物中放射性也高,A
正确;
B、实验②中,³²P 标记噬菌体(DNA)进入宿主,离心后沉淀物放射性高;宿主的³⁵S 标记的氨基酸,子代
噬菌体蛋白质外壳均含³⁵S,但由于 DNA 的半保留复制,DNA 仅亲代链含³²P,子代中仅少数噬菌体含³²P,
B 错误;
C、实验③中,宿主的³⁵S 标记氨基酸,子代噬菌体蛋白质外壳均由宿主提供,故均含³⁵S,DNA 未标记,离
心后放射性集中在沉淀物,C 正确;
D、实验④中,¹⁴C、³²P 标记的噬菌体可标记噬菌体的 DNA 和蛋白质,故上清液和沉淀物放射性都较高,
又由于 DNA 的半保留复制,故少数子代噬菌体含¹⁴C、³²P,D 正确。
故选 B。
10. M13 噬菌体是一种单链 DNA 病毒(含有 A、T 碱基共 180 个),在大肠杆菌细胞内的合成过程如图 所示。
下列相关叙述正确的是( )
第 7页/共 21页
A. 在噬菌体 DNA 的复制过程中 SSB 起 DNA 聚合酶的作用
B. 过程①③均需先合成引物来引导子链延伸
C. 过程②产生切口时复制型 DNA 中每个磷酸基团都会连接 1 或 2 个脱氧核糖
D. ①~⑤整个过程中 M13 噬菌体 DNA 完成复制需要游离的 A+T 碱基共 180 个
【答案】C
【解析】
【详解】A、SSB 是单链 DNA 结合蛋白,SSB 可防止解开的两条链重新形成双链,A 错误;
B、M13 噬菌体进入大肠杆菌后,先形成复制型双链环状 DNA 分子,然后在 M13 噬菌体的双链 DNA 环状
分子一条链(正链)上切一个切口,产生游离的 3'端羟基作为延伸起点,最后在宿主细胞 DNA 聚合酶的催化
下,以另一条单链即负链为模板不断地合成新的正链,此过程不需要新的引物,直接以原有正链的切口处 3
'羟基为引物连接上新的脱氧核苷酸,即过程③不需要引物,B 错误;
C、过程②产生切口时复制型 DNA 由环变成链,每个磷酸基团都会连接 1 或 2 个脱氧核糖,C 正确;
D、据图可知,噬菌体的 DNA 含有 A、T 碱基共 180 个,经过 2 次复制需要游离的 A+T 碱基共 360 个,D
错误。
故选 C。
11. 某科学家分析了多种生物 DNA 的碱基组成,部分实验数据如下表所示。下列相关叙述正确的是( )
来源 A/G T/C A/T G/C 嘌呤/嘧啶
人 1.56 1.75 1.00 1.00 1.0
鲱鱼 1.43 1.43 1.02 1.02 1.02
第 8页/共 21页
小麦 1.22 1.18 1.00 0.97 0.99
结核分枝杆菌 0.4 0.4 1.09 1.08 1.1
A. 该结果是判断四种生物亲缘关系远近的最直接证据
B. 该结果支持 DNA 进行半保留复制而非全保留复制
C. 该结果支持 DNA 是四种生物的遗传物质但稳定性有差异
D. 该结果不可推测四种生物 RNA 的 (A+U) / (G+C) 比值
【答案】C
【解析】
【详解】A、判断生物亲缘关系远近最直接的证据是化石,而不是 DNA 碱基组成的实验数据,A 错误;
B、表格中的数据是不同生物 DNA 的碱基组成情况,这些数据无法直接支持 DNA 进行半保留复制还是全
保留复制,B 错误;
C、所有细胞生物的遗传物质均为 DNA,同时,不同生物的碱基比例(如嘌呤/嘧啶的比值等)存在差异,
而 DNA 的稳定性与碱基比例等有关,所以能说明它们的 DNA 稳定性有差异,C 正确;
D、RNA 的 (A+U) / (G+C) 比值等于 DNA 中 (A+T) / (G+C) 的比值,通过表格中的 A/G 和 G/C 比值可推导
出 (A+T) / (G+C) ,如人类的 A/G=1.56,G/C=1.00,可得 (A+T) / (G+C)=1.56,因此结果可推测 RNA 的比值,
D 错误。
故选 C。
12. 细胞内不同基因的表达效率存在差异,如图所示。下列叙述正确的是( )
A. 过程①有氢键的形成和断裂而过程②无
B. 过程①需要解旋酶和 RNA 聚合酶参与
C. 过程②mRNA 的每个密码子都能结合相应的 tRNA
第 9页/共 21页
D. 基因 A 的转录和翻译效率均高于基因 B
【答案】D
【解析】
【详解】A、过程①(转录)中,DNA 解旋(氢键断裂)、RNA 与 DNA 碱基互补配对(氢键形成);过程
②(翻译)中,tRNA 与 mRNA 的密码子碱基配对(氢键形成)、tRNA 离开时氢键断裂。因此,过程②也
有氢键的形成和断裂,A 错误;
B、过程①(转录)需要 RNA 聚合酶(兼具解旋功能),不需要解旋酶参与,B 错误;
C、过程②(翻译)中,终止密码子无对应的 tRNA,因此不是每个密码子都能结合 tRNA,C 错误;
D、从图中可以看出,基因 A 转录产生的 mRNA 数量多于基因 B,说明基因 A 的转录效率高于基因 B;同
时,基因 A 翻译产生的蛋白质分子数量多于基因 B,说明基因 A 的翻译效率高于基因 B,因此基因 A 的转
录和翻译效率均高于基因 B,D 正确。
故选 D。
13. 某雌雄异株植物 (2N=24)的叶形受三对等位基因 D/d、E/e、F/f 控制,三对基因均位于常染色体上。当
显性基因 D、E、F 同时存在时表型为心形叶,其余情况均为卵形叶。一株纯合的心形叶雌株与隐性纯合卵
形叶雄株杂交得 F₁,F₁雌雄株随机传粉得到 F₂。已知 F₁产生的配子如下表所示,下列分析错误的是(
)
配子 DEF DeF dEF deF DEf Def dEf def
占比 21% 4% 4% 21% 21% 4% 4% 21%
A. 基因 D、E 位于同一条染色体上,F/f 位于另一对染色体上
B. F₁中 32%的初级性母细胞在 MI 前期发生了染色体互换
C. F₂中基因型 DdEeFf 的个体占 9.14%
D. F₁测交,子代的表型及比例为心形叶的植株:卵形叶的植株=21:79
【答案】C
【解析】
【详解】A、根据 F1 产生 配子类型及比例,DEF 占 21%、deF 占 21%、DEf 占 21%、def 占 21%,这四种
配子占比高且两两相等,说明基因 D、E 位于同一条染色体上,d、e 位于其同源染色体上,F、f 位于另一
对染色体上,A 正确;
B、F1 中发生染色体互换的初级性母细胞产生的重组型配子(DeF、dEF、Def、dEf)占比为 4%
第 10页/共 21页
+4%+4%+4%=16%,因为一个发生互换的初级性母细胞能产生 4 个配子,其中重组型配子占一半,所以发
生互换的初级性母细胞占比为 16%×2 = 32%,即 F1 中 32%的初级性母细胞在 MI 前期发生了染色体互换,
B 正确;
C、F1 自交,DdEeFf 的基因型需父本和母本配子在 D、E、F 上分别提供“显+隐”组合。结合配子比例,
需计算以下组合概率:DEF×def 与 def×DEF=2× 21%×21%=8.82%;DEf×deF 与 deF×DEf=2×21% ×21%
=8.82%;DeF×dEf 与 dEf×DeF=2×4%×4%=0.32%;Def×dEF 与 dEF×Def=2×4%×4%=0.32%。总占比为 8.82%
+8.82%+0.32%+0.32%=18.28%,C 错误;
D、F1 测交,即与 def 配子结合,子代中心形叶要求同时有 D、E、F,即配子为 DEF 时表现为心形叶,其
概率为 21%,所以心形叶的植株:卵形叶的植株 = 21:79,D 正确。
故选 C。
14. 核糖体上有 A、P、E 三个位点与蛋白质的合成密切相关 (如图),tRNA 通过与 A、P、E 位点的结合
逐步完成遗传信息的解码。研究发现当细胞缺乏某种氨基酸时,运载该种氨基酸的 tRNA 出现空载。
CCR4-NOT 复合物识别具有空载 tRNA 的核糖体从而引发 mRNA 降解。下列叙述错误的是( )
A. 翻译进行时,核糖体从 mRNA 的 a 端向 b 端移动
B. 肽链延伸时, tRNA 依次经过 E、P、A 位点
C. 当核糖体仅剩下一个位于 P 位点的 tRNA 时,mRNA 的 A 位点为终止密码子
D. tRNA 能转运氨基酸、能与 mRNA 碱基互补配对和参与调节 mRNA 的降解
【答案】B
【解析】
【详解】A、由图可知,翻译的方向从左到右,且翻译的方向是从 mRNA 的 5'端向 3'端,因此 a 端为 5'端,
b 端为 3'端,翻译进行时,核糖体从 mRNA 的 a(5')端向 b(3')端移动,A 正确;
B、肽链延伸时,tRNA 的移动顺序是 A 位点→P 位点→E 位点(tRNA 先携带氨基酸进入 A 位点,再转移
第 11页/共 21页
到 P 位点参与肽键形成,最后从 E 位点离开),而非 “E、P、A 位点”,B 错误;
C、当核糖体仅剩下一个位于 P 位点的 tRNA 时,说明 mRNA 的 A 位点不能再结合 tRNA 了,因此 A 位点
为终止密码子,C 正确;
D、tRNA 能转运氨基酸,其反密码子能与 mRNA 的密码子碱基互补配对,同时根据题意,当 tRNA 空载时,
CCR4-NOT 复合物识别核糖体引发 mRNA 降解,说明 tRNA 参与调节 mRNA 的降解,D 正确。
故选 B。
15. 图 i 表示某家族的遗传图谱,其中甲、乙两种单基因遗传病分别由等位基因 A/a、B/b 控制,且甲病在
人群中的发病率为 1/6400;图 ii 表示该家族部分成员关于甲、乙两种单基因遗传病的相关基因的电泳结果,
①②和③④各表示一对等位基因,不考虑 X、Y 染色体的同源区段。下列叙述错误的是( )
A. ②③分别是 a、Xᵇ基因
B. Ⅲ₂的基因型为 AAXbXb 或 AaXbXb
C. Ⅱ4 和Ⅱ5 再生一个基因型与Ⅲ3 相同的女孩的概率是 1/4
D. 若Ⅲ3 与人群中一正常男子结婚,则他们生下两病兼患孩子的概率是 1/162
【答案】C
【解析】
【详解】A、据系谱图可知,患乙病的Ⅱ4 和Ⅱ5 生育一个不患乙病的Ⅲ4,可推断乙病为显性遗传病。正常
的Ⅱ1 和Ⅱ2 生育患病的Ⅲ1,可推断甲病为隐性遗传病。假设 A/a、B/b 都在常染色体上,Ⅲ4 不患乙病(bb),
Ⅲ5 患甲病(aa),则可推测Ⅱ4 和Ⅱ5 的基因型都是 AaBb,Ⅱ4 和Ⅱ5 的电泳条带都应该是 4 条。据电泳图可
知,Ⅱ4 有 3 条电泳条带,Ⅱ5 有 4 条电泳条带,可推测,甲乙两种病中一种为常染色体上遗传病,一种为
伴 X 遗传病。假设 A/a 基因在 X 染色体上,B/b 在常染色体上,结合系谱图可推测Ⅱ1 的基因型应为 bbXaY,
其电泳条带应为 2 条,与电泳结果不符,则“A/a 基因在 X 染色体上,B/b 在常染色体上”的假设不成立,故
甲、乙病的遗传方式分别为常染色体隐性遗传和伴 X 染色体显性遗传,由Ⅲ5 患甲病(aa)可知图 ii 中的②
表示的是 a 基因;由Ⅱ1 不患乙病及电泳结果可知③表示 Xb 基因,A 正确;
B、已知甲病为常染色体隐性遗传病、乙病为伴 X 染色体显性遗传,正常的Ⅱ1 和Ⅱ2 生育患甲病的Ⅲ1,对
第 12页/共 21页
于甲病的遗传来说,Ⅱ1 和Ⅱ2 均为 Aa,Ⅲ2 的基因型为 AA 或 Aa;对于乙病来说,Ⅲ2 正常,基因型为 XbXb
,因此Ⅲ2 的基因型为 AAXbXb 或 AaXbXb,B 正确;
C、据电泳图可知,Ⅱ4 的基因型为 AaXBY,Ⅱ5 基因型为 AaXBXb,Ⅲ3 的基因型为 AaXBXB,因此Ⅱ4 和Ⅱ5
再生一个基因型与Ⅲ3 相同的女孩的概率是 1/2×1/4=1/8,C 错误;
D、对于甲病来说,人群中的发病率为 1/6400,可得 a 为 1/80、A 为 79/80,AA 为 79/80×79/80、Aa 为 2×
1/80×79/80、aa 为 1/6400。因此人群中一该正常男子的基因型为 79/81AAXbY、2/81AaXbY,已知Ⅲ3 的基因
型为 AaXBXB,Ⅲ3 与该正常男子结婚生下两病兼患孩子的概率是 2/81×1/4×1=1/162,D 正确。
故选 C。
二、非选择题:本题共 5 小题,共 55 分。
16. 某学习小组以一种高等植物 (2n=10,基因型为 AaBb,两对基因位于两对同源染色体上)的花粉母细胞
为材料制作成荧光染色装片,用显微镜观察到如图所示的减数分裂图像。图中的短线表示长度为 5μm。
(1)将上述减数分裂图像按所处时期的先后顺序进行排序:_________(用图中序号和箭头表示)。图________
(填图中序号)中一个细胞含有 10 条染色单体。
(2)若考虑生物变异,则基因重组可发生在图_________所处时期。若不考虑变异,图丁中 4 个子细胞的
基因型为___________。
(3)用该植物进行“观察根尖分生组织细胞的有丝分裂”实验时,制作装片的流程为:解离→______→
________→制片。有丝分裂后期,花粉母细胞的基因型为____________。
【答案】(1) ①. 甲→乙→丙→丁 ②. 丙
(2) ①. 甲 ②. AB、AB、ab、ab 或 Ab、Ab、aB、aB
(3) ①. 漂洗 ②. 染色 ③. AAaaBBbb
【解析】
【分析】减数分裂过程:(1)减数第一次分裂间期:染色体的复制。(2)减数第一次分裂:①前期:联会,
同源染色体上的非姐妹染色单体(交叉)互换;②中期:同源染色体成对的排列在赤道板上;③后期:同
源染色体分离,非同源染色体自由组合;④末期:细胞质分裂。(3)减数第二次分裂过程:①前期:核膜、
核仁逐渐解体消失,出现纺锤体和染色体;②中期:染色体形态固定、数目清晰;③后期:着丝点(粒)
分裂,姐妹染色单体分开成为染色体,并均匀地移向两极;④末期:核膜、核仁重建、纺锤体和染色体消
第 13页/共 21页
失。
小问 1 详解】
图甲细胞有同源染色体,散乱分布,处于减数分裂 1 前期;图乙有同源染色体整齐排列在赤道板,处于减
数分裂 1 中期;图丙是两个次级精母细胞,染色体均排列在赤道板上,处于减数分裂Ⅱ中期;图丁是次级
精母细胞的减数分裂Ⅱ后期,着丝粒分裂,姐妹染色单体分开,成为染色体,并移向细胞两极,因此,正
确的顺序是甲→乙一丙一丁。图丙处于减数分裂Ⅱ中期,细胞中有 n=5 条染色体,每条染色体都由 2 条姐
妹染色单体构成。所以,总的染色单体数量是 10 条。
【小问 2 详解】
基因重组发生在减数分裂 I 前期或者后期。图甲为减数分裂 I 前期,可能发生同源染色体非姐妹染色单体间
的互换。题干指明亲本基因型为 AaBb,且两对基因位于两对同源染色体上。减数分裂 1 后期同源染色体分
离,非同源染色体自由组合,因此形成的次级精母细胞中等位基因 A/a 和 B/b 已经分离。一个次级精母细胞
(由初级精母细胞经减数分裂 I 而来)经过减数第二次分裂,会产生两个基因型相同的子细胞。由于减数第一
次分裂中期同源染色体的排列是随机的(自由组合),一个花粉母细胞(初级精母细胞)最终会产生两种基因组
合的次级精母细胞。因此,最终形成的 4 个精子(或花粉)的基因型应该是两两相同。可能的组合情况有:情
况一:两个含 AB 的精子和两个含 ab 的精子。情况二:两个含 Ab 的精子和两个含 aB 的精子。
【小问 3 详解】
观察细胞有丝分裂的装片制作标准流程为:解离(用盐酸和酒精混合液使组织中的细胞分离)→漂洗(洗去解
离液、防止其影响染色)→染色(用甲紫等碱性染料使染色体着色)→制片(盖上盖玻片,轻轻按压使细胞分散
开)。因此,解离之后的步骤是漂洗和染色。有丝分裂是体细胞的增殖方式,其结果是产生两个与亲代细胞
基因型完全相同的子细胞。花粉母细胞其基因型与植株的基因型一致,为 AaBb。在有丝分裂后期,虽然着
丝粒分裂,染色体数目暂时加倍,但细胞尚未分裂,整个细胞仍是一个整体,基因型是 AAaaBBbb。
17. 阳叶是树冠上层受光充足的叶片,通常厚且小;阴叶是下层遮阴处的叶片,通常薄且大。同一高度因枝
叶遮挡使部分叶处于遮阴环境,导致阳叶和阴叶在同一层出现。为比较棉花阳叶和阴叶光合作用的变化,
研究人员在不同时间对不同高度两种叶的气孔导度、净光合速率进行了对比分析,所得结果如图甲和图乙
所示。回答下列问题:
第 14页/共 21页
(1)光照时,叶片中叶绿体类囊体薄膜除产生氧气,还产生_____________________,从而为暗反应提供
能量基础。
(2)根据图甲可知,影响叶片气孔导度大小的因素主要有___________(至少写两个)。18 时,各种叶片的
气孔导度均较小的原因是_______________。
(3)图乙显示,阳叶净光合速率随着冠层高度上升而明显增大,结合实际情况和图甲分析,主要原因是
____________。
(4)在测定图中相关指标前,需先识别阳叶和阴叶,除叶的大小、厚薄外,还可通过色素含量进行准确区
分。植物具有一种叶黄素循环 (XC)的机制,光胁迫时,细胞内紫黄质经过花药黄质转化为玉米黄质,以热
能形式耗散过剩光能;弱光时,玉米黄质经过花药黄质转变成紫黄质。研究中,先用 XC 抑制剂处理叶片,
然后在完整植株上,用叶绿素荧光仪的测量夹直接夹住叶片进行测量,实时获取叶绿素荧光参数与叶绿素
含量。与用有机溶剂提取叶绿素相比,该技术的优势是______________(答出两条)。同一高度的阳叶和阴叶,
单位叶面积内叶绿素含量相对较高的是__________,紫黄质含量相对较高的是__________。
【答案】(1)ATP 和 NADPH
(2) ①. 叶片高度、叶片类型、光照强度 ②. 光照强度很弱,光合速率低,对 CO2 需求少,气孔
关闭以减少水分散失
(3)冠层高度上升,光照强度(太阳总辐射)增大,气孔导度增大,CO2 供应更充足,光合速率提升,呼
吸速率变化不大,故净光合速率明显增大
(4) ①. 活体测量(不破坏细胞结构)、实时获取数据(或操作简便、避免叶绿素降解等) ②. 阴
叶 ③. 阴叶
【解析】
【分析】1、光合作用,通常是指绿色植物(包括藻类)吸收光能,把二氧化碳和水合成有机物,同时释放
氧气的过程。光合作用分为光反应阶段和暗反应阶段。光反应阶段的特征是在光驱动下生成氧气、ATP 和
NADPH 的过程。
2、影响光合作用的环境因素有:光照强度、温度、二氧化碳浓度、含水量以及矿质元素的量。
第 15页/共 21页
【小问 1 详解】
在光合作用的光反应阶段,叶绿体类囊体薄膜上发生水的光解产生氧气,同时还会产生 ATP(三磷酸腺苷)
和 NADPH(还原型辅酶Ⅱ),这两种物质为暗反应提供能量和还原力。
【小问 2 详解】
从图甲中可以看到,不同时间(光照强度不同时段)、不同冠层高度(如 80cm、50cm 等不同高度)以及不
同叶片类型的叶片气孔导度不同,所以影响因素有叶片高度、叶片类型、光照强度。18 时,光照强度很弱,
叶片的光合速率低,对二氧化碳的需求少,气孔关闭以减少水分散失,所以气孔导度均较小。
【小问 3 详解】
结合图甲,冠层高度上升时,光照强度增强(太阳总辐射增大),同时从图甲中也能看出冠层高度上升,气
孔导度也有增大趋势,气孔导度增大会使叶片吸收更多的二氧化碳,CO2 供应更充足,光合速率提升;而
呼吸速率变化不大,因此净光合速率明显增大。
【小问 4 详解】
与有机溶剂提取叶绿素相比,叶绿素荧光仪可活体测量(不破坏细胞结构)、实时获取数据、操作简便、避
免叶绿素提取过程中的损失/降解。阴叶长期处于弱光环境,通过增加叶绿素含量来提高对弱光的吸收能力,
以适应弱光条件,因此单位叶面积内叶绿素含量相对较高;根据题干中叶黄素循环(XC)机制,弱光条件下,
玉米黄质会转化为紫黄质。阴叶光照较弱,因此紫黄质含量较高。
18. 某昆虫(性染色体组成为 ZW 型)翅型有全翅和残翅,其中全翅又分为长翅与小翅两种表型,已知全翅与
残翅由一对等位基因控制 (用 V、v 表示),长翅与小翅由另一对等位基因控制(用 M、m 表示)。某研究小组
利用纯合该昆虫进行杂交实验,并结合基因检测技术进一步探究了控制翅型相关基因的遗传方式和基因互
作类型,实验过程及检测结果分别如图 1 甲和乙所示。回答下列问题:
(1)研究人员通过显微镜发现某一精细胞中有 2 条同型性染色体,形成原因是__________________。
(2)根据以上实验过程和检测结果分析,亲本雌、雄的基因型分别为________。现对 F₂个体进行基因检测,
请在图 2 中补充 F₂中小翅杂合体的检测结果___________________。
第 16页/共 21页
(3)基因互作存在以下两种类型:显性抑制 (在两对独立遗传的等位基因中,其中一对显性基因本身并不
控制性状的表现,但对另一对基因的表现有抑制作用)和隐性上位 (两对独立遗传的等位基因共同对一对性
状发生作用,其中一对基因的隐性基因对另一对基因的表现有遮盖作用)。根据图 1 杂交结果,推测控制翅
型的两对基因的互作类型是_____________,判断的依据是____________。为验证上述推测是否正确,研究
人员利用纯合残翅雄(vvZmZm)和纯合长翅雌(VVZmW)进行杂交实验,并统计 F₂的表型及比例,若 F₂中长翅:
小翅:残翅=______________,则说明推测正确。
【答案】(1)某精原细胞减数第一次分裂后期 ZZ 同源染色体未分离,或者某次级精母细胞减数第二次分裂
后期 Z 姐妹染色单体未分离进入同一精细胞中
(2) ①. vvZmW、VVZMZM ②.
(3) ①. 隐性上位 ②. F2 表型及比例为长翅:小翅:残翅=9:3:4,说明两对基因独立遗传且控
制残翅的隐性基因(v)对长翅基因(M)与小翅基因(m)的表现有遮盖作用 ③. 3:3:2
【解析】
【分析】基因自由组合定律的实质是:位于非同源染色体上的非等位基因的分离或自由组合是互不干扰的;
在减数分裂过程中,同源染色体上的等位基因彼此分离的同时,非同源染色体上的非等位基因自由组合。
【小问 1 详解】
精细胞中有两条同型性染色体,通常是因为某精原细胞减数第一次分裂后期 ZZ 同源染色体未分离,或者某
次级精母细胞减数第二次分裂后期 Z 姐妹染色单体未分离进入同一精细胞中。
【小问 2 详解】
F2 中小翅只有雌性,说明控制该性状的基因位于 Z 染色体上,结合杂交实验和性染色体遗传规律,推测亲
本雌为 vvZmW(纯合残翅),亲本雄为 VVZMZM(纯合长翅),F1 为 VvZMZm、VvZMW。F2 小翅的基因型
有 VVZmW、VvZmW,杂合体为 VvZmW,因此基因检测时 V、v、M、m 基因均为阳性(对应区域均画阴
影),表示为 。
第 17页/共 21页
【小问 3 详解】
结合基因互作存在的两种类型,根据图中杂交结果,推测控制翅型的两对基因的互作类型是隐性上位,判
断的依据是 F2 表型及比例为长翅:小翅:残翅=9:3:4,说明两对基因独立遗传且控制残翅的隐性基因(v)
对长翅基因(M)与小翅基因(m)的表现有遮盖作用。为验证上述推测是否正确,研究员利用纯合残翅和
纯合小翅昆虫进行反交实验,即 vvZMW×VVZmZm,若 F2 中长翅:小翅:残翅=3:3:2,则说明推测正确。
19. 某两性花植物的花朵有着丰富多彩的颜色,如白色、黄色、红色、紫色等。研究发现,该植物不同花色
的形成与花青素和黄酮类化合物的代谢有关。色素代谢途径如图 所示,显性基因 A、B、D 控制色素的合
成,且独立遗传。请回答下列问题:
(1)基因型为 AaBbDd 和 aaBbDd 的该植物两品种进行杂交,在 F₁中表现型紫色:红色:黄色:白色
=______________________。在 F₁中花的颜色在自交后代持续保持不变的个体所占的比例为____________。
(2)该植物的野生型花色为棕色,经过突变和长期驯化,目前花色多为橙色。已知该植物的棕色(Gh)对橙
色(gh)为显性。科研人员对多个品种进行分析,发现有两个橙色突变类型突变体 1 和突变体 2。为探究两种
突变是否来自同一基因,请设计一个杂交实验,写出实验思路并预期结果及结论:________________。
(3)科研小组采用 PCR 技术,扩增出野生型和突变体 Gh/gh 基因的片段,电泳结果见图 14 甲。已知野生
型 Gh 基因的部分序列为 ,该链为非模板链,编码的肽链为天冬氨酸-丝氨酸-亮
氨酸-苏氨酸 (注:起始密码子:AUG,天冬氨酸 GAU,丝氨酸 UCG,亮氨酸 CUC,苏氨酸 ACA,终止密
码子 UAA、UAG)。科研小组对野生型和突变体 1 进行了 DNA 测序,结果见下图乙 (图中仅显示了两者含
有差异的部分序列)。比较两种基因的碱基序列,发现突变体 1 是由于 Gh 基因中的 DNA 序列发生碱基对
的替换,导致_________________,花色表现为橙色。
【答案】(1) ①. 9:9:6:8 ②. 11/32
(2)突变体 1 和突变体 2 杂交,统计子代表型,若子代花色全为橙色,则两者的突变来自同一个基因;若
第 18页/共 21页
子代花色全为棕色,两者的突变可能是来自不同个基因
(3)相应的 mRNA 上的密码子 UCG 变为 UAG,导致终止密码提前出现,其指导合成的肽链缩短
【解析】
【分析】1、基因通过控制酶的合成来控制代谢过程,进而控制生物体的性状。
2、DNA 分子中发生碱基的替换、增添或缺失,而引起的基因碱基序列的改变,叫作基因突变。
【小问 1 详解】
基因型为 AaBbDd 和 aaBbDd 的植株杂交,三对基因独立遗传。 紫色( A_B_D_ ):1/2×3/4×3/4= 9/32 ;
红色( aaB_D_ ):1/2×3/4×3/4= 9/32; 黄色(_ _B_dd ): 1×3/4×1/4= 6/32;白色(_ _bb_ _):1 ×
1/4×1= 8/32 。因此,表现型比例为 紫色:红色:黄色:白色 = 9:9:6:8。F₁中花的颜色在自交后代持
续保持不变的基因型的比例 8_ _bb_ _:1aaBBDD:2_ _BBdd,故这些个体所占比例为:11(/ 9+9+6+8)=11/32。
【小问 2 详解】
依题意,棕色(Gh)对橙色(gh)为显性,若两个橙色突变类型突变体 1 和突变体 2 都是由 Gh 基因突变而来,
则突变体 1 的基因型可假设为 gh1gh1、突变体 2 的基因型可假设为 gh2gh2。突变体 1、2 杂交,子代基因
型为 gh1gh2,全表现橙色;若突变体 1、2 不是由同一个基因突变而来,则可假设突变体 1 的基因型为
AhAhghgh,突变体 2 的基因型为 ahahGhGh,突变体 1、2 杂交,子代基因型为 AhahGhgh,全表现棕色。
【小问 3 详解】
据图乙可知,野生型 Gh 基因的部分序列为:5'-GATTCGCTCACA-3' (该链为非模板链),突变体 1 相应的
碱基序列是 5'-GATTAGCTCACA-3',故可知,发现突变体 1 是由于 Gh 基因中的 DNA 序列中 C-G 碱基对被
替换成了 A-T 碱基对,导致相应的 mRNA 上的密码子 UCG 变为 UAG,导致终止密码提前出现,其指导合
成的肽链变短,花色变为橙色。
20. 真核生物的基本启动子没有组织特异性,本身不足以启动基因表达。基因工程所用表达载体中的启动子,
实际上包含增强子和基本启动子。很多增强子具有组织特异的活性,它们与特定蛋白结合后激活基本启动
子,驱动相应基因在特定组织中表达,如图甲所示。请回答下列问题:
第 19页/共 21页
(1)由图可知,增强子的基本单位是___________________,位于基本启动子的________(填“上游”“下
游”或“上游或下游”)。根据启动子的作用推测,增强子是影响了_________________,从而激活基本启动
子驱动基因转录。
(2)构建基因表达载体时,需要 PCR 扩增特定的增强子片段,在反应体系中加入引物的作用
是 。
A. 提供游离的 3'-OH 末端 B. 决定扩增产物大小
C. 决定扩增产物的特异性 D. 决定变性时间
(3)“增强子捕获技术”是研究基因组织特异性表达的一种有效方法。研究者构建了由基本启动子和报告
基因(如绿色荧光蛋白基因)组成的“增强子捕获载体”(图乙),“捕获载体”会随机插入基因组中。其“捕获”
增强子的原理是_______________________。
(4)研究者将“增强子捕获技术”应用于果蝇,获得了一系列分别在不同组织中特异表达报告基因的个体,
鉴定出“捕获载体”的插入位点后,发现位点附近有两个基因 E 和 K,为了进一步确定这两个基因是否为
唾液腺细胞特异表达的基因,应检测_____________________。
【答案】(1) ①. 脱氧核苷酸 ②. 上游或下游 ③. RNA聚合酶与基本启动子的识别和结合 (2)
AC
(3)捕获载体随机插入受体基因组中,如果插入位点附近存在有活性的增强子,则会激活报告基因的表达,
据此即可定位、筛选出具有组织特异性的增强子
(4)其它细胞中,E 和 K 两个基因是否转录出相应的 mRNA 或是否翻译出相应的蛋白质
【解析】
【分析】基因工程技术的基本步骤:
(1)目的基因的获取:方法有从基因文库中获取、利用 PCR 技术扩增和人工合成。
(2)基因表达载体的构建:是基因工程的核心步骤,基因表达载体包括目的基因、启动子、终止子和标记
基因等。
(3)将目的基因导入受体细胞:根据受体细胞不同,导入的方法也不一样。
(4)目的基因的检测与鉴定。
【小问 1 详解】
增强子是基因的一部分,基因的基本单位是脱氧核苷酸,由图甲可知,增强子可位于基本启动子的上游或
下游,从图中能看到增强子位置不固定,可在基本启动子两侧。启动子是 RNA 聚合酶结合位点,启动转录,
由此推测增强子是影响了 RNA 聚合酶与基本启动子的识别和结合,从而激活基本启动子驱动基因转录。
【小问 2 详解】
第 20页/共 21页
A、在 PCR 反应中,DNA 聚合酶需要结合在引物的 3'-OH 末端才能开始 DNA 子链的合成,引物能够提供
游离的 3'-OH 末端,A 正确;
B、引物不能决定扩增产物大小,扩增产物大小由模板 DNA 上引物结合位点之间的距离决定,B 错误;
C、引物上的碱基序列与模板 DNA 特定区域互补,决定了扩增产物的特异性,C 正确;
D、变性时间由温度和时间等因素决定,与引物无关,D 错误。
故选 AC
【小问 3 详解】
将“增强子捕获载体”导入受体细胞可以定位、筛选出所需的增强子,原理是当捕获载体随机插入受体细胞的
基因组中,如果插入位点附近存在有活性的增强子,则增强子会激活基本启动子,从而驱动报告基因的表
达,通过检测报告基因的表达情况(如是否有荧光等),就可以确定插入位点附近是否有增强子,据此即可
定位、筛选出具有组织特异性的增强子。
【小问 4 详解】
要确定基因 E 和 K 是否为唾液腺细胞特异表达的基因,应检测基因 E 和 K 在果蝇唾液腺细胞中的表达情况
及在其它细胞中的表达情况,即其它细胞中,E 和 K 两个基因是否转录出相应的 mRNA 或是否翻译出相应
的蛋白质,若它们在唾液腺细胞中表达,而在其它细胞中不表达,则可能是唾液腺细胞特异表达基因 。
相关试卷
这是一份重庆市渝中区2025_2026学年高一生物上学期10月月考试题含解析,共28页。
这是一份重庆市2025_2026学年高一生物上学期10月月考试题含解析,共16页。试卷主要包含了、单选题等内容,欢迎下载使用。
这是一份重庆市2025_2026学年高三生物上学期10月月考试卷含解析,共22页。
相关试卷 更多
- 1.电子资料成功下载后不支持退换,如发现资料有内容错误问题请联系客服,如若属实,我们会补偿您的损失
- 2.压缩包下载后请先用软件解压,再使用对应软件打开;软件版本较低时请及时更新
- 3.资料下载成功后可在60天以内免费重复下载
免费领取教师福利

