


重庆市2025_2026学年高三地理上学期10月月考试题含解析 (2)
展开 这是一份重庆市2025_2026学年高三地理上学期10月月考试题含解析 (2),共14页。试卷主要包含了试卷由整理排版, 该石堰梯田可能位于等内容,欢迎下载使用。
注意事项:
1.答卷前,考生务必将自己的姓名,准考证号等填写在答题卡和试卷指定位置上。
2.回答选择题时,选出每小题答案后,用铅笔把答题卡上对应题目的答案标号涂黑。如需改动,用
橡皮擦干净后,再选涂其他答案标号。回答非选择题时,将答案写在答题卡上。写在本试卷上无
效。
3.试卷由整理排版。考试结束后,将本试卷和答题卡一并交回。
一、单项选择题:共 15 题,每题 3 分,共 45 分。在每小题给出的四个选项中,只有一项符合题目
要求。
随着我国人口老龄化与经济社会的发展转型,老年人口迁移已逐渐成为人口迁移流动的重要组成部分。
图 a、图 b 分别示意我国 1995—2020 年间各省份老年人口迁出及迁入规模。据此完成下面小题。
1. 1995—2020 年间,我国老年迁移人口的空间格局主要表现为( )
A. 迁出地分布相对集中,迁入地分布相对分散
B. 迁出地分布相对分散,迁入地分布相对集中
C. 迁出地和迁入地分布都相对分散
第 1页/共 14页
D 迁出地和迁入地分布都相对集中
2. 2005—2020 年间,老年人口迁入增长速度最快的省份是( )
A. 广东 B. 浙江 C. 海南 D. 新疆
【答案】1. B 2. C
【解析】
【1 题详解】
分析迁出地(图 a)可知,1995—2020 年间,黑龙江、四川、湖南、浙江、安徽、河北、山东、辽宁等多
个省份均有明显迁出,分布较为分散。分析迁入地(图 b)可知,1995—2020 年间,广东、浙江、北京、
上海、江苏等东部省市与其它省区相比,迁入规模显著更大,老年迁移人口分布相对集中。由此判断,此
期间我国老年迁移人口的空间格局具有在迁入地分布相对集中而在迁出地分布相对分散的特点,B 正确,ACD
错。故选 B。
【2 题详解】
对比 2005—2010 年(白色柱)和 2015—2020 年(黑色柱)的增长幅度(相对变化)。海南 2005—2010 年
迁入规模较小,2015—2020 年迁入规模显著提升,增长幅度(相对变化)最大,C 正确;广东省基数大,
绝对增长多,但增长速度并非最快,A 错;浙江增长明显,但幅度不及海南,排除 B;迁入规模整体较小,
增长幅度有限,排除 D。综上,老年人口迁入增长速度最快的省份是海南,故选 C。
【点睛】影响人口迁移的因素有自然环境因素、社会经济因素和政治因素。自然因素包括气候、土壤、水
和矿产资源;社会经济因素包括经济发展、交通和通信、文化教育及婚姻家庭;政治因素包括政策、战争、
国家政治变革和政治中心改变等。其中经济因素对人口迁移的影响是主要的、经常起作用的因素。
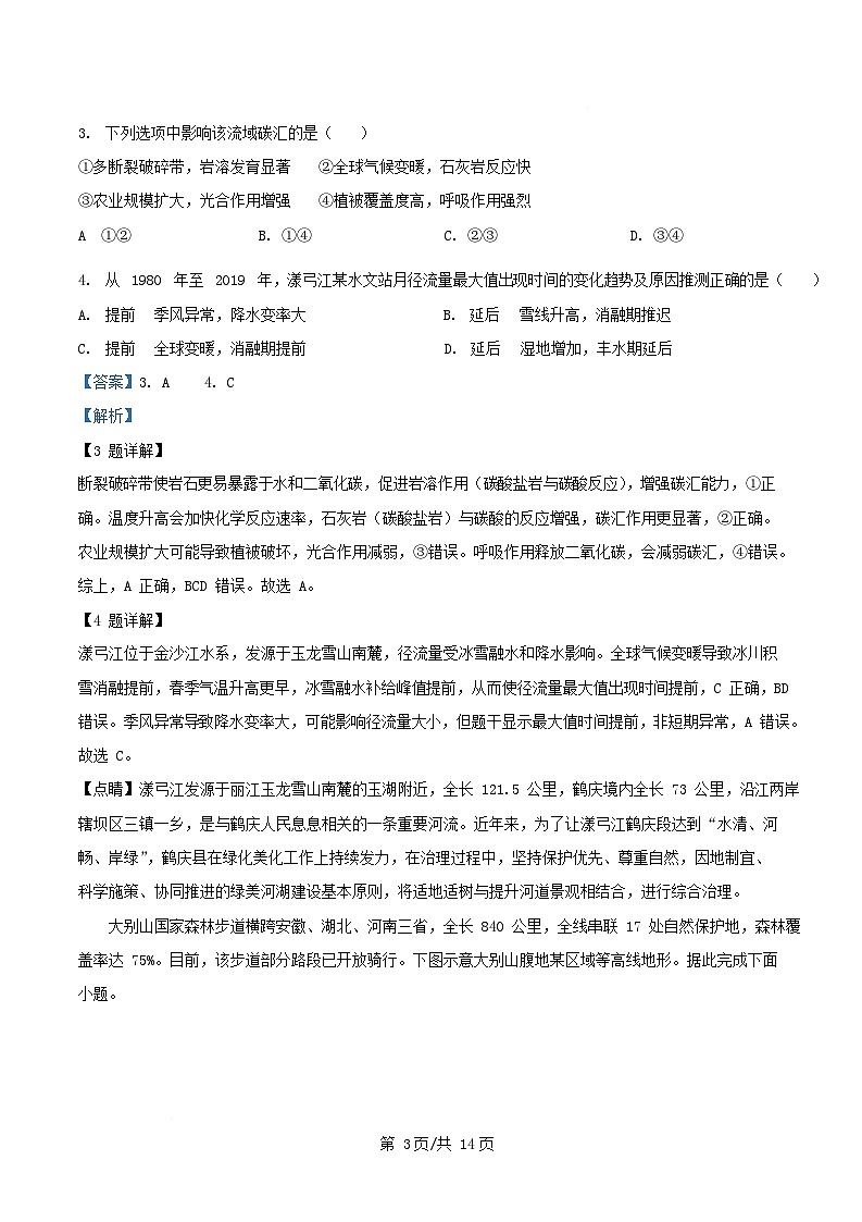
碳酸参与下的岩石风化对流域碳循环影响显著,在全球气候变化过程中起着重要作用。漾弓江 属于长
江流域金沙江水系,发源于丽江玉龙雪山南麓,图 1 为漾弓江流域图。图 2 为漾弓江流域某水文站
1980-2019 年月均径流变化图。完成下面小题。
第 2页/共 14页
3. 下列选项中影响该流域碳汇的是( )
①多断裂破碎带,岩溶发育显著 ②全球气候变暖,石灰岩反应快
③农业规模扩大,光合作用增强 ④植被覆盖度高,呼吸作用强烈
A ①② B. ①④ C. ②③ D. ③④
4. 从 1980 年至 2019 年,漾弓江某水文站月径流量最大值出现时间的变化趋势及原因推测正确的是( )
A. 提前 季风异常,降水变率大 B. 延后 雪线升高,消融期推迟
C. 提前 全球变暖,消融期提前 D. 延后 湿地增加,丰水期延后
【答案】3. A 4. C
【解析】
【3 题详解】
断裂破碎带使岩石更易暴露于水和二氧化碳,促进岩溶作用(碳酸盐岩与碳酸反应),增强碳汇能力,①正
确。温度升高会加快化学反应速率,石灰岩(碳酸盐岩)与碳酸的反应增强,碳汇作用更显著,②正确。
农业规模扩大可能导致植被破坏,光合作用减弱,③错误。呼吸作用释放二氧化碳,会减弱碳汇,④错误。
综上,A 正确,BCD 错误。故选 A。
【4 题详解】
漾弓江位于金沙江水系,发源于玉龙雪山南麓,径流量受冰雪融水和降水影响。全球气候变暖导致冰川积
雪消融提前,春季气温升高更早,冰雪融水补给峰值提前,从而使径流量最大值出现时间提前,C 正确,BD
错误。季风异常导致降水变率大,可能影响径流量大小,但题干显示最大值时间提前,非短期异常,A 错误。
故选 C。
【点睛】漾弓江发源于丽江玉龙雪山南麓的玉湖附近,全长 121.5 公里,鹤庆境内全长 73 公里,沿江两岸
辖坝区三镇一乡,是与鹤庆人民息息相关的一条重要河流。近年来,为了让漾弓江鹤庆段达到“水清、河
畅、岸绿”,鹤庆县在绿化美化工作上持续发力,在治理过程中,坚持保护优先、尊重自然,因地制宜、
科学施策、协同推进的绿美河湖建设基本原则,将适地适树与提升河道景观相结合,进行综合治理。
大别山国家森林步道横跨安徽、湖北、河南三省,全长 840 公里,全线串联 17 处自然保护地,森林覆
盖率达 75%。目前,该步道部分路段已开放骑行。下图示意大别山腹地某区域等高线地形。据此完成下面
小题。
第 3页/共 14页
5. 图示区域内,国家森林步道的相对高度为( )
A. 600~1000 米 B. 800~1200 米 C. 1000~1400 米 D. 1200~1600 米
6. 某游客在图示国家森林步道匀速骑行(方向为从①向⑤),骑行最费力的路段是( )
A. ②③之间 B. ④⑤之间 C. ①②之间 D. ③④之间
【答案】5. D 6. A
【解析】
【5 题详解】
读图可知,图中等高距为 200 米,国家森林步道海拔最低处为 200~400 米,最高处海拔为 1600~1800 米,
在图示区域内的相对高度为 1200~1600 米,D 正确,ABC 错误。故选 D。
【6 题详解】
读图可知,匀速骑行过程中,②③之间路段为山脊(等高线数值凸低为高),等高线密集,相对高度大,且
为上坡,骑行最费劲,A 正确;①②之间路段虽然也是上坡,但等高线稀疏,地势相对平缓,C 错误;③④
之间路段骑行虽然经过几个山顶,但总体相对高差较小,相对平缓,D 错误;④⑤之间路段相对高差较大,
但为下坡路段,骑行较为省力,B 错误。故选 A。
【点睛】等高线是地形图上将海拔高度相等的相邻点连接而成的闭合曲线,通过垂直投影反映地表起伏形
态,具有同一等高线海拔相同、闭合性及疏密反映坡度陡缓等特征。
下图为我国某农业文化遗产地景观结构图,该地的石堰梯田具有“叠石(石灰岩)相次,包土成田”
的特点。据此完成下面小题。
第 4页/共 14页
7. 该石堰梯田可能位于( )
A. 云南省 B. 山西省 C. 江西省 D. 天津市
8. 关于该遗产景观所在地的叙述正确的是( )
A. 山上的森林和灌丛,主要功能是保持水土
B. 田埂上的经济树种,主要作用是防风固沙
C. 民居多以石为建材,主要原因是坚固防风
D. 景观所在地的河流,主要补给是冰雪融水
【答案】7. B 8. A
【解析】
7 题详解】
云南、江西位于我国南方,气候湿润,以亚热带季风气候为主,农业生产中水稻种植更为普遍,与材料中
种植谷子、玉米等耐旱作物的特点不符,AC 错误;山西属于温带季风气候,部分区域气候较干旱,适合种
植谷子、玉米等耐旱作物,B 正确;天津地处华北平原,地形平坦,以平原农业为主,缺乏图中所示的山地
石堰梯田景观,D 错误;故选 B。
【8 题详解】
该地为山地地形,且存在梯田,说明地表坡度较大,山上 森林和灌丛,能够减缓雨水对地表的冲刷,减
少水土流失,主要功能是保持水土,A 正确;经济树种更多是为了适应山地生态环境、获取经济收益等,B
错误;民居多以石为建材,主要是因为当地多石灰岩,便于就地取材,而不是主要为了坚固防风,C 错误;
景观所在地位于山西省,属于温带季风气候区,河流的主要补给是大气降水,而非冰雪融水,冰雪融水补
给多发生在我国西北、青藏等有大量冰雪分布的地区,D 错误;故选 A。
第 5页/共 14页
【点睛】河流补给类型有地下水补给、大气降水补给、季节性积雪融水补给、冰川融水补给、湖泊水补给,
其中大气降水补给、季节性积雪融水补给、冰川融水补给有较强的季节性,导致河流流量季节变化大,湖
水补给和地下水补给较稳定,河流水量季节变化小。
辐射雾是由地表辐射冷却作用使近地面大气水汽凝结而成,具有明显的季节性和日变化,其来去突然,
具有一定的难预报性。2024 年 1—3 月广西南宁发生 3 次大雾天气,严重影响交通出行。下图为 3 次大雾期
间的大气能见度变化。据此完成下面小题。
9. 南宁 2024 年 1—3 月大雾频发的主要气象条件是( )
A. 强太阳辐射、高风速、高湿度 B. 弱大气逆辐射、低风速、高湿度
C. 强大气辐射、高风速、低湿度 D. 强地面辐射、低风速、低湿度
10. 日出后,辐射雾常因气温回升而消散,但 3 月 5 日出后一段时间,南宁的大气能见度未明显改善,推测
最可能的原因是( )
A. 近地面逆温层较厚,抑制空气对流 B. 高空冷空气过境,水汽可持续补充
C. 城市热岛效应使雾滴蒸发速度加快 D. 地面风速突然增大,雾被快速吹散
11. 与 3 月份两次大雾相比,1 月 14 日大雾持续时间较短。其原因最可能是( )
A. 风速过小 B. 水汽较少 C. 气温偏高 D. 气压偏低
【答案】9. B 10. A 11. B
【解析】
【9 题详解】
题干指出辐射雾是由地表辐射冷却作用使近地面大气水汽凝结而成。要形成辐射雾,需弱大气逆辐射(这
样地面辐射散失多,地表冷却更强烈,利于水汽凝结)、低风速(利于水汽在近地面聚集,不易扩散)、高
湿度(为水汽凝结提供充足物质基础)的气象条件,B 正确。强太阳辐射会削弱地表冷却效果,高风速易吹
散水汽,A 错误;高风速、低湿度既不利于水汽聚集,也缺乏凝结所需水汽,C 错误;低湿度水汽不足,强
地面辐射并非辐射雾形成的关键气象条件,D 错误,故选 B。
【10 题详解】
第 6页/共 14页
日出后辐射雾通常因气温回升、空气对流增强而消散。3 月 5 日日出后能见度未明显改善,最可能是近地面
逆温层较厚,抑制了空气对流,导致底层水汽和雾滴难以扩散/消散,A 正确。高空冷空气过境补充水汽会
使雾更浓,非能见度未改善的主因,B 错误;城市热岛使雾滴蒸发加快会加速雾消散,与题意矛盾,C 错误;
地面风速突然增大会吹散雾,能见度应改善,D 错误。故选 A。
【11 题详解】
1 月 14 日大雾持续时间较短,对比 3 月两次大雾,主要原因是水汽较少——水汽不足导致雾难以长时间维
持,B 正确。风速过小利于雾维持(会延长持续时间),不符合,A 错误;1 月(冬季)气温一般低于 3 月(春
季),且气温偏高若促进蒸发,核心还是水汽不足,C 错误;气压偏低对雾持续时间影响甚微,D 错误。故
选 B。
【点睛】雾和云都是由悬浮在空中的小水滴或冰晶组成的水汽凝结物,只是雾生成在大气的近地面层中,
而云生成在大气的较高层而已。雾既然是水汽凝结物,因此应从造成水汽凝结的条件中寻找它的成因。过
大的风速和强烈的扰动不利于雾的生成。因此,水汽充分,风力微弱,大气层结稳定,并有大量的凝结核
存在,易生成雾。
崖柏属常绿乔木,自身繁殖能力非常低,为我国特有的珍稀濒危裸子植物和白垩纪孑遗植物。大巴山
南麓海拔 1300~1900m 的悬崖、山脊和陡峭山坡(南坡或西坡)是崖柏的主要分布区,出露地层为石灰岩山
地,崖柏幼树多出现在林窗(林隙)或地势开阔地段。研究发现,260 万年(第四纪)前,崖柏曾出现在现
代分布区偏北 5~6 个纬度的山西榆社盆地(约 37°N)。据此完成下面小题。
12. 促使崖柏南迁的主要驱动力是( )
A. 板块漂移 B. 气候变冷变干 C. 地壳抬升 D. 人类过度干扰
13. 大巴山南麓成为崖柏的主要分布区,主要得益于( )
A. 秦巴山地影响冰川分布B. 太阳辐射强烈 C. 土壤有机质含量高 D. 石灰岩分布广
【答案】12. B 13. A
【解析】
【12 题详解】
板块漂移是亿年尺度的缓慢运动,260 万年的时间无法导致分布区纬度变化 5~6 度,A 错误;第四纪冰期时,
北半球高纬度地区气温骤降,原分布于 37°N 的崖柏因低温干旱无法适应,被迫向低纬度、温暖湿润的地区
迁移,B 正确;地壳抬升会导致海拔升高、局部气温下降,但无法解释纬度方向的大范围南迁,C 错误;人
类起源于约 20 万年前的非洲,260 万年前人类尚未出现,无法对崖柏分布产生影响,D 错误。故选 B。
【13 题详解】
根据上题可知,气候变冷影响崖柏南迁,大巴山山脉位于秦岭以南,地形复杂,秦岭巨大山脉对冰川的阻
第 7页/共 14页
隔以及大巴山山脉复杂的地形条件,使得大巴山南麓大部分地区没有被冰川所覆盖,这里长期保持的温暖
湿润的气候条件,对崖柏等起到了“避难所”作用,A 正确;大巴山南麓为南坡,太阳辐射虽比北坡强,
但四川盆地及周边地区多云雾,太阳辐射较弱,太阳辐射“强烈”不符合实际,说明太阳辐射并非限制因
素,排除 B;崖柏生长于石灰岩山地,石灰岩土壤薄、碱性强、有机质含量低,与“高有机质”矛盾,排
除 C;石灰岩分布广不代表适合崖柏生长,且崖柏原分布区不一定为石灰岩,说明石灰岩并非主要原因,
排除 D。故选 A。
【点睛】秦巴山地(大巴山属于其一部分)为东西走向,对北方冷空气有阻挡作用。大巴山南麓(纬度约
31°N,比榆社低 5-6 个纬度)因纬度较低+山地屏障,冰期时冰川未覆盖或覆盖较少,成为崖柏的“避难所”
。
小叶锦鸡儿是沙化草地促进植被恢复中常用的灌木树种,在对呼伦贝尔沙地中半固定沙地、固定沙地
和沙质草地 3 个典型沙化草地植被恢复阶段的小叶锦鸡儿灌丛的研究发现,小叶锦鸡儿灌丛通过改善土壤
理化特征,对植被生长发育具有促进作用。研究表明,在沙化草地植被恢复过程中,灌丛内的群落高度和
生物量均高于灌丛外,在沙质草地阶段植被物种丰富度则表现为灌丛外大于灌丛内,且到沙质草地阶段灌
丛内外生物量均有所减少。下图是小叶锦鸡儿灌丛在沙化草地植被恢复过程中对土壤物理特性影响示意图。
读图,完成下面小题。
14. 图示小叶锦鸡儿灌丛在沙化草地植被恢复过程中对土壤物理特性的影响表现为( )
A. 10~20cm 土壤含水率均高于 0~10cm 土层,其中沙质草地灌丛内的不同土层差异显著
B. 在 2 个土层中,随着植被恢复程度的增加,土壤含水量逐渐增加,且灌丛内高于灌丛外
C. 在 2 个土层中,黏粒、粉粒和沙粒表现为随沙地植被恢复程度的增加而增加
D. 在 2 个土层中,黏粒、粉粒和沙粒含量在沙质草地阶段表现为灌丛内高于灌丛外
第 8页/共 14页
15. 关于小叶锦鸡儿灌丛对植被群落特征的影响,说法正确的是( )
A. 灌丛冠层减少了太阳辐射,缺少光照,难以为灌丛内种子的萌发提供适宜的环境
B. 灌丛冠层蒸腾作用消耗深层土壤水分,导致地下水位持续下降,后期生物量减少
C. 灌丛冠幅在沙质草地阶段增大,灌丛内光合作用受阻,种间竞争加剧,物种丰富度降低
D. 灌丛拦截的沙尘中盐分在根部富集,引发土壤次生盐渍化,导致生物量减少
【答案】14. B 15. C
【解析】
【14 题详解】
由图可知,10~20cm 土壤含水率均高于 0~10cm 土层,其中半固定沙地阶段灌丛内、外与固定沙地灌丛内的
不同土层差异显著,A 错误;在 2 个土层中,随着植被恢复程度的增加,土壤含水量呈现逐渐增加的趋势,
最高值在沙质草地阶段,各植被恢复阶段土壤含水量均表现为灌丛内高于灌丛外,B 正确;在 2 个土层中,
黏粒和粉粒表现为随沙地植被恢复程度的增加而增加,其中沙质草地阶段含量最高;沙粒含量则逐渐减少,
其中半固定沙地沙粒含量最高,C 错误;在 2 个土层中,灌丛内和灌丛外的黏粒和粉粒含量在沙质草地阶段
差异显著,表现为灌丛内高于灌丛外,而沙粒占比则表现为灌丛外高于灌丛内,D 错误。故选 B。
【15 题详解】
在沙地植被恢复过程前期,冠层作为屏障,不仅可以截留空气中的种子,还可以缓冲沙埋带来的干扰,减
少极端太阳辐射和土壤蒸发,为灌丛内种子萌发和成长提供适宜的环境,A 错误;图示体现土壤含水量在增
加,说明灌丛可以富集水分,B 错误;在沙质草地阶段,随着小叶锦鸡儿灌丛林龄的增加,冠幅增大,强烈
的遮光导致灌丛内植被光合作用受阻,同时灌丛内不同生存策略植被种间竞争加剧,因此灌丛内的物种丰
富度较低且灌丛内植被生物量显著低于固定沙地时期,C 正确;盐分富集是潜在风险,但冠层主要富集养分
和水分,沙尘以矿质营养为主,且次生盐渍化多是灌溉不当等人为因素引发,D 错误。故选 C。
【点睛】生物在防治沙漠化、改善生态环境方面具有重要作用:通过种植植物,增加地表覆盖,有效降低
风速,防止土壤风蚀,促进流沙固定,使流动沙丘逐渐转变为稳定沙地;植物根系能改善土壤结构,增加
土壤有机质含量,提高土壤肥力,促进土壤微生物活动,加速土壤熟化过程;随着植被恢复,为动植物提
供栖息地,有利于生物多样性增加,促进生态系统稳定性和功能恢复。
二、非选择题:共 3 题,共 55 分。
16. 阅读图文材料,完成下列要求。
云贵高原位于我国西南部,受青藏高原隆升差异的影响,整体地势呈西高东低的格局。清水江位于云
贵高原东部,总体自西向东流,其上游河流下切速度大于下游,部分河段不断发生推移。下图为清水江下
游某地河段剖面示意图,阶地沉积物多由基岩产生,T1 阶地形成晚于 T2 阶地,施洞镇分布在宽广的 T1 阶
第 9页/共 14页
地上。
(1)分析清水江上游河流下切速度大于下游的原因。
(2)说明 T1 阶地利于聚落分布的原因。
(3)图示河岸线不断向北推移,试从河流侵蚀角度解释原因。
【答案】(1)上游地势起伏较下游大,河流向下侵蚀显著;上游地壳抬升速度大于下游,河流落差大,下
切侵蚀强;上游受地壳运动影响剧烈,地表岩石疏松、破碎,易被河流侵蚀等。
(2)地势平坦开阔,利于聚落建设;地处清水江沿岸,生产生活用水便利;河流沉积土壤深厚肥沃,便于
农业生产等。
(3)南部阶地为河流凸岸,北部阶地为河流凹岸,河流不断向北部侵蚀,导致北岸基岩消失,河岸线不断
向北推移。
【解析】
【分析】本大题以清水江某河段剖面示意图为材料设置试题,涉及下切侵蚀影响因素、阶地及其对聚落布
局的影响、河流侧蚀等相关内容,考查学生获取和解读地理信息、调动和运用地理知识的能力,体现综合
思维、区域认知学科素养。
【小问 1 详解】
由材料“云贵高原位于我国西南部,受青藏高原隆升差异的影响,整体地势呈西高东低的格局”可知,云
贵高原整体地势西高东低,与清水江下游相比,清水江上游地势起伏较大,河流落差大,河流向下侵蚀的
动力更强,所以下切速度更快;受青藏高原隆升差异影响,上游地壳抬升速度大于下游,地壳抬升会使河
流的落差增大,下切侵蚀能力更强,下切速度也就更快;上游受地壳运动影响剧烈,地表岩石疏松、破碎,
破碎的岩石更容易被河流侵蚀搬运,河流下切过程中遇到的阻力较小,从而下切速度较快,而下游地壳运
动相对较弱,岩石相对完整,河流下切的阻力相对较大,下切速度较慢。
【小问 2 详解】
第 10页/共 14页
读图并结合材料“施洞镇分布在宽广的 T1 阶地上”可知,T1 阶地地势平坦开阔,面积较大,利于聚落建设;
临近清水江,便于取水,生产生活用水便利;位于清水江凸岸,以堆积作用为主,河流沉积土壤深厚肥沃,
便于农业生产等。
【小问 3 详解】
根据所学可知,在弯曲河道处,凹岸水流速度快,以侵蚀作用为主,凸岸水流速度慢,以堆积作用为主。
读图可知,南部阶地为河流凸岸,水流速度慢,以堆积作用为主;北部阶地为河流凹岸,水流速度快,以
侵蚀作用为主;随着时间的推移,河流不断向北部凹岸侵蚀,导致北岸基岩消失,河岸线不断向北推移。
17. 阅读图文材料,完成下列要求。
若尔盖高寒湿地地处四川、甘肃和青海省交界,位于川西高原北端的阿坝藏族羌族自治州境内,是我
国第一大高原沼泽湿地,被誉为“黄河水塔”。若尔盖湿地气候属高原严寒带半湿润大陆性季风气候,寒
冷湿润、年平均气温在 1℃左右、霜冻期极长,年降水量约 600~800mm,雨季(6—10 月)降水量约占全
年的 90%。研究表明,在全球变暖的背景下,该地区春季气温与春季流量呈显著负相关。图 1 示意若尔盖
湿地位置,图 2 为 1985 年—2015 年若尔盖黑河年平均流量变化图。
(1)说明若尔盖湿地被称为“黄河水塔”的原因。
(2)指出 1985—2015 年若尔盖地区气候变化特点。
(3)利用水平衡原理解释若尔盖地区“春季气温与春季流量呈显著负相关”的原因。
【答案】(1)若尔盖湿地位于黄河上游,是黄河重要的水源涵养地;湿地面积大,储水量丰富,能为黄河
补充水源;地处高原,地势较高,水源可顺地势补给黄河,保障黄河上游水量稳定,故被称为“黄河水塔”
。
(2)年平均气温呈上升趋势(全球变暖影响);年降水量可能略有变化,但整体趋于干旱(或“降水季节
分配不均,雨季降水量占比高,但年际变化可能增大”),导致湿地水资源补给受影响。
(3)水平衡原理是指某区域水量收入等于支出(降水=蒸发+径流+下渗等)。春季气温升高,湿地冻土融化
速度加快,土壤水分蒸发量增加,导致湿地储水量减少;气温升高使地表积雪融化提前且速度加快,春季
第 11页/共 14页
前期径流增加,但后期积雪融水减少,径流补给不足;同时,气温升高可能导致植被生长提前,蒸腾作用
增强,消耗更多水分;综上,春季气温升高使湿地水分支出增加、补给不稳定,导致春季流量减少,故二
者呈显著负相关。
【解析】
【分析】本大题以若尔盖高寒湿地为材料设置试题,涉及湿地对河流的作用、区域气候变化特点、水平衡
原理应用等相关知识点,考查学生获取和解读地理信息、调动和运用地理知识、描述和阐述地理事物的能
力,体现综合思维、区域认知、地理实践力学科素养。
【小问 1 详解】
从位置、水源补给、地势等方面分析若尔盖湿地被称为“黄河水塔”的原因。由图 1 若尔盖湿地位置经纬
度可知,若尔盖湿地位于黄河上游区域,是黄河水源的重要源头区域。由材料可知若尔盖湿地作为我国第
一大高原沼泽湿地,其面积大,储水量十分丰富,能够持续为黄河补充水源。而且湿地所在地区地势高,
水可以借助地势的优势,顺利地补给到黄河中,为黄河持续提供稳定的水源,所以有“黄河水塔”的称号。
【小问 2 详解】
结合全球变暖背景及图 2 中流量变化,分析若尔盖地区气温和降水的变化特点。受全球变暖影响,年平均
气温呈上升趋势。再看图 2 中黑河年平均流量的变化,整体有下降的趋势,这反映出该地区年降水量整体
上有趋于干旱的变化,降水的季节分配也不均衡,雨季降水虽占比大,但年际间的变化也比较大,进而影
响到湿地的水资源补给情况。
【小问 3 详解】
运用水平衡原理,分析春季气温与春季流量的负相关关系。水平衡是指一个区域的水量收入和支出是平衡
的。春季时,气温升高,一方面,湿地的冻土融化得更快,土壤里的水分蒸发量增加,湿地储存的水就减
少了;另一方面,地表的积雪融化得更早、更快,虽然春季前期河流径流会增加,但后期积雪融水减少,
对径流的补给就不足了。而且气温升高还会让植被生长提前,蒸腾作用变强,消耗更多的水分。这样一来,
春季气温升高使得湿地水分的支出变多,补给又不稳定,最终导致春季河流的流量减少,所以春季气温和
春季流量呈现显著的负相关。
18. 阅读材料,完成下列要求。
浙江安吉余村曾“靠山吃山”发展,20 世纪八九十年代大规模采矿、建水泥厂,虽短期增收,但是村
民生活环境日渐恶化。后在“绿水青山就是金山银山”理念的指导下,关停矿山,治理环境。依托本地可
再生竹林发展竹编、竹家具等特色产业,打造“余村竹品”品牌;同时开发农家乐,发展乡村旅游。村庄
通过土地流转分红、产业入股分红、旅游就业等方式,建立村集体与村民的利益联结机制,走上一条村强、
民富、景美、人和的乡村振兴转型之路。
第 12页/共 14页
(1)从地球的圈层结构角度,说明余村在转型前产业发展对当地环境的影响。
(2)阐述余村转型后通过产业发展实现生态与经济双赢的做法。
(3)分析余村的利益联结机制在推动乡村社会可持续发展中发挥的作用。
【答案】(1)①岩石圈:大规模采矿破坏地表结构,导致山体崩塌、滑坡等地质灾害风险增加;②水圈:
采矿和水泥生产污染地下水与地表水,影响水质,破坏水循环系统;③生物圈:植被破坏、栖息地丧失,
导致生物多样性减少;④大气圈:采矿和水泥厂排放粉尘和有害气体,造成大气污染,影响空气质量。
(2)①关停矿山和水泥厂,治理废弃矿区,恢复植被,改善生态环境;②依托可再生竹林资源,发展竹编、
竹家具等绿色产业,减少对矿产资源的依赖,保护生态环境;③开发农家乐、乡村旅游,推动第三产业发
展,将生态环境优势转化为经济收益;④打造“余村竹品”品牌,提升产品附加值,增强市场竞争力。
(3)①依托竹产业、乡村旅游提供就业岗位,带动村民就业,增加居民收入;②通过“土地流转分红+产
业入股分红”,拓宽村民增收渠道;③村集体经济收益增加,提升社会服务水平,推动基础设施建设,优
化人居环境;④激发村民参与乡村建设的积极性,增强凝聚力,有利于乡村社会的和谐发展。
【解析】
【分析】本大题以浙江安吉余村为材料设置试题,涉及地球圈层、区域因地制宜发展措施等相关知识点,
考查学生获取和解读地理信息、调动和运用地理知识、描述和阐述地理事物的能力,体现综合思维、区域
认知学科素养。
【小问 1 详解】
地球圈层包括岩石圈、水圈、生物圈、大气圈,余村转型前的采矿、水泥厂生产对各圈层产生负面影响:①
岩石圈:大规模采矿直接破坏地表岩石、土壤结构,导致山体稳定性下降,山体崩塌、滑坡等地质灾害风
险显著增加。②水圈:采矿过程中产生的废水、水泥厂生产排放的污染物,会污染地下水与地表水,不仅
影响水质,还会干扰自然水循环系统的正常运转。③生物圈:采矿活动破坏地表植被,造成植被破碎化、
栖息地丧失,进而导致生物多样性减少。④大气圈:采矿产生的粉尘、水泥厂排放的有害气体(如颗粒物、
废气等),会造成大气污染,降低区域空气质量。
【小问 2 详解】
余村转型后通过“生态修复+绿色产业+三产融合+品牌升级”,实现生态与经济协同发展:①关停矿山、水
泥厂,并对废弃矿区开展治理,恢复地表植被,从源头减少污染,改善区域生态环境。②依托本地可再生
竹林资源,发展竹编、竹家具等产业,这类产业依赖可再生资源,减少了对非可再生矿产资源的依赖,既
保护生态,又能创造经济价值。③开发农家乐、乡村旅游,推动第三产业发展,将“绿水青山”的生态优
势转化为“金山银山”的经济收益,实现生态价值向经济价值的转化。④打造“余村竹品”品牌,提升产
品附加值,增强市场竞争力,进一步提高产业的经济效益。
第 13页/共 14页
【小问 3 详解】
余村 “土地流转分红+产业入股分红+旅游就业”利益联结机制,从就业、收入、村集体实力、社会和谐
等方面推动乡村社会可持续发展:①竹产业、乡村旅游等产业发展提供大量就业岗位,带动村民直接就业,
增加居民工资性收入。②通过“土地流转分红”(村民通过土地流转获得租金类收益)、“产业入股分红”
(村民分享产业发展的利润),丰富村民收入来源,让更多村民共享产业发展成果。③村集体经济因产业发
展收益增加,可加大对基础设施建设(如道路、公共服务设施)的投入,优化人居环境,提升村民生活质
量。④利益联结机制让村集体与村民利益深度绑定,激发村民参与乡村建设的积极性,增强乡村社会的凝
聚力与和谐度,为社会可持续发展奠定基础。
相关试卷 更多
- 1.电子资料成功下载后不支持退换,如发现资料有内容错误问题请联系客服,如若属实,我们会补偿您的损失
- 2.压缩包下载后请先用软件解压,再使用对应软件打开;软件版本较低时请及时更新
- 3.资料下载成功后可在60天以内免费重复下载
免费领取教师福利 
.png)




