若您为此资料的原创作者,认为该资料内容侵犯了您的知识产权,请扫码添加我们的相关工作人员,我们尽可能的保护您的合法权益。
1/10
2/10
3/10
还剩7页未读,
继续阅读
所属成套资源:2026届高三上学期期中考试历史试题(含答案)
成套系列资料,整套一键下载
2026届河北省名校高三上学期期中考试历史试题(含答案)
展开
这是一份2026届河北省名校高三上学期期中考试历史试题(含答案),共10页。试卷主要包含了11等内容,欢迎下载使用。
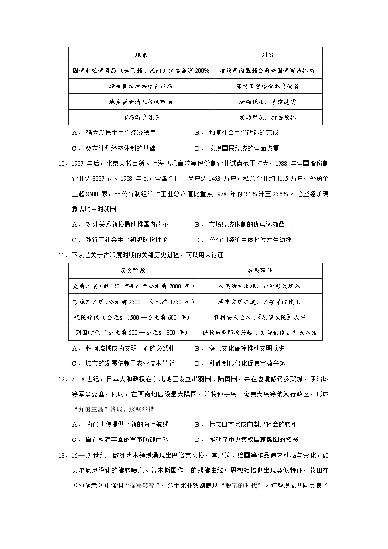
相关试卷
2026届河北省邯郸市等三地高三上学期期中考试历史试题(含答案):
这是一份2026届河北省邯郸市等三地高三上学期期中考试历史试题(含答案),共9页。试卷主要包含了11,上海一位大资本家曾对毛泽东诉苦等内容,欢迎下载使用。
2026届河北省邢台市七校高三上学期期中考试历史试题(含答案):
这是一份2026届河北省邢台市七校高三上学期期中考试历史试题(含答案),共11页。试卷主要包含了11,99%等内容,欢迎下载使用。
2026届河北省沧州四校联考高三上学期期中考试历史试题(含答案):
这是一份2026届河北省沧州四校联考高三上学期期中考试历史试题(含答案),共9页。试卷主要包含了11,我国古代有许多朝代禁止宰杀耕牛,《史记·匈奴列传》记载等内容,欢迎下载使用。
相关试卷 更多
资料下载及使用帮助
版权申诉
- 1.电子资料成功下载后不支持退换,如发现资料有内容错误问题请联系客服,如若属实,我们会补偿您的损失
- 2.压缩包下载后请先用软件解压,再使用对应软件打开;软件版本较低时请及时更新
- 3.资料下载成功后可在60天以内免费重复下载
版权申诉
免费领取教师福利

