若您为此资料的原创作者,认为该资料内容侵犯了您的知识产权,请扫码添加我们的相关工作人员,我们尽可能的保护您的合法权益。
还剩2页未读,
继续阅读
所属成套资源:2025-2026学年山西省七年级上学期期中考试试卷
成套系列资料,整套一键下载
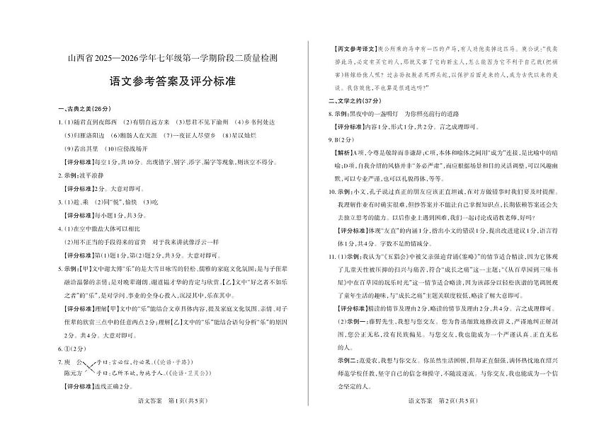
2025-2026学年山西省七年级上学期期中考试语文 试卷(含答案)
展开
这是一份2025-2026学年山西省七年级上学期期中考试语文 试卷(含答案),文件包含七年级语文·试卷pdf、七年级语文·答案pdf、七年级语文·答题卡pdf等3份试卷配套教学资源,其中试卷共9页, 欢迎下载使用。
相关试卷
山西省太原市2025-2026学年七年级上学期开学考试语文语文试卷(学生版):
这是一份山西省太原市2025-2026学年七年级上学期开学考试语文语文试卷(学生版),共6页。
山西省太原市2024-2025学年第一学期七年级期末语文试卷(含答案):
这是一份山西省太原市2024-2025学年第一学期七年级期末语文试卷(含答案),共8页。试卷主要包含了语言积累与运用,阅读,作文等内容,欢迎下载使用。
山西省太原市七年级2024-2025学年下学期期末考试语文试卷(WORD版,含答案):
这是一份山西省太原市七年级2024-2025学年下学期期末考试语文试卷(WORD版,含答案),共8页。试卷主要包含了语言积累与运用,阅读,作文等内容,欢迎下载使用。
相关试卷 更多
资料下载及使用帮助
版权申诉
- 1.电子资料成功下载后不支持退换,如发现资料有内容错误问题请联系客服,如若属实,我们会补偿您的损失
- 2.压缩包下载后请先用软件解压,再使用对应软件打开;软件版本较低时请及时更新
- 3.资料下载成功后可在60天以内免费重复下载
版权申诉
免费领取教师福利

