搜索
      上传资料 赚现金

      精品解析:河北省衡水市冀州区河北冀州中学2025-2026学年高一上学期10月月考生物试题(原卷版)

      • 531.51 KB
      • 2025-11-11 17:44:56
      • 20
      • 0
      • 酱呼噜
      加入资料篮
      立即下载
      精品解析:河北省衡水市冀州区河北冀州中学2025-2026学年高一上学期10月月考生物试题(原卷版)第1页
      1/8
      精品解析:河北省衡水市冀州区河北冀州中学2025-2026学年高一上学期10月月考生物试题(原卷版)第2页
      2/8
      精品解析:河北省衡水市冀州区河北冀州中学2025-2026学年高一上学期10月月考生物试题(原卷版)第3页
      3/8
      还剩5页未读, 继续阅读

      精品解析:河北省衡水市冀州区河北冀州中学2025-2026学年高一上学期10月月考生物试题(原卷版)

      展开

      这是一份精品解析:河北省衡水市冀州区河北冀州中学2025-2026学年高一上学期10月月考生物试题(原卷版),共8页。试卷主要包含了单选题,多选题,非选择题等内容,欢迎下载使用。
      考试时间:70分钟 分数:100分
      一、单选题(共25题,共51分,1-24题每题2分,25题3分。每题只有一个答案符合题意)
      1. 山水林田湖草沙是一个生命共同体。这一生态文明理念最能体现的生命系统结构层次是( )
      A. 个体B. 种群C. 群落D. 生态系统
      2. 下列几种生物中,属于原核生物的有( )
      ①根瘤菌②大肠杆菌③衣藻④发菜⑤酵母菌⑥变形虫
      A. ①②④B. ①②③C. ③④⑤D. ③⑤⑥
      3. 阿莫西林等广谱抗生素可抑制细菌的增殖,但肺炎支原体对其并不敏感,结合细菌和支原体结构的差异可推测,其作用位点为( )
      A. 细胞壁B. 核糖体C. 细胞膜D. 细胞质
      4. 色球蓝细菌和植物都是自养生物,两者细胞结构上的最主要的区别是( )
      A. 有无细胞膜B. 有无核糖体
      C. 有无叶绿体D. 有无以核膜为界限的细胞核
      5. 沙漠中的风滚草因干旱死亡后,其茎基部会断裂,使干枯的球形植株脱离根部,随风滚动迁移。此状态下的风滚草细胞内自由水所占比例相比干旱死亡前会( )
      A. 升高B. 降低
      C. 不变D. 先升高后降低
      6. 无机盐对于维持生物体的生命活动具有重要作用,下列相关叙述错误的是( )
      A. 青少年易发生抽搐与骨骼生长消耗大量钙有关
      B. 缺铁会导致哺乳动物血液运输O2的能力下降
      C. 缺镁会导致叶片变黄与胡萝卜素合成受阻有关
      D. 植物秸秆燃烧产生的灰烬中含有丰富的无机盐
      7. 小麦是我国北方的重要农作物,有关麦田中生命系统结构层次的说法正确的是( )
      A. 小麦是由不同系统构成的一种植物
      B. 麦田中的所有植物和动物构成一个群落
      C. 麦田中生命最基本的结构层次是化学元素
      D. 麦田土壤中的一个酵母菌既属于细胞层次,也属于个体层次
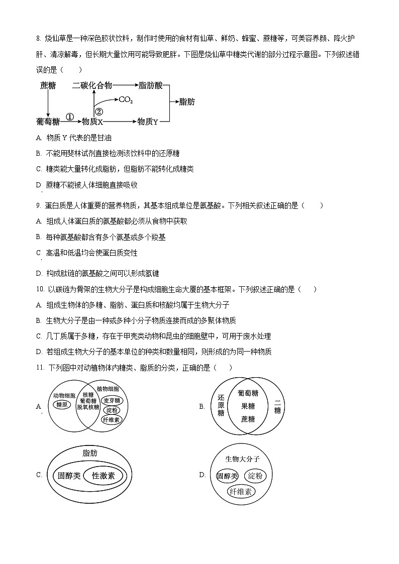
      8. 烧仙草是一种深色胶状饮料,制作时使用的食材有仙草、鲜奶、蜂蜜、蔗糖等,可美容养颜、降火护肝、清凉解毒,但长期大量饮用可能导致肥胖。下图是烧仙草中糖类代谢的部分过程示意图。下列叙述错误的是( )

      A. 物质Y代表的是甘油
      B. 不能用斐林试剂直接检测该饮料中的还原糖
      C. 糖类能大量转化成脂肪,但脂肪不能转化成糖类
      D 蔗糖不能被人体细胞直接吸收
      9. 蛋白质是人体重要的营养物质,其基本组成单位是氨基酸。下列相关叙述正确的是( )
      A. 组成人体蛋白质的氨基酸都必须从食物中获取
      B. 每种氨基酸都含有多个氨基或多个羧基
      C 高温和低温均会使蛋白质变性
      D. 构成肽链的氨基酸之间可以形成氢键
      10. 以碳链为骨架的生物大分子是构成细胞生命大厦的基本框架。下列叙述正确的是( )
      A. 组成生物体的多糖、脂肪、蛋白质和核酸均属于生物大分子
      B. 生物大分子是由一种或多种小分子物质连接而成的多聚体物质
      C. 几丁质属于多糖,存在于甲壳类动物和昆虫的细胞壁中,可用于废水处理
      D. 若组成生物大分子的基本单位的种类和数量相同,则形成的为同一种物质
      11. 下列图中对动植物体内糖类、脂质的分类,正确的是( )
      A B.
      C. D.
      12. 我国诺贝尔奖得主屠呦呦在抗疟药物研发中发现了青蒿素,其分子式为C18H22O5。下列与青蒿素的元素组成不相同的物质是( )
      A. 磷脂B. 脱氧核糖C. 脂肪D. 糖原
      13. 同位素标记法可用于研究物质的组成,下列物质中均可用15N标记的有( )
      A. RNA和蛋白质
      B. 核糖和磷脂
      C. 淀粉和麦芽糖
      D. 葡萄糖和纤维素
      14. 下列物质中,不属于构成生物体蛋白质的氨基酸是( )
      A. B.
      C. D.
      15. 高温能使蛋白质变性,这种变性是不可逆的。高温能使蛋白质变性的原因是
      A. 破坏蛋白质分子的空间结构B. 破坏蛋白质分子中的肽键
      C. 破坏蛋白质分子中的R基D. 破坏蛋白质分子中的氨基和羧基
      16. 广告口号的提升利益作用是吸引消费者关注和记忆,促进销售和品牌传播。下列广告语在科学性上没有错误的是( )
      A. 无糖饼干主要成分是淀粉,没有甜味,属于无糖食品
      B. “XX牌”口服液含有丰富的Zn、I、Mg等微量元素
      C. “XX牌”鱼肝油,含有丰富的维生素D,有助于宝宝骨骼健康
      D. “XX牌”饮料配料表纯净无添加,不含任何化学物质
      17. 2025年国家卫生健康委呼吁启动为期三年的“体重管理年”活动。研究表明,高血脂患者适量食用玉米、燕麦、荞麦等粗粮可有效降低血脂含量。下列说法正确的是( )
      A. 玉米、燕麦和荞麦细胞中含量最多的化合物是糖类
      B. 日常饮食中含有的糖类和脂肪在人体中可以大量相互转化
      C. 糖类是细胞的能源物质,脂肪是细胞的储能物质,所有糖类和脂肪均可供能
      D. 饮食要减油,“油”的主要成分是脂肪,组成脂肪的化学元素与葡萄糖相同
      18. 核酸储存与传递遗传信息。下列关于细胞中核酸的叙述错误的是( )
      A. RNA的基本单位称为核糖核苷酸
      B. DNA与RNA的碱基完全不同
      C. 细胞中DNA和RNA都以碳链为骨架
      D. 细胞中核酸彻底水解产物有8种
      19. 下列各项中不能体现蛋白质的功能的是( )
      A. 消化酶具有催化功能
      B. 血红蛋白能够运输O2
      C. 性激素促进生殖细胞的生成
      D. 抗体具有免疫功能
      20. 下列关于“检测生物组织中的脂肪、糖类和蛋白质”的活动的叙述,正确的是( )
      A. 经高温处理后的蛋清稀释液仍可作为检测蛋白质的材料
      B. 番茄匀浆含还原糖量较高,是作为检测还原糖的理想材料
      C. 检测生物组织中的脂肪需用95%的酒精溶液洗去多余的染料
      D. 加入斐林试剂水浴加热后呈砖红色沉淀,则说明含有葡萄糖
      21. 下图为核酸基本组成单位的模式图,下列说法正确的是( )
      A. 在人的口腔上皮细胞中含有2种②和4种③
      B. 若③为腺嘌呤,则形成的核苷酸有两种
      C. 若③为尿嘧啶,则②为脱氧核糖
      D. 由①②③结合而成的化合物,在人体中共有5种
      22. 下表表示某实验中对不同组织中脂质含量的测定结果(单位:g·100g-1) ,下列叙述正确的是( )
      A. 与糖类相比,脂质分子中氧的含量更高,氢的含量更低
      B. 磷脂是神经组织中细胞膜和细胞器膜的重要成分
      C. 胆固醇在肝脏中含量最低,说明其不参与脂质的运输
      D. 肌肉组织中脂质含量最低,说明脂质在细胞中可有可无
      23. 下图是某多肽链的结构示意图。下列相关叙述错误的是( )
      A. 该物质形成过程中失去了4个水分子
      B. 过酸会导致该多肽链的氨基酸序列发生改变
      C. 该多肽链中的N主要存在于-CO-NH-结构中
      D. 相邻两个氨基酸脱水缩合产生的水中的氢来自氨基和羧基
      24. 人体内产生的某类IgG抗体可结合甲型流感病毒,阻断病毒囊膜与宿主细胞膜的融合,从而降低感染概率。IgG抗体属于蛋白质,下列有关蛋白质的叙述,错误的是( )
      A. 抗体可以帮助人体抵御病菌和病毒等抗原的侵染
      B. 抗体若经高温加热、加酸后,则会失去活性
      C. 绝大多数的酶属于蛋白质,酶具有催化功能
      D. 组成人体蛋白质的氨基酸均能在细胞中合成
      25. 科研团队在研究极端环境下某细菌的细胞膜适应性时,发现脂质的组成与功能密切相关。下列叙述正确的是( )
      A. 组成脂质的元素只有C、H、O
      B. 磷脂是所有细胞必不可少的脂质
      C. 胆固醇主要为细胞提供能量,是该细菌适应极端环境的主要能量来源
      D. 该细菌的细胞膜中饱和脂肪酸含量较高,有助于膜耐低温
      二、多选题(共15分,每题3分,每题有两个或两个以上的答案符合题意。漏选得1分,错选不得分。)
      26. 在湖泊中蓝细菌漂浮在水面生长,黑藻常在浅水区的水底生长。下列正确的是( )
      A. 细胞学说揭示了蓝细菌和黑藻的统一性
      B. 蓝细菌和黑藻都有细胞壁,而且成分相同
      C. 蓝细菌是原核生物,黑藻也是原核生物
      D. 在生命系统的结构层次中,蓝细菌既是细胞也是个体
      27. 用人工合成的脊髓灰质炎病毒感染小鼠的实验证明,人工合成的病毒能引发小鼠脊髓灰质炎,只是毒性比天然病毒小得多。下列有关叙述正确的是( )
      A. 病毒是一类没有细胞结构的特殊生物,离开了活细胞,病毒就无法进行生命活动
      B. 人工合成的脊髓灰质炎病毒能在培养基中培养
      C. 人工合成病毒有利于研制抵抗病毒的药物和疫苗,从而更好地为人类的健康服务
      D. 人工合成病毒的研究也可能会合成某些对人类有害的病毒,给人类带来灾难
      28. 如图表示糖类的化学组成和种类,则相关叙述正确的是( )
      A. ①不能继续水解,③属于非还原糖,不可被细胞直接吸收
      B. 据图分析④可能是纤维素,不溶于水,一般很难在动物体内被消化
      C. 糖尿病患者在饮食上注意尽量不食用甜味食品,米饭馒头类主食可放心食用
      D. ⑤为肌糖原,当人体血糖浓度降低时,可分解为葡萄糖来补充血糖
      29. 磁共振技术(MRI)可应用于临床疾病诊断。因为许多疾病会导致组织和器官内的水分发生变化,这种变化恰好能在磁共振图像中反映出来。下列有关叙述不正确的是( )
      A. 构成人体的不同组织和器官含水量是一样的
      B. 水在细胞中的存在形式及功能是不变的
      C. 组织发生病变,会影响组织内的化学变化
      D. 发生病变的器官,新陈代谢速率往往会发生改变
      30. 下列有关显微镜的叙述,正确的是( )
      A. 图①中显微镜镜头由a转换成b的过程为了不伤到物镜镜头,需要提升镜筒,换成b后只能调节细准焦螺旋
      B. 若在载玻片写“9>6”,在显微镜视野观察到的图像是“9

      相关试卷 更多

      资料下载及使用帮助
      版权申诉
      • 1.电子资料成功下载后不支持退换,如发现资料有内容错误问题请联系客服,如若属实,我们会补偿您的损失
      • 2.压缩包下载后请先用软件解压,再使用对应软件打开;软件版本较低时请及时更新
      • 3.资料下载成功后可在60天以内免费重复下载
      版权申诉
      若您为此资料的原创作者,认为该资料内容侵犯了您的知识产权,请扫码添加我们的相关工作人员,我们尽可能的保护您的合法权益。
      入驻教习网,可获得资源免费推广曝光,还可获得多重现金奖励,申请 精品资源制作, 工作室入驻。
      版权申诉二维码
      欢迎来到教习网
      • 900万优选资源,让备课更轻松
      • 600万优选试题,支持自由组卷
      • 高质量可编辑,日均更新2000+
      • 百万教师选择,专业更值得信赖
      微信扫码注册
      手机号注册
      手机号码

      手机号格式错误

      手机验证码 获取验证码 获取验证码

      手机验证码已经成功发送,5分钟内有效

      设置密码

      6-20个字符,数字、字母或符号

      注册即视为同意教习网「注册协议」「隐私条款」
      QQ注册
      手机号注册
      微信注册

      注册成功

      返回
      顶部
      学业水平 高考一轮 高考二轮 高考真题 精选专题 初中月考 教师福利
      添加客服微信 获取1对1服务
      微信扫描添加客服
      Baidu
      map