湖北省荆州市沙市中学2025-2026学年高一上学期10月月考生物试题含解析
展开
这是一份湖北省荆州市沙市中学2025-2026学年高一上学期10月月考生物试题含解析,共21页。试卷主要包含了单选题,非选择题等内容,欢迎下载使用。
一、单选题
1. 登革热、基孔肯雅热、寨卡病毒病这三种疾病均由蚊子传播,蚊子叮咬感染者后,携带病毒再叮咬他人,导致病毒不断传播。下列有关叙述正确的是( )
A. 致病病毒增殖所需的原料、模板均由人体细胞提供
B. 致病病毒属于生命系统最基本的结构层次
C. 细胞学说认为,除病毒外的一切生物都是由细胞构成的
D. 基孔肯雅病毒的遗传物质彻底水解后会产生6种物质分子
【答案】D
【解析】
【详解】A、病毒增殖所需的模板由其自身核酸提供,而原料、酶等由宿主细胞提供,A错误;
B、生命系统最基本的结构层次是细胞,病毒不属于生命系统的结构层次,B错误;
C、细胞学说的核心内容是:“一切动植物都由细胞发育而来,并由细胞和细胞产物构成”,并未涉及 “病毒”(细胞学说建立时,对病毒的研究尚未深入),C错误;
D、基孔肯雅病毒的遗传物质是RNA,彻底水解产物为核糖、磷酸、A、U、C、G共6种物质,D正确。
故选D。
2. 溶酶体形成过程是:内质网的核糖体合成溶酶体酶前体,经内质网加工后进入高尔基体cis膜囊,磷酸化后形成甘露糖-6-磷酸(M6P);高尔基体TGN膜上存在M6P受体,正常情况下,TGN膜上M6P受体与M6P结合后包裹形成运输小泡,再经过一系列过程形成前溶酶体、溶酶体;在前溶酶体的酸性环境中,M6P受体与M6P分离,并返回高尔基体,其部分过程如图所示。下列相关叙述错误的是( )
A. 溶酶体是一种单层膜的细胞器,主要存在于动物细胞中
B. 少量存在于细胞膜上的M6P受体的作用是回收偶尔分泌到细胞外的磷酸化的溶酶体酶
C. 据图可知,高尔基体产生囊泡的一侧膜上主要加工分泌蛋白
D. 与前溶酶体相比,高尔基体的pH小于前溶酶体
【答案】D
【解析】
【详解】A、溶酶体中含有多种水解酶,单层膜细胞器,主要存在于动物细胞中,A正确;
B、细胞膜上存在少量M6P受体,能识别细胞外的溶酶体酶(或含溶酶体酶的囊泡),将其摄入细胞内,维持细胞内溶酶体酶含量稳定,B正确;
C、由图可知,高尔基体产生囊泡的一侧膜上主要加工分泌蛋白,C正确;
D、在前溶酶体的酸性环境中,M6P受体与M6P分离,说明前溶酶体的酸性更强,pH更小,所以与前溶酶体相比,高尔基体的pH大于前溶酶体,D错误。
故选D。
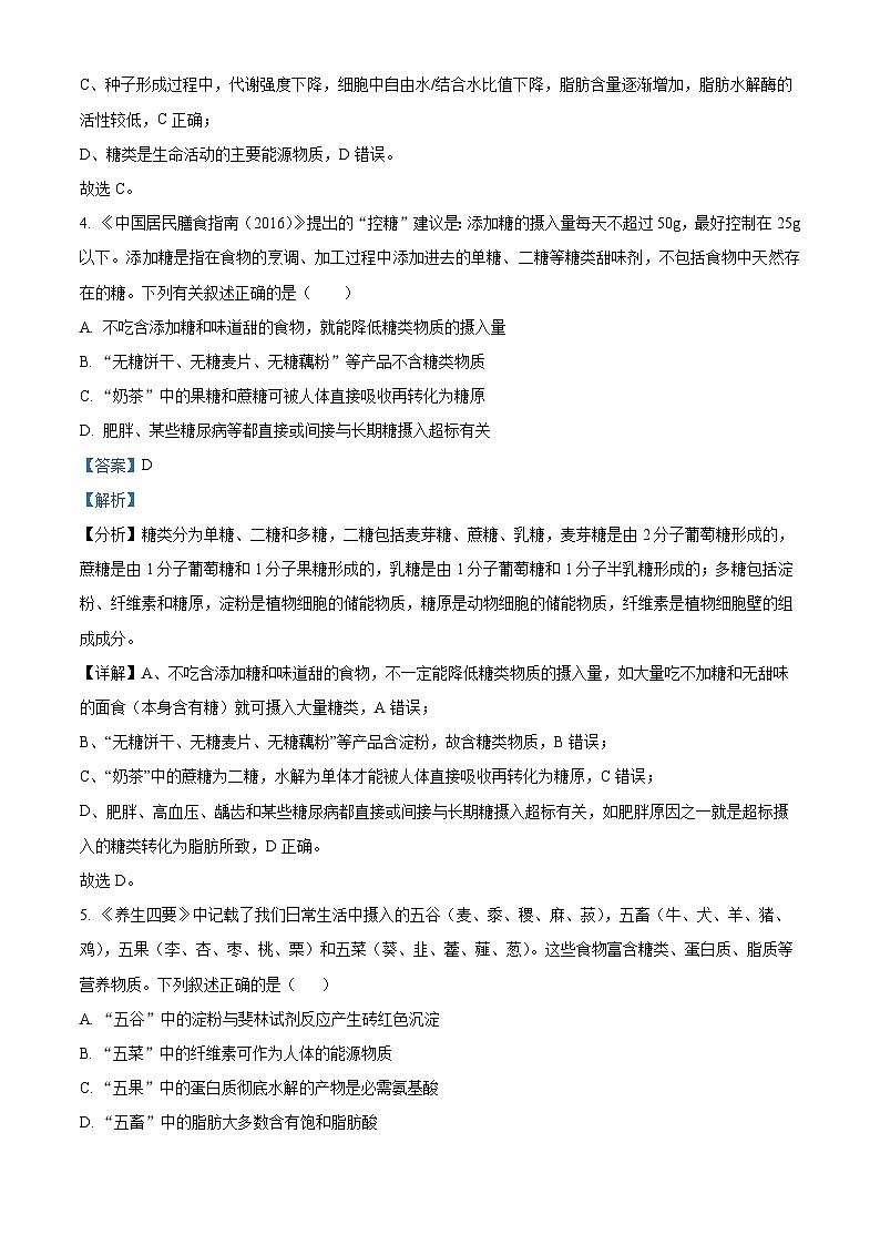
3. 油菜种子在形成和萌发过程中可溶性糖和脂肪的变化曲线如图所示,下列有关叙述正确的是( )
A. 种子形成过程中,曲线交点表示可溶性糖与脂肪的相互转化处于动态平衡
B. 种子萌发过程中,可溶性糖逐渐成为细胞中含量最多的化合物
C. 种子形成过程中,脂肪水解酶的活性较低,细胞中自由水/结合水比值下降
D. 种子萌发过程中,脂肪转变为可溶性糖,说明脂肪是种子生命活动的主要能源物质
【答案】C
【解析】
【分析】分析题图信息可知,在植物开花后中,可溶性糖的含量逐渐降低,脂肪的含量逐渐增加;在种子萌发过程中脂肪的含量逐渐降低,可溶性糖的含量逐渐升高。
【详解】A、从图中只能看在交点处,种子干重中脂肪和可溶性糖含量相等,然后可溶性糖含量减少,脂肪含量增加,说明可溶性糖可能大量转化成脂肪,所以二者之间的转化速率不相等,A错误;
B、细胞中含量最多的化合物是水,B错误;
C、种子形成过程中,代谢强度下降,细胞中自由水/结合水比值下降,脂肪含量逐渐增加,脂肪水解酶的活性较低,C正确;
D、糖类是生命活动的主要能源物质,D错误。
故选C。
4. 《中国居民膳食指南(2016)》提出的“控糖”建议是:添加糖的摄入量每天不超过50g,最好控制在25g以下。添加糖是指在食物的烹调、加工过程中添加进去的单糖、二糖等糖类甜味剂,不包括食物中天然存在的糖。下列有关叙述正确的是( )
A. 不吃含添加糖和味道甜的食物,就能降低糖类物质的摄入量
B. “无糖饼干、无糖麦片、无糖藕粉”等产品不含糖类物质
C. “奶茶”中的果糖和蔗糖可被人体直接吸收再转化为糖原
D. 肥胖、某些糖尿病等都直接或间接与长期糖摄入超标有关
【答案】D
【解析】
【分析】糖类分为单糖、二糖和多糖,二糖包括麦芽糖、蔗糖、乳糖,麦芽糖是由2分子葡萄糖形成的,蔗糖是由1分子葡萄糖和1分子果糖形成的,乳糖是由1分子葡萄糖和1分子半乳糖形成的;多糖包括淀粉、纤维素和糖原,淀粉是植物细胞的储能物质,糖原是动物细胞的储能物质,纤维素是植物细胞壁的组成成分。
【详解】A、不吃含添加糖和味道甜的食物,不一定能降低糖类物质的摄入量,如大量吃不加糖和无甜味的面食(本身含有糖)就可摄入大量糖类,A错误;
B、“无糖饼干、无糖麦片、无糖藕粉”等产品含淀粉,故含糖类物质,B错误;
C、“奶茶”中的蔗糖为二糖,水解为单体才能被人体直接吸收再转化为糖原,C错误;
D、肥胖、高血压、龋齿和某些糖尿病都直接或间接与长期糖摄入超标有关,如肥胖原因之一就是超标摄入的糖类转化为脂肪所致,D正确。
故选D。
5. 《养生四要》中记载了我们日常生活中摄入的五谷(麦、黍、稷、麻、菽),五畜(牛、犬、羊、猪、鸡),五果(李、杏、枣、桃、栗)和五菜(葵、韭、藿、薤、葱)。这些食物富含糖类、蛋白质、脂质等营养物质。下列叙述正确的是( )
A. “五谷”中的淀粉与斐林试剂反应产生砖红色沉淀
B. “五菜”中的纤维素可作为人体的能源物质
C. “五果”中的蛋白质彻底水解的产物是必需氨基酸
D. “五畜”中的脂肪大多数含有饱和脂肪酸
【答案】D
【解析】
【分析】1、还原糖可以与斐林试剂反应水浴加热条件下产生砖红色沉淀,淀粉为非还原糖,不能与斐林试剂反应产生砖红色沉淀。
2、纤维素为植物多糖,作为植物细胞壁的主要成分,起到参与细胞结构的组成从而支持、保护细胞,并不能提供能量。
3、细胞自身不能合成的,需要从外界通过食物获取的氨基酸为必需氨基酸。
4、大多数动物脂肪含有饱和脂肪酸,室温时呈固态。
【详解】A、还原糖可以与斐林试剂反应,在水浴加热条件下产生砖红色沉淀,淀粉为非还原糖,不能与斐林试剂反应产生砖红色沉淀,A错误;
B、纤维素为植物多糖,作为植物细胞壁的主要成分,参与细胞结构的组成从而支持、保护细胞,并不能提供能量,B错误;
C、细胞自身不能合成的,需要从外界通过食物获取的氨基酸为必需氨基酸,“五果”中的蛋白质经人体摄入、消化水解后可以提供必需氨基酸,也可以提供非必需氨基酸,所以其水解产物中含有非必需氨基酸,C错误;
D、“五畜”为动物,大多数动物脂肪含有饱和脂肪酸,室温时呈固态,D正确。
故选D。
6. PET-CT是一种使用示踪剂的影像学检查方法,所用示踪剂是由葡萄糖分子2号碳上的羟基被¹⁸F(具有放射性)取代改造而来的,可根据放射性评估细胞摄取能源物质的量。下列叙述正确的是( )
A. 该示踪剂和脂质的组成元素相同
B. 该示踪剂水解后被人体细胞直接吸收
C. 该示踪剂改造前可在水浴条件下与斐林试剂反应呈砖红色
D. 细胞中放射性越强,代表该细胞摄取能源物质的量越少
【答案】C
【解析】
【详解】A、示踪剂由葡萄糖(C、H、O)改造而来,含18F,组成元素为C、H、O、F,脂质主要由C、H、O组成,部分含N、P(如磷脂),不含F,两者组成元素不同,A错误;
B、示踪剂是单糖(葡萄糖衍生物),单糖无需水解即可被细胞直接吸收,B错误;
C、示踪剂改造前为葡萄糖,属于还原糖,斐林试剂用于检测还原糖时需在沸水浴条件下与还原糖反应生成砖红色沉淀,C正确;
D、示踪剂放射性强度反映细胞摄取葡萄糖的量,放射性越强说明细胞摄取量越多(如癌细胞代谢旺盛时摄取更多葡萄糖),D错误。
故选C。
7. 为研究运动员在不同海拔训练时,体内糖原和脂肪的供能占比(指二者提供的能量占运动员每日消耗总能量的比例)随海拔变化的规律,科研人员统计了不同海拔下二者的供能数据,并绘制如下曲线。下列叙述正确的是( )
A. 运动员体内的脂质和糖类都是重要的能源物质
B. 随着海拔的升高,运动员体内的脂肪大量转化为糖原
C. 在海拔4000米处训练时,运动员体内脂肪的消耗量等于糖原的消耗量
D. 在高海拔地区进行训练时,运动员饮食中的脂肪比例需大于低海拔地区
【答案】D
【解析】
【详解】A、糖类是重要的能源物质,脂质中的脂肪是良好的储能物质,人体中的脂质并非都作为能源物质供能,A错误;
B、随着海拔升高,脂肪供能占比上升,糖原供能占比下降,是因为脂肪参与供能的比例增加,而不是大量脂肪转化为糖原的结果,B错误;
C、等质量的脂肪和糖原氧化分解时,脂肪释放的能量多于糖原。在海拔4000米处,二者供能占比相同,即二者提供的能量相同,因此脂肪的消耗量应小于糖原的消耗量,C错误;
D、从曲线可知,高海拔地区训练时,脂肪供能占比高。为适应机体供能需求,饮食中应增加脂肪比例,使摄入的能源物质供能特点与机体消耗相匹配,所以在高海拔地区进行训练时,饮食中的脂肪比例要大于低海拔地区,D正确。
故选D。
8. 花生是重要的油料作物,其种子萌发过程中具体代谢过程如图所示。下列有关叙述正确的是( )
A. 花生油是在室温时呈液态的常见植物油,熔点较低,所含的饱和脂肪酸比较丰富
B. 鉴定花生种子细胞中的脂肪常用苏丹Ⅲ染液染色,脂肪微粒被染成红色
C. 种子萌发初期,大量脂肪水解转变为蔗糖,从而导致种子的干重增加
D. 相同质量的脂肪和蔗糖相比,蔗糖彻底氧化分解所消耗的 O2更多
【答案】C
【解析】
【详解】A、花生油是植物油,通常富含不饱和脂肪酸,熔点较低,在室温下呈液态,A错误;
B、苏丹Ⅲ染液是脂肪染色的常用试剂,可将脂肪染成橘黄色,B错误;
C、脂肪水解后形成蔗糖的过程中,氧含量会明显升高,氧参与到有机物的组成,导致种子的干重增加,C正确;
D、相同质量的脂肪和蔗糖相比,脂肪的碳氢比例高于蔗糖,氧化分解时消耗的氧气更多,释放的能量多,D错误。
故选C。
9. 外泌体是机体内大多数细胞能够分泌的一种微小膜泡,具有脂质双层膜,广泛分布于体液中,可通过其携带的蛋白质、核酸、脂类等物质调节靶细胞的代谢活动,形成了一种全新的细胞间信息传递系统。下列分析错误的是( )
A. 外泌体膜蛋白与靶细胞膜蛋白结合,是完成细胞间信息传递的前提
B. 外泌体膜可与靶细胞膜直接融合,释放其所含的蛋白质、核酸、脂类等物质
C. 外泌体的功能取决于来源的细胞类型,分泌量在一定程度上反映出细胞的生理状况
D. 来源于肿瘤细胞的外泌体,能通过信息传递抑制肿瘤细胞的迁移与生长
【答案】D
【解析】
【分析】
1、细胞间的信息交流的方式主要有三种:
(1)一些细胞(如分泌细胞)分泌一些物质如激素,通过血液的传递,运送到作用部位的细胞(靶细胞),被靶细胞的细胞膜上的受体(成分为糖蛋白)识别,引起靶细胞的生理反应;
(2)相邻两个细胞的细胞膜直接接触,通过糖蛋白识别,将信息从一个细胞传递给另一个细胞,例如精子和卵细胞的识别结合;
(3)高等植物细胞间的识别主要通过细胞间的胞间连丝来实现。
2、由题干信息可知,外泌体是一种全新的细胞间信息传递系统。
【详解】A、细胞可以通过膜上的糖蛋白进行细胞间的信息传递,外泌体具有与细胞膜相同成分的磷脂双分子层,所以可以与靶细胞膜蛋白结合,两者结合是完成细胞间信息传递的前提,A正确;
B、细胞膜具有流动性,所以外泌体膜可以与靶细胞膜融合,将其内部的核酸、蛋白质等释放入靶细胞,B正确;
C、外泌体的功能与来源细胞息息相关,其分泌量可以反应细胞的生理状况,C正确;
D、来源于肿瘤细胞的外泌体,会调节靶细胞的代谢活动,不能抑制肿瘤细胞的迁移与生长,D错误。
故选D。
10. 有人把变形虫的核取出,观察无核变形虫短期的一系列生理变化特点后,预测出a~d四个现象,并提出相应的推测理由①~④。请选出预测现象和推测理由均正确的一个组合预测现象:( )
a.失去核的变形虫,虽然停止伸出伪足,但几天后核将再生,能正常活动
b.失去核的变形虫,细胞质功能逐渐衰退,几天后将死亡
c.失去核的变形虫,虽将会反复进行数次分裂,但结果还是死亡
d.除去核以后,细胞质活动反而暂时提高,因此细胞分裂将更加旺盛
推测理由:
①核能抑制细胞的过度分裂
②没有核的细胞也具备分裂的能力
③如果没有核,就不能制造出合成众多蛋白质所必需的核酸
④许多生物结构都有再生能力,核也能再生
A. a~④B. b~③C. c~②D. d~①
【答案】B
【解析】
【分析】本题是考查细胞核的功能,细胞核的功能是是遗传的信息库,是细胞代谢和遗传的控制中心;然后分析预测的现象和推理。
【详解】A、失去核的变形虫,能暂时伸出伪足,细胞核不会再生,细胞会死亡,预期的现象错误,细胞核不能再生,推理错误,A错误;
B、失去核的变形虫,细胞质功能逐渐衰退,几天内将死亡,原因是如果没有核,就不能制造出合成众多蛋白质所必需的核酸,细胞最终死亡,预期现象推理都正确,B正确;
C、失去细胞核的变形虫不进行细胞分裂,没有核的细胞不具备分裂的能力,预期的现象和推理都错误,C错误;
D、除去细胞核以后细胞质短时间内可以持续其生命活动,但细胞不能进行分裂,没有细胞核细胞不能进行分裂,预期现象推理都错误,D错误。
故选B。
11. 研究者用荧光染料对细胞膜上某些分子进行处理,并使细胞膜发出荧光。用高强度激光照射细胞膜的某区域,使其瞬间被“漂白”(即荧光消失),随后该漂白区域荧光逐渐恢复(图1)。通过检测该区域荧光强度随时间的变化,绘制得到荧光漂白恢复曲线(图2)。下列分析不正确的是( )
A. 细胞膜含有磷脂、蛋白质、糖类等物质,实验中通常对膜蛋白进行荧光标记
B. 漂白区域荧光强度恢复可能是被漂白区域内外分子相互运动的结果,体现了细胞膜的结构特性
C. 若去除细胞膜中的胆固醇发现漂白区域荧光恢复时间缩短,说明胆固醇具有促进运动的作用
D. 最终恢复荧光强度比初始强度低,可能是荧光强度会自主下降或某些分子处于相对静止状态
【答案】C
【解析】
【分析】流动镶嵌模型内容:① 磷脂双分子层构成膜的基本支架;②蛋白质分子以不同方式镶嵌在磷脂双分子层中:有的覆盖在磷脂双分子层表面,有的部分或全部嵌入磷脂双分子层中,有的贯穿于整个磷脂双分子层。③构成膜的磷脂分子可以侧向自由移动,膜中的蛋白质大多也能运动,导致膜具有流动性。
【详解】A、只要是细胞膜都含有磷脂、蛋白质、糖类,由题意可知,实验中通常对膜蛋白进行荧光标记,A正确;
B、漂白区域荧光强度恢复可能是被漂白区域内外分子相互运动的结果,体现了细胞膜流动性,即结构特性,B正确;
C、若去除细胞膜中的胆固醇发现漂白区域荧光恢复时间缩短,说明运动加快,进而说明胆固醇具有抑制运动的作用,C错误;
D、实验检测的是该区域荧光强度随时间的变化,最终恢复的荧光强度比初始强度低,可能是荧光强度会自主下降或某些分子处于相对静止状态没有运动到该区域等原因,D正确。
故选C。
12. 细胞膜内陷形成的小窝,小窝蛋白中的某些氨基酸在一定的激发光下能够发出荧光,当胆固醇与这些氨基酸结合,会使荧光强度降低。为研究小窝蛋白中间区段与胆固醇的结合位点,分别向小窝蛋白的肽段1(82~101位氨基酸)和肽段2(101~126位氨基酸)加入胆固醇,检测不同肽段的荧光强度变化,结果如图所示,下列说法正确的是( )
A. 磷脂分子和小窝蛋白共同构成了细胞膜的基本支架
B. 小窝蛋白中间区段与胆固醇的结合位点主要在肽段1
C. 采用荧光标记法可证明细胞膜的功能特点是有一定的流动性
D. 胆固醇能与氨基酸结合,说明胆固醇具有运输氨基酸的功能
【答案】B
【解析】
【分析】1、流动镶嵌模型认为,细胞膜主要是由磷脂分子和蛋白质分子构成的。磷脂双分子层是膜的基本支架,其内部是磷脂分子的疏水端,水溶性分子或 离子不能自由通过,因此具有屏障作用。蛋白质分子以不同方式镶嵌在磷脂双分子层中:有的镶在磷脂双分子层表 面,有的部分或全部嵌入磷脂双分子层中,有的贯穿于整个磷脂双分子层。这些蛋白质分子在物质运输等方面具有重要作用;
2、分泌蛋白的合成过程大致是:首先,在游离的核糖体中以氨基酸为原料开始多肽链的合成。当合成了一段肽链后,这段肽链会与核糖体一起转移到粗面内质网上继续其合成过程,并且边合成边转移到内质网腔内, 再经过加工、折叠,形成具有一定空间结构的蛋白质。内质网膜鼓出形成囊泡,包裹着蛋白质离开内质网,到达高尔基体,与高尔基体膜融合,囊泡膜成为高尔基体膜的一 部分。高尔基体还能对蛋白质做进一步的修饰加工,然后由高尔基体膜形成包裹着蛋白质的囊泡。囊泡转运到细胞膜,与细胞膜融合,将蛋白质分泌到细胞外。在分泌蛋白的合成、加工、运输的过程中,需 要消耗能量。这些能量主要来自线粒体。
【详解】A、由题知小窝是细胞膜内陷形成的囊状结构,细胞膜的主要成分是磷脂和蛋白质,磷脂双分子层构成了细胞膜的基本支架,A错误;
B、由题知胆固醇与这些氨基酸结合,会使荧光强度降低,观察图发现只有肽段1出现了降低,所以对比肽段1、肽段2,可以得出小窝蛋白中间区段与胆固醇的结合位点在肽段1中,B正确;
C、采用荧光标记法可证明细胞膜的结构特点是有一定的流动性,而不是功能特点,C错误;
D、由题意可知,胆固醇能与氨基酸结合,会使荧光强度降低,但不能说明胆固醇具有运输氨基酸的功能,D错误。
故选B。
13. 野生型水稻籽粒糊粉层细胞内,高尔基体出芽的囊泡在其膜上 G 蛋白作用下定位至液泡膜并融合,从而将谷蛋白靶向运输至细胞液中,相关过程如图 1 所示;研究人员发现一株异常水稻,该水稻胚乳出现萎缩、粉化,粒重减少了 30%,为探究原因,科研小组用放射性标记物追踪谷蛋白的合成和运输过程,并检测相应部位的放射性相对强度,结果如图 2 所示。下列叙述错误的是( )
A. 可以用14C 代替3H 标记氨基酸研究 G 蛋白的运输过程
B. G 蛋白的合成起始于附着在①上的核糖体,③结构起运输枢纽作用
C. 含有 G 蛋白的囊泡与细胞膜、液泡前体融合,体现了细胞内的信息交流
D. 图 2 的实验结果表明水稻出现异常的原因可能是谷蛋白的运输发生障碍
【答案】B
【解析】
【分析】分泌蛋白的合成过程大致是:首先,游离的核糖体以氨基酸为原料开始多肽链 的合成。当合成了一段肽链后,这段肽链会 与核糖体一起转移到粗面内质网上继续其合 成过程,并且边合成边转移到内质网腔内, 再经过加工、折叠,形成具有一定空间结构 的蛋白质。内质网膜鼓出形成囊泡,包裹着蛋白质离开内质网,到达高尔基体,与高尔基体膜融合,囊泡膜成为高尔基体膜的一部分。高尔基体还能对蛋白质做进一步的修饰加工,然后由高尔基体膜形成包裹着蛋白质的囊泡。囊泡转运到细胞膜,与细胞膜融合,将蛋白质分泌到细胞外。在分泌蛋白的合成、加工、运输的过程中,需要消耗能量。这些能量主要来自线粒体。
【详解】A、氨基酸中含有 C、H 等元素,14C 和3H 都具有放射性,可以用14C 代替3H 标记氨基酸来研究蛋白质(包括 G 蛋白)的运输过程,A 正确;
B、G蛋白的合成起始于游离的核糖体,其在游离的核糖体中以氨基酸为原料合成了一段肽链后,这段肽链会与核糖体一起转移到A(粗面内质网)上继续其合成过程;B结构为高尔基体,起运输枢纽作用,B错误;
C、含有谷蛋白的囊泡②与液泡膜融合,体现了细胞内的信息交流,C正确;
D、由图 2 可知,与正常水稻相比,异常水稻中高尔基体处放射性相对强度较高,液泡处放射性相对强度较低,这表明水稻出现异常的原因可能是谷蛋白的运输发生障碍,导致谷蛋白不能正常运输到液泡中,D 正确。
故选B。
14. 土壤中含有多种元素,这些元素对植物的生长发育具有重要作用。右图表示土壤中甲、乙两种矿质元素浓度变化与某植物生长速率的关系。下列叙述正确的是( )
A. 由图可知,甲元素是该植物细胞中的微量元素,乙元素是大量元素
B. 当土壤中乙元素浓度为C时,施含乙元素的肥料更有利于该植物生长
C. 该植物的生长对乙元素的需求大于对甲元素的,说明植物生长过程中乙元素更重要
D. 细胞中的元素在土壤中也都存在,这说明生物界与无机自然界具有统一性
【答案】D
【解析】
【详解】A、据图可知,该植物的生长对甲元素的浓度需求小于对乙元素的,但不能说明甲元素是该植物细胞中的微量元素,乙元素是大量元素,A错误;
B、据图可知,乙元素浓度为A时,植物的生长速率会快速增加,乙元素浓度为C时,植物的生长速率下降,故当土壤中乙元素浓度为C时,施含乙元素的肥料不有利于该植物生长,B错误;
C、据图可知,该植物的生长对甲元素的浓度需求小于对乙元素的,但不能说明植物生长过程中乙元素更重要,C错误;
D、细胞中的元素在土壤中也都存在,没有一种元素是细胞所特有的,这说明生物界与无机自然界具有统一性,D正确。
故选D。
15. 下列关于细胞与生命活动的描述,正确的有几项( )
①人体内的每一个细胞均能完成各种生命活动
②池塘中的水、阳光等也是生命系统的一部分
③能进行光合作用的细胞都具有叶绿体
④原核生物都是单细胞生物,真核生物都是多细胞生物
⑤原核细胞和真核细胞都具有细胞膜
⑥新冠病毒与肺炎链球菌均可以利用自身核糖体合成蛋白质
⑦新细胞产生方式的发现是对细胞学说的修正
A. 6项B. 5项C. 4项D. 3项
【答案】D
【解析】
【详解】①人体内的细胞高度分化,不同细胞执行特定功能,无法完成所有生命活动,①错误;
②池塘中的水、阳光属于生态系统的非生物成分,而生态系统是生命系统的层次之一,②正确;
③蓝细菌(原核生物)无叶绿体但能进行光合作用,③错误;
④真核生物包含单细胞生物(如酵母菌),④错误;
⑤原核细胞和真核细胞均具有细胞膜,⑤正确;
⑥新冠病毒无核糖体,依赖宿主细胞合成蛋白质,⑥错误;
⑦细胞学说修正“新细胞由老细胞分裂产生”,⑦正确。
故选D。
16. 甲图是油菜种子在发育过程中,糖类和脂肪的变化曲线;乙图是小麦种子成熟过程中相关物质干重的百分含量变化,据图分析,下列说法错误的是( )
A. 油菜种子发育过程,需要更多的N元素来合成脂肪
B 开花后油菜种子形成过程可溶性糖含量下降,可用于转化形成脂肪
C. 小麦种子成熟过程中淀粉含量上升的原因是由还原性糖转化形成
D. 小麦种子成熟过程淀粉含量先增加后保持相对稳定
【答案】A
【解析】
【详解】A、脂肪不含N元素,故合成脂肪不需要N元素,A错误;
B、据甲图可知,开花后油菜种子形成过程可溶性糖含量下降,可用于转化形成脂肪,B正确;
C、据乙图可知,小麦种子成熟过程中,还原性糖的含量逐渐降低,淀粉的含量逐渐升高,说明小麦种子成熟过程淀粉含量上升的原因是由还原性糖转化形成,C正确;
D、据乙图可知,小麦种子成熟过程淀粉含量先增加后保持相对稳定,D正确。
故选A。
17. 血红蛋白是红细胞内运输氧的特殊蛋白质,是使血液呈红色的蛋白,由珠蛋白和血红素组成。图甲是血红蛋白的空间结构模式图,其含有两条α链和两条β链(α链和β链不同),由574个氨基酸组成。图乙表示β链一端的氨基酸排列顺序。下列叙述错误的是( )
A. 图乙所示多肽链片段由3 种氨基酸脱水缩合而成
B. 据甲、乙两图可知,1条β链至少含有2个羧基,若2条β链完全相同,则1个血红蛋白分子至少含有8个羧基
C. 构成蛋白质多样性的原因在于氨基酸的数目、种类、排列顺序及肽链的空间结构不同
D. 两条α链和两条β链形成过程中形成了570个肽键
【答案】B
【解析】
【详解】A、分析图乙可知,①是氨基,分析题图中②④⑥⑧四个R基可知,⑥⑧R基相同,因此图乙显示的一段多肽链中含四个氨基酸共3种类型,A正确;
B、由题图可知,图乙表示的β链中有2个氨基酸中的R基含有羧基,因此该β链中至少含有3个羧基;若两条β链完全相同,则2条β链中的羧基至少是6个,2条α链至少含有2个羧基,因此1个血红蛋白分子至少含有8个羧基,B错误;
C、蛋白质多样性的原因是氨基酸的数目、种类、排列顺序和肽链的盘曲、折叠方式及其形成的空间结构不同,C正确;
D、氨基酸脱水缩合形成肽链时,肽键数 = 氨基酸数 - 肽链数。 因此,两条α链和两条β链形成过程中,肽键总数为 574−4=570个,D正确。
故选B。
18. 研究者改造蓝细菌和酵母菌,使蓝细菌进入酵母菌细胞,二者形成内共生体。改造后的酵母菌在光照条件下能在无碳培养基中繁殖15~20代。下列叙述正确的是( )
A. 蓝细菌和酵母菌的遗传物质分别是RNA和DNA
B. 内共生体内蓝细菌依赖酵母菌的核糖体合成蛋白质
C. 内共生体内蓝细菌可为酵母菌的生长提供碳源
D. 该研究为线粒体的内共生起源学说提供了直接证据
【答案】C
【解析】
【详解】A、蓝细菌为原核生物,遗传物质是DNA;酵母菌为真核生物,遗传物质也是DNA,A错误;
B、蓝细菌自身含有核糖体,其蛋白质合成依赖自身核糖体,而非酵母菌的核糖体,B错误;
C、蓝细菌通过光反应和暗反应固定CO₂合成有机物(如葡萄糖),为酵母菌提供碳源,使其在无碳培养基中繁殖,C正确;
D、线粒体内共生学说认为线粒体来源于被吞噬的需氧细菌,而蓝细菌与光合作用相关,此实验更支持叶绿体的内共生起源学说,而非线粒体,D错误。
故选C
二、非选择题
19. 血红蛋白(HbA)是红细胞的主要组成部分,能与氧结合并运输氧。每个血红蛋白分子由1个珠蛋白和4个血红素(血红素中心为1个铁原子)组成。每个珠蛋白有4条肽链,α链、β链各2条,每条α链由141个氨基酸构成,每条β链由146个氨基酸构成。图1是血红蛋白的四级结构示意图,请回答下列问题:
(1)根据图1推测,HbA的一级结构是指________。
(2)HbA中含有________个氨基酸,形成HbA的过程中需脱去_______个水分子。
(3)HbA的合成场所为____________,初始合成的珠蛋白中______________(填“含”或“不含”)铁元素。人体缺铁会贫血,说明无机盐具有_________的作用。
(4)若每条a链含有丙氨酸5个,分别位于第26、71、72、99、141位(如图2所示)。肽酶E专门水解丙氨酸氨基端的肽键。肽酶E完全作用于1条a链后,产生的多肽中氢原子数比a链_______(填“多”或“少”)__________个。
(5)蛋白质表面吸附的水构成“水膜”以保护蛋白质。强酸能破坏蛋白质表面的“水膜”使蛋白质变性,导致其空间结构都变得伸展、松散,从而暴露出更多的肽键,双缩脲试剂可与肽键发生络合反应显紫色。为验证盐酸能使蛋白质变性,可选用________(填“HbA”或“豆浆”)为材料,对照组滴加1mL蒸馏水,实验组滴加__________,并用双缩脲试剂检测,预测实验结果是______。
【答案】(1)肽链中氨基酸的排列顺序
(2) ①. 574 ②. 570
(3) ①. 核糖体 ②. 不含 ③. 组成细胞中重要的化合物
(4) ①. 少 ②. 4
(5) ①. 豆浆 ②. 1mL盐酸 ③. 两组均变紫,实验组样液的紫色程度比对照组的深
【解析】
【分析】1、氨基酸形成多肽过程中的相关计算:肽键数=脱去水分子数=氨基酸数-肽链数,游离氨基或羧基数=肽链数+R基中含有的氨基或羧基数,至少含有的游离氨基或羧基数=肽链数,氮原子数=肽键数+肽链数+R基上的氮原子数=各氨基酸中氮原子总数,氧原子数=肽键数+2×肽链数+R基上的氧原子数=各氨基酸中氧原子总数-脱去水分子数,蛋白质的相对分子质量=氨基酸数目×氨基酸平均相对分子质量-脱去水分子数×18。
2、蛋白质结构多样性的直接原因:构成蛋白质的氨基酸的种类、数目、排列顺序和肽链的空间结构千差万别。
【小问1详解】
依据图1所示,HbA的一级结构是指肽链中氨基酸的排列顺序。
【小问2详解】
依据题干信息,HbA的氨基酸分子数为574,在形成HbA的过程中需脱去的水分子数为氨基酸分子数-肽链的条数=574-4=570。
【小问3详解】
血红蛋白是蛋白质,其合成的场所为核糖体,依据题干信息可知,初合成的珠蛋白不含铁元素。人体缺铁会贫血,说明无机盐具有组成细胞中重要的化合物的作用。
【小问4详解】
若每条α链含有丙氨酸5个,分别位于第26、71、72、99、141位。肽酶E专门水解丙氨酸氨基端的肽键,用肽酶E完全作用于1条α链后,会得到5种产物4条多肽(1-25、26-70、72-98、99-140)和2个丙氨酸(71号、141号),需要消耗5分子水,而1分子水中含有2个氢原子,一个丙氨酸含有7个氢原子,所以产物中的氢原子数比a链少了4个。
【小问5详解】
蛋白质表面吸附的水构成“水膜”以保护蛋白质。强酸能破坏蛋白质表面的“水膜”使蛋白质变性,导致其空间结构都变得伸展、松散,从而暴露出更多的肽键,双缩脲试剂可与肽键发生络合反应显紫色。为验证盐酸能使蛋白质变性,所以是否含有盐酸是自变量,可选用豆浆为材料,HbA是红色,会干扰实验结果,对照组滴加1mL蒸馏水,实验组滴加1mL盐酸,并用双缩脲试剂检测,预测实验结果:由于盐酸使蛋白质变性,导致空间结构改变,肽键暴露出来,所以两组均变紫,实验组样液的紫色程度比对照组的深。
20. 近日,加拿大皇家学会(The Ryal Sciety f Canada, RSC)公布了2025年新增院士名单。湖北省沙市中学校友镇梅当选加拿大皇家科学院院士(The Academy f Science f the Ryal Sciety f Canada)。镇梅教授1983—1986年在我校学习。在后期的科研工作中,她以秀丽隐杆线虫为模式生物,巧妙融合电子显微镜、遗传学、光遗传学与电生理学等多学科技术,在神经元连接机制、突触功能调控及神经系统疾病模型构建等领域取得了一系列突破性成果。秀丽隐杆线虫的精细胞不含溶酶体,但成熟精子中的线粒体数量约为57个,明显低于精细胞中线粒体数量90个。2023年11月,中国科学家首次鉴定到一种能特异性包裹线粒体的细胞外囊泡,并命名为“线粒体囊”。生殖腺内的蛋白酶可以作为发育信号,依赖SPE-12和SPE-8等酶的作用,触发精细胞释放线粒体囊。请回答下列问题:
(1)作为发育信号的蛋白酶从合成到分泌到细胞外,经过的细胞器依次为核糖体、______。
(2)线粒体数量可能和精子的运动能力与可育性有关,秀丽隐杆线虫的成熟精子中线粒体数量较精细胞明显减少,你认为______(填“是”或“不是”)主要通过细胞自噬完成的,理由是___________。
(3)细胞骨架是由______组成的网架结构,精细胞释放线粒体的过程中,说明细胞骨架的作用是______。
(4)有人认为精细胞释放“线粒体囊”的机制可能实现精细胞的遗传物质转移到其他细胞中,提出此假说的依据是______。
【答案】(1)内质网、高尔基体
(2) ①. 不是 ②. 细胞自噬需要溶酶体参与,而秀丽隐杆线虫的精细胞中无溶酶体
(3) ①. 蛋白质纤维 ②. 参与细胞内物质的定向运输/锚定并支撑着细胞器 (4)线粒体含有DNA
【解析】
【分析】分析题文描述和题图:生殖腺内的蛋白酶可以作为发育信号,依赖SPE-12和SPE-8等酶的作用,使精细胞质膜鼓出,将细胞内健康线粒体包裹其中,形成“线粒体囊”。
【小问1详解】
发育信号的蛋白酶在细胞内合成,运输至细胞外发挥作用,属于分泌蛋白,分泌蛋白首先在核糖体内由氨基酸经过脱水缩合形成多肽链,在运输至内质网和高尔基体加工,所以该酶合成过程中,经过的细胞器有核糖体、内质网和高尔基体。
【小问2详解】
在一定条件下,细胞会将受损或功能退化的细胞结构等,通过溶酶体降解后再利用,这就是细胞自噬。秀丽隐杆线虫的精细胞不含溶酶体,这说明秀丽隐杆线虫的成熟精子中线粒体数量较精细胞明显减少不是通过细胞自噬完成的。
【小问3详解】
细胞骨架是由蛋白质纤维组成的,精细胞释放线粒体,而线粒体是细胞器,所以说明细胞骨架的作用是参与细胞内物质的定向运输(或锚定并支撑着细胞器)。
【小问4详解】
“线粒体囊”是一种能特异性包裹线粒体的细胞外囊泡,而有人提出精细胞释放“线粒体囊”的机制可能实现精细胞的遗传物质转移到其他细胞中,则该遗传物质转移至线粒体囊中,同时线粒体含有DNA,可以作为该假说的证据。
21. 2025年,湖北省沙市中学喜获全国文明校园称号,校园环境优美,其中,校园习坎湖是师生眼中最靓丽的风景,部分同学在生物老师的指导下,在湖泊的水样中发现了常见的几种单细胞生物,结合生物学知识回答以下问题:
(1)蓝细菌与图中其他生物最主要的区别是_________。其能进行光合作用的原因是细胞内含有_________。
(2)图中细胞中都有的细胞结构是_________(至少写出2个),这体现了细胞的统一性。
(3)SARS病毒与上述生物相比最主要的区别是_________。它的生活离不开细胞,不能称为一个生命系统,在生命系统的结构层次中,习坎湖这样的小型湖泊属于_________层次。
(4)采集湿地水样进行显微观察,如图所示是在显微镜下观察到的不同视野,若将视野1转为视野2。正确的操作步骤是_________(选择需要进行的操作进行排序,填序号)。
①调节粗准焦螺旋抬高镜筒②调节光圈使视野明亮③调节细准焦螺旋使物像清晰④转动转换器换上高倍镜⑤向右移动装片⑥向左移动装片
【答案】(1) ①. 蓝细菌没有以核膜为界限的细胞核 ②. 叶绿素和藻蓝素
(2)细胞膜、细胞质(核糖体)
(3) ①. SARS病毒没有细胞结构 ②. 生态系统
(4)⑥④②③
【解析】
【分析】生命系统的结构层次由小到大依次是细胞、组织、器官、系统、个体、种群、群落、生态系统和生物圈。原核生物与真核生物最显著的区别是原核生物没有以核膜为界限的细胞核。病毒与原核生物、真核生物的显著区别是病毒没有细胞结构。
【小问1详解】
图中蓝细菌没有核膜包被的细胞核,因而属于原核生物,图中其他的细胞均为真核细胞,因为这些细胞含有核膜包被的细胞核,即蓝细菌与图中其他生物最主要的区别是蓝细菌没有以核膜为界限的细胞核;蓝细菌由于含有叶绿素和藻蓝素,故可进行光合作用,因此是自养型生物。
【小问2详解】
图中细胞有原核细胞和真核细胞,都有的细胞结构是细胞膜、细胞质和核糖体,这体现了细胞的统一性。
【小问3详解】
SARS病毒与上述生物相比SARS病毒没有细胞结构,它的生活离不开细胞,由于最基本的生命系统是细胞,因此病毒不能称为一个生命系统。习坎湖这样的小型湖泊是一个生态系统,在生命系统的结构层次中,习坎湖这样的小型湖泊属于生态系统层次。
【小问4详解】
由于显微镜成像为倒立的虚像,要想将物像移至视野中央,方法是物像偏哪个方向,就向哪个方向移动装片,视野2中观察到的物像在视野1中的左侧,因此要想将该物像移至视野中央,应该向左移动装片;从视野1转为视野2是由低倍镜换用高倍镜进行观察,步骤:⑥移动玻片标本(向左移动)使要观察的物像到达视野中央→④转动转换器选择高倍镜,对准通光孔→②调节光圈,换用较大光圈使视野较为明亮→③再转动细准焦螺旋使物像更加清晰。所以将视野1转为视野2,正确的操作步骤是⑥④②③。
22. 核孔复合体主要由核被膜、中央栓和核质侧的“核篮”结构组成,细胞质中的物质可通过甲、乙、丙三种方式进入细胞核,如图1所示。
(1)核膜由_______层磷脂组成。
(2)亲核蛋白主要通过丙方式进入细胞核。进核之前,亲核蛋白首先需要与______结合,然后在_______和能量ATP的参与下完成运输。
(3)亲核蛋白一般含有核定位序列(NLS)。为探究NLS位于非洲爪蟾卵母细胞亲核蛋白的头部还是尾部,某同学以非洲爪蟾卵母细胞亲核蛋白为材料进行实验(过程和结果如图2),得出NLS序列位于亲核蛋白的尾部的结论。
①请评价该同学的结论并写出评价的依据:_______。
②请完善实验设计:(a)_______。若实验结果为:(b)_______,则上述结论成立。
(4)由上述实验可知,大分子物质进出核孔也是具有______性的。
【答案】(1)4##四
(2) ①. 受体 ②. 中央栓蛋白
(3) ①. 结论不可靠,没有放射性物质标记头部的实验,不能排除NLS位于爪蟾卵母细胞亲核蛋白的头部的可能性 ②. 用放射性物质标记亲核蛋白的头部,显微注射进爪蟾卵母细胞的细胞质 ③. 细胞核内无放射性
(4)选择透过性
【解析】
【分析】1、分析图1,细胞质中的物质可通过甲、乙、丙三种方式进入细胞核,根据图示下面的注解可知,只有丙方式需要细胞提供能量,由此可知,甲、乙属于被动运输。通过丙方式运输物质进入细胞核时,物质进入核前,首先需要与受体结合,然后在中央栓蛋白的参与下完成运输。
2、图2表示探究NLS位于非洲爪蟾卵母细胞亲核蛋白的头部还是尾部的实验图解。根据单一变量原则,需要设置三组实验,分别显微注射具放射活性的完整的亲核蛋白、具放射活性的亲核蛋白的尾部、具放射活性的亲核蛋白的头部。根据前两组细胞核内出现放射性,最后一组细胞核内无放射性,可得出结论:NLS序列位于亲核蛋白的尾部。
【小问1详解】
核膜是双层膜,每层膜有两层磷脂,核膜有4层磷脂。
【小问2详解】
据图可知,通过丙方式运输亲核蛋白时,进核之前,亲核蛋白首先需要与受体结合,然后在中央栓蛋白的参与下完成运输。
【小问3详解】
①该同学所做的实验没有放射性物质标记头部的实验,不能排除NLS位于爪蟾卵母细胞亲核蛋白的头部的可能性,所以实验结论不可靠。②为得到可靠的结论,可增加一组实验:用放射性物质标记亲核蛋白的头部,显微注射进爪蟾卵母细胞的细胞质;若实验结果为细胞核内无放射性,则上述结论成立。
【小问4详解】
由上述实验可知,大分子物质进出核孔也是具有选择透过性的。
相关试卷
这是一份湖北省荆州市沙市中学2025-2026学年高一上学期10月月考生物试卷,共32页。试卷主要包含了单选题,非选择题等内容,欢迎下载使用。
这是一份湖北省荆州市沙市中学2025-2026学年高一上学期10月月考生物试卷(Word版附解析),文件包含湖北省荆州市沙市中学2025-2026学年高一上学期10月月考生物试题原卷版docx、湖北省荆州市沙市中学2025-2026学年高一上学期10月月考生物试题Word版含解析docx等2份试卷配套教学资源,其中试卷共32页, 欢迎下载使用。
这是一份湖北省荆州市沙市中学2025-2026学年高二上学期10月月考生物试卷(Word版附解析),文件包含湖北省荆州市沙市中学2025-2026学年高二上学期10月月考生物试题原卷版docx、湖北省荆州市沙市中学2025-2026学年高二上学期10月月考生物试题Word版含解析docx等2份试卷配套教学资源,其中试卷共31页, 欢迎下载使用。
相关试卷 更多
- 1.电子资料成功下载后不支持退换,如发现资料有内容错误问题请联系客服,如若属实,我们会补偿您的损失
- 2.压缩包下载后请先用软件解压,再使用对应软件打开;软件版本较低时请及时更新
- 3.资料下载成功后可在60天以内免费重复下载
免费领取教师福利

