1/14
2/14
3/14
还剩11页未读,
继续阅读
所属成套资源:七年级语文上册期中复习(课件、讲义、试卷、习题、知识清单)新教材统编版含答案
成套系列资料,整套一键下载
专题01 字词句基础(期中知识清单)七年级语文上学期新教材统编版 习题含答案
展开
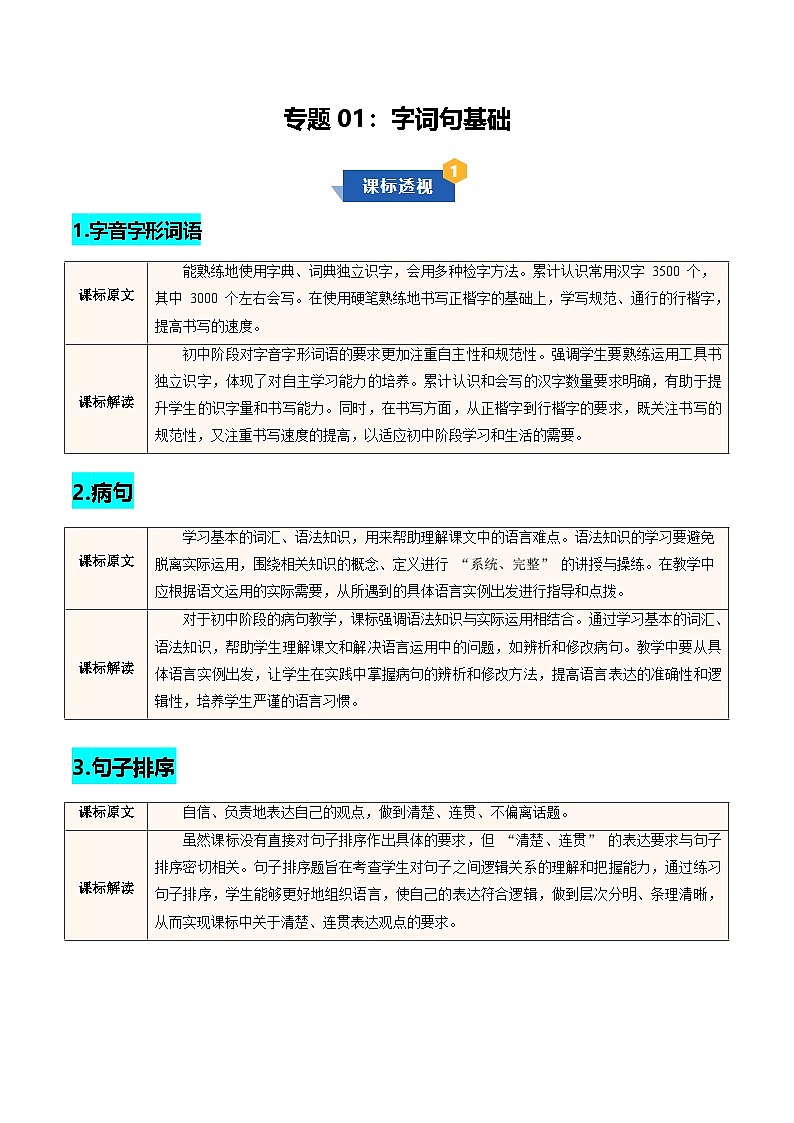
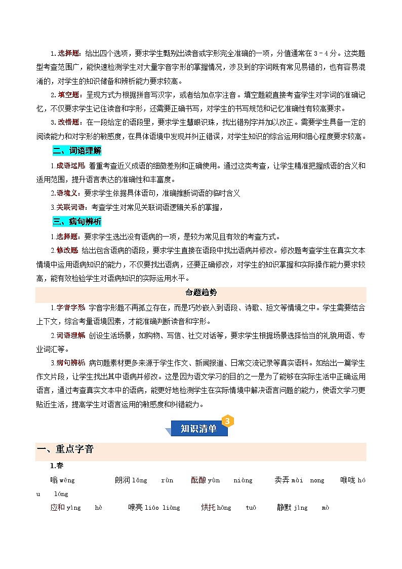
这是一份专题01 字词句基础(期中知识清单)七年级语文上学期新教材统编版 习题含答案,共14页。试卷主要包含了字音字形词语,病句,句子排序,标点与语病关联,《秋天的怀念》,《散步》,《散文诗二首》,《从百草园到三味书屋》等内容,欢迎下载使用。
相关试卷
专题04 作文模板与满分素材(期中知识清单)七年级语文上学期新教材统编版 习题含答案:
这是一份专题04 作文模板与满分素材(期中知识清单)七年级语文上学期新教材统编版 习题含答案,共18页。试卷主要包含了主题聚焦生活体验,结构与详略处理,细节描写与情感表达,语言基础与创意表达,哲理引入式,感官描写式,对话切入式,对比反差式等内容,欢迎下载使用。
专题03 记叙文阅读与古诗文阅读(期中知识清单)七年级语文上学期新教材统编版 习题含答案:
这是一份专题03 记叙文阅读与古诗文阅读(期中知识清单)七年级语文上学期新教材统编版 习题含答案,共27页。试卷主要包含了记叙文阅读,古诗文阅读, 通假字, 古今异义,一词多义,敬辞与谦辞,其它关键词,句子翻译等内容,欢迎下载使用。
专题02 专题学习活动与整本书阅读(期中知识清单)七年级语文上学期新教材统编版 习题含答案:
这是一份专题02 专题学习活动与整本书阅读(期中知识清单)七年级语文上学期新教材统编版 习题含答案,共15页。试卷主要包含了专题学习活动,整本书阅读,交友名言,交友故事,对交友的看法和认识,交友之道,向朋友展示自我等内容,欢迎下载使用。
相关试卷 更多
资料下载及使用帮助
版权申诉
- 1.电子资料成功下载后不支持退换,如发现资料有内容错误问题请联系客服,如若属实,我们会补偿您的损失
- 2.压缩包下载后请先用软件解压,再使用对应软件打开;软件版本较低时请及时更新
- 3.资料下载成功后可在60天以内免费重复下载
版权申诉
免费领取教师福利

