若您为此资料的原创作者,认为该资料内容侵犯了您的知识产权,请扫码添加我们的相关工作人员,我们尽可能的保护您的合法权益。
还剩3页未读,
继续阅读
所属成套资源:三门峡市2025—2026学年度高三上学期(11月)阶段性考试试题
成套系列资料,整套一键下载
三门峡市2025—2026学年度高三上学期(11月)阶段性考试地理试题(含答案)
展开
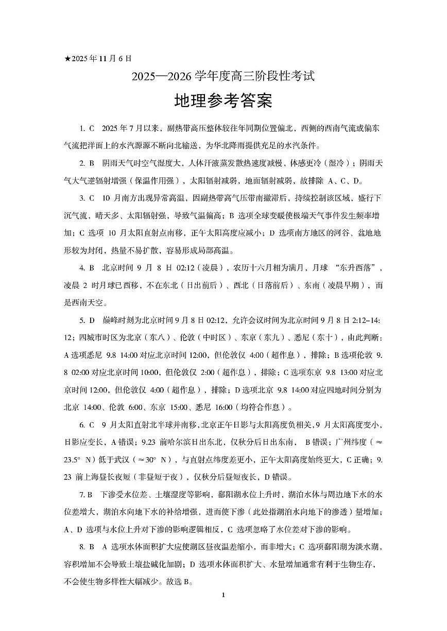
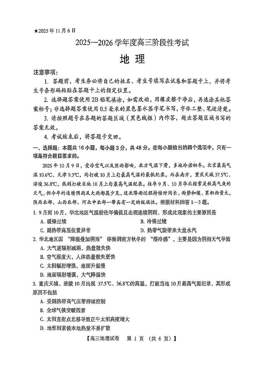
这是一份三门峡市2025—2026学年度高三上学期(11月)阶段性考试地理试题(含答案),文件包含三门峡市20252026学年度高三阶段性考试地理pdf、三门峡市20252026学年度高三阶段性考试地理答案pdf等2份试卷配套教学资源,其中试卷共10页, 欢迎下载使用。
相关试卷
河南省三门峡市2024-2025学年高三上学期11月期中地理试题(解析版):
这是一份河南省三门峡市2024-2025学年高三上学期11月期中地理试题(解析版),共11页。试卷主要包含了选择题,综合题等内容,欢迎下载使用。
2025届河南省三门峡市高三下学期11月期中考-地理试题(含答案):
这是一份2025届河南省三门峡市高三下学期11月期中考-地理试题(含答案),共9页。
2025届河南省三门峡市高三11月期中考-地理试题(含答案):
这是一份2025届河南省三门峡市高三11月期中考-地理试题(含答案),共9页。
相关试卷 更多
资料下载及使用帮助
版权申诉
- 1.电子资料成功下载后不支持退换,如发现资料有内容错误问题请联系客服,如若属实,我们会补偿您的损失
- 2.压缩包下载后请先用软件解压,再使用对应软件打开;软件版本较低时请及时更新
- 3.资料下载成功后可在60天以内免费重复下载
版权申诉
免费领取教师福利

