


2024~2025学年江苏省徐州市铜山区高二(上)期中(合格考)地理试题(解析版)
展开 这是一份2024~2025学年江苏省徐州市铜山区高二(上)期中(合格考)地理试题(解析版),共19页。试卷主要包含了选择题,综合题等内容,欢迎下载使用。
一、选择题:本大题共42小题,每小题2分,共计84分。在每小题的四个选项中,只有一个选项符合题目要求。
2024年5月28日18时58分,神舟十八号乘组航天员叶光富、李聪、李广苏,以超凡的勇气和精湛的技术,圆满完成了长达8.5小时的出舱活动,刷新了中国航天员单次出舱活动时间的记录,彰显了我国舱外航天服设计与制造的高超水平。据此完成下面小题。
1. 神舟十八号载人飞船所在的天体系统,级别最高的是( )
A. 地月系B. 太阳系
C. 银河系D. 可观测宇宙
2. 为保障安全,舱外航天服应具备的功能有( )
①供给氧气②防止失重③调节温度④调节压力
A. ①②③B. ①②④
C. ①③④D. ②③④
3. 强烈的太阳活动可能会造成神舟十八号与地面通讯中断,原因是( )
A. 高纬出现极光,影响短波通信B. 太阳射电爆发,干扰电子设备
C. 全球气温升高,阻碍信号传输D. 干扰地磁稳定,影响轨道运行
【答案】1. D 2. C 3. B
【解析】
【1题详解】
由已学可知,神舟十八号载人飞船属于地球的人造卫星,属于地月系、太阳系、银河系及可观测宇宙。可观测宇宙包括了所有的天体系统,级别最高,D正确,ABC错误。故选D。
【2题详解】
由已学可知,太空属于真空环境,舱外航天服应具备供给氧气的功能,①正确;航天员的舱外航天服和航天员均处于微重力环境,太空服并不能减轻失重感,②错误;太空中温度极低,航天员的舱外航天服需要克服低温环境,同时要能够将航天员身体产生的过多热量散失出去,应具备调节温度的功能,③正确;在真空环境中,人体会膨胀,如果不穿加压气密的航天服就会因体内外的压差悬殊而发生生命危险,应具备调节压力的功能,④正确。综上所述,C正确,排除ABD。故选C。
【3题详解】
太阳风是从太阳活动射出的超声速等离子体带电粒子流。太阳爆发活动喷射的物质和能量到达近地空间后,会扰动地球上空的大气层(电离层),电离层扰动会影响无线电短波通信,会使电子通信设备造成不同程度的干扰和破坏,B正确;高纬出现极光不会影响短波通信,A错误;全球气温升高不能阻碍信号传输,C错误;干扰地球磁场稳定,出现磁暴,会影响地球表面,不会影响轨道运行,D错误。故选B。
2023年10月,青藏高原科考队员在喜马拉雅山卓奥友峰发现距今2.2亿年地层中的鲨鱼牙化石 (图1)。读图, 完成下面小题。
4. 该化石所在地层中,存在数量最多的植物化石可能是( )
A. 藻类植物化石B. 蕨类植物化石
C. 裸子植物化石D. 被子植物化石
5. 通过对鲨鱼牙化石的研究,可以( )
A. 推测全球古土壤分布规律B. 重现前寒武纪海陆格局
C. 加速现有生物的演化进程D. 推测该区域的地质变化
【答案】4. C 5. D
【解析】
【4题详解】
由材料“距今2.2亿年地层中的鲨鱼牙化石”,可知,该鲨鱼牙化石所在地层的地质年代是距今2.2亿年前,属于中生代的三叠纪。中生代时期是裸子植物繁盛时期,因此地层中存在数量最多的化石可能是裸子植物化石,C对;被子植物繁盛于新生代,蕨类植物繁盛于古生代,藻类植物繁盛于前寒武纪,ABD错。故选C。
【5题详解】
研究卓奥友峰鲨鱼牙化石仅可研究该区域的土壤状况,无法推测整体古土壤分布规律,A错;卓奥友峰鲨鱼生活在中生代,该时间晚于前寒武纪,故无法通过卓奥友峰鲨鱼化石研究前寒武纪海陆格局,B错;海洋生物的进化是自然过程,与研究化石无关,C错;根据材料可知,该鲨鱼牙化石在喜马拉雅山卓奥友峰附近,故可推测青藏高原地质变化,D对。故选D。
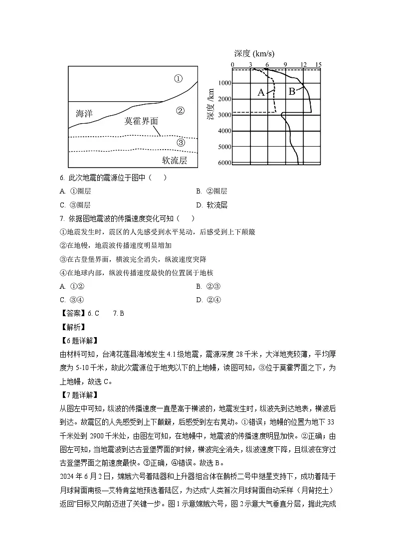
2024年10月14日21时17分在台湾花莲县海域发生4.1级地震,震源深度28千米。下图为“地球圈层结构的局部图及地震波传播速度的变化图”,据此完成下面小题。
6. 此次地震的震源位于图中( )
A. ①圈层B. ②圈层
C. ③圈层D. 软流层
7. 依据图地震波的传播速度变化可知( )
①地震发生时,震区的人先感受到水平晃动,后感受到上下颠簸
②在地幔,地震波传播速度明显增加
③在古登堡界面,横波完全消失,纵波速度突降
④在地球内部,纵波传播速度最快的位置属于地核
A. ①②B. ②③
C. ③④D. ②④
【答案】6. C 7. B
【解析】
【6题详解】
由材料可知,台湾花莲县海域发生4.1级地震,震源深度28千米,大洋地壳较薄,平均厚度为5-10千米,故此次震源位于地壳以下的上地幔,读图可知,③位于莫霍界面之下,为上地幔,故选C。
【7题详解】
从图左中可知,纵波的传播速度一直是高于横波的,地震发生时,纵波先到达地表,横波后到达。故震区的人先感受到上下颠簸,后感受到左右晃动。①错误;地幔的位置为地下33千米处到2900千米处,由图左可知,在地幔中,地震波的传播速度明显加快。②正确;由图左可知,当地震波到达古登堡界面的时候,横波完全消失,纵波速度下降,且纵波在穿过古登堡界面之前速度最快。③正确,④错误。故选B。
2024年6月2日,嫦娥六号着陆器和上升器组合体在鹊桥二号中继星支持下,成功着陆于月球背面南极—艾特肯盆地预选着陆区,为达成“人类首次月球背面自动采样(月背挖土)返回”目标又向前迈进了关键一步。图1示意嫦娥六号,图2示意大气垂直分层,据此完成下面小题。
8. 嫦娥六号着陆器和上升器组合体在升空过程中依次穿越的大气层是( )
A. 高层大气、平流层、对流层B. 对流层、平流层、高层大气
C. 平流层、对流层、高层大气D. 平流层、高层大气、对流层
9. 关于①②③④层说法错误的是( )
A. ①层对流运动显著B. ②层有臭氧吸收紫外线
C. ③④层含有若干电离层D. ④层有时会出现积雨云现象
10. 与地球土壤相比,月壤可能( )
A. 剖面构造更复杂B. 质地更加黏重
C. 缺少有机质和水D. 淋溶作用更强
【答案】8. B 9. D 10. C
【解析】
【8题详解】
地球的大气层从下到上依次是对流层、平流层、高层大气,因此嫦娥六号着陆器和上升器组合体在升空过程中依次穿越这些层次,B 正确,ACD错误。故选B。
【9题详解】
①层为对流层,对流运动显著,A正确;②层为平流层,有臭氧吸收紫外线,B正确;③④层为高层大气,含有若干电离层,C正确;④层为高层大气,有时会出现积雨云现象的是对流层特点,D错误,符合题意,故选D。
【10题详解】
与地球土壤相比,月壤可能剖面构造更简单,质地没地球土壤黏重,月球土壤淋溶作用差,缺少有机质和水,ABD错误,故选C。
下图(左)为临沂市2024年2月29日~3月4日天气情况,其中3月4日凌晨出现霜冻。下图(右)示意大气受热过程。据此完成下面小题。
11. 与2月29日相比,3月1日( )
A. 光照较弱B. 温差较大
C. 风力较强D. 均温偏低
12. 3月3日凌晨出现霜冻的原因主要是( )
A. ①较强B. ②较弱
C. ③较强D. ④较弱
13. 3月4日最高气温有所下降,是因为( )
A. ①减弱、③增强B. ①增强、④减弱
C. ②增强、③减弱D. ②减弱、④增强
【答案】11. B 12. D 13. C
【解析】
【11题详解】
据材料可知,3月1日和2月29日都是阴天,光照都弱,A错误;3月1日的温差为11℃,2月29日的温差为10℃,B正确;图中只有风向、没有风力信息,无法判断两力风力强弱,C错误;3月1日的最高、最低温较2月29更高,日均温更高,D错误。故选B。
【12题详解】
据图可知,3月3日的最低温为-1℃,凌晨出现霜冻,主要原因是夜晚大气的保温作用④较弱,气温较低,D正确;①表示大气上界的太阳辐射,②表示大气对太阳辐射的削弱作用,均发生在白天,不是影响夜晚温度低的因素,AB错误;③表示地面辐射, 地面辐射强、气温更高,不利于水汽的凝结成霜,C错误。故选D。
【13题详解】
据图可知,3月3日为小雨,云层厚而低,白天大气对太阳辐射的削弱作用②较强,到达地面的太阳辐射较少,地面辐射③减弱,C正确,D错误;①表示大气上界的太阳辐射,没有变化,④为大气逆辐射,不是造成最高气温有所下降的主要原因,AB错误。故选C。
2024年9月6日,受2024年第11号台风“摩羯”影响,海南等地出现强降雨天气。下图为水循环示意图,据此完成下面小题。
14. 台风“摩羯”登陆参与的水循环环节为( )
A. ①环节B. ②环节
C. ③环节D. ④环节
15. 关于地理信息技术在防治台风灾害中的应用,下列说法正确的是( )
A. 利用BDS迅速、准确地获取受灾的范围
B. 利用RS准确获取被困人员位置并组织实施救援
C. 利用GPS监测台风的移动路径
D. 利用GIS评估台风灾后经济损失
【答案】14. B 15. D
【解析】
【14题详解】
台风“摩羯”水汽来自海洋,台风登陆时由海洋的水汽带入到陆地,属于海陆间水循环,参与的水循环环节是水汽输送。图中代表台风登陆的是水汽输送,对应的环节是②环节,B正确,ACD错误。故选B。
【15题详解】
BDS(北斗卫星导航系统)和GP属于全球卫星导航系统,RS是遥感技术,GIS是地理信息系统。应利用RS迅速、准确地获取受灾的范围,A错误;利用BDS准确获取被困人员位置并组织实施救援,B错误;利用RS监测台风的移动路径,C错误;利用GIS评估台风灾后经济损失,D正确。故选D。
图1为大西洋表层温度、盐度、密度随纬度变化示意图,图2为澳大利亚轮廓图,据此完成下面小题。
16. 图中①②③曲线依次表示的是( )
A. 温度、盐度、密度B. 密度、温度、盐度
C. 密度、盐度、温度D. 盐度、温度、密度
17. 澳大利亚西海岸的A地拥有典型的砂质海岸,游客在A地全年都能与野生海豚互动主要取决于( )
A. 海水密度B. 海水温度
C. 海水盐度D. 海水水质
18. 一艘考察船由A海域向C海域航行,推测该船吃水深度的变化规律( )
A. 变深B. 先变深后变浅
C. 变浅D. 先变浅后变深
【答案】16. C 17. B 18. C
【解析】
【16题详解】
①曲线由赤道附近向高纬度海区增加,说明该曲线受温度影响大,温度越高则海水密度越小,相反则越大,故①应为密度;②曲线呈双峰形,由蒸发量大的副热带海区向两侧高低纬度降低,应为盐度;③曲线在热量最丰富的赤道附近最高,向高纬度地区逐渐降低,说明该曲线应为温度,由此可知,C正确,ABD错误。故选C。
【17题详解】
海豚主要生长于热带海域,游客在A地全年都能与野生海豚互动,主要是该地区纬度低,海水水温高,B正确;海水密度、盐度、水质对海豚的分布影响较小,ACD错误。故选B。
【18题详解】
密度由赤道附近向高纬度海区增加。船只吃水深度与海水密度呈负相关,据图可知由A海域到C海域,海水密度变大,所以船吃水深度变浅,C正确,排除ABD。故选C。
浙江钱塘江潮水是中国著名的自然奇观,每年农历八月十五至十八日,潮水上涨时,观潮的游客挤满海塘。下图表示我国某港口某日潮高的潮汐表曲线图。据此完成下面小题。
19. 下列关于海水运动的叙述正确的是( )
A. 海啸是风浪强烈发展的形式,给人类带来巨大能量
B. 早晨的海水上涨称为潮,晚上的海水下落称为汐
C. 图示时间内,白天的潮差大于晚上的潮差
D. 钱塘江大潮观潮日当天日地月三者位置关系共线
20. 读图判断,当日生产、生活时间安排合适的是( )
A. 渔民赶海时间可以安排在6:00前后
B. 当地利用潮汐一天可以发两次电
C. 20:00前后岸边晒盐池蓄水
D. 满载货物大型货船在3:00前后进出港安全
【答案】19. D 20. D
【解析】
【19题详解】
海啸是由海底地震、火山喷发引起的巨浪,破坏力极大,不是风浪,A错误;早晨的海水涨落称为潮,晚上的涨落称为汐,B错误;读图可知图示时间内,白天的潮差小于晚上,C错误;初一、十五观大潮,大潮时,日地月三者位置关系共线,D正确。故选D。
【20题详解】
赶海即赶在潮落的时机,到海岸的滩涂和礁石上打捞或采集海产品,当日潮落时为10:00或22:00点,A错误;把潮水涨落产生的水位差的势能转化为电能,一般一天之内海水有两次涨落,所以一天可以发4次电,B错误;岸边晒盐池蓄水应选择水位高时,20点前后水位低,不适宜蓄水,C错误。海洋的潮汐对于乘潮进港和乘潮出港的船舶靠泊和离泊作业影响很大,必须准确把握高潮位的时间进行靠泊和离泊作业,快速接卸减少船舶吃水,一般情况,将会选择高潮时,靠泊作业,增加助航的力度,3:00前后(2~4点)潮高升高最有利于进出港口,D正确。故选D。
《徐霞客游记》中记载:“此处山小而峭,或孤峙,或两或三,连珠骈笋,皆石嶙峋,草木摇扬,升降宛转”。下图为四个不同地区地貌景观图,据此完成下面小题。
21. 图中四幅景观照片中,与《徐霞客游记》所记载的地貌形态最接近的是( )
A. ①B. ②
C. ③D. ④
22. 《徐霞客游记》所记载的地貌的主要特点是( )
A. 奇峰林立,地下溶洞发育B. 冰川广布,河流众多
C. 顶平坡陡,地表支离破碎D. 地势平坦,土壤肥沃
【答案】21. B 22. A
【解析】
【21题详解】
游记中描述的景观是喀斯特地貌,②符合,B正确;①是冰川地貌中的U形谷,③是西北的雅丹地貌,④是海岸地貌,ACD错误。故选B。
【22题详解】
喀斯特地貌奇峰林立,地下溶洞发育,A正确;喀斯特地貌分布地区,没有冰川发育,地形崎岖不平,土壤贫瘠,BD错误;黄土高原地表支离破碎,C错误。故选A。
邳州,银杏之乡,位于江苏省。邳州铁富镇姚庄村有一条乡村公路,因两边银杏相互交织自然形成了“隧道”奇观而被冠名为“时光隧道”(下图)。“时光隧道”全长3000余米,一年四季皆可观赏,每年秋冬季为观赏高峰期。据此完成下面小题。
23. 银杏林属于( )
A. 热带雨林B. 常绿阔叶林
C. 落叶阔叶林D. 针叶林
24. 邳州的银杏树比北京的要晚一点变黄,影响银杏树变黄的主要因素是( )
A. 水源B. 降水
C. 地形D. 热量
【答案】23. C 24. D
【解析】
【23题详解】
据图推测,银杏树在秋冬季可能完全落叶,因此银杏树的植被类型为温带落叶阔叶林,C正确,ABD错误。故选C。
【24题详解】
与北京相比,邳州位于江苏,纬度较低,夏季之后气温降低较晚较慢,进入秋季较晚,因此邳州的银杏树叶比北京的要晚一点变黄,这表明银杏树叶的颜色变化、生长和脱落,与气温(热量)密切相关,与水源、降水、地形等因素变化相关性较小,D符合题意,排除ABC。故选D。
人口净迁移率是一定地区、一定时期迁入和迁出人口数量的差值与平均人口数量之比。正值反映人口净迁入,负值反映人口净迁出,下图为近些年我国省际人口净迁移率分布图。据此完成下面小题。
25. 关于图中丙省区的描述正确的是( )
A. 人口以净迁入为主B. 位于我国的东部经济地带
C. 外来人口来自甲省D. 人口迁移受经济因素主导
26. 甲、乙、丙、丁四省区中人口容量最大的省区及对应影响因素正确的是( )
A. 甲 经济B. 乙 资源
C. 丙 科技D. 丁 消费水平
【答案】25. D 26. A
【解析】
【25题详解】
丙为湖南省,位于我国中部经济地带,以人口净迁出为主,影响人口迁出的主导因素是经济。D正确ABC错误。故选D。
【26题详解】
甲为广东省,经济发达,科技水平高,对外开放程度高,人口容量最大,A正确;乙为新疆,气候干旱,降水稀少,环境恶劣,人口容量小,B错误;丙为湖南省,位于我国中部经济地带,地理环境没有广东优越,人口环境容量不是最大,C错误;丁为黑龙江,位于我国东北地区,纬度高气温低,地理环境没有广东优越,人口环境容量不是最大,D错误。故选A。
传统村落空间重构以土地利用集中化和空间功能多元化为导向。下图为“2008年和2020年我国某村落空间结构图”,据此完成下面小题。
27. 2008—2020年,该村落空间利用的变化是( )
A. 林地范围缩小B. 水塘区域扩大
C. 宅基地面积基本不变D. 耕地布局更加分散
28. 传统村落空间重构更应注重( )
A. 集约利用土地B. 加强资源开发
C. 完善交通设施D. 产业转型升级
【答案】27. B 28. A
【解析】
【27题详解】
对比两图可知,2008—2020年林地面积扩大,A错误;水塘面积扩大,B正确;宅基地面积缩小,C错误;耕地布局更加集中,D错误。故选B。
【28题详解】
传统村落的主要问题为土地利用不合理或不同利用类型土地分布不合理,集约利用土地可以确保土地得到高效、有序的利用,避免无序扩张和浪费土地资源,A正确;加强资源开发虽然可能带来经济利益,但过度开发可能破坏传统村落的环境和文化,B错误;完善交通设施应在集约利用土地的基础上,可有效促进村落发展,C错误;传统村落的土地利用类型布局不利于产业转型升级,所以产业转型升级也应在集约利用土地的基础上进行,D错误。故选A。
云南省哈尼古村落,坐落于哀牢山的半山腰,2014年被列入具有重要价值的中国传统村落,位于世界文化遗产元阳哈尼梯田的核心区域。哈尼梯田呈现出森林—村寨—梯田—水系“四素同构”的生态系统(下图)。读哈尼乡村空间垂直结构图,据此完成下面小题。
29. 图中最能体现当地地域文化景观的有( )
①植被②河流③梯田④村寨
A. ①②B. ①④
C. ②③D. ③④
30. 图中( )
A. 山顶森林能够涵养水源B. 山腰村落居民出行便利
C. 山坡梯田宜机械化耕种D. 山脚河流引发旱涝灾害
【答案】29. D 30. A
【解析】
【29题详解】
根据地域文化景观的概念可知,梯田和村寨是属于地域文化景观,而植被和河流是自然景观,①②错误,③④正确。故选D。
【30题详解】
根据图中信息可知,山顶的森林可涵养水源,保持水土,A正确;山腰村落有利于获取洁净的水源,山腰出行不如山谷便利,B错误;山坡梯田,田块面积小,不利于机械化耕种,C错误;根据材料信息,该地为山区,河流落差较大,不易发生洪涝灾害,D错误。故选A。
新型城镇化是指以城乡统筹、城乡一体、产业与城镇互动、节约集约、生态宜居、和谐发展为基本特征的城镇化发展模式。2024年3月,中央经济工作会议提出“要把推进新型城镇化和乡村全面振兴有机结合起来,促进各类要素双向流动,推动以县城为重要载体的新型城镇化建设,形成城乡融合发展新格局”,江苏省积极推进以人为核心的新型城镇化建设。据此完成下面小题。
31. 江苏省推进以人为核心的新型城镇化主要是为了( )
A. 减少特大城市数量B. 提升区域城镇化质量
C. 加速城镇人口老龄化D. 解决供水问题
32. 为促进现阶段我国新型城镇化发展,下列措施最合理的是( )
A. 大力发展第二产业B. 放宽大城市落户限制
C. 加强城乡联系、互动D. 优先发展大城市规模
【答案】31. B 32. C
【解析】
【31题详解】
根据材料可知,新型城镇化是指以城乡统筹、城乡一体、产业与城镇互动、节约集约、生态宜居、和谐发展为基本特征的城镇化发展模式。建设新型城镇化的主要目的是为了提升区域城镇化质量,B正确;新型城镇化建设并不一定会减少特大城市数量,只是为了规避以往城镇化发展过程中的问题,A错误;新型城镇化是指以城乡统筹、城乡一体、产业与城镇互动、节约集约、生态宜居、和谐发展为基本特征的城镇化发展模式,而不是为了加速城镇人口老龄化,C错误;新型城镇化是围绕城市和乡村而建设的城镇化模式,其中会解决供水问题,但并不是主要为了解决供水问题,D错误,故选B。
【32题详解】
新型城镇化是以县城为重要载体,在中小城镇,人口数量有限,第二产业会占有一定比重,但是不应是大力发展,A错误;放宽大城市的落户制度,会使农村人口向大城市流动加快,不利于推动以县城为载体的新型城镇化,B错误;加强城乡联系,加强城乡的要素双向流动,更有利推动城镇化发展,C正确;优先发展大城市规模,会加重大城市问题,不利于新型城镇化,D错误。故选C。
越南是东南亚最大的摩托车拥有国之一。相对于燃油摩托车,电动摩托车拥有量占比较小,但增长势头强劲。M公司是集研发、生产和销售于一体的中国电动摩托车龙头企业。2019年该公司在越南投资建厂,年产20万辆,并计划在新厂设立研发中心。据此完成下面小题。
33. 越南民众纷纷转而购买电动摩托车,考虑的最主要因素是( )
A. 环保B. 经济
C. 舒适度D. 质量
34. M公司的投资有利于越南相关产业( )
①劳动力价格降低②能耗总量减少③转型升级加速④国际竞争力提升
A. ①②B. ①③
C. ③④D. ②④
【答案】33. B 34. C
【解析】
【33题详解】
电动摩托更环保,可以减少温室气体的排放,符合国家可持续发展的角度,但并不是民众买车优先考虑的角度,越南属于发展中国家,民众考虑购买电动摩托车主要考虑的应是经济成本,A错误;燃油摩托车较电动摩托车的使用情况来看,电费比油费便宜,更实惠,民众优先从用车的成本角度考虑,B正确;摩托车的舒适程度取决于车量的配置,与车辆是燃油或者电动的类型关系不大,C错误;在两类产品的质量得到保证的前提下,价格(经济因素)往往成为决定性因素,D错误。故选B。
【34题详解】
M公司的投资有利于越南摩托车的相关产业转型升级速度加快,③正确;中国的生产技术较为成熟,有助于提高越南相关产业国际竞争力,④正确;M公司的投资,有可能加剧越南劳动力市场的竞争,劳动力的价格不会降低,①错误;电动摩托车的生产环节需要消耗能量,能耗总量增加,②错误。综上所述,C正确,ABD错误。故选C。
2023年至今,我国人工智能发展迅猛,是国家重点布局的战略领域,也成为各地争相抢占的产业新赛道。深圳湾科技生态园,聚集了众多AI企业,AI产业成为深圳市发展新质生产力的主阵地。下图示意AI相关产业。据此完成下面小题。
35. 影响AI产业发展的核心要素是( )
A. 政策B. 交通
C. 网络D. 科技
36. 众多AI企业齐聚在深圳湾科技生态园是为了( )
A. 减少原料运费B. 营造创新环境
C. 降低环保支出D. 加剧产业竞争
【答案】35. D 36. B
【解析】
【35题详解】
AI产业是高新技术产业,因此影响AI产业发展的核心要素是科技,D正确;政策、交通、网络不是影响AI产业发展的主要因素,ABC错误。故选D。
【36题详解】
AI企业属于技术导向型企业,基本不需要原料运输,A错误;众多AI企业聚集在深圳湾科技生态园主要是为了加强交流协作,营造创新环境,提升规模效益,B正确;AI产业主要从事研发工作,基本不产生污染,也没有环保支出,C错误;众多企业集聚会加剧竞争,但集聚是为了加强交流,而不是加剧产业竞争,D错误。故选B。
2024年6月30日,深中通道通车试运营。深中通道全长24千米,是世界级的“桥、岛、隧、水下互通”集群工程,其中东人工岛位于深圳宝安机场南侧,紧邻深圳福永机场碣头,是国内首个高速公路水下互通立交。下图为深中通道示意图,据此完成下面小题。
37. 影响深中通道建设的决定性因素是( )
A. 地形B. 技术
C. 经济D. 水文
38. 深中通道建成通车后将( )
A. 促进粤港澳地区建材行业的兴起B. 减少珠江口船舶运输的年吞吐量
C. 替代虎门大桥发挥的交通运输作用D. 助力粤港澳地区城市群融合发展
【答案】37. C 38. D
【解析】
【37题详解】
深中通道建设是为了缓解该地区经济高速发展带来的交通运输压力,因此社会经济是该工程建设的决定性因素,C正确;深中通道的建设是世界级的“桥、岛、隧、水下互通”的集群工程,深中通道中存在着桥梁、岛屿以及隧道的建设,对于技术要求较高,但技术只是该工程的保障性因素,B与题意不符;地形和水文条件对深中通道的建设会有不利影响,但不是深中通道建设的决定性因素,AD错误。故选C。
【38题详解】
粤港澳地区经济的快速发展会带动高新技术产业的发展,对建材行业的兴起影响小,A错误;深中通道建成后缓解了公路运输压力,进一步促进公路运输的发展,对珠江口船舶运输影响不大,不会减少珠江口船舶运输的年吞吐量,B错误。深中通道建成通车后,可缓解粤港澳地区经济高速发展带来的交通运输压力,但不能替代虎门大桥发挥的交通运输作用,C错误;深中通道建成通车后可大大节省珠三角东西两岸的货运时间,加强两岸的人员往来,助力粤港澳地区城市群融合发展,D正确。故选D。
我国是一个海洋大国,开发海洋国土、建设海洋强国已经成为我国的重要发展战略。下图为江苏附近海域领海基线分布图。读图,完成下面小题。
39. 按《联合国海洋法公约》规定,我国对①海域可行使的权利为( )
A. 可禁止其他国家在该海域飞越B. 可禁止其他国家铺设海底电缆和管道
C. 可禁止其他国家在该海域航行D. 可禁止其他国家勘探开发其自然资源
40. 符合盐城海岸带滩涂可持续利用方向的是( )
A. 建设深水港口,发展海洋航运B. 建海洋牧场,保障粮食安全
C. 建潮汐发电站,开发海洋能源D. 种植红树林,保护海岸生态
【答案】39. D 40. B
【解析】
【39题详解】
据图可知,①海域为领海基线200海里以内,属于我国专属经济区的范围。根据《联合国海洋法公约》,沿海国在其专属经济区有下列权利:勘探和开发、养护和管理海床和底土以及上覆水域的自然资源的主权权利;利用海水、海流和风力生产能源等的主权权利;对建造和使用人工岛屿、进行海洋科学研究和保护海洋环境的管辖权。所以依据《联合国海洋法公约》的相关规定,我国可禁止其他国家勘探和开发其自然资源,D正确;但依据《联合国海洋法公约》,其他国家在专属经济区内享有航行和飞越的自由、铺设海底电缆和管道的自由,以及与这些自由有关的其他符合国际法的用途,ABC错。故选D。
【40题详解】
据图可知,盐城沿海滩涂面积大,说明水浅,不适合建港口,A错误;广阔的滩涂可发展海水养殖,增加渔业资源产量,改善居民饮食结构,保障国家粮食安全,B正确;该地海面宽广,水坝修建成本高,海水涨落幅度不大,不适合建潮汐发电站,C错误;红树林不适合在该地生长,D错误。故选B。
为确定区域资源利用和生态建设的战略方向,我国根据长江流域的地形、水系、生态系统结构和功能,进行了生态功能区的划分。图为长江流域一级生态功能区分布图,图中Ⅱ为川江段水源涵养与土壤保持生态功能区;Ⅲ为三峡库区水土保持生态功能区。完成下面小题。
41. 图中生态功能区对应正确的是( )
A. I洪水调蓄生态功能区;Ⅳ水源涵养生态功能区;V水环境功能保持区
B. I水源涵养生态功能区;Ⅳ洪水调蓄生态功能区;V水环境功能保持区
C. I洪水调蓄生态功能区;Ⅳ水环境功能保持区;V水源涵养生态功能区
D. I水环境功能保持区;Ⅳ水源涵养生态功能区;V洪水调蓄生态功能区
42. 下列城市群主体功能区的划分和对应发展方向正确的是( )
A. 长江三角洲城市群是国家优化开发区域,积极促进产业结构升级
B. 长江中游城市群是国家限制开发区域,加快中小城市和特色小城镇发展
C. 成渝城市群是国家重点开发区域,促进全球金融服务中心的建设
D. 推动城市群协同发展,促进资源导向型产业向东部转移
【答案】41. B 42. A
【解析】
【41题详解】
图中I位于长江源地区,主要功能为水源涵养,应为水源涵养生态功能区;Ⅳ所在的洞庭湖流域和鄱阳湖流域对长江汛期的洪水调节具有重要功能,应为洪水调蓄生态功能区;V位于长江下游河口段,地处河海交汇地段,两岸经济发达,人口密集,水质易受到污染,应为水环境功能保持区。故选B。
【42题详解】
长江三角洲经济发达,人口密集,城镇体系完善,科技创新能力强,但资源和环境的承载能力已经接近饱和,需要优化产业结构、促进城镇群的协调发展,是国家优化开发区域,A正确。长江中游城市群有一定的经济基础,人口较为密集,城镇体系初步形成,未来的开发潜力大,应为重点开发区域,B错。成渝城市群地处内陆,对外俩系相对不便,并不适合建设全球金融服务中心,C错。应推动城市群协同发展,促进资源导向型产业向中西部转移,D错。故选A。
二、综合题:本大题共2题,共计16分
43. 阅读材料,回答下列问题。
下图为2023年某时刻亚洲部分地区海平面等压线分布图(单位:hPa)。
(1)图中丁地的气压值范围为____百帕,此时受其控制天气状况为____。
(2)图中甲乙丙丁四地,风力最大的是____,理由____。
(3)受此时风向的影响,上海市某学校的国旗飘向____(方向)。
(4)上海一游客在海滨旅游,感受到白天和夜晚风向不同,白天吹____(海风或陆风),夜晚吹____(海风或陆风),根本原因是____。
【答案】(1)1012.5
相关试卷 更多
- 1.电子资料成功下载后不支持退换,如发现资料有内容错误问题请联系客服,如若属实,我们会补偿您的损失
- 2.压缩包下载后请先用软件解压,再使用对应软件打开;软件版本较低时请及时更新
- 3.资料下载成功后可在60天以内免费重复下载
免费领取教师福利 
.png)




