还剩9页未读,
继续阅读
所属成套资源:高中历史统编版高一下学期期末考点大串讲(课件 + 试题专辑)
成套系列资料,整套一键下载
- 串讲03 世界现代史模块(课件)-2024-2025学年高一历史下学期期末考点大串讲(统编版) 课件 0 次下载
- 期末冲刺习题01 世界古代史·选择题专项50题-2024-2025学年高一历史下学期期末考点大串讲(统编版)含答案 试卷 0 次下载
- 期末冲刺习题03 世界现代史·选择题专项50题-2024-2025学年高一历史下学期期末考点大串讲(统编版)含答案 试卷 0 次下载
- 期末冲刺习题04 世界史·材料分析专项30题-2024-2025学年高一历史下学期期末考点大串讲(统编版)含答案 试卷 0 次下载
- 期末冲刺习题05 世界史·论述题专项30题-2024-2025学年高一历史下学期期末考点大串讲(统编版)含答案 试卷 0 次下载
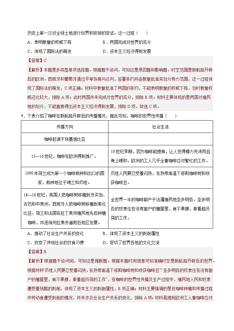
期末冲刺习题02 世界近代史·选择题专项50题-2024-2025学年高一历史下学期期末考点大串讲(统编版)含答案
展开
这是一份期末冲刺习题02 世界近代史·选择题专项50题-2024-2025学年高一历史下学期期末考点大串讲(统编版)含答案,文件包含期末冲刺训练02世界近代史·选择题专项50题原卷版docx、期末冲刺训练02世界近代史·选择题专项50题解析版docx等2份试卷配套教学资源,其中试卷共37页, 欢迎下载使用。
相关试卷
(必练50道)世界近代史专项练-2024-2025学年高一年级历史下学期期中考点大串讲(统编版)练习含答案:
这是一份(必练50道)世界近代史专项练-2024-2025学年高一年级历史下学期期中考点大串讲(统编版)练习含答案,文件包含专题02世界近代史专项训练原卷版docx、专题02世界近代史专项训练解析版docx等2份试卷配套教学资源,其中试卷共46页, 欢迎下载使用。
专题02 世界近代史(知识清单)-2024-2025学年高一年级历史下学期期中考点大串讲(统编版)练习含答案:
这是一份专题02 世界近代史(知识清单)-2024-2025学年高一年级历史下学期期中考点大串讲(统编版)练习含答案,共19页。试卷主要包含了世界近代史等内容,欢迎下载使用。
期末冲刺习题05 世界史·论述题专项30题-2024-2025学年高一历史下学期期末考点大串讲(统编版)含答案:
这是一份期末冲刺习题05 世界史·论述题专项30题-2024-2025学年高一历史下学期期末考点大串讲(统编版)含答案,文件包含期末冲刺训练05世界史·论述题专项30题原卷版docx、期末冲刺训练05世界史·论述题专项30题解析版docx等2份试卷配套教学资源,其中试卷共56页, 欢迎下载使用。
相关试卷 更多
资料下载及使用帮助
版权申诉
- 1.电子资料成功下载后不支持退换,如发现资料有内容错误问题请联系客服,如若属实,我们会补偿您的损失
- 2.压缩包下载后请先用软件解压,再使用对应软件打开;软件版本较低时请及时更新
- 3.资料下载成功后可在60天以内免费重复下载
版权申诉
免费领取教师福利

