湖南省湘东教学联盟联考2026届高三上学期11月考试地理试卷
展开
这是一份湖南省湘东教学联盟联考2026届高三上学期11月考试地理试卷,共8页。试卷主要包含了选择题,非选择题等内容,欢迎下载使用。
湖南省湘东教学联盟 2025 年 11 月高三联考
地理试卷
总分:100 分时量:75 分钟考试时间:2025 年 11 月 6 日
株洲市二中 浏阳市一中 醴陵市一中 攸县一中 株洲市八中 茶陵县一中联合命题株洲市四中 醴陵市四中 九方中学 株洲市二中枫溪学校 渌口区五中 株洲市南方中学
炎德文化审校、制作
注意事项:
答卷前,考生务必将自己的姓名、准考证号填写在答题卡上。
回答选择题时,选出每小题答案后,用铅笔把答题卡上对应题目的答案标号涂黑。如需改动,用橡皮擦干净后,再选涂其他答案标号。回答非选择题时,将答案写在答题卡上。写在本试卷上无效。
考试结束后,将本试题卷和答题卡一并交回。
一、选择题:本题共 16 小题,每小题 3 分,共 48 分。在每小题给出的四个选项中,只有一项是符合题目要求的。
新疆是中国面积最大、民族构成最全的省级行政区,其传统优势产业和支柱性产业为纺织服 装产业。2022 年,新疆棉花产量占全国超 90%,但印染布仅占全国 0.05%,产业链出现“上游强,中下游弱”的现象,与纺织相关的本地本科院校仅 4 所。但近年来,随着越南、孟加拉国、柬埔寨等国纺织业的快速崛起,新疆纺织品的出口交货值呈现出持续下降的趋势。据此完成 1~3 题。
新疆纺织产业链“上游强。中下游弱”的主要原因不包括
A.印染环节受环保政策限制B.纺织服装全产业集群不足
C.本地劳动力数量严重短缺D.拥有丰富的棉花种植经验
新疆纺织服装产业升级面临的最主要约束条件 A.棉花原料质量差,供应不足
B.林地保护政策限制
C.产业链不完整,处于价值链低端 D.地理位置偏远,与国际市场隔绝
推动新疆纺织产业升级的最优路径是
A.制定纺织技术标准B.完善本地物流体系
C.依赖初级棉纱出口,扩大生产规模D.培育专业技术人才
步行是绿色出行方式的核心组成部分。距市中心距离、生活服务设施数量、天空开阔度与绿视率等城市建成环境是影响城市居民出行行为的关键因素之一。下图示意某城市四种建成环境因素对居民选择步行出行的影响。读图,完成 4~5 题。
下列关于距市中心距离对居民出行行为影响的叙述,正确的是 A.距市中心越远,选择步行得越少
3.在距市中心较远的区域行人更倾向于步行完成最后一公里的出行 C.公共服务设施较不完善的区域,人们更依赖机动车等方式出行 D.距市中心 16 km 后,距市中心距离对行人量的影响开始明显趋缓
下列关于城市建成环境因素与行人量的关系的叙述,正确的是 A.距市中心距离与行人量总体上呈正相关趋势
B.增加区域的生活服务设施,能鼓励步行行为 C.开阔的天空一定能鼓励步行行为
D.行人量随绿视率的增加而快速上升
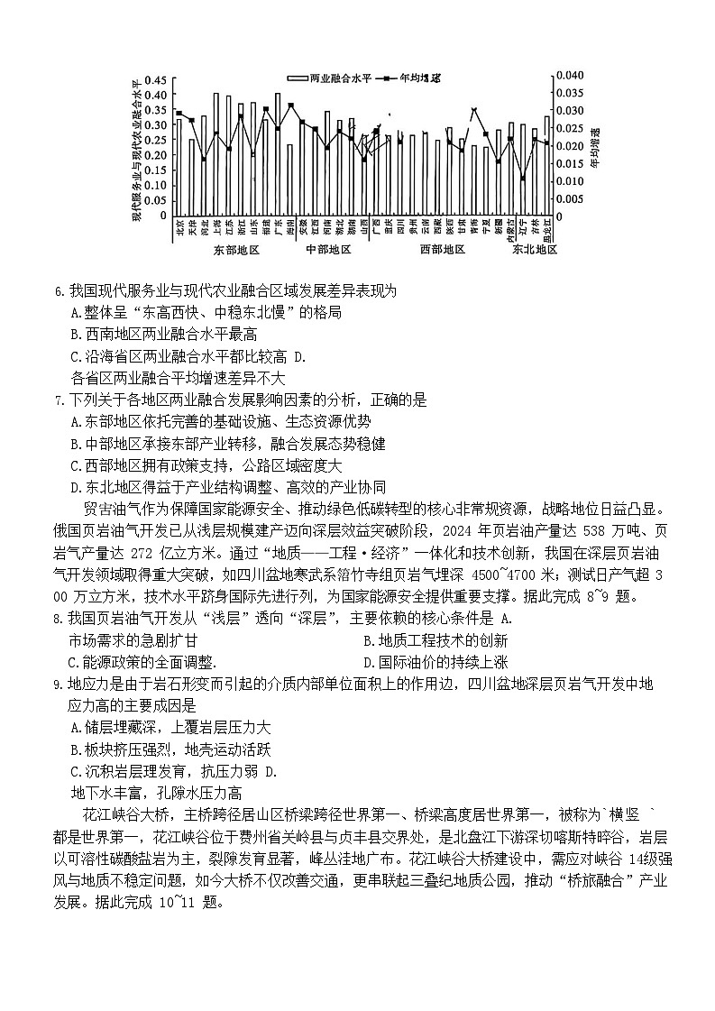
现代服务业与现代农业的深度融合,是推动农业转型升级和乡村振兴的关键路径,受城镇化水平、公路区域密度、技术创新水平、财政支农力度、人力资本水平、农业生产性服务业发展水平等因素的影响。下图表示我国各地区现代服务业与现代农业融合水平及弚均增速。据此完成 6~ 7 题。
我国现代服务业与现代农业融合区域发展差异表现为 A.整体呈“东高西快、中稳东北慢”的格局
B.西南地区两业融合水平最高
C.沿海省区两业融合水平都比较高 D.各省区两业融合平均增速差异不大
下列关于各地区两业融合发展影响因素的分析,正确的是 A.东部地区依托完善的基础设施、生态资源优势
B.中部地区承接东部产业转移,融合发展态势稳健 C.西部地区拥有政策支持,公路区域密度大
D.东北地区得益于产业结构调整、高效的产业协同
贸㝒油气作为保障国家能源安全、推动绿色低碳转型的核心非常规资源,战略地位日益凸显。俄国页岩油气开发已从浅层规模建产迈向深层效益突破阶段,2024 年页岩油产量达 538 万吨、页 岩气产量达 272 亿立方米。通过“地质——工程·经济”一体化和技术创新,我国在深层页岩油
气开发领域取得重大突破,如四川盆地寒武系䈃竹寺组页岩气埋深 4500~4700 米;测试日产气超 3 00 万立方米,技术水平跻身国际先进行列,为国家能源安全提供重要支撑。据此完成 8~9 题。
我国页岩油气开发从“浅层”透向“深层”,主要依赖的核心条件是 A.市场需求的急剧扩甘B.地质工程技术的创新
C.能源政策的全面调整.D.国际油价的持续上涨
地应力是由于岩石形变而引起的介质内部单位面积上的作用边,四川盆地深层页岩气开发中地应力高的主要成因是
A.储层埋藏深,上覆岩层压力大 B.板块挤压强烈,地壳运动活跃 C.沉积岩层理发育,抗压力弱 D.地下水丰富,孔隙水压力高
花江峡谷大桥,主桥跨径居山区桥梁跨径世界第一、桥梁高度居世界第一,被称为`横竖 ` 都是世界第一,花江峡谷位于费州省关岭县与贞丰县交界处,是北盘江下游深切喀斯特晬谷,岩层以可溶性碳酸盐岩为主,裂隙发育显著,峰丛洼地广布。花江峡谷大桥建设中,需应对峡谷 14级强风与地质不稳定问题,如今大桥不仅改善交通,更串联起三叠纪地质公园,推动“桥旅融合”产业发展。据此完成 10~11 题。
能正确反映花江峡谷峰丛洼地形成的地质作用顺序是
A.流水沉积→水平挤压→发生断裂→地壳抬升→流水溶蚀 B.流水沉积→地壳抬升→水平挤压→流水溶蚀→发生断裂 C.水平挤压→流水沉积→发生断裂→冰川侵蚀→流水溶蚀 D.风力沉积→地壳抬升→流水溶蚀→发生断裂→水平挤压
花江峡谷大桥建设中,喀斯特地貌引发的工程安全隐患,最需重点防控的是 A.岩层破碎,桥梁桩基嵌岩深度不足
B.地下溶洞发育,桥梁地基承载力不均· C.地表崎岖,桥梁墩身易发生倾斜
D.地下水位较高,桩基混凝土易受侵蚀
“海阔天空浪若盀(塘潮水自天来。”传统的钱塘江观潮多在岸堤进行。如今,游客可乘坐 “观潮专线船”破浪迎潮,或搭乘“低空旅游直升机”凌空俯瞰,获得前所未有的观潮体验。20 25 年 11 月 6 日,小明就在浙江海宁盐官(120°E)附近江面体验了这两种新方式。图 1 为杭州湾示意图 图 2 示意空中观潮的景观图,图 3 示意追潮船观潮景观图 据此完成 12~14 题。
下列关于新观潮方式优缺点的说法,正确的是
A.观潮船观潮视野最开阔,直升机观潮则最为经济便捷 B.观潮船体验最具沉浸感,直升机则受天气空域制约大 C.直升机观测潮头形态最不清晰,观潮船则安全性最高 D.直升机便于多角度拍摄,观潮船则完全不受地形影响
当地时间 14 时,小明乘坐观潮船在盐官河段附近江面观潮时,太阳大致位于小明的 A.左前方B.左后方 C.右前方 D.右后方
小明从直升机上俯瞰,发现一字潮潮头线(涌潮前锋)并非直线,其主要原因是 A.月球引力的不均匀B.江底地形的起伏差异
C.盛行风向的剧烈变化D.地球自转偏向力的影响
雪冰反照率可影响冰川表面能量收支状况,特别是雪冰反照率的降低可显著加速冰川表层雪的老 化过程,是影响雪冰消融的重要因素之一。冰川表面反照率的变化受诸多因素的控制,如气温、降水、成冰作用、黑碳等,其中黑碳等吸光性杂质(包括黑碳、粉尘、有机碳等)的影响备受关注。祁连山冰 川目前处于亏损状态,普遍退缩铖薄,呈现面积较小的冰川比较大的冰川退缩更严重的特征。研究表明,冰川面积与雪冰反照率变化之间存在响应关系,冰川反照率变化对冰川物质平衡的影响。下图示意祁连山典型冰川区分布(a)及各冰川区冰川平均面积(b)和反照率(c)。据此完成 15~16 题。
祁连山地区冰川面积和反照率时间空间变化特征,表现为 A.较大的冰川区雪冰反照率相比于较小冰川区更趋向于高值 B.反照率西部小、东部大
C.祁连山冰川分布的下限南坡低于北坡 D.夏季较大冰川反照率低于较小冰川
关于较小的冰川比较大的冰川退缩更严重的原因,说法错误的是 A.面积较大的冰川对全球气候变暖反照率下降更明显
B.面积小的冰川周围多裸露基岩,风力容易将尘埃物质吹扬到冰川表面 C.面积较小的冰川的海拔较低,冰川规模小
D.面积较小的冰川受人类活动影响大,沉降的黑碳粉尘多
二、非选择题:本大题共 3 小题,共 52 分。
阅读图文材料,完成下列要求。(20 分)
于田县(年均温 11.6℃,年均降水量 47.7mm,蒸发量 2432.1mm)位于塔克拉玛干沙漠南缘, 昆仑墟之北,克里雅河沿岸延绵的绿洲上。于阗古国的人民精于农作,盛产沙漠玫瑰(根系发达、耐旱、耐盐碱、不耐寒),当地的人民酿制花酱、炮制花茶、萃取精油,已经成为于田的产业支柱,得尽独厚的自然条件为沙漠玫瑰创造了绝佳的生长环境,历经数千年的育种改良,孕育出“手田沙漠玫瑰”这一独特的高原品种,获得“农业农村部农产品地理标志”。当地企业研发了 70 余种高附加值的新产品,通过“合作社—电商—农户”模式,产品畅销全国,2024 年产值达 2.4 亿元。盛开季节,吸引了大批慕名而来的游客。目前该县玫瑰花种植面积巴达 7.2 万亩,成为扎根沙漠的 “生态卫士”,让“沙海”变成了“花海”,形成了一道生态屏障,有效地改善了生态环境。下图为于田县位置示意图。
结合玫瑰花的生长习性和生产过程,分析于田县玫瑰花品质优良的原因。(4 分)
试为于田县玫瑰花产业融合发展提出合理化建议。(6 分)
说明于田县种植沙漠玫瑰成为“生态卫士”,给该县带来的生态效益。(6 分)
于田县为促进“文旅”产业发展,可以采取哪些玫瑰花文化的体验措施。(4 分)
阅读图文材料,完成下列要求。(16 分)
青藏高原是全球气候变化的敏感区,其气候系统受西风环流与亚洲季风协同调控,陆地
生态系统总初级生产力(GPP,反映植被光合作用固定碳的总量)的动态变化对区域碳循环及气候反馈具有关键意义。某研究基于遥感观测数据与气候模型,将青藏高原划分为季风区、过渡区和西风区(图 1),分析不同区域 GPP 对高原整体变化的贡献(图 2)。
结合气候分区特征,说明青藏膏原季风区 GPP 显著高于西风区的主要原因,并指出过渡区
GPP 的空间分布特点 ˊ6 分)
研究发现,1982—2018 年青藏高原年总 GPP 㧬显著增加趋势,且三大区域贡献存在差异。请指出主导 GPP 长期增加趋势的区域,并提出判断依据。(6 分)
解释西风区在高降水区间 GPP 反而下降的原因。(4 分)
阅读图文材料,完成下列要求。(16 分)
甘肃省民勤县位于石羊河流域下游,巴丹吉林沙漠和腾格里沙漠之间。青土湖曾是民勤境内最大的湖泊,湖盆沉积主体为浅湖相砂质黏土层,20 世纪中期因上游用水增加、地下水超采,于1
959 年完全干涸,湖床变成盐碱地和沙源。2010 年起,通过实施石羊河流域重点治理工程,连续
生态输水,地下水位上升,青土湖重现水面,形成约 30 平方千米的季节性水域、湿地和草甸,与
周围沙丘交错分布,成为沙丘与水景共存的“沙湖共生”生态治理的典范。图 1 为青土湖在石羊河流域的位置图,图 2 为青土湖“沙湖共生”景观图。
分析导致青土湖在 80 世纪中期干涸的主要人为原因。(4 分)
说明生态输水后青土湖地区“沙湖共生”景观的形成条件。(6 分)
有观点认为“沙湖共生”景观在干旱区难以长期稳定维持,请论证这一观点
相关试卷
这是一份湖南省湘东教学联盟2026届高三上学期11月联考地理试题(无答案),共8页。
这是一份2024届湖南省湘东九校高三上学期11月联考-地理试题(含答案),共11页。
这是一份湖南省多校2024~2025学年高三(上)11月联考地理试卷(含答案),共7页。
相关试卷 更多
- 1.电子资料成功下载后不支持退换,如发现资料有内容错误问题请联系客服,如若属实,我们会补偿您的损失
- 2.压缩包下载后请先用软件解压,再使用对应软件打开;软件版本较低时请及时更新
- 3.资料下载成功后可在60天以内免费重复下载
免费领取教师福利

