


广东省50校大联考2025-2026学年高一上学期10月期中考试物理试卷
展开 这是一份广东省50校大联考2025-2026学年高一上学期10月期中考试物理试卷,共9页。试卷主要包含了10, 与人们的日常习惯相吻合的是, 如图是两幅高速公路指示牌,5 s,则,54,40cm.等内容,欢迎下载使用。
本试卷共6页,共15小题,满分100分,考试时间75分钟。
注意事项:
答卷前,考生务必将自己的姓名、考生号、考场号和座位号填写在管题卡上。将条形码横贴在答题
卡右上角“条形码粘贴处”。
作答选择题时,选出每小题答案后,用2B铅笔在答题卡上对应题目后面的答案信息点涂黑;如需
改动,用橡皮擦干净后,再选涂其他答案。答案不能答在试卷上。
非选择题必须用黑色字迹的钢笔或签字笔作答,答案必须写在答题卡各题目指定区域内相应位置
上;如需改动,先划掉原来的答案,然后再写上新答案;不准使用铅笔和涂改液。不按以上要求作
答无效。
考生必须保持答题卡的整洁。考试结束后,请将答题卡交回。
一、单项选择题:本题共7小题,每小题4分,共28分。在每小题给出的四个选项中,只有一项是符合题目要求的。
1. 与人们的日常习惯相吻合的是
A.以路边的房屋为参考系,能判断自己是否运动
B.测量井的深度,以井底为参考系,井“深”为0米
C.测量三楼楼道内日光灯的高度,一定要选择地面为参考系
D.分析卡车的运动时,以卡车司机为参考系,卡车总是静止的
2. 关于质点的理解与判断,下列说法正确的是
A.体积小的物体都能看成质点
B.质量巨大的物体都不能看成质点
C.研究“神十一”的轨迹时,“神十一”可以视为质点
D.研究“神十一”和“天宫二号”自动交会对接过程时,两者均可视为质点
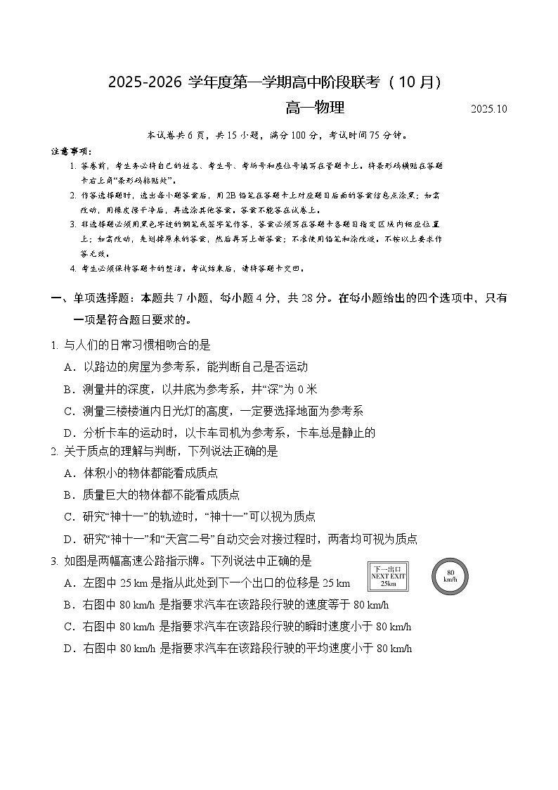
3. 如图是两幅高速公路指示牌。下列说法中正确的是
A.左图中25 km是指从此处到下一个出口的位移是25 km
B.右图中80 km/h是指要求汽车在该路段行驶的速度等于80 km/h
C.右图中80 km/h是指要求汽车在该路段行驶的瞬时速度小于80 km/h
D.右图中80 km/h是指要求汽车在该路段行驶的平均速度小于80 km/h
4. 关于速度和加速度,下列说法正确的是
A.加速度的方向总是和速度方向相同
B.加速度的方向总是和速度变化量的方向相同
C.物体具有向东的加速度时,速度的方向不可能向西
D.做直线运动的物体,加速度减小,速度也一定减小
5. 某班举行“五米三向折返跑”趣味运动比赛,活动场地如图
所示,AB=AC=AD=5 m,参赛同学听到口令后从起点A
跑向B点,用手触摸折返线后再返回A点,然后依次跑向
C点、D点,最终返回A点。若人可视为质点,现测得某
参赛同学完成活动的时间为7.5 s,则
A.A到B和A到C的位移相同
B.A到B和A到C的路程相同
C.该同学通过的总位移为30 m
D.7.5 s指的是该同学回到起点的时刻
6. 某地铁列车做直线运动的v-t图像如图所示,总位移为x,总时间为t0,最大
速度为vm,加速过程与减速过程的加速度大小相等,则下列说法正确的是
A.匀速运动时间为eq \f(2x,vm)-t0
B.加速运动时间为eq \f(2x,vm)-t0
C.加速运动时间大于减速运动时间
D.从起点站至终点站的平均速度为eq \f(vm,2)
7. 假设某次深海探测活动中,“蛟龙号”完成海底科考任务后竖直上浮,从上浮速
度为v时开始匀减速并计时,经过时间t,“蛟龙号”上浮到海面,速度恰好减为
零,则“蛟龙号”在t0(t0vm,D 错误。
t0 2
答案 D 解析“蛟龙号”上浮时的加速度大小为:a=v,根据逆向思维,可知“蛟龙号”在 t0 时刻距离海面的
t
深度为:h=1-t )2=1 v-t )2vt-t02D.
a(t0× ×(t0 =
,故选
22 t2t
二、多项选择题:本题共 3 小题,每小题 6 分,共 18 分。在每小题给出的四个选项中,有多项符合题目
要求。全部选对的得 6 分,选对但不全的得 3 分,有选错的得 0 分。
答案 AC 解析 x-t 图像中斜率表示速度,小车在 0~10 s 内的速度为 v1=Δx1=3 m/s,故小车在 0~10 s
Δt1
内做匀速直线运动,加速度为 0,8 s 末小车的位移为 x=v1t1=3×10 m=30 m,故 A 正确,B 错误;15~
25 s 时间内小车的速度为 v2=Δx2=-1 m/s,即 20 s 末小车的速度为-1 m/s,故 C 正确;小车在 15 s 末速
Δt2
度方向变为负方向,故 D 错误。
答案 BCD 解析 甲中乘客看一高楼在向下运动,所以甲在向上运动,乙中乘客看甲在向下运动,所以乙在向上运动且速度比甲大,丙中乘客看甲、乙都在向上运动。说明丙可能静止,也可能向下运动,也可能向上运动,但速度小于甲乙电梯。故乙向下的运动是不可能的。故选 BCD。
答案 CD 解析 由于无法知道运动员跑 100 m 经历的时间,故无法确定其平均速度和成绩,A、B 错误;
由题意可求出冲线时 1 s 内运动员跑过的距离Δx=HΔL,进一步求得 1 s 内的平均速度 v = Δx ,由于
60h601 s
60
时间极短,可把这段时间内的平均速度近似看成是冲线时的瞬时速度,C、D 正确。
三、非选择题:共 54 分,考生根据要求作答。
11.(8 分)答案:(1)不需要的步骤是 C(2 分),有错误的步骤是 F(2 分)
(2)④②①⑥⑤⑦③(4 分)
解析:(1)其中不需要的步骤是 C,本实验研究的是匀变速直线运动,是否存在摩擦阻力对实验没有影响,只要加速度恒定即可;有错误的步骤是 F,实验时不能先释放纸带,再接通打点计时器,由于小车运动较快,可能会使打出来的点很少,不利于数据的采集和处理,所以应该先接通电源,再释放纸带。
(2)在实验中,应先固定好木板,再固定打点计时器,将纸带穿过打点计时器并固定在小车上,绕过定滑轮,并挂上适量钩码.准备就绪后应先让小车停在打点计时器附近,然后接通电源,再释放小车,打点结束后关闭电源,更换纸带,再做两次.
12.(8 分) 答案:(1)9.40(9.36~9.44)(2 分)(2)0.232(0.222~0.242)(2 分)(3)如图所示 (2 分)0.42(0.38~0.46)(2 分)
解析:(1)按 cm 刻度尺的读数原理,以 cm 作单位必须读至小数点后二位,读
得 9.40(9.36~9.44)cm.
根据匀变速直线运动的规律,打 E点的速度等于 DE段的平均速度,
即v CE OF OD 0.232m/s (0.222~0.242)
E2T2T
根据描点作一条过原点的直线,直线的斜率即为小车的加速度.图象如图所示,求出加速度为 0.42(0.38~0.46)m/s2.
13.(12 分)
答案:(1)100m (2)50s
解析:(1)根据速度-位移关系公式,有:
t0
v 2 v 2 2as
┅┅┅(2 分)
v 2 v 2
得: s t0
2a
52 152
2 1
m 100m
┅┅┅(2 分)
(2)根据速度-时间关系公式,有:
减速过程有 0=v0−at减
①
┅┅┅(2 分)
加速过程有v0=0+at加
②
┅┅┅(2 分)
总时间为t总=t减+t加+t停
③
┅┅┅(2 分)
联立①-③解得 t总=50s
┅┅┅(2 分)
14.(12 分)答案(1)60 m/s
解析(1)v0=288 km/h=80 m/s
(2)2800m
(3)1.2 m/s2
┅┅(1 分)
根据速度-时间关系公式,有:
v1=v0-a1t2┅┅(2 分)
=80m/s-0.5m/s2×40s
=60 m/s┅┅(1 分)
根据位移-时间关系公式,有:
x v t
1 a t 2
20 2
2 1 2
80m/s 40s - 1 0.5m/s2 (40s)2
2
┅┅(3 分)
2800m
列车长接到通知后,经过 t1=2.5 s,
列车行驶的距离 x1=v0t1=200 m,┅┅(2 分)打开电磁制动系统后,列车行驶的距离
x3=x0-x1-x2-500 m=1 500 m;┅┅(1 分)
根据速度-位移关系公式,有:
02 v 2 2a x
┅┅(1 分)
12 3
2
得:a = v12 =1.2 m/s2┅┅(1 分)
2x3
15.(14 分)答案(1)2 m/s2,20 m/s(2)6 个
解析(1)设汽车的加速度为 a,经过第二个标志杆的速度为 v0,
1
在 0~10 s 内,3L=v0t1+1at 2┅┅(2 分)
2
2
在 0~20 s 内,8L=v0t2+1at 2┅┅(2 分)
2
解得 a=2 m/s2,v0=20 m/s。┅┅(2 分)
(2)在 t2=20 s 时,vt=v0+at2=60 m/s┅┅(2 分)
达到最大速度 v′=vt+aΔt解得Δt=2 s┅┅(2 分)设 t3=30 s,在 t2~t3 内汽车位移
s=vt+v′Δt+v′(t3-t2-Δt)=636 m┅┅(2 分)
2
则经过的标志杆数 n=s
=6.36 个,即 6 个。┅┅(2 分)
L
相关试卷 更多
- 1.电子资料成功下载后不支持退换,如发现资料有内容错误问题请联系客服,如若属实,我们会补偿您的损失
- 2.压缩包下载后请先用软件解压,再使用对应软件打开;软件版本较低时请及时更新
- 3.资料下载成功后可在60天以内免费重复下载
免费领取教师福利 
.png)




