搜索
      上传资料 赚现金

      四川省成都外国语学校2025-2026学年高二上学期10月检测生物试卷(Word版附解析)

      • 641.08 KB
      • 2025-11-06 14:56:58
      • 24
      • 0
      • 教习网3275309
      加入资料篮
      立即下载
      查看完整配套(共2份)
      包含资料(2份) 收起列表
      原卷
      四川省成都外国语学校2025-2026学年高二上学期10月检测生物试题(原卷版).docx
      预览
      解析
      四川省成都外国语学校2025-2026学年高二上学期10月检测生物试题 Word版含解析.docx
      预览
      正在预览:四川省成都外国语学校2025-2026学年高二上学期10月检测生物试题(原卷版).docx
      四川省成都外国语学校2025-2026学年高二上学期10月检测生物试题(原卷版)第1页
      高清全屏预览
      1/7
      四川省成都外国语学校2025-2026学年高二上学期10月检测生物试题(原卷版)第2页
      高清全屏预览
      2/7
      四川省成都外国语学校2025-2026学年高二上学期10月检测生物试题(原卷版)第3页
      高清全屏预览
      3/7
      四川省成都外国语学校2025-2026学年高二上学期10月检测生物试题 Word版含解析第1页
      高清全屏预览
      1/15
      四川省成都外国语学校2025-2026学年高二上学期10月检测生物试题 Word版含解析第2页
      高清全屏预览
      2/15
      四川省成都外国语学校2025-2026学年高二上学期10月检测生物试题 Word版含解析第3页
      高清全屏预览
      3/15
      还剩4页未读, 继续阅读

      四川省成都外国语学校2025-2026学年高二上学期10月检测生物试卷(Word版附解析)

      展开

      这是一份四川省成都外国语学校2025-2026学年高二上学期10月检测生物试卷(Word版附解析),文件包含四川省成都外国语学校2025-2026学年高二上学期10月检测生物试题原卷版docx、四川省成都外国语学校2025-2026学年高二上学期10月检测生物试题Word版含解析docx等2份试卷配套教学资源,其中试卷共22页, 欢迎下载使用。
      分值:100 分考试时间:75 分钟
      一、单选题(每小题只有一个正确选项,每小题 3 分,共 45 分)
      1. 外界环境瞬息万变,而细胞生活的体内环境却能保持相对稳定。下列关于生命活动调节的叙述正确的是
      ( )
      A. 内环境的稳态就是内环境保持恒定状态
      B. 血浆相比组织液和淋巴液,血红蛋白含量更高
      C. 下丘脑有体温调节中枢,是调节机体反射活动较高级的中枢
      D. 激素和酶都具有高效性,能产生酶的细胞一定能产生激素
      【答案】C
      【解析】
      【详解】A、内环境稳态是指内环境的化学成分和理化性质处于相对稳定的动态平衡,而非恒定不变,A 错
      误;
      B、血红蛋白位于红细胞内,血浆中的蛋白质是血浆蛋白,B 错误;
      C、下丘脑是体温调节中枢,同时作为神经中枢参与调节反射活动(如体温调节反射),属于较高级中枢,C
      正确;
      D、几乎所有活细胞都能产生酶,激素仅由内分泌细胞分泌,故能产生酶的细胞不一定能产生激素,D 错误。
      故选 C
      2. 内环境是人体细胞赖以生存的直接环境。下列物质全部属于内环境成分的一组是( )
      A. CO2、血红蛋白、H+、尿素
      B. Na+、O2、葡萄糖、血浆蛋白
      C. 呼吸氧化酶、抗体、激素、H2O
      D. Ca2+、载体、氨基酸
      【答案】B
      【解析】
      【详解】A、血红蛋白只存在于红细胞内,不是内环境的成分,A 错误;
      B、Na+、O2、葡萄糖、血浆蛋白全部属于内环境成分,B 正确;
      C、呼吸氧化酶只存在于细胞内,不是内环境的成分,C 错误;
      第 1页/共 15页
      D、载体蛋白位于细胞膜上,不属于内环境的成分,D 错误。
      故选 B。
      3. 内环境稳态是机体进行正常生命活动的前提条件。下图是机体某些组织示意图,其中①②③④表示不同
      的液体,下列对其分析正确的是( )
      A. 稳态是机体在神经系统的调节下,通过各个器官、系统的协调来共同维持的
      B. 内环境的稳态是指①②③中温度、渗透压及 pH 值的相对稳定
      C. ①中循环受阻、②中蛋白质减少或③中蛋白质增多都可能导致组织水肿
      D. ③中的代谢产物大部分被毛细血管的动脉端重新吸收
      【答案】C
      【解析】
      【分析】由图可知,①是淋巴液、②是血浆、③是组织液、④是细胞内液。
      【详解】A、稳态的调节是通过神经-体液-免疫调节网络,A 错误;
      B、内环境的稳态是是指理化性质和各种化学成分的相对稳定,温度、渗透压及 pH 值仅仅包括了理化性质,
      B 错误;
      C、常见的三种组织水肿的原因有①毛细淋巴管受阻、②血浆蛋白减少、③组织液蛋白增多,C 正确;
      D、③中的代谢产物大部分被毛细血管的静脉端重新吸收,D 错误。
      故选 C。
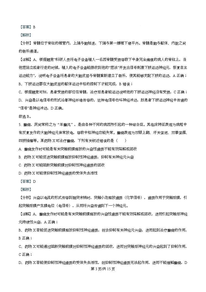
      4. 《自然·医学》杂志曾经报道:科研人员将电子设备植入一名因脊髓受损导致下半身完全瘫痪的病人的脊
      柱上,当他想站立或者行走的时候,植入的电子设备能接收到他的“想法”并发出信号刺激下肢运动神经元,
      恢复自主运动能力。若该设备被关闭,他就无法完成想做的动作。下列叙述错误的是( )
      A. 电子设备将患者的大脑皮层与脊髓重新建立了联系
      B. 下肢运动要在大脑皮层感觉中枢的控制下才能完成
      C. 患者能运动说明他的下肢运动神经没有受损
      D. 在患者下肢运动神经中传递的“信号”是神经冲动
      第 2页/共 15页
      【答案】B
      【解析】
      【分析】脊髓位于脊柱的椎管内,上端与脑相连,下端与第一腰椎下缘平齐。脊髓是脑与躯体、内脏之间
      的联系通道。
      【详解】A、根据题意“科研人员将电子设备植入一名因脊髓受损导致下半身完全瘫痪的病人的脊柱上,当
      他想站立或者行走的时候,植入的电子设备能接收到他的“想法”并发出信号刺激下肢运动神经元,恢复自主
      运动能力”,说明电子设备将患者的大脑皮层与脊髓重新建立了联系,使其能够支配下肢的运动,A 正确;
      B、下肢运动要在大脑皮层的躯体运动中枢的控制下才能完成,B 错误;
      C、根据题意可知,患者受损的部位在脊髓,治疗后患者能运动说明他的下肢运动神经没有受损,C 正确;
      D、兴奋是以电信号的形式沿着神经纤维传导的,这种电信号也叫神经冲动,即患者下肢运动神经中传递的
      “信号”是神经冲动,D 正确。
      故选 B。
      5. 癫痫,民间常称之为“羊癫风”,是由各种不同的病因所引起的一种综合症。其临床特征表现为病程中
      有反复发作的大脑神经元异常放电,导致中枢神经功能失常。癫痫表现为双眼上翻、牙关紧闭、双拳紧握、
      四肢抽搐等。某药物 X 可治疗癫痫,下列有关叙述错误的是( )
      A. 癫痫发作时可能是有关突触前膜释放的兴奋性递质不能有效降解或回收
      B. 药物 X 可能促进突触前膜释放抑制性神经递质,抑制有关神经元兴奋
      C. 药物 X 可能阻断突触前膜对抑制性神经递质的回收
      D. 药物 X 可能使抑制性神经递质的受体失去活性
      【答案】D
      【解析】
      【分析】兴奋以电流的形式传导到轴突末梢时,突触小泡释放递质(化学信号),递质作用于突触后膜,引
      起突触后膜产生膜电位(电信号),从而将兴奋传递到下一个神经元。
      【详解】A、癫痫发作时可能是有关突触前膜释放的兴奋性递质不能有效降解或回收,进而引起突触后神经
      元持续性兴奋,A 正确;
      B、药物 X 若能促进突触前膜释放抑制性神经递质,则会抑制有关神经元兴奋,进而起到治疗癫痫的作用,
      B 正确;
      C、药物 X 可能通过阻断突触前膜对抑制性神经递质的回收,进而对突触后神经元的兴奋起到了抑制作用,
      C 正确;
      D、药物 X 若能使抑制性神经递质的受体失去活性,则抑制性神经递质无法起作用,进而不能缓解癫痫,D
      第 3页/共 15页
      错误。
      故选 D。
      6. 图甲表示中枢神经元之间的一种连接方式,M和 N 为连接在神经元表面的电流计;图乙是图甲的局部放
      大图。下列说法错误的是( )
      A. 图甲中共包含 3 个突触
      B. 若图中突触间隙神经递质都传递兴奋,刺激 A 点,M、N 均只发生两次方向相反偏转
      C. 图乙中电流计 M 不能用来测定神经纤维的静息电位
      D. 神经元受到相应刺激后,膜内外的电位可变为内正外负
      【答案】B
      【解析】
      【分析】人体神经调节的方式是反射,反射的结构基础是反射弧,反射弧由感受器、传入神经、神经中枢、
      传出神经和效应器五部分构成,兴奋在反射弧上单向传递,兴奋在突触处产生电信号到化学信号再到电信
      号的转变。
      【详解】AB、图甲中共包含 3 个突触,如果图中突触间隙神经递质都传递兴奋,刺激图甲的 A 点,若神经
      冲动从 a 传到 b,M 发生方向相反的两次偏转,但神经元 b 兴奋后,可以将兴奋传递给 c,c 又将兴奋传递
      至 b,多次循环,所以 N 会发生多次方向相反的两次偏转,A 正确,B 错误;
      C、静息电位是指静息状态下,细胞膜内外的电位差,而 M 装置电流表的两个指针都接于细胞膜外,所以
      该装置不能用来测定神经纤维的静息电位,C 正确;
      D、神经元受相应刺激后,Na+大量内流,膜内外的电位可变为内正外负,D 正确。
      故选 B。
      7. 交感神经和副交感神经都有促进唾液腺分泌的作用,但分泌的唾液的成分不一样:刺激交感神经分泌的
      唾液,水分少而酶多;刺激副交感神经分泌的唾液,水分多而酶少。下列错误的是( )
      A. 交感神经兴奋时,唾液水分少而酶多,更利于消化食物,不利于吞咽
      B. 上述支配唾液腺分泌的神经包括传入神经和传出神经
      C. 唾液的分泌不只受自主神经系统调节,还受大脑控制
      D. 交感神经和副交感神经相互配合使机体更好地适应环境变化
      第 4页/共 15页
      【答案】B
      【解析】
      【分析】自主神经系统由交感神经和副交感神经两部分组成,它们的作用是相反的。交感神经和副交感神
      经对同一器官的作用,犹如汽车的油门和刹车,可以使机体对外界刺激作出更准确的反应,使机体更好的
      适应环境的变化。
      【详解】A、交感神经兴奋,唾液酶多有利于消化食物,但唾液水分少,不利于吞咽,A 正确;
      B、上述支配唾液腺分泌的神经只包括传出神经,没有传入神经,B 错误;
      C、唾液腺腺体的分泌除了受自主神经系统的调节外,还受大脑皮层的控制,C 正确;
      D、交感神经和副交感神经对同一器官的作用,犹如汽车的油门和刹车,可以使机体对外界刺激作出更准确
      的反应,使机体更好的适应环境的变化,D 正确。
      故选 B。
      【点睛】
      8. 缺血性脑卒中是因脑部血管阻塞而引起的脑部损伤,可发生在脑的不同区域。若缺血性脑卒中患者无其
      他疾病或损伤,下列说法错误的是( )
      A. 损伤发生在大脑皮层 S 区时,患者不能发出声音
      B. 损伤发生在下丘脑时,患者可能出现生物节律失调
      C. 损伤导致上肢不能运动时,患者的缩手反射仍可发生
      D. 损伤发生在大脑时,患者可能会出现排尿不完全
      【答案】A
      【解析】
      【分析】大脑是高级神经中枢,可以控制低级神经中枢脊髓的生理活动。缩手反射为非条件反射。
      【详解】A、S 区为运动性语言中枢,损伤后,患者与讲话有关的肌肉和发声器官完全正常,能发出声音,
      但不能用词语表达思想,A 错误;
      B、下丘脑是生物的节律中枢,损伤发生在下丘脑时,患者可能出现生物节律失调,B 正确;
      C、损伤导致上肢不能运动时,大脑皮层的躯体运动中枢受到损伤,此时患者的缩手反射仍可发生,因为缩
      手反射的低级中枢在脊髓,C 正确;
      D、排尿的高级中枢在大脑皮层,低级中枢在脊髓,损伤发生在大脑时,患者可能会出现排尿不完全,D 正
      确。
      故选 A。
      第 5页/共 15页
      9. 对大鼠的角膜吹气,大鼠会不自主发生眨眼反射,此时可检测到眼眨肌产生电信号。经过训练,大鼠发
      生了如图所示的变化。下列叙述正确的是( )
      A. 经过训练,声音信号由非条件刺激转为条件刺激
      B. 吹向角膜的气流引起的眨眼反射是非条件反射,神经中枢位于脊髓
      C. 条件反射的形成使机体具有更强的预见性和适应性,一经产生永不消退
      D. 如果之后声音信号反复单独出现,则声音信号将不再引起眨眼反射
      【答案】D
      【解析】
      【详解】A、经过训练后,声音信号可以引起大鼠出现条件反射,因为训练前,声音不能引起眨眼反射,所
      以声音信号由无关刺激转为条件刺激,A 错误;
      B、据题干信息可知,对大鼠的角膜吹气,大鼠会不自主发生眨眼反射,故该反射为非条件反射,眨眼反射
      的神经中枢位于脑干,B 错误;
      CD、条件反射建立之后,如果反复应用条件刺激而不给予非条件刺激强化,条件反射就会逐渐减弱,最后
      完全不出现,故条件反射必须不断的强化,否则就会消退,即如果之后声音信号反复单独出现,则声音信
      号将不再引起眨眼反射,C 错误,D 正确。
      故选 D。
      10. 食欲素(OA)是下丘脑外侧区域神经细胞合成的一种小分子肽类递质。用适量的食欲素处理实验小鼠,
      能显著提高小鼠的胃肠运动和胃酸分泌。下列有关叙述正确的是( )
      A. 小鼠神经细胞释放食欲素的运输方式为主动运输
      B. 可采用口服或注射食欲素的方式对实验小鼠给药
      C. 下丘脑是通过自主神经调节胃肠蠕动和胃酸分泌的
      D. 用食欲素处理实验小鼠引起的胃肠运动属于非条件反射
      【答案】C
      【解析】
      【详解】A、食欲素是肽类神经递质,神经细胞通过胞吐释放递质,胞吐方式需要耗能,A 错误;
      B、食欲素是肽类物质,口服会被消化酶分解失效,需直接注射给药,B 错误;
      第 6页/共 15页
      C、下丘脑通过自主神经(如交感和副交感神经)调节胃肠蠕动和胃酸分泌,属于神经调节,C 正确;
      D、用食欲素处理实验小鼠时,食欲素直接作用于胃肠相关细胞,没有经过完整的反射弧,不属于反射,D
      错误。
      故选 C。
      11. 褪黑素是由哺乳动物松果体产生的一种激素,具有缩短入睡时间、延长睡眠时间,进而调整睡眠的作用。
      褪黑素的分泌调节过程如下图所示,下列说法错误的是( )
      A. 该过程不能体现激素的分级调节
      B. 暗信号调整睡眠是神经调节,未体现体液调节
      C. 该过程中褪黑素的分泌存在反馈调节
      D. 长时间光照会使褪黑素的分泌减少
      【答案】B
      【解析】
      【详解】A、分级调节是一种分层控制的方式,常见的调控为下丘脑→垂体→内分泌腺,图中所示调节方式
      属于神经调节,其中下丘脑为神经中枢,松果体为效应器,未体现激素的分级调节,A 正确;
      B、视网膜为感受器接受暗信号刺激→传入神经→下丘脑视交叉上核(或 SCN)为神经中枢→传出神经→松果
      体分泌褪黑素的调节是神经调节,褪黑素作用于下丘脑体现了体液调节,B 错误;
      C、由图可知,褪黑素含量增多时,其抑制下丘脑向松果体传递兴奋,即存在反馈调节,C 正确;
      D、由图可知,暗信号可促使褪黑素增多,则光信号会抑制褪黑素分泌,导致褪黑素分泌减少,D 正确。
      故选 B。
      12. 下列有关各类激素探索发现史的说法错误的是( )
      A. 沃泰默通过动物实验第一个发现并命名了促胰液素
      B. 斯他林和贝利斯将小肠黏膜磨碎,排除了神经调节对实验的干扰
      C. 结扎狗的胰管后,获取萎缩的胰腺提取液可用于狗的糖尿病治疗
      D. 给摘除睾丸后雄性特征消失的公鸡注射睾酮,运用了控制变量的“加法原理”
      【答案】A
      【解析】
      【详解】A、促胰液素是由斯他林和贝利斯发现并命名的,A 错误;
      第 7页/共 15页
      B、斯他林和贝利斯将小肠黏膜与盐酸混合研磨,破坏可能存在的神经结构,从而排除神经调节的干扰,验
      证化学物质的调节作用,B 正确;
      C、结扎胰管后,外分泌部(分泌胰液)萎缩,但胰岛(分泌胰岛素)仍有活性,提取液中含有胰岛素,可
      治疗糖尿病,C 正确;
      D、摘除睾丸后补充睾酮属于“加法原理”,D 正确。
      故选 A。
      13. 关于内分泌腺及对应的激素叙述正确的是( )
      A. 垂体既是内分泌腺又是一些激素作用的靶器官
      B. 小肠黏膜分泌的促胰液素能促进胰岛素的分泌
      C. 生长激素由下丘脑合成,调节生物体的生长发育
      D. 激素由内分泌腺分泌,通过导管进入血液
      【答案】A
      【解析】
      【分析】促胰液素是人们发现的第一种激素,它是由小肠黏膜产生的,进入血液,由血液传送到胰腺,使
      胰腺分泌胰液。
      【详解】A、垂体属于内分泌腺,能分泌生长激素等;同时,下丘脑分泌的促激素释放激素(如促甲状腺激
      素释放激素)可直接作用于垂体,而甲状腺激素的负反馈调节也以垂体为靶器官,因此垂体既是内分泌腺
      又是某些激素的靶器官,A 正确;
      B、促胰液素由小肠黏膜分泌,其作用是促进胰腺分泌胰液,而非胰岛素,B 错误;
      C、生长激素由垂体合成并分泌,C 错误;
      D、内分泌腺无导管,激素分泌不经过导管,D 错误
      故选 A。
      14. 下列关于人体激素的叙述,正确的是( )
      A. 激素既不组成细胞结构,又不提供能量
      B. 激素在人体内含量很少,但有高效的催化作用
      C. 幼年时缺乏生长激素患呆小症
      D. 激素由体液专门运输到靶细胞,使靶细胞原有的生理活动发生变化
      【答案】A
      【解析】
      第 8页/共 15页
      【详解】A、激素作为信息分子,既不参与构成细胞结构,也不直接提供能量,仅起调节作用,A 正确;
      B、激素含量少但调节作用显著,而催化作用是酶 特性,激素无催化功能,B 错误;
      C、幼年缺乏生长激素导致侏儒症,呆小症是甲状腺激素缺乏引起的,C 错误;
      D、激素通过体液运输到全身,作用于靶细胞或靶器官,并非“专门运输”,D 错误。
      故选 A。
      15. 糖尿病患者越来越多,且呈现年轻化趋势,患病的原因也很复杂,有遗传因素也有后天环境因素等。如
      图为血糖调节部分示意图,据图分析,下列叙述错误的是( )
      A. 正常人血糖浓度为 3.9~6.1mml·L-1,糖尿病患者可能出现尿糖现象
      B. 图中 G 与 E、F 的区别在于,G 分泌肾上腺素只能接受神经调节
      C. 图中 C 为交感神经,D 为副交感神经,二者功能往往是相反的
      D. 图中 A 与肾上腺皮质激素、甲状腺激素在调节血糖时相抗衡
      【答案】C
      【解析】
      【分析】分析图示:A 表示胰岛素,B 表示胰高血糖素,C 表示副交感神经,D 表示交感神经,E 表示胰岛
      B 细胞,F 表示胰岛 A 细胞,G 表示肾上腺髓质。
      【详解】A、正常人血糖浓度为 3.9~6.1mml·L-1,糖尿病患者血糖浓度高,一部分糖可能随尿液排出即尿糖
      现象,A 正确;
      B、由图可知,G 分泌肾上腺素只能接受神经调节,而 E、F 分泌相关激素受神经调节和体液调节,B 正确;
      C、当血糖浓度高时,位于下丘脑中的相关区域接受刺激产生兴奋,通过副交感神经进一步促进胰岛 B 细胞
      分泌胰岛素,胰岛素作用于靶细胞,促进葡萄糖的氧化分解;当血糖浓度降低时,位于下丘脑中的相关区
      域接受刺激产生兴奋,通过交感神经控制胰岛 A 细胞释放胰高血糖素增加,最终使血糖浓度维持相对稳定。
      故题图中 C 为副交感神经,D 为交感神经,二者功能往往是相反的,C 错误;
      D、血糖浓度升高,促进 E 分泌 A,故 E 为胰岛 B 细胞,A 为胰岛素,胰岛素能降低血糖浓度,而肾上腺
      皮质激素、甲状腺激素都能升高血糖浓度,故图中 A 与肾上腺皮质激素、甲状腺激素在调节血糖时相抗衡,
      D 正确。
      第 9页/共 15页
      故选 C。
      二、非选择题(5 个题,共 55 分)
      16. 细胞作为一个开放系统,可以直接与内环境进行物质交换(如图乙所示,图中箭头表示液体流动方向),
      也可以间接通过内环境与外界环境进行物质交换(如图甲所示),从而维持正常的生命活动。据图回答下列
      问题:
      (1)图甲中的 A、B、C 分别对应图乙中的______(填编号)。
      (2)图甲中,人体细胞产生的尿素等代谢废物进入内环境,除了通过 E 系统排出体外,还可以通过______
      (填器官名称)排出体外。
      (3)血浆渗透压的大小主要与______的含量有关;目前普遍认为,______是机体维持稳态的主要调节机制。
      (4)若图乙代表的是人体肌肉组织的局部结构图,则饥饿时,流经此处的血糖含量 A 端______(填“高于”
      “等于”或“低于”)B 端,原因是______。
      【答案】(1)④③① (2)皮肤##汗腺
      (3) ①. 无机盐、蛋白质 ②. 神经—体液—免疫调节网络
      (4) ①. 高于 ②. 肌糖原不能直接分解升高血糖,且肌肉细胞进行生命活动会消耗血糖
      【解析】
      【分析】分析题图甲:A 是血浆,B 是组织液,C 是淋巴液,D 是消化系统,E 是泌尿系统。
      分析图乙:①是淋巴液,②是细胞内液,③是组织液,④是血浆,⑤是红细胞。
      【小问 1 详解】
      图甲中的 A、B、C 分别是血浆、组织液、淋巴液,图乙中①是淋巴液,③是组织液,④是血浆,因此对应
      的是④③①。
      【小问 2 详解】
      图甲中的 D 为消化系统,E 为泌尿系统,细胞的代谢废物进入内环境,除了通过泌尿系统排出体外,也可
      以通过皮肤(或汗腺)排出体外。
      【小问 3 详解】
      第 10页/共 15页
      血浆渗透压的大小主要与无机盐和蛋白质的含量有关。内环境稳态的实质是指内环境的各种化学成分和理
      化性质维持相对稳定。目前普遍认为神经—体液—免疫调节网络是机体维持稳态的主要 调节机制。
      【小问 4 详解】
      饥饿时,流经肌肉组织局部(图乙),A 端血糖含量高于 B 端。因为饥饿状态下,血糖浓度较低,肌肉细胞
      中的糖原(肌糖原 )不能直接分解为葡萄糖补充血糖,而细胞会摄取利用血糖进行呼吸作用供能,导致流
      经此处后血糖含量降低 ,即 A 端(流入端)高于 B 端(流出端) 。
      17. 动作电位的产生过程:神经纤维在安静状态时,其膜的静息电位约为-70mv。当它们受到一次阈刺激(或
      阈上刺激)时,膜内原来存在的负电位将迅速消失,并进而变成正电位,即膜内电位由原来的-70mv 变为+
      30mv 的水平,由原来的内负外正变为内正外负。这样整个膜内外电位变化的幅度约为 100mv,构成了动作
      电位的上升支。但是,由刺激引起的这种膜内外电位的倒转只是暂时的,很快就出现了膜内电位的下降,
      由正值的减小发展到膜内出现刺激前原有的负电位状态,这就构成了动作电位的下降支,如图甲所示。图
      乙表示该离体神经纤维局部放大后膜内外电荷的分布情况。请回答下列问题:
      (1)分段分析图甲中电位变化情况:
      ①A 点时,神经细胞膜的膜电位为______(填“静息电位”或“动作电位”),形成原因是______。
      ②CE 段时,K+通道打开,相应离子以______的方式大量外流,膜电位恢复静息电位。
      (2)当降低细胞外溶液的 K+浓度,静息电位绝对值______(填“增大”或“减小”);当降低细胞外溶液的 Na
      +浓度时,动作电位峰值______(填“上升”或“下降”)。
      (3)图乙中,②区域表示______(填“兴奋”或“未兴奋”)区,在兴奋与未兴奋区由于______的存在而发生
      电荷移动,这样就形成了______。兴奋会向______(填标号)方向传导。兴奋传导方向与______(填“膜内
      ”或“膜外”)局部电流方向相同。
      【答案】(1) ①. 静息电位 ②. K+外流 ③. 协助扩散
      (2) ①. 增大 ②. 下降
      (3) ①. 兴奋 ②. 电位差 ③. 局部电流 ④. ①③ ⑤. 膜内
      【解析】
      第 11页/共 15页
      【分析】分析图乙可知,①③区域为静息电位,表示未兴奋区;②区域为动作电位,表示兴奋区。
      【小问 1 详解】
      ①A 点时,神经细胞的膜电位为静息电位,原因是 K+外流。
      ②CE 段时,K+通道打开,K+以协助扩散的方式大量外流,膜电位恢复静息电位。
      【小问 2 详解】
      静息电位主要是 K+外流形成的平衡电位,细胞外 K+浓度降低,导致细胞内 K+的向外扩散增多,从而引起
      静息电位绝对值增大;动作电位主要是 Na+内流形成的平衡电位,细胞外 Na+浓度降低,导致其向细胞内的
      扩散量减少,从而引起动作电位的峰值下降。
      【小问 3 详解】
      图乙中,②区域电位为内正外负,表示兴奋区,在兴奋部位和相邻的未兴奋部位之间,由于电位差的存在
      而发生电荷移动,这样就形成了局部电流。兴奋在神经纤维上是双向传导的,所以会向①③方向传导。膜
      内的电流方向是①←②→③,膜外的电流方向是①→②←③,兴奋传导的方向是①←②→③,所以兴奋的
      传导方向与膜内局部电流方向相同。
      18. GLP-1 是一种肠促胰岛素类激素,主要在人类进食时由肠道产生,可促进胰岛素分泌,并让大脑产生饱
      腹感,减少食物摄入。其影响胰岛素分泌的机制见下图。司美格鲁肽是一种人工合成的 GLP-1 类似物(肽
      类)。回答下列问题∶
      (1)开始进食后,一些经肠道分泌的 GLP-1 通过________到达胰腺,与胰腺内________细胞的受体结合,
      促进胰岛素释放,在增加血糖去路的同时通过________减少血糖来源,使血糖浓度降低。
      (2)在非进食时段,因为人体新分泌 GLP-1________(填“增加”或“减少”),已分泌的 GLP-1 会________,
      因此在大脑中达不到足够的浓度,从而不能产生饱腹感。司美格鲁肽与天然 GLP-1 相比,具有更稳定的结
      构,不易被降解,在人体内持续的时间也更长。经________(填“肠道吸收”或“注射”)进入人体后,可与血
      浆中的白蛋白紧密结合,形成分子量更大的蛋白质。据题从结构特点和排出角度分析它可以在机体内维持
      一定的浓度的原因________(答出 2 点)。
      (3)据图分析,GLP-1 的靶器官有________。
      【答案】(1) ①. 体液(血液)运输 ②. 胰岛 B ③. 抑制肝糖原 分解和脂肪等非糖物质的转

      第 12页/共 15页
      (2) ①. 减少 ②. 经靶细胞接受并起作用后会失活 ③. 注射 ④. 它具有更稳定的结构,不
      易被降解;与白蛋白结合后形成的分子量更大的蛋白质在肾脏中不易被肾小球滤过(进入原尿),减少了被
      排泄的几率
      (3)胰腺、下丘脑
      【解析】
      【分析】血糖含量高时,胰岛 B 细胞分泌胰岛素增多,胰岛素能促进血糖进入组织细胞进行氧化分解、合
      成肝糖原、肌糖原、转化成脂肪和某些氨基酸等,抑制肝糖原分解和非糖物质转化成血糖。
      【小问 1 详解】
      GLP-1 是一种肠促胰岛素类激素,其是通过体液运输到胰腺。胰岛素是由胰岛 B 细胞分泌的,因此 GLP-1
      与胰腺内胰岛 B 细胞的受体结合,促进胰岛素释放,在增加血糖去路的同时通过抑制肝糖原的分解和脂肪
      等非糖物质的转化减少血糖来源,使血糖浓度降低。
      【小问 2 详解】
      在非进食时段,因为人体分泌的 GLP-1 经靶细胞接受并起作用后会失活,且非进食时段产量很少,在大脑
      中达不到足够的浓度,从而不能产生饱腹感。司美格鲁肽与天然 GLP-1 相比,具有更稳定的结构,说明两
      者结构相似,是一种大分子有机物,口服会被降解无法直接被肠道吸收,因此需要注射进入人体。由于司
      美格鲁肽具有更稳定的结构,不易被降解;与白蛋白结合后形成的分子量更大的蛋白质在肾脏中不易被肾
      小球滤过(进入原尿),减少了被排泄的几率,可以在机体内维持一定的浓度。
      【小问 3 详解】
      结合图示可知,GLP-1 的靶器官有胰腺(胰岛 B 细胞)、下丘脑、脑干,结合题意,其可能引起大脑皮层产
      生饱腹感,说明其靶器官还有大脑皮层。
      19. 甲状腺的内分泌机能受机体内、外环境因素的影响,部分调节机理如图所示。
      (1)寒冷环境中,机体冷觉感受器兴奋,兴奋在神经元之间突触处会经历______(用文字和箭头表示)形
      式信号的转化,进而引起下丘脑神经内分泌细胞兴奋,再经________轴的分级调节,TH 的分泌增加,分级
      调节的意义是_______。
      第 13页/共 15页
      (2)患者甲因身体不适就医,医生根据其病史初步判定下丘脑、垂体和甲状腺中有一个部位发生病变。经
      检测,TH 和 TSH 水平都明显低于正常水平,据此可排除的病变部位是________,理由是_______,给患者
      注射适量 TRH 后,测得 TSH 水平仍然低于正常水平,说明该患者的病变部位是________。
      (3)当血液中的 TH 浓度升高时,会抑制下丘脑和垂体活动,使 TH 含量维持正常生理水平。该过程中,
      垂体分泌 TSH 可受到 TRH 和 TH 的共同调节,其结构基础是_______。
      【答案】(1) ①. 电信号→化学信号→电信号 ②. 下丘脑—垂体—甲状腺 ③. 放大激素的调节
      效应,形成多级反馈调节,有利于精细调控,从而维持机体的稳态
      (2) ①. 甲状腺 ②. 如果下丘脑、垂体都正常,甲状腺发生病变引起甲状腺激素水平降低,会导
      致下丘脑和垂体受到的反馈抑制作用减弱,二者分泌的激素增多,即体内 TSH 水平应高于正常范围,这与
      检测结果不符 ③. 垂体
      (3)垂体细胞有 TRH 和 TH 的特异性受体
      【解析】
      【分析】下丘脑分泌促甲状腺激素释放激素促进垂体分泌促甲状腺激素,促甲状腺激素能促进甲状腺分泌
      甲状腺激素,进而促进代谢增加产热,这属于分级调节。当甲状腺激素含量过多时,会反过来抑制下丘脑
      和垂体的分泌活动,这叫做负反馈调节。
      【小问 1 详解】
      兴奋在神经元之间突触处会经历电信号→化学信号→电信号的转化。寒冷刺激下,兴奋沿着传入神经到达
      下丘脑的体温调节中枢,下丘脑可通过调节垂体的分泌活动进而调节甲状腺的分泌活动,使 TH 的分泌增加,
      下丘脑、垂体和甲状腺功能的分级调节系统,也称为下丘脑—垂体—甲状腺轴。分级调节可以放大激素的
      调节效应,形成多级反馈调节,有利于精细调控,从而维持机体的稳态。
      【小问 2 详解】
      如果下丘脑、垂体都正常,甲状腺发生病变引起甲状腺激素水平降低,会导致下丘脑和垂体受到的反馈抑
      制作用减弱,二者分泌的激素增多,即体内 TSH 水平应高于正常范围,而经检测,TH 和 TSH 水平都明显
      低于正常水平,故据此可排除的病变部位是甲状腺。因为促甲状腺激素释放激素会促进垂体分泌促甲状腺
      激素,因此给患者注射适量促甲状腺激素释放激素(TRH)后,测得 TSH(促甲状腺激素)水平仍然低于
      正常范围,说明该患者的病变部位是垂体。
      【小问 3 详解】
      激素发挥作用的前提是要与其特异性受体发生识别结合,故垂体分泌 TSH 可受到 TRH 和 TH 的共同调节,
      其结构基础是垂体细胞有 TRH 和 TH 的特异性受体。
      20. 2024 年 10 月 27 日早上七点半,2024 年成都马拉松在成都市金沙遗址博物馆鸣枪起跑。发令枪一响,
      第 14页/共 15页
      运动员像离弦的箭一样冲出。该行为涉及机体的反射调节,请回答下列问题。
      (1)听到发令枪开始起跑,______(选填“是”或“否”)为反射。该过程中,兴奋在人体内单向传递,原因
      是______。
      (2)在枪响后 0.1s 内起跑视为抢跑,即没有听到枪声就已经起跑。该行为的效应器是______。
      (3)当神经元兴奋后,会消耗大量 ATP 产生腺苷,腺苷中的腺嘌呤与脑细胞膜表面的腺苷受体结合后,会
      使人产生疲劳感。咖啡因的分子结构与腺嘌呤类似,请分析咖啡因能够缓解长跑疲倦的原因∶______。
      (4)若运动员长期大量服用咖啡因,细胞会表达出______(选填“更多”或“更少”)的腺苷受体,从而降低
      咖啡因的功效。该调节机制属于______(选填“正”或“负”)反馈
      【答案】(1) ①. 是 ②. 神经递质只存在于突触小泡中,只能由突触前膜释放,作用于突触后膜
      (2)传出神经末梢及支配的骨骼肌
      (3)咖啡因结构与腺嘌呤类似,能和腺苷受体结合,阻断腺苷的结合作用,从而缓解疲劳
      (4) ①. 更多 ②. 负
      【解析】
      【分析】完成反射活动的结构基础是反射弧,包括 5 部分:感受器(感受刺激,将外界刺激的信息转变为
      神经的兴奋)、传入神经(将兴奋传入神经中枢)、神经中枢(对兴奋进行分析综合)、传出神经(将兴奋由
      神经中枢传至效应器)、效应器(对外界刺激作出反应)。
      【小问 1 详解】
      听到发令枪开始起跑需要大脑皮层的参与,属于条件反射。反射的结构基础是反射弧,兴奋之所以在人体
      内单向传递,是由于神经递质只存在于突触小泡中,只能由突触前膜释放,作用于突触后膜。
      【小问 2 详解】
      运动员听到枪响到作出起跑反应,信号的传导需要经过耳(感受器)、传入神经(听觉神经)、神经中枢(大
      脑皮层—脊髓)、传出神经、效应器等结构,该行为的效应器是传出神经末梢及支配的骨骼肌。
      【小问 3 详解】
      人产生疲劳感 原因是腺苷中的腺嘌呤与脑细胞膜表面的腺苷受体结合,而咖啡因的分子结构与腺嘌呤类
      似,故也能和腺苷受体结合,进而阻断了腺苷与脑细胞膜表面的腺苷受体结合,从而缓解疲劳。
      【小问 4 详解】
      若运动员长期大量服用咖啡因,会使细胞表达出更多的腺苷受体,从而降低了咖啡因的功效,这体现了负
      反馈调节机制。
      第 15页/共 15页

      相关试卷 更多

      资料下载及使用帮助
      版权申诉
      • 1.电子资料成功下载后不支持退换,如发现资料有内容错误问题请联系客服,如若属实,我们会补偿您的损失
      • 2.压缩包下载后请先用软件解压,再使用对应软件打开;软件版本较低时请及时更新
      • 3.资料下载成功后可在60天以内免费重复下载
      版权申诉
      若您为此资料的原创作者,认为该资料内容侵犯了您的知识产权,请扫码添加我们的相关工作人员,我们尽可能的保护您的合法权益。
      入驻教习网,可获得资源免费推广曝光,还可获得多重现金奖励,申请 精品资源制作, 工作室入驻。
      版权申诉二维码
      欢迎来到教习网
      • 900万优选资源,让备课更轻松
      • 600万优选试题,支持自由组卷
      • 高质量可编辑,日均更新2000+
      • 百万教师选择,专业更值得信赖
      微信扫码注册
      手机号注册
      手机号码

      手机号格式错误

      手机验证码 获取验证码 获取验证码

      手机验证码已经成功发送,5分钟内有效

      设置密码

      6-20个字符,数字、字母或符号

      注册即视为同意教习网「注册协议」「隐私条款」
      QQ注册
      手机号注册
      微信注册

      注册成功

      返回
      顶部
      学业水平 高考一轮 高考二轮 高考真题 精选专题 初中月考 教师福利
      添加客服微信 获取1对1服务
      微信扫描添加客服
      Baidu
      map