





广东省茂名市第一中学2025-2026学年高一上学期10月期中考试生物试卷(Word版附解析)
展开 这是一份广东省茂名市第一中学2025-2026学年高一上学期10月期中考试生物试卷(Word版附解析),文件包含广东省茂名市第一中学2025-2026学年高一上学期10月期中生物试题Word版含解析docx、广东省茂名市第一中学2025-2026学年高一上学期10月期中生物试题Word版无答案docx等2份试卷配套教学资源,其中试卷共28页, 欢迎下载使用。
考试时间:75 分钟 总分:100 分
一、选择题:本题 20 小题,共 48 分。1 - 16 题每小题 2 分,共 32 分;17 - 20 题每小题
4 分,共 16 分。在每小题给出的 4 个选项中,只有 1 项符合题目要求。
1. 细胞学说的建立是一个经科学家探究、开拓、继承、修正和发展的过程,是现代生物学的基础理论之一,
具有极为重要的地位。下列说法正确的是( )
A. 施莱登和施旺运用完全归纳法提出了“所有的动植物都是由细胞构成”的观点
B. 细胞学说主要揭示了生物界的统一性和细胞的多样性
C. 列文虎克利用显微镜观察多种生物材料,使人们对生命的认识进入分子水平
D. 新细胞是由老细胞分裂产生的,暗示了人体内的每个细胞都凝聚着漫长的进化史
【答案】D
【解析】
【详解】A、施莱登和施旺提出细胞学说时,采用的是不完全归纳法(观察部分动植物后推断普遍规律),
而非完全归纳法(需穷举所有情况),A 错误;
B、细胞学说的核心是揭示生物界的统一性(动植物均由细胞构成),而非细胞的多样性,B 错误;
C、列文虎克利用显微镜观察到细菌、红细胞等,推动了细胞水平的认识,但“分子水平”属于现代分子生物
学范畴(如 DNA 双螺旋结构),与列文虎克无关,C 错误;
D、魏尔肖提出“所有细胞来自先前细胞”,修正了细胞学说中“新细胞由老细胞产生”的观点,而细胞学说暗
示了细胞的共同起源,表明每个细胞均包含进化遗传信息(如细胞结构的进化),D 正确。
故选 D。
2. “野池水满连秋堤,菱花结实蒲叶齐。川口雨晴风复止,蜻蜓上下鱼东西”。下列叙述错误的是( )
A. 菱花与蒲叶属于相同的生命系统结构层次
B. “蜻蜓上下”这一生命活动需要多种细胞的协调配合
C. 各层次生命系统的形成、维持和运转都以细胞为基础
D. 水、风、雨和阳光等非生物成分不参与生命系统结构层次的组成
【答案】D
【解析】
【详解】A、菱花是菱的生殖器官,蒲叶是蒲的营养器官,二者均属于器官层次,属于相同的生命系统层次,
第 1页/共 19页
A 正确;
B、蜻蜓是多细胞动物,“蜻蜓上下”这一生命活动需要多种细胞的协调配合,B 正确;
C、细胞是最基本的生命系统结构层次,生命系统结构层次的形成、维持和运转,都以细胞作为基础,C 正
确;
D、生态系统属于生命系统结构层次,包含生物群落和非生物环境(如水、阳光等),因此非生物成分参与
生态系统层次,D 错误。
故选 D。
3. 近日,《科学》杂志报道,生物学家们发现了一种无需借助显微镜就能用肉眼看到的细菌,名为华丽硫珠
菌,它也是有史以来人类发现的最大的细菌(如图)。该菌细胞中含有两个膜囊,膜囊甲包含所有遗传物质;
膜囊乙充满了水,占细菌总体积的 73%,紧贴细胞壁。下列相关叙述错误的是( )
A. 该菌属于单细胞生物,既属于细胞层次又属于个体层次
B. 该菌细胞内含有遗传物质 RNA 和 DNA,只有核糖体一种细胞器
C. 与一般的细菌不同,该菌的遗传物质分布在膜囊中,与真核细胞较为相似
D. 可推测该菌的出现弥补了生物进化过程中由原核生物向真核生物过渡的空白
【答案】B
【解析】
【分析】生物包括细胞生物和非细胞生物,非细胞生物是指病毒类生物,而细胞生物分为原核生物和真核
生物。原核细胞和真核细胞最主要的区别就是原核细胞没有核膜包被的典型的细胞核;它们的共同点是均
具有细胞膜、细胞质、核糖体和遗传物质 DNA。
【详解】A、分析题意,该菌属于细菌,该菌属于单细胞生物,既属于细胞层次又属于个体层次,A 正确;
B、该菌细胞内含 DNA 和 RNA,但遗传物质是 DNA,B 错误;
CD、一般细菌的遗传物质 DNA 存在于拟核内,而据题意可知,该菌细胞中含有两个膜囊,膜囊甲包含所
有遗传物质,与一般的细菌不同,而与真核细胞较为相似,可推测该菌的出现弥补了生物进化过程中由原
核生物向真核生物过渡的空白,CD 正确。
故选 B。
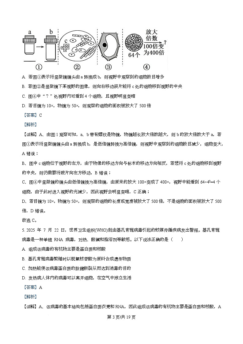
4. 对下列图示的生物学实验的叙述,正确的是( )
第 2页/共 19页
A. 若图①表示将显微镜镜头由 a 转换成 b,则视野中观察到的细胞数目增多
B. 若图②是显微镜下某视野的图像,则向右移动装片能将 c 处的细胞移到视野的中央
C. 图④中“?”处视野内可看到 4 个细胞,且视野明显变暗
D. 若目镜为 10×,物镜为 50×,则观察的细胞的面积被放大了 500 倍
【答案】C
【解析】
【详解】A、由图 1 观察可知,a、b 带有螺纹是物镜,物镜越长放大倍数越大,则 b 的放大倍数大于 a,若
图①表示将显微镜镜头由 a 转换成 b,是低倍镜转换为高倍镜,则视野中观察到的细胞数目减少,细胞变大,
A 错误;
B、图中 c 细胞位于视野的左方,由于物像的移动方向与标本的移动方向相反,若想将 c 处的细胞移到视野
的中央,则仍需要将玻片向左方移动,B 错误;
C、图④中显微镜的镜头由低倍镜换为高倍镜,由原来的放大 100×变成了 400×,视野中能看到 64÷42=4 个
细胞,由于此时进入视野的光减少,因此视野会明显变暗,C 正确;
D、若目镜为 10×,物镜为 50×,则观察的细胞的长度或宽度被放大了 500 倍,不是细胞的面积被放大了 500
倍,D 错误。
故选 C。
5. 2025 年 7 月 22 日,世界卫生组织(WHO)就由基孔肯雅病毒引起的蚊媒传播疾病发出警报。基孔肯雅
病毒是一种单链 RNA 病毒,对热、酸碱和脂溶剂等敏感。以下说法正确的是( )
A. 组成该病毒的有机物主要是蛋白质和核酸
B. 基孔肯雅病毒繁殖时以脱氧核苷酸为原料合成遗传物质
C. 加热能使该病毒蛋白质的肽键断裂从而达到消毒的目的
D. 发热病人体内的病毒可以离开细胞,在空气中独立生活
【答案】A
【解析】
【详解】A、该病毒的基本结构包括蛋白质衣壳和 RNA,因此组成该病毒的有机物主要是蛋白质和核酸,A
第 3页/共 19页
正确;
B、该病毒遗传物质是 RNA,繁殖时需以核糖核苷酸为原料合成 RNA,而非脱氧核苷酸,B 错误;
C、加热使蛋白质变性破坏的是空间结构,肽键断裂需水解作用(如强酸、强碱或酶),C 错误;
D、病毒不能独立生活,必须依赖宿主细胞进行繁殖,离开细胞后无法存活,D 错误。
故选 A。
6. 《中国居民膳食指南》中提出食物多样、谷类为主是平衡膳食模式的重要特征。谷类可以为人体细胞提
供糖类,下面有关糖的说法正确的是( )
A. 糖类只有水解成单糖,才能被人体吸收
B. 番薯是含有淀粉类食物,糖尿病人不需要控制番薯的摄入
C. 葡萄糖、果糖、麦芽糖都是还原糖,但元素组成有所不同
D. 糖类是主要 能源物质,所有的糖都能给动植物细胞提供能量
【答案】A
【解析】
【分析】糖类、脂肪、蛋白质都属于能源物质,其中糖类是主要的能源物质,脂肪是良好的储能物质。麦
芽糖是由两分子葡萄糖形成的二糖。
【详解】A、二糖和多糖只有水解成单糖,才能被人体吸收,A 正确;
B、糖尿病人血糖较高,淀粉经过消化吸收会使葡萄糖升高,加重病情,糖尿病人需要控制番薯的摄入,B
错误;
C、葡萄糖、果糖、麦芽糖都是还原糖,但元素组成均为 C、H、O,C 错误;
D、纤维素不能提供能量,D 错误。
故选 A。
7. 生物学研究兴趣小组对作物种子发育过程中有机物积累及转化进行动态监测。下列关于检测方法及出现
结果的叙述,错误的是( )
A. 嫩大豆种子切片→苏丹Ⅲ染液染色→酒精洗去浮色→显微镜观察细胞内被染成橘黄色的脂肪颗粒
B. 嫩小麦籽粒加水研磨→离心取上清液→加斐林试剂→观察砖红色沉淀检测多糖
C. 嫩花生种子加水研磨→加双缩脲试剂→依据紫色反应检测蛋白质
D. 干玉米种子加水浸泡→用小刀纵切→在切面滴加碘液→依据被染成蓝色检测淀粉
【答案】B
【解析】
【详解】A、苏丹Ⅲ染液用于检测脂肪,染色后需用 50%酒精洗去浮色,显微镜下可见橘黄色颗粒,A 正确;
第 4页/共 19页
B、用斐林试剂检测还原糖时需要水浴加热才会出现砖红色沉淀,且多糖如淀粉本身是非还原糖,B 错误;
C、花生种子含有蛋白质,可与双缩脲试剂发生紫色反应,C 正确;
D、淀粉遇碘液变蓝,干玉米种子富含淀粉,纵切后滴加碘液显蓝色,D 正确。
故选 B。
8. 种子萌发形成幼苗的过程中需要吸收大量的水分,参与细胞代谢。下列说法正确的是( )
A. 种子吸收的水与蛋白质等物质结合后仍具有流动性
B. 幼苗成熟细胞吸收的水主要存在于细胞质基质中
C. 种子萌发过程中消耗储存的糖类,使细胞中糖类的种类减少
D. 种子萌发过程中,自由水含量升高,细胞抵抗不良环境能力下降
【答案】D
【解析】
【详解】A、种子吸收的水与蛋白质等物质结合后成为结合水,失去了流动性,A 错误;
B、成熟细胞吸收的水主要储存在液泡中,而非细胞质基质,B 错误;
C、种子萌发时储存的多糖(如淀粉)分解为单糖(如葡萄糖),使细胞中糖类的含量减少,但种类增加,C
错误;
D、种子萌发过程中,自由水含量升高,自由水与结合水的比值升高,细胞代谢旺盛,抗逆性降低,即细胞
抵抗不良环境能力下降,D 正确。
故选 D。
9. 运动饮料中一般含碳水化合物、无机盐,有时还会添加维生素和其他营养成分,目的是提高运动员的运
动能力。下列有关叙述错误的是( )
A. 糖尿病患者需要严格控制运动饮料 摄入量
B. 饮用运动饮料补充无机盐可以为机体提供能量
C. 肝脏中的糖原能够分解以补充运动过程中血液内葡萄糖的消耗
D. 运动饮料中的水分被运动员吸收后可以参与某些生化反应
【答案】B
【解析】
【详解】A、运动饮料含碳水化合物(糖类),糖尿病患者摄入过多会导致血糖升高,需严格控制,A 正确;
B、无机盐不能作为能源物质,无法为机体提供能量,其作用是维持渗透压和酸碱平衡等,B 错误;
C、运动时血糖消耗增加,肝糖原分解为葡萄糖进入血液以维持血糖稳定,C 正确;
D、水可作为生化反应的溶剂或直接参与反应(如水解反应、有氧呼吸等),D 正确。
第 5页/共 19页
故选 B。
10. 9 月 1 日是“全民健康生活方式日”,2025 年的主题是“培养健康生活方式,筑牢家庭健康基石”。下
列相关叙述错误的是( )
A. 微量元素虽然在人体细胞内含量很少但作用很大,应合理补充
B. 日常膳食中合理搭配食物的原因是不同食物中营养物质的种类和含量差别较大
C. 纤维素能促进肠道蠕动,平时应多吃水果蔬菜等富含纤维素的食物
D. 胆固醇可以导致动脉硬化,因此日常饮食中不能含有胆固醇
【答案】D
【解析】
【详解】A、微量元素如 Fe、Zn 等含量少但参与多种生命活动(如酶的组成),需合理补充,A 正确;
B、不同食物中营养物质种类和含量差异大,合理搭配可保证营养均衡,B 正确;
C、纤维素虽无法被消化,但可促进肠道蠕动,适量摄入有益健康,C 正确;
D、胆固醇是细胞膜和某些激素的组成成分,适量摄入是必要的,完全禁食错误,D 错误。
故选 D。
11. 核酸是细胞内携带遗传信息的物质,下列相关叙述错误的是( )
A. 核糖核酸主要分布在细胞核中
B. 碱基 A、T 最多可以组成 3 种核苷酸
C. DNA 一般是双链的,RNA 一般是单链的
D. SARS 病毒的遗传信息储存在 RNA 中
【答案】A
【解析】
【详解】A、核糖核酸(RNA)主要分布在细胞质中,而 DNA 主要分布在细胞核中,A 错误;
B、碱基 A 可参与形成脱氧腺苷酸(DNA)和腺苷酸(RNA),碱基 T 仅参与形成脱氧胸苷酸(DNA),因
此 A 和 T 最多组成 3 种核苷酸,B 正确;
C、DNA 通常为双链结构,RNA 一般为单链(可能存在局部双链),C 正确;
D、SARS 病毒 RNA 病毒,其遗传信息储存在 RNA 中,D 正确。
故选 A。
12. 图甲、乙依次为蛋白质、核酸的单体结构示意图。下列叙述错误的是( )
第 6页/共 19页
A. ①可为羧基或氨基,R 的种类决定了甲的种类
B. 图甲的种类、数量及排列顺序影响蛋白质的多样性
C. 若④是核糖,则图乙物质可表示 RNA 的单体
D. 若⑤是尿嘧啶,则图乙只能代表尿嘧啶脱氧核糖核苷酸
【答案】D
【解析】
【分析】图甲为蛋白质的单体氨基酸,其结构特点是每个氨基酸分子至少有一个游离的氨基和一个羧基,
并且都有一个氨基和羧基连接在同一个碳原子上,这个碳原子还连接一个氢原子和一个侧链基团,则①和②
为-NH2 或-COOH;图乙为核酸的单体核苷酸,③代表磷酸,④代表五碳糖,⑤代表含氮碱基。
【详解】A、图甲为构成蛋白质的基本单位氨基酸的结构简式,①可为羧基或氨基,不同种类的氨基酸的 R
基不同,R 基的种类决定了氨基酸的种类,A 正确;
B、蛋白质结构多样性由氨基酸的种类、数量及排列顺序和多肽链盘曲折叠形成的空间结构决定,B 正确;
C、若④为核糖,则图乙物质可表示核糖核苷酸,是组成 RNA 的单体,C 正确;
D、若是尿嘧啶,则图乙可代表尿嘧啶核糖核苷酸,D 错误。
故选 D。
13. 某同学构建的与生物大分子有关的概念图如下。下列有关说法正确的是( )
A. 若 C 具有信息传递、运输、催化等功能,则 C 为多糖
B. 若 B 为脱氧核苷酸,则 C 只存在于线粒体、叶绿体和细胞核中
C. 脂肪、RNA 等生物大分子都由许多单体连接而成
D. 生物大分子都以碳链为基本骨架,其结构与功能相适应
【答案】D
【解析】
第 7页/共 19页
【分析】生物大分子:指的是作为生物体内主要活性成分的各种分子量达到上万或更多的有机分子。常见
的生物大分子包括:蛋白质、核酸、糖类中的多糖。
【详解】A、若 C 具有信息传递、运输、催化等功能,则 C 为蛋白质,A 错误;
B、若 B 为脱氧核苷酸,则 C 为 DNA,对于真核细胞来说,DNA 存在于线粒体、叶绿体和细胞核中,原
核细胞中的 DNA 存在于拟核中,B 错误;
C、脂肪不是生物大分子,C 错误;
D、生物大分子是由许多单体连接成的多聚体,单体都以碳链为基本骨架,其结构与功能相适应,D 正确。
故选 D。
14. 紫杉醇具有抗肿瘤活性,能有效抑制肿瘤细胞的增殖。脂质体是一种类似于细胞膜结构的微型囊泡体,
将紫杉醇药物包裹在脂质体内部,能减少药物的使用剂量和降低药物的毒副作用。研究人员在脂质体外包
裹上聚乙二醇保护层,并镶嵌上相应的抗体,制造出一种能定向运送药物的“隐形脂质体”(如图)。目前
这种“隐形脂质体”已在癌症治疗中得到应用。下列说法错误的是( )
A. 脂质体的主要成分为磷脂,含有 C、H、O、N、P
B. 脂质体中药物 A 是脂溶性药物,药物 B 是水溶性药物
C. 脂质体与细胞膜的融合体现了细胞膜有一定的流动性
D. 脂质体膜上镶嵌的抗体能够特异性识别癌细胞,可减少对正常细胞的伤害
【答案】B
【解析】
【分析】1、细胞膜主要由脂质和蛋白质组成,还有少量的糖类。磷脂双分子层(脂双层)作为基本支架;
2、细胞膜的功能:a、将细胞与外界环境分开;b、控制物质进出细胞;c、进行细胞间的物质交流;
3、分析题图:药物 A 位于脂质体内部,接近磷脂分子的头部,为水溶性药物,药物 B 位于磷脂双分子层中,
接近磷脂分子的尾部,为脂溶性药物。
【详解】A、由图可以直接看出,脂质体的基本结构是磷脂单分子层,主要成分为磷脂,含有 C、H、O、N、
P 等,A 正确;
B、药物 A 处于磷脂头部包围的水溶性环境,药物 B 处于磷脂尾部包围的脂溶性环境,B 错误。
C、脂质体基本支架是磷脂双分子层,可以与细胞膜融合,因为磷脂分子具有流动性,C 正确;
第 8页/共 19页
D、识图分析可知,图中脂质体中加入了抗体,利用抗体与抗原特异性结合的原理,抗体的存在能将药物
定位在靶细胞的部位,减少对正常细胞的伤害,D 正确;
故选 B。
15. 细胞骨架不仅能够作为细胞支架,还参与细胞器转运、细胞分裂、细胞运动等。下列叙述错误的是(
)
A. 细胞骨架能够维持细胞形态、保持细胞内部结构的有序性
B. 细胞骨架与细胞壁都有支撑作用,组成成分都是纤维素
C. 细胞分裂过程中有关结构的运动可能与细胞骨架有关
D. 高尔基体形成的囊泡沿细胞骨架向细胞中不同部位移动
【答案】B
【解析】
【分析】细胞骨架是真核细胞中由蛋白质聚合而成的三维的纤维状网架体系。细胞骨架包括微丝、微管和
中间纤维。细胞骨架在细胞分裂、细胞生长、细胞物质运输、细胞壁合成等等许多生命活动中都具有非常
重要的作用。
【详解】A、细胞骨架是真核细胞中维持细胞形态、保持细胞内部结构有序性的网架结构,A 正确;
B、细胞中的细胞骨架是由蛋白质纤维组成的网架结构,植物细胞细胞壁的主要组成成分是纤维素,B 错误;
C、细胞骨架在细胞分裂、细胞生长、细胞物质运输、细胞壁合成等等许多生命活动中都具有非常重要的作
用,故细胞分裂过程中有关结构的运动可能与细胞骨架有关,C 正确;
D、细胞骨架在细胞分裂、细胞生长、细胞物质运输、细胞壁合成等等许多生命活动中都具有非常重要的作
用,高尔基体形成的囊泡沿细胞骨架向细胞中不同部位移动,D 正确。
故选 B。
16. 蝎毒“染色剂”氯代毒素是由蝎子毒液中的一种蛋白质制成的,它可以选择性地绑定在癌细胞上,使癌
症手术更加容易和高效。下列关于这种“染色剂”的说法,错误的是( )
A. 蝎毒“染色剂”的化学成分中含有 C、H、O、N 等元素
B. “染色剂”选择绑定癌细胞可能与癌细胞细胞膜上的糖蛋白有关
C. 手术前患者可以选择口服的方法获取这种“染色剂”
D. 蝎子合成和加工这种蛋白质需核糖体、内质网、高尔基体共同参与
【答案】C
【解析】
【详解】A、蝎毒“染色剂”是蛋白质,其基本组成元素为 C、H、O、N,可能含其他元素(如 S),A 正确;
第 9页/共 19页
B、糖蛋白是细胞间相互识别的重要结构,蝎毒“染色剂”能选择性地绑定在癌细胞上,可能与癌细胞细胞膜
表面的糖蛋白的识别有关,B 正确;
C、蝎毒“染色剂”的本质是一种蛋白质,口服会被消化道中的蛋白酶水解而失效,因此不可口服,需要注射,
即手术前患者可以选择注射的方法获取这种“染色剂”,C 错误;
D、这种染色剂属于分泌蛋白,其合成场所为核糖体,加工场所是内质网和高尔基体,合成和分泌过程所需
的能量由线粒体提供,D 正确。
故选 C。
17. 用某方法分离出某动物细胞的 3 种细胞器,经测定其中 3 种有机物的含量如图所示。下列叙述错误的是
( )
A. 细胞器甲是细胞进行有氧呼吸的主要场所
B. 细胞器乙可能与分泌蛋白的加工和运输有关
C. 细胞器丙是细胞中蛋白质合成的场所
D. 细胞器丙只存在于动物细胞和低等植物细胞中
【答案】D
【解析】
【分析】分析题图可知:该细胞为动物细胞,甲有膜结构和核酸,可推断甲细胞器为线粒体;乙的脂质含
量不为 0,说明乙细胞器有膜结构,但无核酸,可推断乙细胞器为内质网、高尔基体、溶酶体;丙的脂质含
量为 0,说明没有膜结构,但含有核酸,可推测丙细胞器为核糖体。
【详解】A、含有蛋白质、脂质和核酸。脂质是生物膜的主要成分之一,说明该细胞器具有膜结构;同时含
有核酸,在动物细胞中,具有膜结构且含有核酸的细胞器是线粒体,所以细胞器甲是线粒体线粒体是细胞
进行有氧呼吸的主要场所,细胞器甲是线粒体,A 正确;
B、只含有蛋白质和脂质,说明该细胞器具有膜结构,可能是内质网、高尔基体、溶酶体等具有膜结构的细
胞器。内质网和高尔基体与分泌蛋白的加工和运输有关,细胞器乙可能是内质网、高尔基体等,所以可能
第 10页/共 19页
与分泌蛋白的加工和运输有关,B 正确;
C、含有蛋白质和核酸,不含有脂质,说明该细胞器无膜结构,在动物细胞中,无膜结构且含有核酸的细胞
器是核糖体,所以细胞器丙是核糖体。核糖体是细胞中蛋白质合成的场所,细胞器丙是核糖体,C 正确;
D、核糖体普遍存在于真核细胞和原核细胞中,并非只存在于动物细胞和低等植物细胞中,D 错误。
故选 D。
18. 研究真核细胞的结构和功能时,常采用差速离心法分离细胞器。某同学用该方法对菠菜的叶肉细胞进行
了如图所示操作,其中 表示上清液, 表示沉淀物。下列叙述错误的是( )
A. 从离心 1 至离心 4 的过程应逐渐提高离心的速率
B. 选择动物细胞为材料比选择植物细胞更易获得匀浆
C. 在 和 中,DNA 存在于 、 和 、 、 中
D. 、 、 中含有的细胞器均是具膜的结构
【答案】D
【解析】
【详解】A、差速离心法通过逐渐提高离心速率,分离不同大小的细胞器(先分离大颗粒,再分离小颗粒)。
因此从离心 1 至离心 4 的过程应逐渐提高离心的速率,A 正确;
B、植物细胞有细胞壁,破碎难度大于动物细胞,因此选择动物细胞更易获得匀浆,B 正确;
C、DNA 主要存在于细胞核,叶绿体和线粒体也含 DNA。P1(细胞壁和细胞核)、P2(叶绿体)、P3(线粒
体)均含 DNA;S1(离心 1 上清液,含叶绿体、线粒体等)、S2(离心 2 上清液,含线粒体等)也含 DNA。
因此,DNA 存在于 S1、S2 和 P1、P2、P3 中,C 正确;
D、S3 是离心 3 后的上清液,其中含核糖体(无膜结构),因此 “S1、S2、S3 中含有的细胞器均是具膜结构” 的
表述错误,D 错误。
第 11页/共 19页
故选 D。
19. 科学家用离心技术分离得到有核糖体结合的微粒体,即膜结合核糖体,该核糖体上最初合成的多肽链含
有信号肽(SP)以及信号识别颗粒(SRP)。研究发现,SRP 与 SP 结合是引导新合成的多肽链进入内质网
腔进行加工的前提,经囊泡包裹离开内质网的蛋白质一般无活性。下列说法正确的是( )
A. 微粒体中的膜是该核糖体膜结构的一部分
B. 新合成的多肽链进入的内质网腔为光面内质网腔
C. 内质网产生的囊泡可与高尔基体融合
D. SP 合成缺陷的细胞中,分泌蛋白会聚集在内质网腔
【答案】C
【解析】
【分析】核糖体是生产蛋白质的机器,核糖体上合成肽链后经内质网、高尔基体的加工,最终形成具有一
定空间结构的蛋白质,才具有生物活性。
【详解】A、核糖体没有膜,A 错误;
B、新合成的多肽链进入的内质网腔为粗面内质网腔,B 错误;
C、内质网产生的囊泡是生物膜系统的一部分,可与高尔基体融合,C 正确;
D、SP 合成缺陷的细胞中,分泌蛋白不会聚集在内质网腔,因为多肽链无法进入内质网腔,D 错误。
故选 C。
20. 青岛近海海域曾发生过绿潮,大量绿藻、蓝细菌呈爆发式生长。某兴趣小组发现放线菌可以抑制蓝细菌
生长。他们将放线菌提取液加到铜绿微囊藻(一种蓝细菌)培养液中,研究其抑藻率,结果如图所示。下列有
关说法正确的是( )
A. 蓝细菌和绿藻都能通过叶绿体合成有机物
第 12页/共 19页
B. 抑藻率与放线菌提取液浓度呈负相关
C. 滴加 3 mL 放线菌提取液可能促进铜绿微囊藻生长
D. 放线菌通过与蓝细菌竞争资源进而抑制其生长
【答案】C
【解析】
【详解】A、蓝细菌是原核生物体,没有叶绿体,A 错误;
B、由图可知,加入 3mL 放线菌提取液的组可促进铜绿微囊藻生长,而在相同培养时间内,加入 9mL 放线
菌提取液的组的抑藻率大于加入 6mL 放线菌提取液的组,说明抑藻率与放线菌提取液浓度不是呈负相关,
B 错误;
C、由曲线可知,滴加 3mL 放线菌提取液可能促进铜绿微囊藻生长,C 正确;
D、实验是将放线菌提取液直接加入蓝细菌培养液,并非放线菌与蓝细菌竞争资源,而是提取液中的物质直
接抑制蓝细菌生长,D 错误。
故选 C
二、非选择题:本题 4 小题,共 52 分。
21. 茂名市第一中学的“学海”及周边有着种类繁多的生物。以下是“学海”中常见的单细胞生物,据图回
答下列问题:
(1)与 A、B 相比,C、D 在结构上的最显著特点是___________。
(2)高一某班学习小组对“学海”水污染情况展开调查,水污染主要由于水体富营养化导致单细胞生物大
量繁殖,形成水华现象,与这一现象主要相关联的生物,在代谢上与___________图(填字母)相似,图中该
生物细胞内含有___________,因此它能进行光合作用。
(3)“学海”中有一种生命力顽强的动物——水熊虫。据研究,当环境恶化时,水熊虫处于一种假死状态,
代谢速率几乎降到零,甚至能耐受-273℃冰冻数小时,直到环境改善为止。水熊虫进入假死状态时,它们的
体内会产生大量海藻糖。有同学认为“海藻糖可以保护细胞,使细胞免受低温造成的损伤”。请完善下面
的实验方案,用于探究此假设是否成立。
I. 取适量生理状态相同的动物细胞,等分成甲、乙两组;
第 13页/共 19页
Ⅱ. 甲组添加适量含海藻糖的细胞培养液,乙组添加等量___________的细胞培养液;
Ⅲ. 两组均控制在相同的低温条件下数小时;
Ⅳ. 观察甲、乙两组细胞的存活率。
预期结果及结论:
若___________,则假设成立,海藻糖可以保护组织细胞,使其免受低温造成的损伤;
若___________,则假设不成立。
【答案】(1)C、D 不具有核膜包裹的细胞核,A、B 具有核膜包裹的细胞核
(2) ①. D ②. 叶绿素和藻蓝素
(3) ①. 不含海藻糖 ②. 甲组细胞的存活率显著大于乙组 ③. 甲、乙两组细胞的存活率都很低
(或基本相等)
【解析】
【分析】1、原核细胞和真核细胞的区别:原核细胞没有成形的细胞核,只有拟核,没有核膜和核仁,细胞
器只有核糖体、原核细胞的遗传物质是裸露的环状 DNA 分子,无染色体。
2、题图分析:A 是草履虫,B 是变形虫,C 是细菌,D 是蓝细菌。
【小问 1 详解】
图中 A(草履虫)、B(变形虫)是真核生物,具有核膜包裹的细胞核;C(细菌)、D(蓝细菌)是原核生
物,不具有核膜包裹的细胞核,这是它们与 A、B 在结构上的最显著特点。
【小问 2 详解】
水体富营养化引发水华,主要与蓝细菌(D)大量繁殖有关。蓝细菌细胞内含有叶绿素和藻蓝素,能进行光
合作用,因此代谢上与 D 相似。
【小问 3 详解】
该实验的目的是探究海藻糖对普通哺乳动物组织细胞是否也具有抵抗低温,防止因低温而造成的损伤的作
用,实验的自变量是细胞培养液中是否含有海藻糖,因变量是低温条件下细胞的活性,因此为了消除细胞
自身产生海藻糖对实验结果的影响,选用的作为实验材料的细胞应该不含也不能合成海藻糖。按照实验设
计的单一变量原则和对照原则,实验步骤如下:①取适量哺乳动物细胞,等分成甲、乙两组(以甲组为实
验组、乙组为对照组);②向甲组中添加含海藻糖的细胞培养液,向乙组中添加等量的不含海藻糖的细胞培
养液;③将甲、乙两组细胞均控制在-273℃的条件下冰冻数小时;④观察并记录两组细胞的生活状况。可能
的结果及结论是:若甲组细胞生长良好,乙组细胞死亡,则说明该海藻糖在低温下对普通哺乳动物组织细
胞具有保护作用;若甲、乙两组细胞都死亡,说明海藻糖对于普通哺乳动物组织细胞不具有使组织细胞避
免因低温而造成的损伤的作用。
第 14页/共 19页
22. 生物体的生命活动都有共同的物质基础,图 1 中Ⅰ、Ⅱ、Ⅲ代表三种化合物,甲、乙、丙代表有机大分
子物质,b、c 代表组成有机大分子物质的单体。回答下列问题:
(1)等质量的物质Ⅰ所含能量多于物质Ⅱ,主要原因是物质Ⅰ中___________的相对含量高于物质Ⅱ。在
农业生产上,与小麦相比,播种花生时需___________(填“浅播”或“深播”),原因是___________。
(2)图中丙 1 和丙 2 功能不同的原因在于:组成它们的氨基酸种类、数目、排列顺序不同,以及___________
。
(3)在人体中,物质Ⅲ除了参与血液中脂质的运输外,还具有___________的功能。
(4)血红蛋白由 4 个血红素、2 条α链和 2 条β链组成。图 2 是血红蛋白的结构示意图,图 3 是β链水解后得
到的一个片段。据图可知,一个血红蛋白分子至少含有氨基和羧基的数量分别为___________个;图 3 中有
三种氨基酸,判断依据是___________。
【答案】(1) ①. C 和 H(或者 H) ②. 浅播 ③. 花生含大量脂肪,氧化分解时需消耗大量氧气
(2)肽链的盘曲、折叠方式及其形成的空间结构不同
(3)构成动物细胞膜的重要成分
(4) ①. 6、8 ②. 不同氨基酸的 R 基不同
【解析】
【分析】糖类一般由 C、H、O 三种元素组成,分为单糖、二糖和多糖,是主要的能源物质。常见的单糖有
葡萄糖、果糖、半乳糖、核糖和脱氧核糖等。植物细胞中常见的二糖是蔗糖和麦芽糖,动物细胞中常见的
二糖是乳糖。植物细胞中常见的多糖是纤维素和淀粉,动物细胞中常见的多糖是糖原。淀粉是植物细胞中
第 15页/共 19页
的储能物质,糖原是动物细胞中的储能物质。
【小问 1 详解】
糖类是细胞内主要的能源物质,脂肪是细胞内的重要储能物质,故物质Ⅰ是脂肪,物质Ⅱ是糖类,由于 I(脂
肪)中 C 和 H 的相对含量(所占比例)高于Ⅱ(糖类),因此等质量的物质 I 所含能量多于物质Ⅱ;花生种
子中脂肪含量高于小麦种子,种子萌发时物质氧化分解时消耗的氧更多,而土壤的浅层氧气含量更高,因
此与小麦相比,播种花生时需浅播。
【小问 2 详解】
丙是蛋白质,蛋白质的结构决定功能,因此丙 1 和丙 2 功能不同的直接原因是组成它们的氨基酸种类、数
目、排列顺序不同,肽链的盘曲、折叠方式及其形成的空间结构不同。
【小问 3 详解】
物质Ⅲ能参与血液中脂质的运输,为胆固醇,胆固醇还是构成动物细胞膜的重要成分。
【小问 4 详解】
据图示一条β链水解后得到的一个片段分析,R 基上含有 1 个氨基和 2 个羧基,由于血红蛋白由 4 个血红素、
2 条α链和 2 条β链组成,每条肽链的一端至少含有一个游离的氨基,故氨基数至少为 2×1+4=6 个,每条肽
链的一端含有一个游离的羧基,且有 4 条链,一条β链的 R 基上至少含有 2 个羧基,所以羧基数至少为 4×1
+2×2=8 个;不同氨基酸的 R 基不同,根据图 3 可知,图中四个氨基酸有两个氨基酸的 R 基相同,故共含有
三种 R 基,因此为三种氨基酸。
23. A 图为某细胞的亚显微结构模式图,B 图为某动物细胞分泌蛋白合成和分泌的途径,请据图回答问题:
(1)A 图是___________(填“高等植物”,细胞或“动物”)细胞,判断的理由是___________。
(2)学校西区的紫荆花有粉色也有红色,若 A 是紫荆花的花瓣细胞,则色素主要存在于[ ]___________。
⑩是绿色植物能进行___________的细胞含有的细胞器。
(3)用含 3H 标记的氨基酸注射到 B 图细胞,发现在合成分泌蛋白的过程中出现放射性的膜性部位先后依
第 16页/共 19页
次为___________(填标号)。
(4)存放不当的花生容易产生黄曲霉素,黄曲霉素是毒性很强的致癌物质,能引起 B 图细胞中②从附着位
置脱落下来。因此黄曲霉素可能会导致下列___________(用字母表示)物质的合成和运输受损严重。
a. 呼吸酶 b. 唾液淀粉酶 c. 血红蛋白 d. 细胞膜上的载体蛋白
(5)B 图中有的分泌蛋白可作为信号分子,作用于其他细胞,这说明细胞膜的功能之一是___________。
【答案】(1) ①. 高等植物 ②. 该细胞有细胞壁、叶绿体和液泡,没有中心体
(2) ①. [⑧] 液泡 ②. 光合作用
(3)③④⑤ (4)bd
(5)进行细胞间的信息交流
【解析】
【分析】1、题图分析:A 图中①表示细胞膜,②表示线粒体,③表示高尔基体,④表示核膜,⑤表示核仁,
⑥表示内质网,⑧表示液泡,⑨表示核糖体,⑩表示叶绿体。B 图中①表示核膜,②表示核糖体,③表示
内质网,④表示高尔基体,⑤表示细胞膜。
2、分泌蛋白的合成与分泌过程:核糖体合成蛋白质→内质网进行粗加工→内质网“出芽”形成囊泡→高尔基
体进行再加工形成成熟的蛋白质→高尔基体“出芽”形成囊泡→细胞膜,整个过程还需要线粒体提供能量。
【小问 1 详解】
A 图是高等植物细胞,因为该细胞有细胞壁、叶绿体、液泡,没有中心体。
【小问 2 详解】
紫荆花花瓣的色素主要存在于⑧液泡中; ⑩是叶绿体,是绿色植物进行光合作用的细胞器。
【小问 3 详解】
分泌蛋白的合成与分泌过程为:核糖体(②)→内质网(③)→高尔基体(④)→细胞膜(⑤)。但核糖体
是无膜结构的细胞器,因此,在合成分泌蛋白的过程中出现放射性的膜性部位先后依次为③④⑤。
【小问 4 详解】
唾液淀粉酶和细胞膜上的载体蛋白都属于胞外蛋白,其首先在游离的核糖体中以氨基酸为原料开始多肽链
的合成,当合成了一段肽链后,这段肽链会与核糖体一起转移到粗面内质网上继续其合成过程,而黄曲霉
素能引起细胞中的核糖体从内质网上脱落下来,所以黄曲霉素会导致其合成和运输受阻,而呼吸酶和血红
蛋白都属于胞内蛋白,其是在游离的核糖体上合成的,不需要内质网和高尔基体的加工,bd 正确,ac 错误。
故选 bd。
【小问 5 详解】
分泌蛋白作为信号分子作用于其他细胞,说明细胞膜的功能之一是进行细胞间的信息交流。
第 17页/共 19页
24. 如图 1 是某动物细胞膜的亚显微结构模式图,①~③是细胞膜上的部分化合物或结构。据图回答下列问
题:
(1)对细胞膜成分的研究发现,细胞膜主要是由___________组成的。由图 1 分析,细胞膜的基本支架是
___________(填序号)。
(2)图 1 中 ①在细胞生命活动中具有重要的功能,如___________(答出 1 点即可)。图 1 中的②在细胞膜
行使功能方面起着重要的作用,因此功能越复杂的细胞膜,②的___________就越多。
(3)小窝是细胞膜内陷形成的囊状结构(如图 2),与细胞的信息传递等相关。小窝蛋白中的某些氨基酸在
一定的激发光下能够发出荧光,当胆固醇与这些氨基酸结合,会使荧光强度显著降低。
为研究小窝蛋白中间区段与胆固醇的结合位点,分别向小窝蛋白的肽段 1(82~101 位氨基酸)和肽段 2
(102~126 位氨基酸)加入胆固醇,检测不同肽段的荧光强度变化,结果如图 3,据此推测胆固醇是与
___________(填“肽段 1”或“肽段 2”)中的氨基酸结合,判断的依据是___________。
第 18页/共 19页
【答案】(1) ①. 脂质和蛋白质 ②. ③
(2) ①. 细胞表面的识别、细胞间的信息交流等 ②. 种类和数量
(3) ①. 肽段 1 ②. 胆固醇与氨基酸结合会使荧光强度显著降低,当向肽段 1 加入胆固醇后荧光
强度明显降低,向肽段 2 加入胆固醇后荧光强度基本不变
【解析】
【分析】流动镶嵌模型认为,细胞膜主要是由磷脂分子和蛋白质分子构成的。磷脂双分子层是膜的基本支
架,其内部是磷脂分子的疏水端,水溶性分子或离子不能自由通过,因此具有屏障作用。蛋白质分子以不
同方式镶嵌在磷脂双分子层中:有的镶在磷脂双分子层表面,有的部分或全部嵌入磷脂双分子层中,有的
贯穿于整个磷脂双分子层。这些蛋白质分子在物质运输等方面具有重要作用。
【小问 1 详解】
对细胞膜成分的研究发现,细胞膜主要是由脂质和蛋白质组成的。依据图 1 可知,细胞膜的基本骨架是③
磷脂双分子层。
【小问 2 详解】
①表示糖蛋白,与细胞表面的识别、细胞间的信息传递等功能密切相关。图 1 中的②蛋白质在细胞膜行使
功能方面起着重要的作用,因此功能越复杂的细胞膜,蛋白质的种类和数量越多。
【小问 3 详解】
依据题干信息,胆固醇与这些氨基酸结合,会使荧光强度降低。据图 2 可知,肽段 1+胆固醇组与只加肽段
1 组比,荧光强度明显降低,肽段 2+胆固醇组与只加肽段 2 组比,荧光强度几乎不变,因此可推测小窝蛋
白中间区段与胆固醇的结合位点在肽段 1 中。
相关试卷 更多
- 1.电子资料成功下载后不支持退换,如发现资料有内容错误问题请联系客服,如若属实,我们会补偿您的损失
- 2.压缩包下载后请先用软件解压,再使用对应软件打开;软件版本较低时请及时更新
- 3.资料下载成功后可在60天以内免费重复下载
免费领取教师福利 
.png)




