若您为此资料的原创作者,认为该资料内容侵犯了您的知识产权,请扫码添加我们的相关工作人员,我们尽可能的保护您的合法权益。
1/11
2/11
3/11
还剩8页未读,
继续阅读
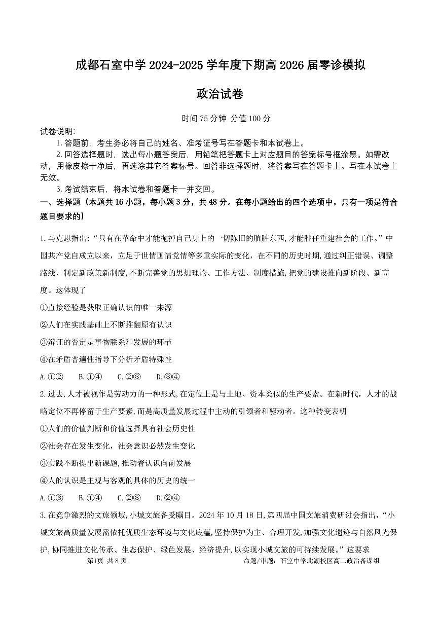
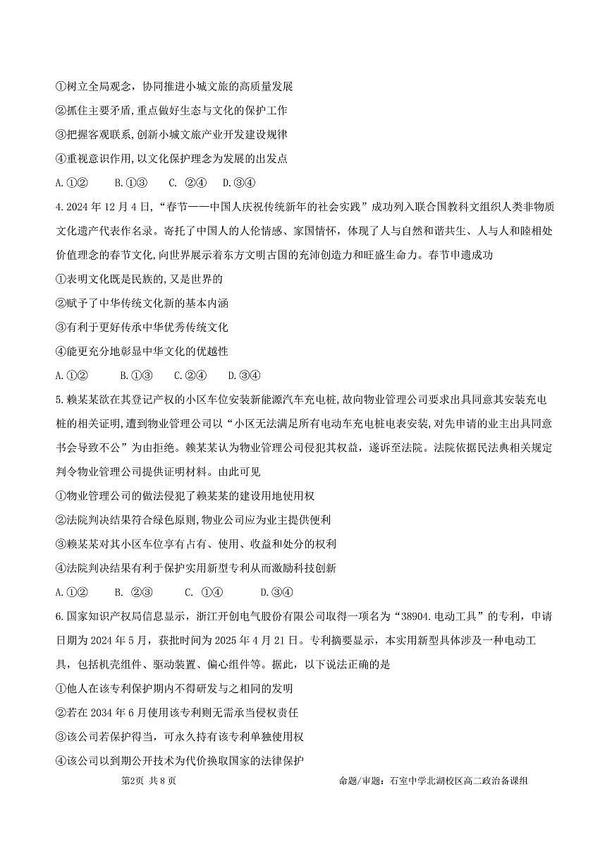
成都石室中学2024-2025学年度下期高2026届零诊模拟政治+答案
展开
这是一份成都石室中学2024-2025学年度下期高2026届零诊模拟政治+答案,共11页。
相关试卷
四川省成都市石室中学2024-2025学年高二下学期2026届零诊模拟考试政治试题(含答案):
这是一份四川省成都市石室中学2024-2025学年高二下学期2026届零诊模拟考试政治试题(含答案),共11页。
成都石室中学2024-2025学年度高三下学期二诊模拟考试 政治试题(含答案):
这是一份成都石室中学2024-2025学年度高三下学期二诊模拟考试 政治试题(含答案),共11页。
四川省成都市石室中学2024-2025学年高二下学期2026届零诊模拟考试政治试题(PDF版附解析):
这是一份四川省成都市石室中学2024-2025学年高二下学期2026届零诊模拟考试政治试题(PDF版附解析),共11页。
相关试卷 更多
资料下载及使用帮助
版权申诉
- 1.电子资料成功下载后不支持退换,如发现资料有内容错误问题请联系客服,如若属实,我们会补偿您的损失
- 2.压缩包下载后请先用软件解压,再使用对应软件打开;软件版本较低时请及时更新
- 3.资料下载成功后可在60天以内免费重复下载
版权申诉
免费领取教师福利

