搜索
      上传资料 赚现金

      湖北省黄冈市黄冈中学2026届高三实验班上学期10月月考生物试卷(Word版附解析)

      • 1.83 MB
      • 2025-11-02 20:20:34
      • 15
      • 0
      • 教习网3275309
      加入资料篮
      立即下载
      查看完整配套(共2份)
      包含资料(2份) 收起列表
      原卷
      湖北省黄冈市黄冈中学2026届高三实验班上学期10月月考生物学试题(原卷版).docx
      预览
      解析
      湖北省黄冈市黄冈中学2026届高三实验班上学期10月月考生物学试题 Word版含解析.docx
      预览
      正在预览:湖北省黄冈市黄冈中学2026届高三实验班上学期10月月考生物学试题(原卷版).docx
      湖北省黄冈市黄冈中学2026届高三实验班上学期10月月考生物学试题(原卷版)第1页
      1/11
      湖北省黄冈市黄冈中学2026届高三实验班上学期10月月考生物学试题(原卷版)第2页
      2/11
      湖北省黄冈市黄冈中学2026届高三实验班上学期10月月考生物学试题(原卷版)第3页
      3/11
      湖北省黄冈市黄冈中学2026届高三实验班上学期10月月考生物学试题 Word版含解析第1页
      1/24
      湖北省黄冈市黄冈中学2026届高三实验班上学期10月月考生物学试题 Word版含解析第2页
      2/24
      湖北省黄冈市黄冈中学2026届高三实验班上学期10月月考生物学试题 Word版含解析第3页
      3/24
      还剩8页未读, 继续阅读

      湖北省黄冈市黄冈中学2026届高三实验班上学期10月月考生物试卷(Word版附解析)

      展开

      这是一份湖北省黄冈市黄冈中学2026届高三实验班上学期10月月考生物试卷(Word版附解析),文件包含湖北省黄冈市黄冈中学2026届高三实验班上学期10月月考生物学试题原卷版docx、湖北省黄冈市黄冈中学2026届高三实验班上学期10月月考生物学试题Word版含解析docx等2份试卷配套教学资源,其中试卷共35页, 欢迎下载使用。
      一.选择题(共20小题,每题2分,共40分)
      1. 乙醇梭菌(芽孢杆菌科)可利用氧化H2释放的能量,以CO和氨水等为主要原料合成乙醇、蛋白质等有机物。我国科学家利用乙醇梭菌进行厌氧发酵,收集发酵产物和菌体,作为燃料和饲料。下列叙述正确的是( )
      A. 乙醇梭菌蛋白的分泌与内质网有关
      B. 亮氨酸的羧基被3H标记,向乙醇梭菌注射此种氨基酸,可追踪其蛋白质的合成与运输途径
      C. 煮熟饲料中的乙醇梭菌蛋白质因空间结构和肽键被破坏,更易被动物消化吸收
      D. 乙醇梭菌的代谢类型与蓝细菌不同
      2. 种群的绝对密度是单位面积或单位空间内的实际个体数,相对密度是衡量种群数量多少的相对指标(如鸣叫声、活动痕迹等)。鸣叫计数法是利用专业的数字录音机记录鸟类的鸣叫,并对所记录的每只个体的鸣叫参数(如频率、音调、音节时长等)进行测量分析,从而实现对鸟类的种群数量及动态变化的调查。下列叙述正确的是( )
      A. 可用样方法和标记重捕法准确调查种群的绝对密度
      B. 可用标记重捕法调查隐蔽复杂环境中的鸟类的种群密度
      C. 鸣叫计数法基于鸣叫参数辨别个体,该方法无损伤、低干扰
      D. 鸣叫计数法调查的是相对密度,是调查鸟类种群数量的唯一方法
      3. 田鼠是导致庄稼减产的主要动物,为防治农田鼠害,科研人员选择若干大小相似、开放的种植大豆的土地,在边界上每隔一定距离设置适宜高度的模拟树桩,为肉食性猛禽提供栖息场所。设桩一段时间后,测得种植大豆的土地中田鼠种群密度的变化如图所示。下列表述错误的是( )
      A. 田鼠的种群密度是田鼠种群最基本的数量特征,由出生率和死亡率、迁入率和迁出率直接决定
      B. 与曲线Ⅱ相比,曲线Ⅰ所示环境中猛禽的密度可能更大
      C. 设置模拟树桩的密度越大,田鼠的种群密度越小
      D. b以后田鼠种群密度上升与株冠形成有利于躲避天敌有关
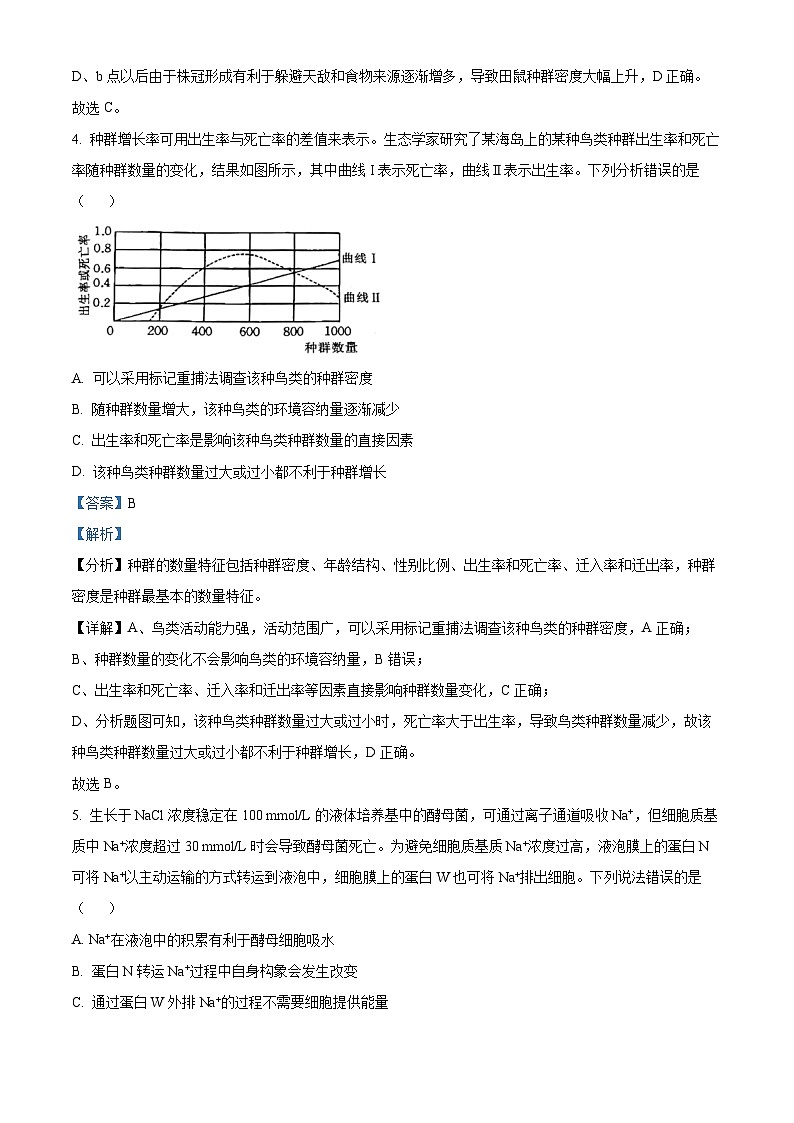
      4. 种群增长率可用出生率与死亡率的差值来表示。生态学家研究了某海岛上的某种鸟类种群出生率和死亡率随种群数量的变化,结果如图所示,其中曲线I表示死亡率,曲线Ⅱ表示出生率。下列分析错误的是( )
      A. 可以采用标记重捕法调查该种鸟类的种群密度
      B. 随种群数量增大,该种鸟类的环境容纳量逐渐减少
      C. 出生率和死亡率是影响该种鸟类种群数量的直接因素
      D. 该种鸟类种群数量过大或过小都不利于种群增长
      5. 生长于NaCl浓度稳定在100 mml/L的液体培养基中的酵母菌,可通过离子通道吸收Na+,但细胞质基质中Na+浓度超过30 mml/L时会导致酵母菌死亡。为避免细胞质基质Na+浓度过高,液泡膜上的蛋白N可将Na+以主动运输的方式转运到液泡中,细胞膜上的蛋白W也可将Na+排出细胞。下列说法错误的是( )
      A. Na+在液泡中的积累有利于酵母细胞吸水
      B. 蛋白N转运Na+过程中自身构象会发生改变
      C. 通过蛋白W外排Na+的过程不需要细胞提供能量
      D. Na+通过离子通道进入细胞时不需要与通道蛋白结合
      6. 研究人员调查某种群数量变化,调查期间无迁入、迁出,结果如下图所示(λ=当年种群数量/前一年种群数量)。有关叙述正确的是( )
      A. 0~t2时,该种群的数量先减少后增加
      B. t1时,该种群数量的增长速率最大
      C. t3时,该种群的出生率等于死亡率
      D. t3之后,该种群数量在K值上下波动
      7. 某森林生态系统中植物和食草动物两个种群数量的动态模型如图所示。下列相关说法错误的是( )

      A. 森林中,林下植物的种群密度主要取决于林冠层的郁闭度
      B. 食物短缺和传染病属于影响动物种群数量的密度制约因素
      C. 该图中a点对应的纵坐标值可代表食草动物的环境容纳量
      D. 该图中植物和食草动物之间通过负反馈调节形成循环因果关系
      8. 细胞的各种结构协调配合共同完成生命活动,下列关于细胞结构的实验中,叙述错误的是( )
      A. 欧文顿用多种化学物质对植物细胞的通透性进行实验,推测细胞膜是由脂质构成的
      B. 差速离心法可将不同大小的细胞器分开,较高的离心速率可使较大的细胞器沉降
      C. 伞藻嫁接和核移植的实验,说明伞藻的形态结构特点取决于细胞核
      D. 科学家将人成熟红细胞中提取的脂质在空气—水界面上铺展成单分子层,推断细胞中的磷脂分子必然排列为连续的两层
      9. 细胞内受损后的线粒体释放的信号蛋白,会引发细胞非正常死亡.如图示细胞通过“自噬作用”及时清除受损线粒体及其释放的信号蛋白的过程,下列说法错误的是( )

      A. 自噬体可能发生(来源)于内质网,由4层磷脂分子构成
      B. 自噬作用清除受损细胞器,维持细胞内部环境的稳态
      C. 自噬体将水解产物排出体外,以避免诱导细胞癌变
      D. 溶酶体具有识别功能,并参与细胞衰老和凋亡过程
      10. 科研小组欲通过以下实验装置检测酵母菌的呼吸方式,下列说法错误的是( )
      A. 乙组左管液面升高,变化量表示酵母菌呼吸产生CO2的量
      B. 该实验应加设一个对照组排除物理因素对实验结果的影响
      C. 甲组右管液面升高,乙组液面不变,说明酵母菌只进行有氧呼吸
      D. 用两装置测定芝麻种子呼吸方式,仅有氧呼吸时均右管液面升高
      11. 鲸落是鲸鱼死亡后沉入海底形成的生态系统,鲸落与热液、冷泉一同被称为深海生命的“绿洲”。鲸落含大量营养物质,为生存在贫瘠海底中的生物提供了食物来源,促进了深海生物的繁荣。下列叙述错误的是( )
      A. 鲸落中的所有动植物和微生物共同构成了完整的生物群落
      B. 鲸落形成之初,鲸鱼尸体为深海动物和微生物提供营养物质
      C. 鲸落的形成不会改变鲸落所在地的环境和生物种群分布
      D. 自然鲸落数量稀少,可通过人工制造鲸落观察群落的演替
      12. 图1表示某河流生态系统中某种植食性鱼类的种群数量与种群增长速率之间的关系,图2表示该河流生态系统中A、B两种动物(具有捕食关系)的种群数量随时间的变化情况。下列有关说法错误的是( )

      A. 图2中A、B两种动物分别为被捕食者和捕食者
      B. 图1所示的植食性鱼类的种群数量增长曲线呈“S”形
      C. 图2中A、B的数量最终均维持相对稳定是反馈调节的结果
      D. 为了持续大量地捕捞该植食性鱼类,捕捞后应使种群数量保持在a左右
      13. 中国科学院研究团队发现了一种过渡性肝脏祖细胞(TLPC),该细胞具有分化为胆汁上皮细胞和肝脏细胞的双向分化潜能,可促进肝再生。下列叙述正确的是( )
      A. TLPC的分化程度和分裂能力均高于肝脏细胞的
      B. TLPC分化为胆汁上皮细胞是细胞中的基因选择性表达的结果
      C. 胆汁上皮细胞和肝脏细胞的核酸相同,蛋白质不同
      D. 肝再生过程中,TLPC的全能性得以充分体现
      14. 某二倍体动物((2n=4)一个基因型为AaBbCc的精原细胞(DNA被全部标记)在不含的培养液中经一次有丝分裂后,再减数分裂形成如图所示的一个细胞。其中①②③④表示染色体,图中仅标明部分基因,不考虑下图所示以外的其他变异。下列叙述错误的是( )
      A. 该细胞分裂形成的每个次级精母细胞有4个核DNA分子
      B. 该细胞形成的4个精子的基因型可能分别是Aac,Abc,aBC,bBC
      C. 该细胞减数分裂后形成所有子细胞中含染色体占37.5%或50%
      D. 图中染色体②③可以构成1个染色体组、含2套核遗传信息
      15. 当两个物种的生态位重叠度较高时会发生激烈的种间竞争,竞争有时会导致生态位收缩,甚至引起生物形态性状发生变化,这种现象称为性状替换。下图是加拉帕哥斯群岛的三座岛屿上两种达尔文雀(A和B)不同喙长的个体出现的频度。下列相关叙述正确的是( )
      A. S岛上两种雀的喙长变得较单独存在时更特化,说明发生了性状替换现象
      B. S岛上两种雀喙长差异增大是正反馈调节的结果,可减少种间竞争强度
      C. D岛和L岛上二者单独生存时喙长相似,说明两种雀生态位完全一致
      D. 当两者共存时,达尔文雀A在竞争中更占优势
      16. 腐植酸是动植物遗骸经过微生物的分解和转化形成的有机物质。向土壤施加腐植酸与氢氧化氧铁复合材料(Ge-HA)能增加土壤微生物种类,并吸附固定土壤中的重金属,从而促进作物幼苗生长。下列叙述错误的是( )
      A. 用取样器取样法能精确统计土壤微生物类群的物种相对数量
      B. Ge-HA通过提高土壤肥力来增加土壤微生物类群的丰富度
      C. Ge-HA能抑制重金属的转移,从而减少作物对重金属的富集
      D. Ge-HA的应用使重金属污染的土壤种植饲料作物成为可能
      17. 荧光标记法是一种利用荧光物质标记目标分子或结构,通过荧光特性进行追踪、定位或定量分析的技术,广泛应用于生物学、医学和材料科学等领域。下列利用荧光标记法的实验描述错误的是( )
      A. 相比同位素标记法,荧光标记法具有实时可视化、无放射性危害的特点
      B. 端粒学说认为细胞分裂后端粒会缩短,可用荧光标记法研究染色体端粒
      C. 将荧光素酶基因导入植物,可培育出在黑暗中能直接发光的“荧光树”
      D. 将绿色、红色荧光染料分别标记的小鼠细胞和人细胞融合,证明细胞膜具有流动性
      18. 汉密尔顿法则认为:在生态系统的动物彼此合作倾向和利他行为中,亲缘关系越近的动物,表现越强烈;反之,表现越弱。这一建立在以“亲缘选择”理论为基础的种间关系会对种群、群落或生态系统产生影响。在白鹤种群密度小时,鹰攻击的成功率大;白鹤种群密度大时,鹰攻击的成功率小。以鹰为代表的部分捕食者总是沿着被捕食者栖息地的边界觅食,并可深入到某一固定深度(如图所示)。下列叙述正确的是( )
      A. 当白鹤种群中非亲缘个体比例增加时,个体间的利他行为会显著增强
      B. 白鹤属于影响鹰种群密度变化的非密度制约因素
      C. 捕食者深入栖息地的深度主要取决于被捕食者的体型大小,与种群密度无关
      D. 栖息地破碎后,白鹤种群受到天敌捕食的压力会增大
      19. 海水中的藻类大量繁殖易引发赤潮,从而破坏近海生态环境。实验人员模拟近海生态环境,研究了三角褐指藻和海洋原甲藻在培养瓶中单独培养及混合培养条件下的细胞密度变化情况。下列叙述正确的是( )
      A. 实验中采用样方法调查两种藻类的种群密度
      B. 两种藻类混合培养时种间竞争强度持续增大
      C. 海洋原甲藻的存在可能抑制三角褐指藻的生长
      D. 在近海海域更容易引发赤潮的藻类是三角褐指藻
      20. 稻田生态系统是我国重要的农田生态系统。褐飞虱是水稻的首要害虫,二化螟也是危害水稻最为严重的常发性害虫之一。研究害虫的生长发育规律,能为害虫防治提供科学依据。科研人员在害虫寄生情况不同的四组水稻植株上,放置二化螟,7天后分别测定各组水稻植株上放置的二化螟虫体重量,处理及结果如图所示。有关说法正确的是( )
      A. 二化螟和褐飞虱同在水稻植株上寄生,它们有着完全相同的生态位
      B. 施用农药后,两种害虫的数量下降,稻田群落的丰富度下降
      C. 实验结果表明褐飞虱单独存在时有利于二化螟虫体生长
      D. 第2组和第4组比较说明褐飞虱与二化螟共同寄生时增强了二化螟种内竞争
      二.解答题(共5小题,共60分)
      21. 麋鹿为中国特有物种,在清末从中国消失,1985年重新引入中国并圈养或散养在封闭的区域内,至2008年数量已超过2000头。调查小组以石首麋鹿保护区散养麋鹿种群为研究对象,调查了2003~2013年间石首麋鹿的成体和幼体存活率的变化,结果如图所示。回答下列问题:

      (1)调查石首麋鹿保护区散养麋鹿种群密度一般采用的方法是 __________ ,封闭区域内直接决定麋鹿种群数量的因素有 ____________ 。
      (2)2009年传染病的爆发使麋鹿个体存活率急剧下降,传染病对种群数量的影响属于 _________ (填“密度制约”或“非密度制约”)因素,传染病爆发导致种群数量下降后,散养麋鹿长期处于负增长状态,试结合调查结果阐述其原因:____________________ 。
      (3)石首麋鹿保护区散养麋鹿种群被长期放养于封闭的围栏内,封闭的围栏限制了麋鹿种群的发展。试阐述封闭区散养麋鹿对麋鹿种群数量存在的负面影响:___________ (答出2点),针对存在的负面影响提出1点改善对策:____________ 。
      22. 图甲是草原中的昆虫数量变化曲线图;图乙表示某同学进行“探究酵母菌数量变化”实验得到的曲线图。该同学的具体操作为:先向试管中加入10mL无菌马铃薯培养液,再向试管中接种酵母菌,之后将试管置于适宜环境中连续培养,每天定时取样,计数,并绘制曲线图。请回答下列问题:
      (1)图甲中种群数量增长曲线为曲线Ⅰ的前提条件是______.
      (2)草原上昆虫对生态环境破坏极大,最好在______(填“b”“c”或“d”)时刻前进行防治。若图甲中曲线Ⅱ表示在草原中投放了一定数量的“昆虫的天敌”,曲线Ⅱ表明天敌发挥明显生态效应的时间段是______段。若投放的天敌因不适应当地草原的环境部分死亡,则图中α的角度将会______填“变大”“变小”或“不变”)。
      (3)为了绘制得到图乙的曲线图,可采取______的方法每天对酵母菌数量进行调查。图丙是b时刻用血球计数板(400个小方格体积为1mm×1mm×0.1mm),测得的酵母菌分布情况,一个中方格上有24个酵母菌,若以该中方格的酵母菌数代表整个计数室中每个中方格酵母菌数的平均值。则该1L培养液中酵母菌的K值约为______万个。实际活菌数比该计数方法得到的值______(填“偏大”“偏小”或“相同”)。
      (4)将某种单细胞菌接种到装有10mL液体培养基(培养基M)的试管中,培养并定时取样进行计数。计数后发现,试管中该种菌的总数达到W时,种群数量不再增加。由此可知,种群数量为______时,种群增长最快。若在10mL培养基M中接种该菌的量增加一倍,则与增加前相比,K值______填(“增大”“不变”或“减小”),原因是______。
      23. 为探究不同浓度褪黑素(MT)对高温胁迫下植物光合作用的保护效果,科研人员以水稻为材料进行了实验。将生长一致的水稻幼苗分为5组:常温组(30℃)、高温组(40℃)、高温+100μml/LMT组、高温+300μml/LMT组、高温+500μml/LMT组。处理7天后测定相关指标如下表。回答下列问题:
      注:Rubisc酶可催化CO2和C5结合;丙二醛膜脂氧化物,生物膜受损程度与其含量呈正相关。
      (1)水稻叶肉细胞中叶绿素主要吸收___________光。可利用___________(填物质)提取色素,色素在滤纸条上的扩散速度与___________有关。
      (2)根据实验结果推测,MT缓解高温胁迫的作用机制可能是___________(写出1点)。
      (3)气孔导度降低本身导致的结果是胞间CO2浓度___________(填“升高”或“降低”),但表中高温组胞间CO2浓度反而升高,推测原因可能是___________(写出1点)。
      (4)在高温+500MT处理组___________(填“完全消除”或“未完全消除”)高温胁迫的影响,请结合丙二醛含量数据说明理由:___________。
      24. 已知小鼠的毛色由等位基因A/a控制,尾形由等位基因B/b控制(不考虑基因位于X、Y的同源区段)。某实验小组进行了如下杂交实验,结果如下表所示(F1中黄毛弯曲尾雌雄小鼠杂交得到F2):
      回答下列问题:
      (1)根据亲本以及F1的表型及比例______(填“能”或“不能”)判断毛色性状的显隐性关系;小鼠的毛色与尾形遗传______(填“遵循”或“不遵循”)自由组合定律,原因是______。
      (2)亲本黄毛正常尾雄鼠的基因型为______;实验中黄色弯曲尾雌鼠的体细胞中最多含有______个A基因和______个B基因。
      (3)若仅考虑尾形,让F2中的弯曲尾雌雄小鼠随机交配,则后代的表型及比例是______,其中纯合体占比为______。
      (4)已知DNA片段M会抑制B基因的表达,研究人员将片段M导入到F1的细胞中,获得转基因正常尾雌鼠。令该转基因正常尾雌鼠与非转基因正常尾雄鼠杂交,若后代中______,则片段M插入到了B/b基因所在染色体的非同源染色体上。
      25. 独脚金内酯是近年新发现的一类植物激素。为了研究独脚金内酯类似物GR24对侧枝生长发育的影响,科研人员进行了实验。
      (1)独脚金内酯是植物体内产生的,对生命活动起调节作用的______有机物。
      (2)科研人员用GR24处理拟南芥野生型和突变体植株,结果如图1。据实验结果推测,GR24的作用是____________(填“促进”或“抑制”)侧枝产生,突变体植株可能出现了独脚金内酯______(填“合成”或“信息传递”)缺陷。
      (3)为了进一步研究GR24的作用机理,科研人员用野生型植株进行了图2所示实验,结果如图3。

      ①进行实验处理时,NAA应加入固体培养基______(填“A”或“B”)中。
      ②据图分析,GR24对侧枝生长__________,因而推测GR24的作用机理是________。
      (4)据图3的结果,科研人员提出了一个假设:在顶芽产生的生长素沿主茎极性运输时,GR24会抑制侧芽的生长素向外运输。为验证该假设,采用与图2相同的切段进行实验。
      ①请在下表中的空白处填写相应处理内容,完成实验方案。
      ②请你再提出一个合理的新假设:_______________________________。组别
      叶绿素含量/(mg·g-1)
      气孔导度/(mlH2O·m-2·s-1)
      净光合速率/(μmlCO2·m-2·s-1)
      胞间CO2浓度/(μml·ml-1)
      Rubisc酶活性/(μml·min-1·g-1)
      丙二醛含量/(ng·g-1)
      常温组
      3.50
      0.38
      26.8
      275
      12.5
      5.2
      高温组
      2.20
      0.11
      11.5
      325
      6.8
      18.6
      高温+100MT
      2.65
      0.20
      16.2
      305
      82
      14.3
      高温+300MT
      3.10
      0.30
      23.4
      285
      10.6
      9.2
      高温+500MT
      3.01
      0.32
      21.2
      280
      11.2
      10.1
      杂交亲本
      F1
      F2
      灰毛弯曲尾雌鼠×黄毛正常尾雄鼠
      黄毛弯曲尾雌鼠:灰毛弯曲尾雌鼠:黄毛弯曲尾雄鼠:灰毛弯曲尾雄鼠=1:1:1:1
      黄毛弯曲尾雌鼠:灰毛弯曲尾雌鼠:黄毛弯曲尾雄鼠:黄毛正常尾雄鼠:灰毛弯曲尾雄鼠:灰毛正常尾雄鼠=4:2:2:2:1:1
      组别
      处理
      检测
      对照组
      主茎上端施加NAA
      Ⅱ在侧芽处施加_______
      Ⅲ在固体培养基中_______
      主茎下端的放射性标记含量
      实验组
      Ⅰ___________
      同上
      Ⅳ在固体培养基中_________

      相关试卷 更多

      资料下载及使用帮助
      版权申诉
      • 1.电子资料成功下载后不支持退换,如发现资料有内容错误问题请联系客服,如若属实,我们会补偿您的损失
      • 2.压缩包下载后请先用软件解压,再使用对应软件打开;软件版本较低时请及时更新
      • 3.资料下载成功后可在60天以内免费重复下载
      版权申诉
      若您为此资料的原创作者,认为该资料内容侵犯了您的知识产权,请扫码添加我们的相关工作人员,我们尽可能的保护您的合法权益。
      入驻教习网,可获得资源免费推广曝光,还可获得多重现金奖励,申请 精品资源制作, 工作室入驻。
      版权申诉二维码
      欢迎来到教习网
      • 900万优选资源,让备课更轻松
      • 600万优选试题,支持自由组卷
      • 高质量可编辑,日均更新2000+
      • 百万教师选择,专业更值得信赖
      微信扫码注册
      手机号注册
      手机号码

      手机号格式错误

      手机验证码 获取验证码 获取验证码

      手机验证码已经成功发送,5分钟内有效

      设置密码

      6-20个字符,数字、字母或符号

      注册即视为同意教习网「注册协议」「隐私条款」
      QQ注册
      手机号注册
      微信注册

      注册成功

      返回
      顶部
      学业水平 高考一轮 高考二轮 高考真题 精选专题 初中月考 教师福利
      添加客服微信 获取1对1服务
      微信扫描添加客服
      Baidu
      map