若您为此资料的原创作者,认为该资料内容侵犯了您的知识产权,请扫码添加我们的相关工作人员,我们尽可能的保护您的合法权益。
还剩2页未读,
继续阅读
所属成套资源:广西部分学校2026届高三上学期10月联考各学科试题及答案
成套系列资料,整套一键下载
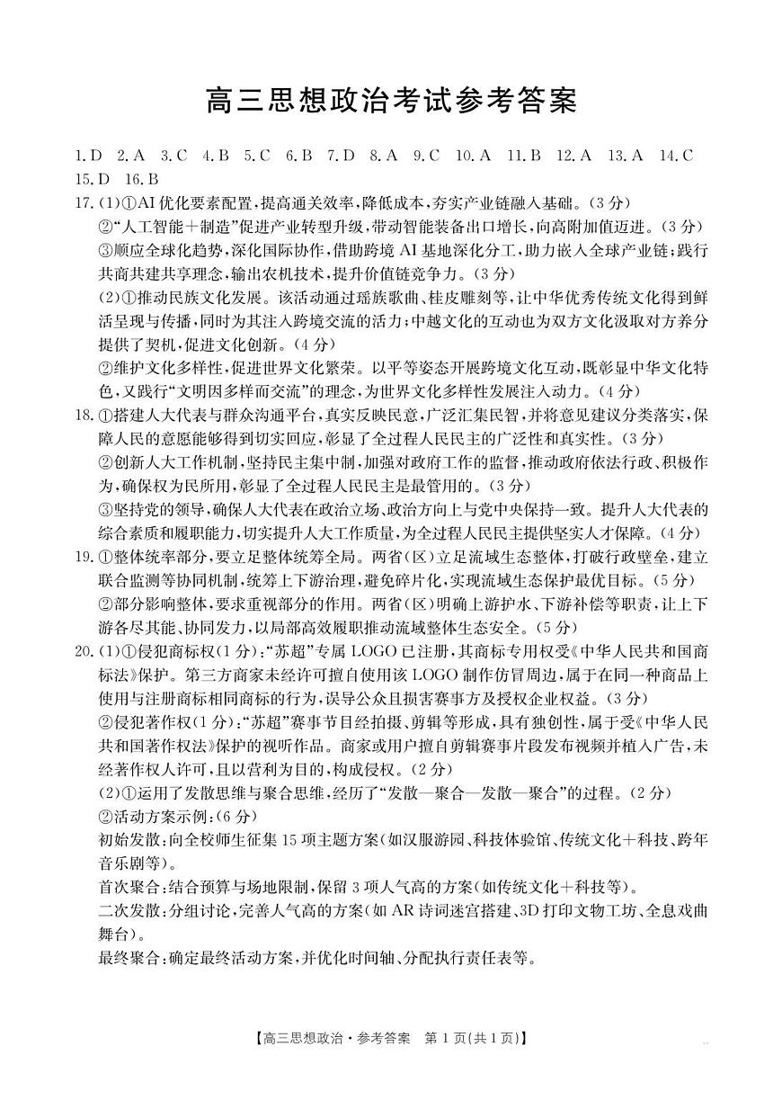
广西部分学校2026届高三上学期10月联考政治试题(PDF版附答案)
展开
这是一份广西部分学校2026届高三上学期10月联考政治试题(PDF版附答案),文件包含广西部分学校2025-2026学年高三上学期10月考试政治试题pdf、高三思想政治答案1pdf等2份试卷配套教学资源,其中试卷共4页, 欢迎下载使用。
相关试卷
福建省部分学校2026届高三上学期10月联考政治试题(PDF版附答案):
这是一份福建省部分学校2026届高三上学期10月联考政治试题(PDF版附答案),文件包含福建省2026届高三上学期10月联考26-64C政治pdf、福建省2026届高三上学期10月联考26-64C政治答案pdf等2份试卷配套教学资源,其中试卷共8页, 欢迎下载使用。
广西南宁市2026届高三上学期10月摸底测试政治试卷(PDF版附解析):
这是一份广西南宁市2026届高三上学期10月摸底测试政治试卷(PDF版附解析),文件包含南宁2026届高三10月摸底考政治试卷pdf、南宁2026届高三10月摸底考政治答案pdf等2份试卷配套教学资源,其中试卷共10页, 欢迎下载使用。
广西省南宁市2026届高三上学期10月摸底测试政治试题+答案:
这是一份广西省南宁市2026届高三上学期10月摸底测试政治试题+答案,共10页。
相关试卷 更多
资料下载及使用帮助
版权申诉
- 1.电子资料成功下载后不支持退换,如发现资料有内容错误问题请联系客服,如若属实,我们会补偿您的损失
- 2.压缩包下载后请先用软件解压,再使用对应软件打开;软件版本较低时请及时更新
- 3.资料下载成功后可在60天以内免费重复下载
版权申诉
免费领取教师福利

