


山东省实验中学2025—2026学年高三上学期第一次诊断性考试生物试题(原卷版)
展开 这是一份山东省实验中学2025—2026学年高三上学期第一次诊断性考试生物试题(原卷版),共12页。试卷主要包含了10,选择题的作答,非选择题的作答等内容,欢迎下载使用。
生物试题2025.10
注意事项:
1.答卷前,先将自己的考生号等信息填写在试卷和答题纸上,并在答题纸规定位置贴条形码。
2.本试卷满分100分,分为第I卷(选择题)和第II卷(非选择题)两部分,第I卷为第1页至第7页,第II卷为第8页至第10页。
3.选择题的作答:每小题选出答案后,用2B铅笔把答题卡上对应题目的答案标号涂黑。如需改动,用橡皮擦干净后,再选涂其他答案标号。
4.非选择题的作答:用0.5mm黑色签字笔直接答在答题卡上对应的答题区域内。写在试卷、草稿纸和答题卡上的非答题区域均无效。
第I卷(共30分)
一、选择题:本题共15小题,每小题2分,共30分。在每小题给出的四个选项中,只有一项是符合题目要求的。
1. 微体是由单层膜构成的细胞器,包括过氧化物酶体和乙醛酸循环体。过氧化物酶体含有丰富的酶类,主要是氧化酶、过氧化氢酶和过氧化物酶。乙醛酸循环体是一种植物细胞器,在发芽的种子能进行光合作用前存在,将脂肪转化为糖来提供能量。下列说法错误的是( )
A. 黑暗环境中的植物细胞也能产生氧气
B. 油料作物种子萌发时,乙醛酸循环体比较活跃
C. 黑暗环境中油料作物种子萌发过程中,干重一定下降
D. 肝脏是重要的解毒器官,推测肝脏细胞中富含过氧化物酶体
2. 在细胞信号转导过程中存在一种分子开关机制,即通过蛋白激酶催化ATP水解使靶蛋白磷酸化,通过蛋白磷酸酶催化作用使靶蛋白去磷酸化,从而调节蛋白质的活性。下列说法错误的是( )
A. 蛋白激酶为靶蛋白的磷酸化降低活化能
B. 靶蛋白磷酸化时被活化,去磷酸化时失活
C. 靶蛋白磷酸化可以改变蛋白质构象从而改变其活性
D. 靶蛋白磷酸化生成ADP,去磷酸化时不合成ATP
3. 具有核定位序列(NLS)的蛋白质能被核膜上的蛋白F识别并输入到细胞核中,而蛋白H能识别核输出序列(NES)并将蛋白质从核中运出。下列说法错误的是( )
A. 由蛋白H和F转运的蛋白质进出细胞核时需要通过核孔
B. 人体细胞中组蛋白、DNA聚合酶和纺锤体蛋白都包含NLS序列
C. 若核糖体在细胞核中完成组装,核糖体蛋白可能同时具有NLS序列和NES序列
D. 若抑制H蛋白活性后某RNA在核内异常聚集,推测其出核需有NES序列的蛋白协助
4. 肝脏是生物实验中的常见材料。下列关于肝脏操作处理与目的不相符的是( )
A. 在离心后肝脏研磨液的上清液中加入等量冷却的酒精溶液——粗提取DNA
B. 向2mL过氧化氢溶液中滴入2滴肝脏研磨液——检测过氧化氢酶的催化效率
C. 在25mL肝匀浆中滴入5滴HCl溶液后测pH——比较不同pH下酶的活性
D. 在2mL鲜肝提取液中先后加入双缩脲试剂A液1mL和B液4滴——检测蛋白质
5. 细胞骨架不仅能够作为细胞支架,还参与细胞器转运、细胞分裂、细胞运动等。在细胞周期的不同时期,细胞骨架具有不同的分布状态。下列叙述错误的是( )
A. 用纤维素酶处理,不能破坏细胞骨架
B. 线粒体能定向运输到代谢旺盛的部位可能与细胞骨架有关
C. 用光学显微镜可观察到细胞骨架是一个纤维状网架结构
D. 酵母菌和浆细胞都有细胞骨架
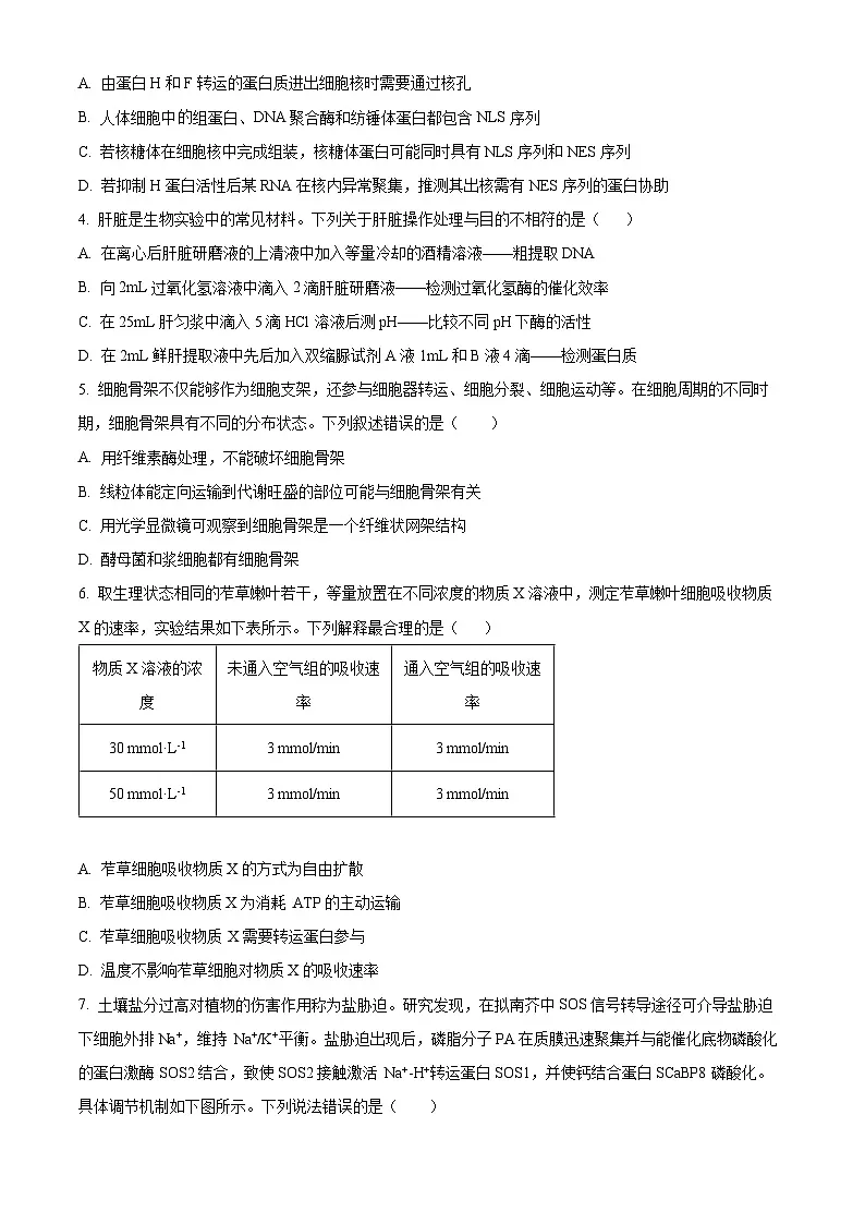
6. 取生理状态相同的苲草嫩叶若干,等量放置在不同浓度的物质X溶液中,测定苲草嫩叶细胞吸收物质X的速率,实验结果如下表所示。下列解释最合理的是( )
A. 苲草细胞吸收物质X的方式为自由扩散
B. 苲草细胞吸收物质X为消耗 ATP的主动运输
C. 苲草细胞吸收物质 X需要转运蛋白参与
D. 温度不影响苲草细胞对物质X的吸收速率
7. 土壤盐分过高对植物的伤害作用称为盐胁迫。研究发现,在拟南芥中SOS信号转导途径可介导盐胁迫下细胞外排Na+,维持 Na+/K+平衡。盐胁迫出现后,磷脂分子PA在质膜迅速聚集并与能催化底物磷酸化的蛋白激酶SOS2结合,致使SOS2接触激活 Na+-H+转运蛋白SOS1,并使钙结合蛋白SCaBP8磷酸化。具体调节机制如下图所示。下列说法错误的是( )
A. SOS1转运Na+不直接消耗 ATP
B. 盐胁迫时,植物细胞可能通过降低细胞质基质中的H+浓度来加速Na+的外排
C. 钠离子通过 HKT1 进入细胞时,不需要与其结合
D. 盐胁迫下,磷酸化的 SCaBP8 减缓了对AKT1的抑制作用,升高了细胞内 Na+/K+比值
8. 生物实验中经常用到定性分析和定量分析,前者是确定研究对象是否具有某种性质或某种关系。后者是研究观察对象性质、组成和影响因素之间的数量关系。下列有关探究光合作用的实验表述错误的是( )
A. “探究光照强度对光合作用强度的影响”需定量分析不同光照强度下的光合作用速率
B. “探究环境因素对光合作用强度的影响”的定量分析实验中可以用CO2吸收量作为观测指标
C. “探究光合作用的最适温度”先要设计温度梯度比较大的预处理实验来定量分析实验条件
D. “光合作用的探究历程”中的实验主要是定量分析,以探究光合作用的条件、原料和产物等
9. 西红柿叶肉细胞进行光合作用和呼吸作用的过程如图1所示(①~④表示过程)。某实验室用水培法栽培西红柿进行相关实验的研究,在 CO2充足的条件下西红柿植株的呼吸速率和光合速率变化曲线如图2所示,下列说法正确的是( )
A. 图1中,晴朗的白天西红柿叶肉细胞中产生 ATP 的过程是①②③
B. 图2中,9~10h间,光合速率迅速下降,最可能发生变化的环境因素是温度
C. 培养时若植物出现萎蔫现象,原因是植物排出无机盐导致培养液渗透压升高
D. 在图2中两曲线的交点时,叶肉细胞会吸收外界的CO2
10. 在细胞生长和分裂的活跃期,线粒体通过中间分裂产生两个子线粒体,中间分裂前后的线粒体生理状态并没有太大的差异(图1)。当细胞处于逆境胁迫下,线粒体内的Ca2+和活性氧自由基(ROS)增加,通过外周分裂产生大小不一的子线粒体(图2),其中较小的子线粒体不包含复制型DNA(mtDNA),最终被自噬体吞噬,而较大的子线粒体得以保全。图中DRP1是一种参与线粒体分裂调控的关键蛋白。下列表述错误的是( )
A. 与成熟红细胞相比,胚胎干细胞中发生中间分裂的线粒体比例更高
B. 若表达DRP1蛋白的基因突变,线粒体中间分裂和外周分裂均会受到抑制
C. 当机体代谢旺盛时,心肌细胞中的线粒体会加快外周分裂以满足能量需求
D. 逆境胁迫下,线粒体可通过外周分裂缓解较多ROS和Ca2+对细胞的损伤
11. 某二倍体通过孤雌生殖形成二倍体子代的机制有3种:①减数MI正常,减数MIⅡ姐妹染色单体分离但胞质不分裂;②减数MI细胞不分裂,减数MII时每个四分体形成的4条染色体中任意2条进入1个子细胞;③配子中染色体复制1次。某个体的1号染色体所含全部基因如图所示,其中A、B、C、D为显性基因,a、b、c、d为隐性基因。该个体通过孤雌生殖形成了某个二倍体子代,该子代体细胞中2条1号染色体上的显性基因总数多于隐性基因总数。已知发育为该子代的细胞在四分体时期,1号染色体仅2条非姐妹染色单体发生了1次互换并引起了基因重组。不考虑突变,形成该子代的所有可能机制为( )
A. ②③B. ①③C. ①②D. ①②③
12. 某二倍体动物(2n=4)的三对基因在染色体上的分布情况如图所示。该生物某细胞的每条染色体DNA双链均被32P标记,然后置于31P的培养液中进行了一次有丝分裂,再次分裂观察到图中所示的细胞。下列说法正确的是( )
A. 图中细胞等位基因的分离发生在减数分裂Ⅰ后期
B. 图中细胞发生了基因突变,该生物的基因型为AaBbDd
C. 图中细胞在减数分裂Ⅱ后期时含有放射性32P标记的染色体数为 2 或 3
D. 图中细胞最终分裂产生的生殖细胞为ABD、aBd、abd
13. 图 1 为某哺乳动物(2N)细胞分裂过程中每条染色体 DNA 含量变化曲线,图 2 为减数分裂过程中出现的黏连复合蛋白(REC8 和 RAD21L)。下列叙述错误的是( )
A. 若为有丝分裂,染色体的正常排列和分离与两种黏连复合蛋白有关
B. 若为减数分裂,则图1中BC时期的细胞中有 2N或N条染色体
C. RAD21L 水解以及同源染色体分离都会发生在图1 中BC 时期
D. 图1中CD时期的细胞可发生黏连复合蛋白 REC8 的水解
14. 果蝇的甲性状与乙性状是一对相对性状,相关基因位于常染色体上。让若干甲性状果蝇相互交配,所得 F1中甲性状果蝇:乙性状果蝇=15:1.若不考虑突变,关于该相对性状,下列说法错误的是( )
A. 若受一对等位基因控制,则亲本果蝇中纯合子占 1/2
B. 若受一对等位基因控制,让F1自由交配,则所得F2中乙性状出现的概率不变
C. 若受独立遗传的两对等位基因控制,则F1甲性状果蝇中与亲本基因型相同的占4/15
D. 若受独立遗传的两对等位基因控制,让F1中的甲性状果蝇自由交配,则所得F2中乙性状果蝇占1/16
15. 某自花传粉植物的花色有紫、红、白3种表型,由等位基因M/m、N/n控制。已知若无基因M或基因 N,则植物开红花;若基因M和N同时不存在,则植物开白花;含基因m的花粉育性有一定比例下降。某小组设计的实验如表所示,已知亲本均为纯合子,不考虑突变,下列说法正确的是( )
A. 实验一中,亲本红花雄的基因型为MMnn
B. 含基因m的花粉育性下降了50%
C. 实验二中,F1的紫花产生了4种比例不等的配子
D. 实验二中,预期F2的表型及比例为紫花:红花:白花=15:8:1
二、选择题:本题共5小题,每小题3分,共15分。每小题有一个或多个选项符合题目要求,全部选对得3分,选对但不全的得1分,有选错的得0分。
16. 核仁组织区(NOR)是参与形成核仁时的染色质区,核仁由NOR、颗粒成分和RNA三部分构成。通常认为,颗粒成分是核糖体亚基的前身,由细丝成分逐渐转变而成。下列说法正确的是( )
A. 在光学显微镜下能看到被碱性染料染成深色的颗粒成分
B. 组成核仁的DNA、RNA和蛋白质等物质都经过核孔进入核内
C. 酵母菌和黑藻细胞中核糖体的形成都与NOR有关
D. NOR中rRNA基因的表达水平可影响细胞代谢的速率
17. 某植物的蛋白P由其前体加工修饰后形成,并通过胞吐被排出细胞。在胞外酸性环境下,蛋白P被分生区细胞膜上的受体识别并结合,引起分生区细胞分裂。病原菌侵染使胞外环境成为碱性,导致蛋白P空间结构改变,使其不被受体识别。下列说法错误的是( )
A. 蛋白P前体通过囊泡从核糖体转移至内质网
B. 蛋白P被排出细胞的过程体现了细胞膜的选择透过性
C. 提取蛋白P过程中为保持其生物活性,所用缓冲体系应为酸性
D. 病原菌侵染使蛋白P不被受体识别,不能体现受体识别的专一性
18. 当植物吸收的光能过多时,过剩的光能会对光反应阶段的PSⅡ复合体(PSⅡ)造成损伤,使PSⅡ活性降低,进而导致光合作用强度减弱。细胞可通过非光化学淬灭(NPQ)将过剩的光能耗散,减少多余光能对PSⅡ的损伤。已知拟南芥的H蛋白有2个功能:①修复损伤的PSⅡ;②参与NPQ的调节。科研人员以拟南芥的野生型和H基因缺失突变体为材料进行了相关实验,结果如图所示。实验中强光照射时对野生型和突变体光照的强度相同,且强光对二者的PSⅡ均造成了损伤。下列相关分析正确的是( )
A. 该实验自变量为光和H蛋白,CO2浓度、温度等属于无关变量
B. 根据实验结果可以比较出强光照射下突变体比野生型的PSⅡ活性强
C. 据图分析,强光照射下,与野生型相比突变体中流向光合作用的能量少
D. 若测得突变体的暗反应强度高于野生型,则说明PSⅡ活性高,光反应产物多
19. 一个基因型为Aa的雌性个体在减数分裂过程中部分卵原细胞可能发生如下两种异常情况:图一表示减数分裂Ⅱ中某条染色体发生着丝粒异常横裂,形成的两条子染色体分别移向两极;图二表示联会时两条非同源染色体发生了融合,导致融合后含着丝粒的染色体失去着丝粒分裂功能,不含着丝粒的染色体丢失。融合染色体及正常的两条相应染色体在减数分裂Ⅰ时会随机分配到细胞两极(一极至少有3条染色体中的1条),不考虑基因突变和其他染色体畸变。下列说法错误的是( )
A. 若发生图一异常情况,该个体第二极体基因组成最多有6种可能
B. 若发生图一异常情况,卵细胞为A且第一极体不含A,则该个体第二极体基因组成有4种可能
C. 若发生图二异常情况,该个体卵细胞的染色体数目有两种可能
D. 若发生图二异常情况,该个体卵细胞的基因组成可能为Aaa
20. 由于缺乏的凝血因子不同,血友病存在甲和乙两种类型。控制甲型血友病的基因为a,位于X染色体上。控制乙型血友病的基因为b,位于常染色体上。下图1是某家系血友病的遗传图谱,图2表示该家系部分成员与血友病相关基因的电泳结果(A、B、a、b基因均只电泳出一个条带)。下列分析正确的是( )
A. 条带①表示B基因,条带④表示a基因,该家族中3号患乙型血友病
B. 若对5号进行电泳,则会出现条带①②③或①②
C. 5号与基因型和3号相同的女性婚配,他们生育一患血友病孩子的概率是1/3
D. 某个体的染色体上A基因或B基因缺失可能导致其患上血友病
第Ⅱ卷(非选择题,共55分)
三、非选择题:本题共5小题,共55分。
21. 研究发现,线粒体内的部分代谢产物可参与调控核内基因的表达,进而调控细胞的功能。下图为T细胞中发生上述情况的示意图,请据图回答下列问题:
(1)丙酮酸进入线粒体后先经氧化脱羧形成乙酰辅酶A,再彻底分解成_______和[H]。[H]经一系列复杂反应在_______与_______结合产生水和大量的能量,同时产生自由基。过量自由基可攻击和破坏_______进而破坏线粒体膜。
(2)线粒体中产生的乙酰辅酶A可以进入细胞核,使_______中与DNA结合的蛋白质乙酰化,激活干扰素基因的转录。
(3)线粒体内产生的自由基穿过线粒体膜到细胞质基质中,激活NFAT等调控转录的蛋白质分子,激活的NFAT可穿过_______进入细胞核,促进白细胞介素基因的转录。转录后形成的mRNA分子与_______结合,经翻译过程合成白细胞介素,经过_______(细胞器)加工后,分泌出细胞。
(4)据图分析,T细胞线粒体内产生的_______可参与调控核内基因的表达,其意义是_______。
22. 小麦、水稻等大多数植物,在暗反应阶段,CO2被C5固定以后形成C3,进而被还原成(CH2O),这类植物称为C3植物。玉米、甘蔗等原产在热带的植物,CO2中的碳首先转移到草酰乙酸(C4)中,然后转移到C3中,这类植物称为C4植物,其固定CO2的途径如图1所示。芦荟、仙人掌等植物白天气孔关闭,夜间气孔开放,这类植物在进化中形成了特殊的固碳途径,如图2所示,这类植物称为CAM植物。(注:PEP羧化酶比RuBP羧化酶对CO2的亲和力更强)
(1)C4植物中固定CO2的酶是_______,最初固定CO2的物质是_______。
(2)C4植物的光反应发生在_______细胞。在炎热干旱夏季的中午,C4植物的CO2补偿点_______(填“大于”“等于”或“小于”)C3植物。
(3)CAM植物参与卡尔文循环的CO2直接来源于________过程,白天其叶肉细胞能产生ATP的场所是_______。
(4)暗反应中RuBP羧化酶在CO2浓度高时催化RuBP固定CO2合成有机物;在CO2浓度低时催化RuBP与O2进行光呼吸,分解有机物。环境条件相同的情况下,分别测量单位时间内C3植物和C4植物干物质的积累量,发现C4植物干物质积累量近乎是C3植物的两倍,据题意推测原因是_______。(至少答出两点,不考虑呼吸作用的影响)
23. 对于雌、雄异体的生物来说,有许多性状的遗传与性别密切关联。现提供三种遗传现象如表所示,请据表分析回答:
(1)某种哺乳动物的毛色有红褐色和红色,该相对性状由常染色体上的一对等位基因控制(A表示红褐色基因,a表示红色基因),此等位基因的表达受性激素影响,A基因在雄性中为显性,a基因在雌性中为显性。若一对基因型相同但表现型不同的亲本杂交,让其子代中红褐色雄性与红色雌性个体随机交配,子二代中红色雌性个体所占的比例为__________。
(2)某种蝴蝶常染色体上一对等位基因H(黄色)和h(白色)控制着蝴蝶的体色:雄性可以有黄色和白色,而雌性只能表现白色(不考虑致死的情况)。现提供一种杂交组合,要求根据体色就可以判断亲本及产生的子一代的性别:若父本基因型为Hh,则母本基因型为_______;若父本基因型为HH,则母本基因型应为_______________________________。
(3)有同学认为处于性染色体X和Y同源区段的等位基因A、a的遗传方式与性别不再关联。如果你想反驳他,你可以有________种不同基因型的杂交组合方式作为证据。你选取的亲本基因型最好是______________________________________,这样子代中所有雄性均表现为一种性状,所有雌性均表现为另一种性状。
24. SNP是基因组水平上由单个核苷酸的变异引起的DNA序列多态性。SNP在拟南芥基因组中广泛存在,在不同DNA分子及同一DNA分子的不同部位存在大量SNP位点。某些SNP在个体间差异稳定,可作为DNA上特定位置的遗传标记。科研人员利用SNP对拟南芥抗盐突变体的抗盐基因进行定位。
(1)研究者用化学诱变剂处理野生型拟南芥,处理后的拟南芥自交得到的子代中抗盐:不抗盐=1:3,据此判断抗盐为_______性状。
(2)为进一步得到除抗盐突变外,其他基因均与野生型相同的抗盐突变体(记为m),可采用以下实验方案。________。多次重复以上操作,最终获得所需植株。
(3)为确定抗盐基因在Ⅱ号还是Ⅲ号染色体上,研究者用抗盐突变体m与另一野生型植株B杂交,用分别位于两对染色体上的SNP1和SNP2(如图)进行基因定位。
①将m和B进行杂交,得到的F1植株自交。将F1植株所结种子播种于_____的选择培养基上培养,得到F2抗盐植株。
②分别检测F2抗盐植株的SNP1和SNP2,若全部个体的SNP1检测结果为_______,SNP2检测结果中SNP2m和SNP2B的比例约为_______,则抗盐基因在Ⅱ号染色体上,且与SNP1m不发生互换。
25. 玉米是雌雄同株异花的农作物。科学家发现,玉米籽粒正常与干瘪受一对等位基因A/a控制,干瘪的籽粒无发芽能力;玉米的育性受另外一对等位基因M/m控制,其中基因型为MM、Mm个体可产生可育的雌雄配子,mm表现为雄性不育。
(1)将基因型为MM的正常玉米籽粒种植,开花时随机受粉,成熟后收获种子(F1)再种植。F1植株自交,有1/2的F1植株果穗上结出干瘪种子,则亲代正常籽粒中纯合体所占比例为________。
(2)将基因型为AaMm的植株连续自交两代,发现F1植株中雄性可育植株与雄性不育植株的比例为3:1,则可判断A/a、M/m两对等位基因位于________(填“一对”或“两对”)同源染色体上。F2植株中雄性不育个体所占的比例为_________。
(3)在玉米杂交育种过程中,为了持续获得雄性不育植株,将雄配子致死基因B(含有基因B的雄配子致死)、红色荧光基因R(正常玉米黄色胚)和花粉育性恢复基因M(使雄性不育植株恢复育性)构成紧密连锁的“元件”,可通过转基因技术将单个“元件”导入雄性不育植株细胞的染色体上。转基因植株进行自交,F1的基因型及比例为___________。F1个体之间随机受粉,得到的种子中雄性可育种子占的比例为_________。快速辨别雄性不育种子和转基因雄性可育种子的方法是___________。(以上植株均不含a基因)
(4)将上述转基因植株作母本与基因型为MM的玉米杂交,F1自交,假设所有卵细胞均可受精,F2植株中有1/8的雄性不育植株,可知单个基因B、R和M构成的紧密连锁的“元件”导入雄性不育植株细胞的(填“①”“②”或“①或②”)__________染色体上。
物质X溶液的浓度
未通入空气组的吸收速率
通入空气组的吸收速率
30 mml·L-1
3 mml/min
3 mml/min
50 mml·L-1
3 mml/min
3 mml/min
组别
P
F1
F2
实验一
紫花雌×红花雄
全为紫花
紫花:红花=5:1
实验二
红花雌×红花雄
全为紫花
?
遗传现象
相关基因的位置
遗传特点
伴性遗传
性染色体
表现型与性别总是相关联
从性遗传
常染色体
通常杂合子的表现型与性别相关联
限性遗传
常染色体或性染色体
性状只在一种性别表达,而在另一种性别完全不表达
相关试卷 更多
- 1.电子资料成功下载后不支持退换,如发现资料有内容错误问题请联系客服,如若属实,我们会补偿您的损失
- 2.压缩包下载后请先用软件解压,再使用对应软件打开;软件版本较低时请及时更新
- 3.资料下载成功后可在60天以内免费重复下载
免费领取教师福利 







