重庆市万州第二高级中学2025-2026学年高二上学期10月月考生物试题(Word版附解析)
展开
这是一份重庆市万州第二高级中学2025-2026学年高二上学期10月月考生物试题(Word版附解析),文件包含重庆市万州第二高级中学2025-2026学年高二上学期10月月考生物试题原卷版docx、重庆市万州第二高级中学2025-2026学年高二上学期10月月考生物试题Word版含解析docx等2份试卷配套教学资源,其中试卷共32页, 欢迎下载使用。
一、单项选择题(本题共 20 小题,每小题 2.5 分,共 50 分。每小题只有一个选项符合要求)
1. 下列关于基因突变的叙述,正确的是( )
A. 基因突变具有随机性,如基因 A 可以突变成 a1 或 a2、a3
B. 某些生物的变异来源只能是基因突变
C. DNA 分子中发生了碱基对的增添,即发生基因突变
D. 在高倍镜下观察染色体,可判断基因突变的具体部位
【答案】B
【解析】
【分析】基因突变是指 DNA 分子上发生碱基对的增添、缺失或替换,导致基因结构发生改变的过程。
【详解】A、某作物的基因 A 可以突变成 a1 或 a2、a3,这说明基因突变具有不定向性,A 错误;
B、某些生物的变异来源只能是基因突变,如病毒和原核生物只能发生基因突变,不能发生基因重组和染色
体变异,B 正确;
C、如果 DNA 分子中发生的碱基对的增添在非基因片段,则未发生基因突变,C 错误;
D、基因突变是指 DNA 分子发生碱基对的替换、增添和缺失而引起的基因结构的改变,在显微镜下观察不
到,D 错误。
故选 B。
2. 下列有关基因重组的叙述,正确的是( )
A. 基因重组是生物变异的根本来源,为生物的进化提供了原材料
B. 基因重组产生新的基因型,出现新性状
C. 进行减数分裂时,非同源染色体的非等位基因的自由组合能导致基因重组
D. 基因型为 Aa 的个体自交,因基因重组而导致子代性状分离
【答案】C
【解析】
【详解】A、基因突变是生物变异的根本来源,A 错误;
B、基因重组可以产生新的基因型,但不能产生新基因和新性状,B 错误;
C、进行减数分裂时,在减数第一次分裂后期,非同源染色体的非等位基因的自由组合能导致基因重组,C
正确;
第 1页/共 22页
D、基因型为 Aa 的个体自交,因等位基因分离和雌雄配子的随机结合而导致子代性状分离,D 错误。
故选 C。
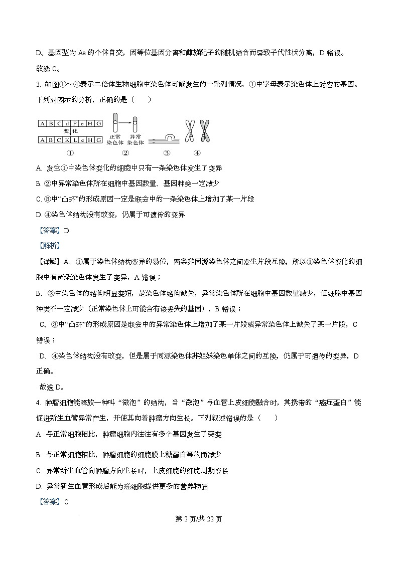
3. 如图①~④表示二倍体生物细胞中染色体可能发生的一系列情况,①中字母表示染色体上对应的基因。
下列对图示的分析,正确的是( )
A. 发生①中染色体变化的细胞中只有一条染色体发生了变异
B. ②中异常染色体所在细胞中基因数量、基因种类一定减少
C. ③中“凸环”的形成原因一定是联会中的一条染色体上增加了某一片段
D. ④染色体结构没有改变,仍属于可遗传的变异
【答案】D
【解析】
【详解】A、①属于染色体结构变异的易位,两条非同源染色体之间发生片段互换,所以①染色体变化的细
胞中有两条染色体发生了变异,A 错误;
B、②中染色体的结构明显变短,是染色体结构缺失,异常染色体所在细胞中基因数量减少,但细胞中基因
种类不一定减少(正常染色体上可能含有该丢失的基因),B 错误;
C、③中“凸环”的形成原因是联会中的异常染色体上增加了某一片段或异常染色体上缺失了某一片段,C
错误;
D、④染色体结构没有改变,但是属于同源染色体非姐妹染色单体之间的互换,仍属于可遗传的变异,D
正确。
故选 D。
4. 肿瘤细胞能释放一种叫“微泡”的结构,当“微泡”与血管上皮细胞融合时,其携带的“癌症蛋白”能
促进新生血管异常产生,并使其向着肿瘤方向生长。下列叙述错误的是( )
A 与正常细胞相比,肿瘤细胞内往往有多个基因发生了突变
B. 与正常细胞相比,肿瘤细胞的细胞膜上糖蛋白等物质减少
C. 异常新生血管向肿瘤方向生长时,上皮细胞的细胞周期变长
D. 异常新生血管形成后能为癌细胞提供更多的营养物质
【答案】C
第 2页/共 22页
【解析】
【详解】A、癌变的发生并不是单一基因突变的结果,而是一系列的原癌基因与抑癌基因的变异逐渐积累的
结果,与正常细胞相比,肿瘤细胞内往往有多个基因发生了突变,A 正确;
B、癌细胞的细胞膜上的糖蛋白等物质减少,因此与正常细胞相比,肿瘤细胞的细胞膜上糖蛋白等物质减少,
B 正确;
C、当“微泡”与血管上皮细胞融合时,其携带的“癌症蛋白”能促进新生血管异常产生,并使其向着肿瘤
方向生长,说明异常新生血管向肿瘤方向生长后,上皮细胞会无限增殖,细胞周期会变短,C 错误;
D、癌细胞代谢旺盛,异常新生血管形成后,能为癌细胞提供更多的营养物质,D 正确。
故选 C。
5. 将洋葱(2n=16)放在装满清水的广口瓶上,让洋葱底部接触水面。待洋葱长出约 1cm 左右的不定根时,再
将整个装置放入 4℃环境下继续培养 36h,然后取根尖制作成临时装片在显微镜下观察。下列与此相关的叙
述中正确的是
A. 卡诺氏液的作用是使洋葱根尖的组织细胞相互分离开来
B. 显微镜的视野中可以观察到 16、32 或 64 条染色体的细胞
C. 显微镜的视野中可以观察到四分体和同源染色体分离现象
D. 4℃的低温通过抑制着丝点的分裂而使细胞染色体数目加倍
【答案】B
【解析】
【详解】A、卡诺氏固定液适用于一般植物组织和细胞的固定,但是没有解离的作用,不能使洋葱根尖的组
织细胞相互分离开来,A 错误;
B、洋葱体细胞中染色体数目为 16 条,则其有丝分裂后期染色体数目为 32 条,4℃环境导致染色体数目加
倍,则细胞中最多会出现 64 条染色体,B 正确;
C、洋葱根尖只能进行有丝分裂,而四分体和同源染色体的分离都发生于减数分裂过程中,C 错误;
D、4℃的低温通过抑制纺锤体的形成而使细胞染色体数目加倍,D 错误。
故选 B。
6. 在一个与外界隔绝的岛屿上,某科研团队调查当地居民中两种常见的单基因遗传病甲和乙的发病率,发
现甲病的发病率在男性和女性中不同,乙病的发病率在男性和女性中相同,所得数据如图所示(不考虑 X、
Y 染色体的同源区段)。下列说法正确的是( )
第 3页/共 22页
A. 甲病是显性遗传病,乙病是隐性遗传病
B. 人群中控制甲病致病基因的基因频率为 20%
C. 调查人群中遗传病的发病率,可在患者家系中调查
D. 该女性群体中同时患甲、乙两种病的概率为 1.8%
【答案】B
【解析】
【详解】A、由图可知,甲病的男性患者多于女性患者,乙病的发病率低,而且在男性和女性中相同,说明
甲病最可能是伴 X 染色体隐性遗传病(用 A/a 表示),乙病可能是常染色体隐性遗传病(用 B/b 表示),A
错误;
B、甲病中男性患者占 20%,由于甲病最可能是伴 X 染色体隐性遗传病,XaY 为 20%,则 Xa 的基因频率为
20%,B 正确;
C、调查人群中遗传病的发病率,可在人群中随机取样调查,C 错误;
D、在该女性群体中,甲病的发病率为 4%,乙病的发病率为 9%,因此同时患甲、乙两种病的概率为 4%×
9%=0.36%,D 错误。
故选 B。
7. 下列有关变异和人类疾病的说法中,正确的有( )
①由环境引起的变异是不能够遗传的
②基因中脱氧核苷酸的种类、数量和排列顺序的改变就是基因突变
③基因重组发生在受精作用的过程中
④人工诱变所引起的基因突变或染色体的变异都是有利的
⑤细胞中含有两个染色体组的个体称为二倍体
⑥人类的大多数疾病与基因有关,也与生活方式和环境有关
A. 2 项 B. 3 项 C. 4 项 D. 6 项
【答案】A
【解析】
【详解】①由环境引起的变异是不能够遗传的,因为遗传物质没有改变,①正确;
第 4页/共 22页
②基因中脱氧核苷酸的种类、数量和排列顺序的改变从而引起基因结构的改变就是基因突变,②正确;
③基因重组发生在减数分裂的过程中,③错误;
④人工诱变所引起的基因突变或染色体的变异具有多害少利性,④错误;
⑤细胞中含有两个染色体组的个体,如由受精卵发育而来的个体称为二倍体,但由配子发育而来的个体称
单倍体,⑤错误;
⑥人类的疾病与基因有关,也与染色体、生活方式和环境有关,⑥错误。
综上所述,有两项正确,A 正确,BCD 错误。
故选 A。
8. 将植物 A(2N)与植物 B(2N)杂交得到能正常成活的 F1,用显微镜观察植物 B 和 F1 处于同一分裂时
期的两个细胞,分别看到了 24 条两两配对的染色体和 22 条不配对的染色体。下列叙述错误的是( )
A. 用秋水仙素处理 F1 幼苗可能形成新的物种
B. 配对的染色体形态相同,所含的基因也相同
C. 这两个细胞处于减数第一次分裂的某一时期
D. 植物 A 的体细胞中染色体数目为 20 条
【答案】B
【解析】
【详解】A、因为在减数第一次分裂的前期,同源染色体两两配对,据此可知,植物 B 的体细胞中有 24 对
同源染色体,F1 个体的体细胞中含有 22 条染色体,这 22 条染色体均为非同源染色体,进而说明植物 A(2N)
与植物 B(2N)属于两个不同的物种,F1 个体不育,用秋水仙素处理 F1 幼苗使其染色体数目加倍后,可能
形成新的物种,A 正确;
B、配对的染色体为同源染色体,形态和大小一般都相同,但所含的基因不一定相同,B 错误;
C、同源染色体两两配对,发生在减数第一次分裂的前期,C 正确;
D、综上分析,F1 个体的体细胞中含有 22 条染色体,其中 12 条来自植物 B 产生的配子,10 条来自植物 A
产生的配子,进而推知,植物 A 的体细胞中染色体数是 20 条,D 正确。
故选 B。
9. 在某基因型为 AA 的二倍体水稻根尖中,发现一个如图所示的细胞(图中Ⅰ、Ⅱ表示该细胞中部分染色
体,其他染色体均正常),以下分析合理的是( )
第 5页/共 22页
A. a 基因产生的原因可能是其亲代产生配子时发生了基因突变
B. 该细胞一定发生了染色体变异,一定没有发生基因自由组合
C. 该细胞产生的各项变异均可在光学显微镜下直接进行观察
D. 该细胞的变异均为可遗传变异,都可通过有性生殖传给后代
【答案】B
【解析】
【分析】题图分析,基因型为 AA 的二倍体水稻根尖中,发现一个 Aa 的细胞,说明根尖细胞发生了基因突
变;另外Ⅱ号染色体三条,说明根尖细胞发生了染色体变异。
【详解】A、植物的根尖分生区细胞不能进行减数分裂,只能进行有丝分裂,所以 a 基因的出现是有丝分裂
过程中发生了基因突变,A 错误;
B、图示细胞中Ⅱ号染色体细胞中有三条,说明发生了染色体数目变异,同时基因的自由组合发生在减数第
一次分裂后期,而根尖细胞中只能发生有丝分裂,不能发生减数分裂,因此一定没有发生基因自由组合,B
正确;
C、该细胞中发生的变异有基因突变和染色体数目变异,其中基因突变在显微镜下看不见,C 错误;
D、可遗传变异的来源有基因突变、基因重组和染色体变异,体细胞发生的突变不能通过有性生殖传给后代,
D 错误。
故选 B。
10. 某育种工作者在一次杂交实验时,偶然发现了一个罕见现象:选取的高茎(DD)豌豆植株与矮茎(dd)
豌豆植株杂交,得到的 F1 全为高茎;其中有一棵 F1 植株自交得到的 F2 出现了高茎∶矮茎=35∶1 的性状分
离比,分析此现象可能是由于环境骤变如降温引起的。以下说法最不可能的是( )
A. 这一植株 F1 的出现发生了染色体数目变异
B. 这一植株 F1 的基因型为 DDdd
C. 这一植株 F1 产生的含有隐性基因的配子所占比例为 1/4
D. 这一植株 F1 自交,产生的 F2 基因型有 5 种,比例为 DDDD∶DDDd∶DDdd∶Dddd∶dddd=1∶8∶18∶8∶1
【答案】C
【解析】
第 6页/共 22页
【详解】AB、依题意可知:正常情况下,F1 的基因型为 Dd,但由于环境骤变如降温影响,一棵 F1 植株自
交得到的 F2 出现了高茎∶矮茎=35∶1 的性状分离比,据此可推知:这一植株 F1 的出现发生了染色体数目变
异,该变异植株 F1 的基因型为 DDdd,A、B 正确;
C、该变异植株 F1 产生的配子及其比例为 DD∶Dd∶dd=1∶4∶1,可见,产生的含有隐性基因的配子所占比例
为 5/6,C 错误;
D、该变异植株 F1 产生的配子及其比例为 DD∶Dd∶dd=1∶4∶1,该植株自交,根据棋盘法,产生的 F2 基因型
有 5 种,比例为 DDDD∶DDDd∶DDdd∶Dddd∶dddd=1∶8∶18 ∶8∶1,D 正确。
故选 C。
11. 如图是某种单基因遗传病的遗传系谱图(已知致病基因不位于 X、Y 染色体的同源区段上),下列说法
错误的是( )
A. 该致病基因位于常染色体上
B. Ⅰ2、Ⅰ3 和Ⅱ2 基因型一定相同
C. Ⅰ4 与Ⅱ4 基因型一定相同
D. Ⅲ1 是患病男孩的概率为 1/4
【答案】C
【解析】
【详解】A、该系谱图Ⅰ3 女患者,但是子代儿子正常,说明不是伴 X 隐性遗传病,Ⅰ2 患病,但是Ⅱ1 女儿
正常,说明不是伴 X 显性遗传。说明该致病基因位于常染色体上(设该病用 A、a 基因表示),A 正确;
B、该病可能是常染色体显性遗传病或者隐性遗传病,若为常染色体显性遗传病,则Ⅰ2、Ⅰ3 和Ⅱ2 基因型
都为 Aa,若常染色体隐性遗传病,则Ⅰ2、Ⅰ3 和Ⅱ2 基因型都为 aa,B 正确;
C、若为常染色体显性遗传病,Ⅰ4 为 aa,Ⅱ4 为 aa,Ⅰ4 与Ⅱ4 基因型相同的概率为 100%;若为常染色体隐
性遗传病,Ⅰ4 的基因型无法确定,Ⅱ4 为 Aa,C 错误;
D、若为常染色体显性遗传病,Ⅱ2 为 Aa,Ⅱ3 为 aa,则Ⅲ1 是患病男孩(Aa)的概率为 1/2×1/2=1/4;若为
常染色体隐性遗传病,Ⅱ2 为 aa,Ⅱ3 为 Aa,则Ⅲ1 是患病男孩(Aa)的概率为 1/2×1/2=1/4,D 正确。
故选 C。
12. 如图为某果蝇及其一个体细胞内染色体组成示意图,下列有关说法中正确的是( )
第 7页/共 22页
A. 一个染色体组携带有能控制果蝇生长发育所需的全部遗传信息
B. 该果蝇为二倍体,减数分裂时可能存在 16 条染色体的细胞
C. 果蝇体内的细胞,都最多只含有两个染色体组
D. 图示细胞有两个染色体组,减数第二次分裂的所有细胞都只含一个染色体组
【答案】A
【解析】
【分析】分析题图可知,该图是雌果蝇的体细胞的染色体组型,果蝇体细胞含有 4 对染色体,2 个染色体组,
分别是Ⅱ、Ⅲ、Ⅳ、X 和Ⅱ、Ⅲ、Ⅳ、X。
【详解】A、一个染色体组是指细胞中的一组完整非同源染色体,它们在形态和功能上各不相同,但又互相
协助,携带有能控制果蝇生长发育所需的全部遗传信息,A 正确;
B、该果蝇为二倍体,减数分裂时可能存在 4 条或 8 条染色体的细胞,B 错误;
C、果蝇体内的细胞中,生殖细胞只含有一个染色体组,处于有丝分裂后期的细胞中含有四个染色体组,其
余都含有两个染色体组,C 错误;
D、图示细胞有两个染色体组,减数第二次分裂的细胞中含一个或两个染色体组,D 错误。
故选 A。
13. 如图是某植物(二倍体)的多种育种方法途径,a~f 是育种处理手段(其中 e 是射线处理),甲、乙、
丙分别代表不同植株。分析以下说法错误的是( )
A. 图中 c、f 过程都可用秋水仙素处理萌发的种子或幼苗
B. 杂交育种过程如需获得显性纯合子需经历较长的纯化过程,单倍体育种由配子直接加倍获得纯合子,育
种年限短
C. 植株甲和植株丙是纯系植株,植株乙具有新基因
第 8页/共 22页
D. d 和 b 过程可发生基因重组,f 过程发生了染色体变异
【答案】A
【解析】
【详解】A、a→b→c→丙表示单倍体育种,种子或幼苗→e→乙表示诱变育种,种子或幼苗→f→新品种表示
多倍体育种,单倍体育种中一般没有种子,只能用秋水仙素处理幼苗,A 错误;
B、杂交育种和单倍体育种都能获得显性纯合子,不同 是杂交育种操作简单,但育种年限较长,而单倍体
育种技术复杂,但育种年限短,B 正确;
C、通过杂交育种筛选获得的植株甲,通过单倍体育种获得的植株丙,都是纯合子,经过射线处理获得的植
株乙已经发生基因突变,具有新基因,C 正确;
D、d 和 b 过程都存在减数分裂,都可发生基因重组,f 过程发生染色体数目变异获得多倍体,D 正确。
故选 A。
14. 一对表现型正常的夫妇,生育了一个有 3 条性染色体的血友病男孩。某同学结合下图分析该男孩的病因,
下列叙述错误的是( )
A. 该男孩的性染色体组成若为 XXY,则患血友病最可能与图丁有关
B. 该男孩的性染色体组成若为 XYY,则患病最可能与图乙有关
C. 该男孩患病若与图乙有关,其性染色体组成可能是 XXY
D. 该男孩患病若与图甲有关,其父亲可能发生了基因突变
【答案】C
【解析】
【分析】据图分析,甲图为初级精母细胞的一对同源常染色体未分离;乙图为次级精母细胞的一对姐妹染
色单体分开后移向同一极;丙图为初级卵母细胞的一对同源染色体未分离;丁图为次级卵母细胞的一对姐
妹染色单体分开后移向同一极。
【详解】A、一对表现型正常的夫妇,生育了一个有 3 条性染色体的血友病男孩,故表现型正常的夫妇的基
因型是 XBXb 和 XBY,该男孩的性染色体组成若为 XXY,则其患血友病的基因型为 XbXbY,说明该男孩的
XbXb 来自母亲,是由于母亲的卵原细胞在形成卵细胞的减数第二次分裂过程中出现异常,着丝粒分裂后所
第 9页/共 22页
形成的两条 Xb 染色体没有正常分离,而是移向了细胞同一极,产生了基因型为 XbXb 的异常卵细胞,因此
该男孩患病最可能与图丁有关,A 正确;
B、若该男孩的性染色体组成为 XYY,是其父亲产生精子的过程中,在减数第二次分裂时,两条 Y 染色单
体未分开引起的,因此其患病最可能与图乙有关,B 正确;
C、表现型正常的夫妇的基因型是 XBXb 和 XBY,图乙是次级精母细胞的一对姐妹染色单体分开后移向同一
极,该男孩患病,若与图乙有关,其性染色体组成可能是 XbYY,C 错误;
D、表现型正常的夫妇的基因型是 XBXb 和 XBY,该男孩患病若与图甲有关,则其父亲可能发生基因突变,
XB 突变为 Xb,且 X 和 Y 这对同源染色体在减数第一次分裂后期没有分离,最终产生了基因型为 XbY 的精
子,与 Xb 的正常卵细胞结合,生育出一个患病的男孩 XbXbY,D 正确。
故选 C。
15. 多倍体鱼类较正常鱼个体大、生长快速、抗逆性强。下面是采用低温和秋水仙素处理,利用二倍体鱼培
育多倍体鱼的示意图。下列选项正确的是
A. 由 a、b 分别受精后发育成的①和②所含染色体组数目相同
B. 育种过程中可发生三种可遗传的变异
C. 秋水仙素阻止染色单体分离导致染色体数目加倍
D. 在育种过程中,低温处理和秋水仙素处理作用的原理不同
【答案】B
【解析】
【详解】A、①是由含有两个染色体组 卵细胞和一个染色体组的精子结合而成的,含有 3 个染色体组,②
是由二倍体的受精卵在有丝分裂过程中经秋水仙素处理发育而成的,含有 4 个染色体组,A 错误;
B、图中育种方式涉及到减数分裂,因此可发生三种可遗传的变异(即基因突变、基因重组和染色体变异),
在减数第一次分裂间期和有丝分裂间期可能发生基因突变,产生配子的过程中可发生基因重组,低温和秋
水仙素处理可导致染色体数目加倍,B 正确;
第 10页/共 22页
C、秋水仙素抑制纺锤体形成从而导致染色体数目加倍,C 错误;
D、在育种过程中,低温处理和秋水仙素处理作用的原理相同,都是抑制纺锤体的形成,D 错误。
故选 B。
16. 张谦德在《朱砂鱼谱》中总结的金鱼选种经验是:蓄类贵广而选择贵精,须每年夏间市取数千头,分数
十缸饲养,逐日去其不佳者,百存一二并作两三缸蓄之,加意爱养,自然奇品悉备。从现代生物进化理论
的观点分析,下列叙述正确的是( )
A. 物种的形成必须经历类似“分数十缸饲养”的地理隔离
B. 这种人工培育金鱼依据的原理一定是染色体变异
C. “自然奇品悉备”是金鱼发生定向变异的结果
D. “逐日去其不佳者”相当于选择,决定了金鱼进化的方向
【答案】D
【解析】
【详解】A、物种的形成不一定都要经历地理隔离,比如多倍体的形成,A 错误;
B、基因突变能产生新基因,这种人工培育金鱼方法的原理是基因突变,B 错误;
C、变异是不定向的,C 错误;
D、“逐日去其不佳者”属于人工选择,决定了金鱼进化的方向,D 正确。
故选 D。
17. 美国加利福尼亚州有两个猴面花姐妹种——粉龙头(花瓣呈粉红色)和红龙头(花瓣呈红色)。它们起
源于同一个粉色花的祖先种,两者分布区重叠,前者(粉龙头)由黄蜂授粉,后者(红龙头)由蜂鸟授粉。
下列相关分析正确的是( )
A. 粉龙头和红龙头猴面花是因长期地理隔离而产生生殖隔离形成的
B. 因起源于同一祖先种,所以粉龙头和红龙头猴面花种群的基因库相同
C. 粉龙头猴面花种群产生的突变可能对红龙头猴面花种群的基因频率无影响
D. 两者分布区重叠导致自然选择对两种群基因频率的改变所起的作用完全相同
【答案】C
【解析】
【详解】A、由题干信息知:两种花分布区重叠,不是长期地理隔离而产生生殖隔离形成的两个物种,A 错
误;
B、由题干信息可知,两种花虽然起源于同一祖先种,但它们属于不同的物种,这是因为进化导致它们的基
因库存在差异,B 错误;
第 11页/共 22页
C、变异是自然发生的,理论上一个种群发生的突变对另一种群的基因频率没有影响,C 正确;
D、尽管粉龙头和红龙头猴面花分布区重叠,但由题干信息知,两者传粉动物不同,即自然选择对两种群基
因频率改变所起的作用不相同,D 错误。
故选 C。
18. 自然选择可分为 3 种类型:①稳定性选择,把种群中趋于极端的变异个体淘汰,保留中间常态型的个体;
②分裂性选择,把种群中极端变异的个体按照不同的方向保留,逐渐淘汰中间常态型个体;③单向性选择,
在群体中保存趋于某一极端的变异个体,淘汰趋于另一极端的个体。3 种自然选择类型建模如图Ⅰ~Ⅲ,相
关说法错误的是( )
A. 进化过程中生存环境最稳定的可能是Ⅰ
B. Ⅱ中的自然选择是不定向的
C. 三种自然选择类型都会导致种群基因频率发生改变
D. 桦尺蛾的黑化现象属于单向性选择
【答案】B
【解析】
【详解】A、Ⅰ属于稳定选择,进化过程中生存环境最稳定的可能是Ⅰ,A 正确;
B、自然选择是定向的,B 错误;
C、自然选择可以使基因频率发生定向改变,C 正确;
D、根据题干“单向选择,在群体中保存趋于某一极端变异个体,淘汰另一极端变异个体”可知,桦尺蛾的黑
化现象属于单向选择,D 正确。
故选 B。
19. 如图为我国科学家新近发现的雄性原始鸟类“雅尾鹓鶵”(yuān chú)的化石标本及尾羽形态图,其
同时具有适于快速飞行的扇状尾羽和 1 对形态夸张的长尾羽。繁殖季节,隐身于茂密丛林中的雄鸟靠“抢
眼”的长尾羽吸引雌性。相关叙述不合理的是( )
第 12页/共 22页
A. 化石是研究生物进化最直接的证据
B. 扇状尾羽有助于雅尾鹓鶵躲避敌害
C. 长尾羽性状得以保留与雌鸟的选择偏好无关
D. 推测栖息于开阔湖边的原始鸟类少见长尾羽
【答案】C
【解析】
【分析】利用化石可以确定地球上曾经生活过的生物的种类及其形态、结构、行为等特征。例如,从动物
的牙齿化石推测它们的饮食情况,从动物的骨骼化石推测其体型大小和运动方式;从植物化石推测它们的
形态、结构和分类地位等等。因此,化石是研究生物进化最直接、最重要的证据。
【详解】A、利用化石可以确定地球上曾经生活过的生物的种类及其形态、结构、行为等特征,化石是研究
生物进化最直接、最重要的证据,A 正确;
B、扇状尾羽适于快速飞行,有助于雅尾鹓鶵躲避敌害,B 正确;
C、隐身于茂密丛林中的雄鸟靠“抢眼”的长尾羽吸引雌性,长尾羽性状得以保留与雌鸟的选择偏好有关,C
错误;
D、隐身于茂密丛林中的雄鸟靠“抢眼”的长尾羽吸引雌性,栖息于开阔湖边的原始鸟类若有长尾羽易被天敌
发现,故少见长尾羽,D 正确。
故选 C。
20. 某小鼠种群中 A 对 a 为显性,A 基因频率为 0.5。由于栖息环境温度效应,带有 a 基因的配子中有一定
比例被淘汰而无法存活,此淘汰比例称为淘汰系数,以 s 表示。此种群个体间随机交配,基因 A 和 a 都不
产生突变,没有迁出和迁入,下列说法错误的是( )
A. 环境温度使小鼠种群 A/a 基因频率发生定向改变
B. 随繁殖代数的增加,基因型为 aa 的个体所占比例减小
第 13页/共 22页
C. 若淘汰系数 s=1/3,则 F1 中显性个体的比例为 0.84
D. 若大量基因型为 aa 的个体迁入此种群,则 s 会变大
【答案】D
【解析】
【分析】A 对 a 为显性,A 基因频率为 0.5,即 a 基因频率也为 0.5,若配子均存活,则含 A 配子和含 a 配
子的比例为 1:1。
【详解】A、环境温度效应引起使小鼠种群带有 a 基因的配子中有一定比例被淘汰,说明环境温度起到自然
选择的作用,使 A/a 基因频率发生定向改变,A 正确;
B、栖息环境温度效应会使带有 a 基因的配子中有一定比例被淘汰,则 a 基因频率有所下降,基因型为 aa
的个体所占比例减小,B 正确;
C、若淘汰系数 s=1/3,则存活的 s 配子=2/3,种群中 A:a=1:2/3=3:2,则含 a 配子所占比例为 2/5,群体
F1 中 aa=4/25=0.16,则 F1 中显性个体的比例为 1-0.16=0.84,C 正确;
D、s 为淘汰系数,表示的是比例,是指含有 a 基因的配子中有一定比例被淘汰,大量基因型为 aa 的个体迁
入此种群,s 不一定改变,D 错误。
故选 D。
二、非选择题(本题 5 小题,共 50 分。)
21. 科学家发现多数抗旱性农作物能通过细胞代谢产生一种代谢产物,调节根部细胞液的渗透压,请回答下
列问题:
(1)经检测,这种代谢产物只能在根部细胞产生,而不能在其他部位的细胞产生,究其根本原因,这是由
于_______________的结果。
(2)现有某抗旱农作物,体细胞内有一个抗旱基因(R),其等位基因为 r(旱敏基因)。研究发现 R,r 的
部分核苷酸序列如下:
据此分析,抗旱基因突变为旱敏基因的根本原因是________________;研究得知与抗旱有关的代谢产物主
要是糖类,则该抗旱基因控制抗旱性状的方式是_________________。
(3)已知抗旱性(R)对旱敏性(r)为显性,多颗粒(D)对少颗粒(d)为显性,两对等位基因分别位于
两对同源染色体上,纯合的旱敏性多颗粒植株与纯合的抗旱性少颗粒植株杂交,F1 自交 F2 抗旱性多颗粒植
株中双杂合子占的比例是____________________;若拔掉 F2 中所有的旱敏性植株后,剩余植株自交,F3 中
旱敏性植株的比例是____________________。
第 14页/共 22页
(4)请利用抗旱性少颗粒(Rrdd)和旱敏性多颗粒(rrDd)两植物品种作实验材料。设计一个快速育种方
案(仅含一次杂交),使后代个体全部都是抗旱性多颗粒杂交种(RrDd),用文字简要表述:
___________________。
【答案】(1)基因的选择性表达
(2) ①. 碱基对替换 ②. 基因通过控制酶的合成来控制生物的代谢过程
(3) ①. 4/9 ②. 1/6
(4)先用 Rrdd 和 rrDd 通过单倍体育种得到 RRdd 和 rrDD,然后让它们杂交得杂种 RrDd
【解析】
【分析】1、细胞分化是细胞在形态、结构和生理功能上发生稳定性差异的过程,细胞分化的实质是基因的
选择表达,其遗传物质不发生改变。
2、抗旱型(R)和多颗粒(D)属于显性性状,且控制这两种性状的基因位于两对同源染色体上,这两对等
位基因在遗传时遵循基因的自由组合定律,根据亲本的表现型可推出亲本的基因型,根据基因自由组合定
律解答。
【小问 1 详解】
该代谢产物只能在根部细胞产生,在茎、叶肉细胞中很难找到的根本原因是基因的选择性表达。
【小问 2 详解】
对比 R 基因与 r 基因的核苷酸序列可以知道,R 基因上的 A 被 T 取代从而突变成了 r 基因,这是碱基对的
替换引起的基因突变。与抗旱有关的代谢产物是糖类,糖类的合成需要酶的催化,说明基因可以通过控制
酶的合成来控制生物的新陈代谢。
【小问 3 详解】
由题干信息知,亲本基因型为 rrDD、RRdd,F1 的基因型为 RrDd。①F1 自交, F2 抗旱型多颗粒植株中(4RrDd、
2RRDd、 2RrDD、 1RRDD)双杂合子 RrDd 所占比例为 4/9。②拔掉 F2 中所有的旱敏型植株后,剩余的植
株中 RR 占 1/3,Rr 占 2/3,自交所得 F3 中旱敏型植株 rr 所占比例为 2/3×1/4=1/6。
【小问 4 详解】
单倍体育种能明显缩短育种年限,因此要快速育种应该选用单倍体育种的方法,即先用 Rrdd 和 rrDd 通过单
倍体育种得到 RRdd 和 rrDD,然后让它们杂交得杂种 RrDd。
【点睛】本题以抗旱型农作物的育种和抗旱原理为载体,考查学生对渗透作用和杂交育种的理解,要求学
生知晓基因突变的概念、杂交育种的原理和过程以及渗透作用发生的原因。
22. 果蝇是遗传学研究的经典实验材料,果蝇刚毛和截毛这对相对性状由 X 和 Y 染色体上的一对等位基因
控制,且刚毛(B)对截毛(b)为显性;控制果蝇红眼的基因(R)只存在于 X 染色体上,如图所示。
第 15页/共 22页
请回答下列问题:
(1)上述两对性状的遗传不遵循基因的自由组合定律,原因是
_________________________________________________。
(2)若只考虑刚毛和截毛这对相对性状,则果蝇种群中刚毛雄果蝇的基因组成除图示外,还有________种。
现将两只刚毛果蝇杂交,子代雌果蝇全为刚毛,雄果蝇中既有刚毛,又有截毛,则亲代中雌果蝇的基因型
是_________________。
(3)科研人员发现,果蝇 灰身(H)对黑身(h)为显性,H、h 位于常染色体上,纯合灰身果蝇与黑身果蝇杂
交,后代中出现一只黑身果蝇(甲),甲的出现可能是亲本果蝇在产生配子的过程中发生了基因突变或染色体
片段缺失。研究人员利用基因型为 HH 的果蝇(乙)进行相关实验,弄清了原因。试对实验结果进行预测(假
定一对同源染色体缺失相同片段时胚胎致死,各基因型配子活力相同)。
实验步骤:
①将甲和乙杂交,获得 F1;
②F1 自由交配,观察并统计 F2 的表型及比例。
结果预测:
①若 F2 表型及比例为____________________________,则甲的出现是基因突变导致的;
②若 F2 表型及比例为____________________________,则甲的出现是染色体片段缺失导致的。
【答案】(1)控制这两对相对性状的两对等位基因位于一对同源染色体上(或控制这两对相对性状的两对等
位基因都在性染色体上,或控制这两对相对性状的两对等位基因连锁)
(2) ①. 2 ②. XBXb
(3) ①. 灰身:黑身=3:1 ②. 灰身:黑身=4:1
【解析】
【分析】基因分离定律的实质:在杂合子的细胞中,位于一对同源染色体上的等位基因,具有一定的独立
性;生物体在进行减数分裂形成配子时,等位基因会随着同源染色体的分开而分离,分别进入到两个配子
中,独立地随配子遗传给后代。题意分析:B 和 b 与 R 位于一对同源染色体上,两对基因连锁,不符合基
第 16页/共 22页
因的自由组合定律。果蝇的刚毛(B)对黑身(b)为显性,控制果蝇红眼的基因(R)只存在于 X 染色体上,
图中果蝇的基因型可表示为 XBRYB。
【小问 1 详解】
由于控制这两对相对性状的两对等位基因位于一对同源染色体上(或控制这两对相对性状的两对等位基因
都在性染色体上,或控制这两对相对性状的两对等位基因连锁),故这两对性状的遗传不遵循基因的自由组
合定律。
【小问 2 详解】
由于果蝇刚毛和截毛这对相对性状由X和Y染色体上的一对等位基因(B/b)控制,则雄果蝇的基因型为XBYB、
XbYB、XBYb、XbYb,故雄果蝇基因组成除图示外,还有 3 种。由于子代雄果蝇中既有刚毛,又有截毛,说
明其雄果蝇中 Y 染色体上应该为 b 基因,母本同时含有 B 和 b 基因,而雌果蝇全为刚毛,说明父本的 X 染
色体上含有 B 基因,据此可推测亲代雌果蝇为 XBXb,雄果蝇为 XBYb。
【小问 3 详解】
由于果蝇的灰身(H)对黑身(h)为显性,H、h 为与常染色体上,纯合灰身果蝇与黑身果蝇杂交,后代为
灰身果蝇,但后代中出现一只黑身果蝇(甲),甲的出现可能是亲本果蝇在产生配子的过程中发生了基因突
变或染色体片段缺失。若亲本果蝇在产生配子的过程中发生了基因突变,则甲的基因型为 hh,将甲和乙(HH)
杂交,获得子一代(Bb);子一代自由交配,则子二代的表现型及比例为灰身∶黑身=3∶1;若亲本果蝇在产
生配子的过程中发生了染色体片段缺失,则甲的基因型为 hO,将甲和乙(HH)杂交,获得子一代(Hh、HO);
子一代自由交配,则其 H 的基因频率是 1/2 ,h 的基因频率是 1/4 ,O 的基因频率是 1/4 ,由
于一对同源染色体缺失相同片段时胚胎致死,因此子二代的灰身果蝇的概率为3/4 ,黑身果蝇的概率为3/16 ,
即子二代的表现型及比例为灰身∶黑身=4∶1。
【点睛】熟知分离定律和自由组合定律的实质与应用是解答本题的关键,伴性遗传的特性也是本题的考查
点。正确辨析图中的信息是解答本题的前提。
23. 黏多糖贮积症是一种伴性遗传病,常伴有骨骼畸形,智力低下,下图为黏多糖贮积症 一个家系图,请
回答:
第 17页/共 22页
(1)据图判断,该病最可能是__________性遗传,Ⅳ—5 的致病基因最可能来源于______(Ⅰ—1、Ⅰ—2)。
(2)Ⅲ—3、Ⅲ—4 再生一个孩子,患病的概率为__________。
(3)测定有关基因:Ⅳ—5 患者及其父亲均只测了一对同源染色体中的一条,其母亲测了一对同源染色体
中的二条(分别标为 A、B),将所测基因的一条链的部分碱基序列绘制如图:
比对测序图可知,Ⅳ—5 患者因继承了母亲的_______(A、B)染色体而获得致病基因。与正常人相比,患
者黏多糖贮积症有关基因中发生了碱基_______(填“替换”、“缺失”或“插入”)导致基因突变。
(4)为减少黏多糖贮积症的发生,该家族第 IV 代中个体______应注意进行遗传咨询和产前诊断。
【答案】(1) ①. 隐 ②. Ⅰ—2
(2)1/4 (3) ①. B ②. 缺失
(4)2、4、6
【解析】
【分析】据图分析,Ⅰ—1、Ⅰ—2 均不患病,子代Ⅱ—4 患病,因而黏多糖贮积症为隐性遗传;又因为该
病是一种伴性遗传病,且图示家系中患者均为男性,所以为伴 X 隐性遗传。若用 A、a 表示黏多糖贮积症相
关基因,则Ⅰ—1 基因型为 XAY,Ⅰ—2 的基因型为 XAXa。又因为Ⅲ—7 为男性患者,基因型为 XaY,所以Ⅱ—3
基因型为 XAXa。
【小问 1 详解】
据图分析,Ⅰ—1、Ⅰ—2 均不患病,子代Ⅱ—4 患病,黏多糖贮积症为隐性遗传,Ⅰ—1 基因型为 XAY,Ⅰ—2
的基因型为 XAXa;Ⅳ—5 为患者,基因型为 XaY,因为Ⅰ—1 和Ⅰ—2 中只有Ⅰ—2 含有致病基因,因此Ⅳ—5
第 18页/共 22页
致病基因最可能来源于Ⅰ—2。
【小问 2 详解】
Ⅲ—3 为不患病女性,其母亲Ⅱ—3 基因型为 XAXa,且其儿子Ⅳ—5 患病,基因型为 XAY,所以Ⅲ—3 基因型
为 XAXa,Ⅲ—4 为不患病男性,基因型为 XAY,所以Ⅲ—3 和Ⅲ—4 再生一个患病孩子的概率为 1/2Xa×1/2Y
=1/4XaY。
【小问 3 详解】
据图分析,患者Ⅳ—5 父亲不患病,母亲患病,患者测序结果不同于父亲,与母亲 B 染色体序列相同,因而
是获得 B 染色体而致病;对比测序结构,患者与父亲的序列不同在于该段序列中少了连续的 TC 两个碱基,
所以基因发生了碱基缺失导致基因突变。
【小问 4 详解】
第Ⅲ代中,Ⅲ—2、Ⅲ—3 均为本人不患病,母亲不患病,儿子患病,所以基因型均为 XAXa;Ⅲ—5 本人不
患病,母亲不患病,所以基因型可能为 XAXa 或 XAXA;因此第Ⅳ代中 2、4、6 均可能分别从各自母亲那里获
得患病基因 Xa,应注意进行遗传咨询和产前诊断。
24. 图 1 所示为研究者对分布在喜马拉雅山东侧不同海拔的 358 种鸣禽进行的研究,绘制了该地区鸣禽物种
的演化图(部分)及其在不同海拔分布情况的示意图(图中数字编号和字母代表不同鸣禽物种的种群)。图
2 所示为在某段时间内,种群①中的 A 基因频率的变化情况,请思考回答下列问题:
(1)种群①~⑧在形态结构和生理功能方面的差异,体现了________多样性。在②③④⑤四个种群中,亲
缘关系最近的两个种群是________。
(2)由种群X进化成为⑥⑦两个物种的历程约为700万年,⑥和⑦成为两个不同物种的标志是出现________。
下列关于这一进化历程的分析正确的是________。
A.X 中的个体发生了可遗传的变异
B.⑥⑦中每个个体是进化的基本单位
C.自然选择的直接对象是种群 X 中不同的等位基因
D.自然选择主导喜马拉雅山鸟类进化的方向
E.⑥⑦一直利用相同的生物和非生物资源
第 19页/共 22页
(3)图 2 中在________对应时间段内种群①发生了生物进化,在 T 点时________(填“一定”或“不一定”)
形成新物种。
【答案】(1) ①. 物种 ②. ②③
(2) ①. 生殖隔离 ②. AD
(3) ①. QR ②. 不一定
【解析】
【分析】1、生物多样性包括基因多样性(遗传多样性)、物种多样性和生态系统多样性。
2、现代生物进化理论的主要内容是:①种群是生物进化的基本单位;②突变(包括染色体变异和基因突变)
和基因重组产生进化的原材料,自然条件下的突变和基因重组都是随机的、不定向的;③自然选择使种群
的基因频率发生定向改变,导致生物朝着一定的方向进化;④隔离导致物种形成。
【小问 1 详解】
图中数字编号和字母代表不同鸣禽物种的种群,可见,种群①~⑧在形态结构和生理功能方面的差异,体
现了物种的多样性。分析图 1 可知:分支越向后,亲缘关系越近,因为②、③是由最近的同一祖先进化而
来的,所以在②③④⑤四个种群中,亲缘关系最近的两个种群是②③。
【小问 2 详解】
种群 X 经过漫长的时间进化成为⑥⑦两个物种,说明有新的物种形成,其标志是出现生殖隔离。
A、可遗传的变异为生物进化提供原材料,X 中的个体发生了可遗传的变异,A 正确;
B、种群是生物进化的基本单位,而非个体,B 错误;
C、自然选择的直接对象是种群 X 中不同个体的表型,C 错误;
D、自然选择使种群的基因频率发生定向改变,导致鸟类朝着一定的方向进化,D 正确;
E、由图 1 可知:由种群 X 进化成为⑥⑦两个物种的过程中,由于地理隔离的出现, 导致⑥⑦所利用的生
物和非生物资源出现差异,E 错误。
故选 AD。
【小问 3 详解】
图 2 中在 QR 时间段内,种群①中的 A 基因频率逐渐增大,说明种群①发生了生物进化。在 RT 时间段内,
A 基因频率维持在 0.9,但无法判断是否有生殖隔离产生,所以在 T 点时不一定形成新物种。
25. 近些年,随着抗生素的人均用量增多,细菌耐药率也逐年提高。耐药性一旦产生,药物的治疗作用就明
显下降。为探究抗生素对细菌的选择作用,科研人员做了如下实验:
步骤一:取少量含金黄色葡萄球菌的培养液,均匀涂在培养基平板上,再放上 4 片含有青霉素的圆形滤纸
片,在无菌且适宜的条件下培养 12~16 h,滤纸片周围出现抑菌圈(如图)。测量并记录抑菌圈的直径并取
第 20页/共 22页
平均值,记为 N1。
步骤二:从抑菌圈边缘的菌落上挑取细菌,接种到液体培养基中培养,然后重复上述步骤,培养至第五代。
测量并记录每一代抑菌圈直径的平均值(N2~N5)。
请回答以下问题:
(1)细菌的耐药性变异不会来源于_______。细菌耐药率逐年提高是________的结果。
(2)根据抑菌圈大小可判定药物的抑菌效果,抑菌圈越大,抑菌作用越_______(填“强”或“弱”)。随着培
养代数的增加,抑菌圈直径数据从 N1→N5 会________。
(3)自然选择过程决定生物进化的方向,其直接作用的对象是________。
(4)假设该种群中 AA、Aa 和 aa 的基因型频率分别为 10%、30%和 60%。现假设该种群所生存的环境发
生了一种新的变化,使得各基因型个体的生存能力大小变为 AA=Aa>aa,其中 aa 个体每年减少 10%,而
AA 和 Aa 个体每年增加 10%,则一年后种群中 aa 的基因型频率约为________,该种群________(填“发生
了”或“未发生”)进化。
【答案】(1) ①. 基因重组和染色体变异 ②. 抗生素对细菌进行定向选择
(2) ①. 强 ②. 逐渐变小
(3)生物个体的表型 (4) ①. 55.1% ②. 发生了
【解析】
【分析】现代进化理论的基本内容是:①进化是以种群为基本单位,进化的实质是种群的基因频率的改变。
②突变和基因重组产生进化的原材料。③自然选择决定生物进化的方向。④隔离导致物种形成。
【小问 1 详解】
细菌是原核生物,没有染色体,不能进行有性生殖,也不会发生基因重组,其抗药性变异一般来源于基因
突变,不会来自于染色体变异和基因重组。自然选择决定生物进化的方向,细菌耐药率逐年提高是抗生素
对细菌进行定向选择的结果。
【小问 2 详解】
分析题意可知,抑菌圈越大,表明抗生素的抑菌作用越强。随着培养代数的增加,细菌抗性增强,抗生素
的抑菌作用越弱,抑菌圈直径数据从 N1→N5 会逐渐变小。
【小问 3 详解】
自然选择直接作用的对象是生物个体的表型。
第 21页/共 22页
【小问 4 详解】
种群中 AA、Aa 和 aa 的基因型频率分别为 10%、30%和 60%,则此时基因 A 的基因频率=AA 的基因型频
率+1/2×Aa 的基因型频率=10%+1/2×30%=25%。现假设该种群中共有 100 个个体,则 AA、Aa 和 aa 的个体
数依次是 10、30、60 个,若 aa 个体每年减少 10%,而 AA 和 Aa 个体每年均增加 10%,则下一年时种群中
AA、Aa 和 aa 的个体数依次是 10×(1+10%)=11,30×(1+10%)=33,60×(1-10%)=54 个,因此 aa 的
基因型频率=54/(11+33+54)×100%=55.1%。通过计算可知,一年后种群的基因频率发生了改变,因此该
种群发生了进化。
第 22页/共 22页
相关试卷
这是一份重庆市万州二中2025-2026学年高二上学期10月月考生物试卷(Word版附答案),文件包含月考试题doc、高2024级高二上期月考生物试题答题卡pdf、月老答案doc等3份试卷配套教学资源,其中试卷共10页, 欢迎下载使用。
这是一份2023-2024学年重庆市万州二中学教育集团高二10月月考生物试题含答案,文件包含重庆市万州二中学教育集团2023-2024学年高二10月月考生物试题Word版含解析docx、重庆市万州二中学教育集团2023-2024学年高二10月月考生物试题Word版无答案docx等2份试卷配套教学资源,其中试卷共42页, 欢迎下载使用。
这是一份2023-2024学年重庆市万州第二高级中学高一上学期10月月考生物试题含答案,文件包含重庆市万州市二中2023-2024学年高一10月月考生物试题原卷版docx、重庆市万州市二中2023-2024学年高一10月月考生物试题Word版含解析docx等2份试卷配套教学资源,其中试卷共52页, 欢迎下载使用。
相关试卷 更多
- 1.电子资料成功下载后不支持退换,如发现资料有内容错误问题请联系客服,如若属实,我们会补偿您的损失
- 2.压缩包下载后请先用软件解压,再使用对应软件打开;软件版本较低时请及时更新
- 3.资料下载成功后可在60天以内免费重复下载
免费领取教师福利

