



山西省临汾市多校联考2025-2026学年高一上学期10月月考语文试卷
展开 这是一份山西省临汾市多校联考2025-2026学年高一上学期10月月考语文试卷,文件包含山西省临汾市多校联考2025-2026学年度第一学期10月月考高一语文试卷高一语文pdf、山西省临汾市多校联考2025-2026学年度第一学期10月月考高一语文试卷高一语文答案docx等2份试卷配套教学资源,其中试卷共10页, 欢迎下载使用。
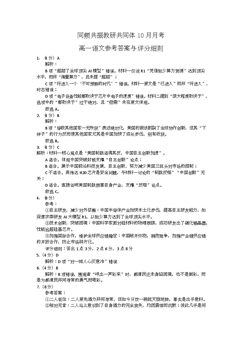
1.(4 分)A
解析:
B 项“超越了全球顶尖 AI 模型”错误。材料一仅说 R1“凭借较少算力资源”达到顶尖
水平,而非“海量算力”,且未提“超越”;
C 项“将进入一个‘不可预测的时代’”错误。材料一原文是“已进入”而非“将进入”,
时态错误;
D 项“电子设备性能都取决于芯片中电子的速度”错误。材料二提到“很大程度取决于”,
选项中的“都取决于”过于绝对,且“亟需”未在原文体现。
故选 A。
2.(4 分)B
解析:
B 项“导致其他国家一无所获”表述绝对化,美国的做法割裂了全球协作创新,但其“下
绊子”的行为反而使其他国家尤其是中国加快了成长步伐,别有收获。
故选 B。
3.(4 分)C
解析:材料一核心观点是“美国制裁适得其反,中国自主创新加速”。
A 适合。体现中国突破封锁支撑“自主创新”论点;
B 适合。展示中国前沿科技发展,自主创新,努力减少美国三巨头对市场的控制;
C 不适合。英伟达 H20 芯片是安全问题,与材料一讨论的“制裁反噬”“中国创新”无
关;
D 适合。直接证明美国制裁损害自身产业,支撑“反噬”论点。
故选 C。
4.(8 分)
参考:
①自主研发,减少对外依赖:中国半导体产业加快本土化步伐,提高自主研发能力,如
深度求索研发 AI 大模型 R1,以较少算力达到了全球顶尖水平。
②技术创新,突破困境:中国科学家面对硅材料的物理极限,成功研发出了硒化铟晶圆,
性能远超硅基芯片。
③加强国际合作,维护全球供应链稳定:中国敞开怀抱,拥抱竞争,加强产业链供应链
的开放合作,防止市场碎片化。
评分细则:答出 1 点 3 分,2 点 6 分,3 点 8 分
5.(4 分)D
解析:D 项“对一城人心灰意冷”错误
6.(4 分)B
解析:B 项错误,围观者“哄出一声彩来”时,郝清民还未身陷困境,也不是倒彩,而
是为郝清民非同寻常的勇气而喝彩。
7.(8 分)
参考答案:
①二人怔住:二人原先酒力非同寻常,但如今只饮一碗就天旋地转,着实是出乎意料。
②相对无言:二人马上意识到了自身酒力的完全丧失,均因震惊而沉默;彼此几乎是同
时做了相同的反应和判断,如此默契便也无须多言了。
③猛地大笑:纵然酒力尽失,但能不欺其志、路逢知己亦是一件此生无憾的幸事;二人
践行了自己的侠义之志,因而感到无比畅快与满足。
评分细则:答出 1 点 3 分,2 点 6 分,3 点 8 分,其他答案言之有理也可酌情给分。
8.(4 分)B D F H
译文:(宋若思)释放了李白,征召他为参谋,不久李白辞职。李阳冰任当涂县令,李
白去投靠他。
评分细则:共 4 处,每处 1 分。
9. (4 分)D
解析:D 项错误,“道寻阳”中“道”意为“路过”,“行道之人弗受”中“道”意为“道
路”,含义不同。
10.(4 分)C
解析:
C 项错误,郭子仪是“请解官以赎”,即请求解除自己的官职来赎李白的罪,但文中未
明确说皇帝因此流放李白。流放夜郎是皇帝直接下诏的结果,与郭子仪的请求无直接因果关
系。
11.(10 分)
(1)(李白)前去拜见贺知章,贺知章看到他的诗文,赞叹道:“您真是被贬下凡的仙
人啊!”
评分细则:关键词:第一个“见”“文”“子”“谪”,判断句式。每处 1 分。
(2)县令又惊又愧,行礼道歉说:“不知道翰林您来到这里。”李白大笑着离开。
评分细则:关键词:“宰”“拜”“谢”“至”“去”。每处 1 分。
12. (4 分)D
解析: D 项中“以景结情”错误。尾联“千载琵琶作胡语,分明怨恨曲中论”是直接
议论和抒情,点明昭君的“怨恨”在乐曲中流传千年,并非通过景物描写来含蓄结尾。
13.(8 分)
参考:
①对王昭君悲剧命运的深切同情(2 分):通过“一去紫台连朔漠,独留青冢向黄昏”
等诗句,概括了昭君远嫁异域、独死他乡的凄凉境遇,表达了诗人对她的深深怜悯。
②对统治者昏庸的含蓄批判(2 分):“画图省识春风面”一句,借用因画工丑化而致使
昭君不被君王识别的典故,含蓄地批评了封建统治者的昏聩不察、埋没人才。
③对昭君思乡之痛与家国之思的共鸣(2 分):“环佩空归月夜魂”想象昭君魂魄月夜归
来的情景,抒发了她至死不渝的思乡之情。诗人借此也寄托了自己在安史之乱后漂泊西南、
有家难归的深沉感慨。
评分细则:答出 1 点 3 分,2 点 6 分,3 点 8 分。意思对即可,若仅列出情感术语而未
简要说明或提及诗句,酌情扣分。
14.(6 分)
(1)看万山红遍 层林尽染
(2)青青子衿 悠悠我心
(3)示例一:风急天高猿啸哀 渚清沙白鸟飞回
示例二:两岸猿声啼不住 轻舟已过万重山
15. (4 分) C
解析:光阴荏苒:时间不知不觉地流逝,其中“荏苒”特指时间的渐进式推移。
曾几何时:指时间过去不久。
旷日持久:指相持的时间过久,白白浪费时间。
经年累月:意为经历很长时间。
披肝沥胆:指剖出肝,滴下胆汁。比喻坦诚相见,竭尽忠诚。
恪尽职守:指谨慎恭敬地完成岗位职责,严守职业规范。
耳熟能详:指因听得次数多而能详尽复述。
了如指掌:形容对事物了解得非常清楚,像把东西放在手掌里给人家看一样。
16. (4 分) B
解析:“打着……为幌子”,句式杂糅;“打着……,在……”,成分残缺,缺主语。
17.(6 分)
参考:英雄好比一座灯塔,它能指引我们穿越人生的迷雾;英雄如同一面旗帜,它能激
励我们凝聚前行的力量。
评分细则:使用比喻(1 分),且喻体和后面的解读逻辑恰切(2 分)。一个分句 3 分;
两个 6 分。
18.写作
阅卷建议:
1.降低审题要求,主要目的是评估学生的写作功底。
2.如果是议论文,重点看论点是否正确且鲜明,论据是否典型且为证明论点服务,结构是
否有内在的逻辑。
3.如果是记叙文,重点看是否会讲故事,是否有细腻生动的细节刻画。
4.根据咱们学生的学情,分数比例大致控制在
50 分以上,10%;
45-50 分,20%;
40-44 分,40%;
35-39 分,20%;
35 分以下,10%。
相关试卷 更多
- 1.电子资料成功下载后不支持退换,如发现资料有内容错误问题请联系客服,如若属实,我们会补偿您的损失
- 2.压缩包下载后请先用软件解压,再使用对应软件打开;软件版本较低时请及时更新
- 3.资料下载成功后可在60天以内免费重复下载
免费领取教师福利 





