若您为此资料的原创作者,认为该资料内容侵犯了您的知识产权,请扫码添加我们的相关工作人员,我们尽可能的保护您的合法权益。
1/7
2/7
3/7
还剩4页未读,
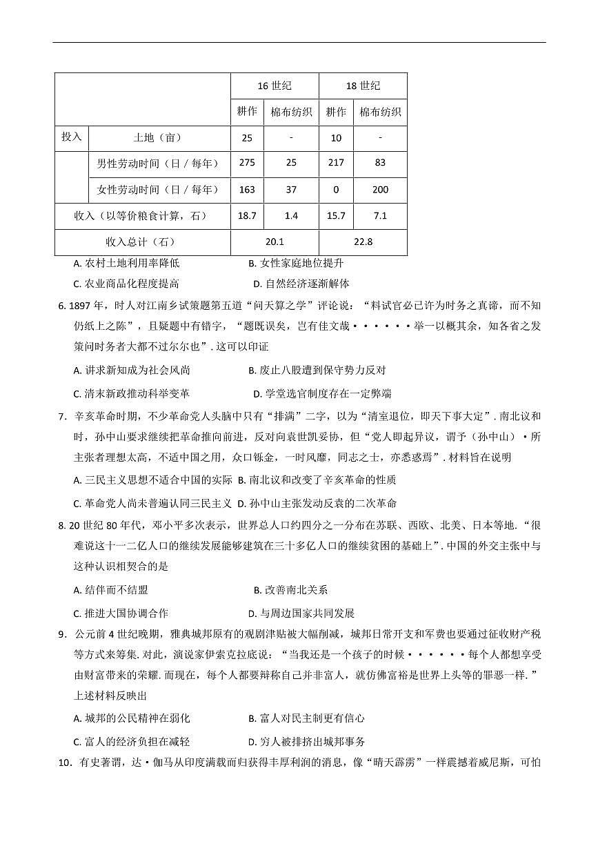
继续阅读
安徽省马鞍山市第二中学2025-2026学年高二上学期9月教学质量监测历史试题(含答案)
展开
这是一份安徽省马鞍山市第二中学2025-2026学年高二上学期9月教学质量监测历史试题(含答案),共7页。
相关试卷
2025—2026学年度安徽省马鞍山市第二中学高二上学期9月教学质量监测历史试题(含答案):
这是一份2025—2026学年度安徽省马鞍山市第二中学高二上学期9月教学质量监测历史试题(含答案),共7页。试卷主要包含了由下表可推知,当时江南地区,图2是某书封面使用的漫画,阅读材料,完成下列要求等内容,欢迎下载使用。
安徽省马鞍山市第二中学2025-2026学年高二上学期9月教学质量监测历史试题(含答案)含答案解析:
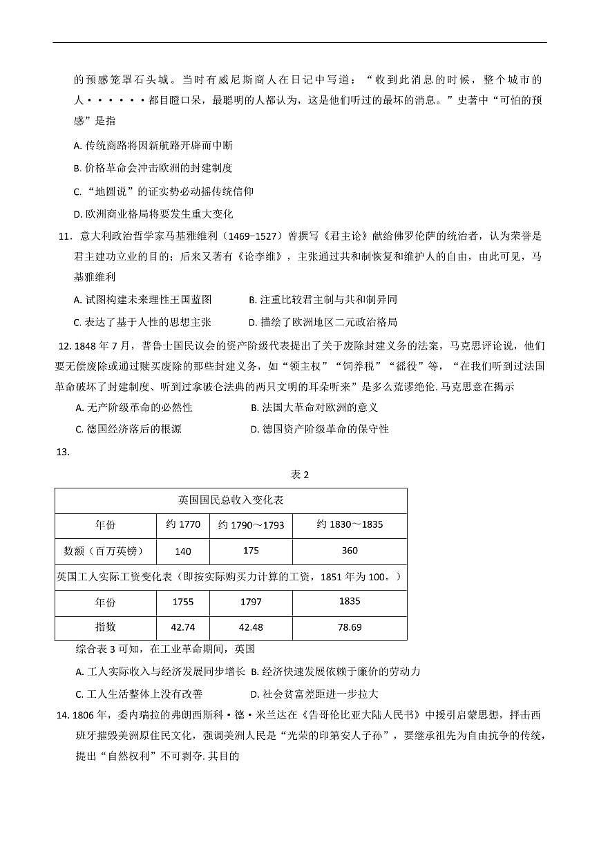
这是一份安徽省马鞍山市第二中学2025-2026学年高二上学期9月教学质量监测历史试题(含答案)含答案解析,共8页。试卷主要包含了由下表可推知,当时江南地区,图2是某书封面使用的漫画,阅读材料,完成下列要求等内容,欢迎下载使用。
安徽省马鞍山市第二中学2025-2026学年高二上学期9月教学质量监测历史试题(含答案):
这是一份安徽省马鞍山市第二中学2025-2026学年高二上学期9月教学质量监测历史试题(含答案),共7页。试卷主要包含了由下表可推知,当时江南地区,图2是某书封面使用的漫画,阅读材料,完成下列要求等内容,欢迎下载使用。
相关试卷 更多
资料下载及使用帮助
版权申诉
- 1.电子资料成功下载后不支持退换,如发现资料有内容错误问题请联系客服,如若属实,我们会补偿您的损失
- 2.压缩包下载后请先用软件解压,再使用对应软件打开;软件版本较低时请及时更新
- 3.资料下载成功后可在60天以内免费重复下载
版权申诉
免费领取教师福利

