若您为此资料的原创作者,认为该资料内容侵犯了您的知识产权,请扫码添加我们的相关工作人员,我们尽可能的保护您的合法权益。
1/6
2/6
3/6
还剩3页未读,
继续阅读
所属成套资源:2024版七年级上册各科学习资料知识点+练习+试卷
成套系列资料,整套一键下载
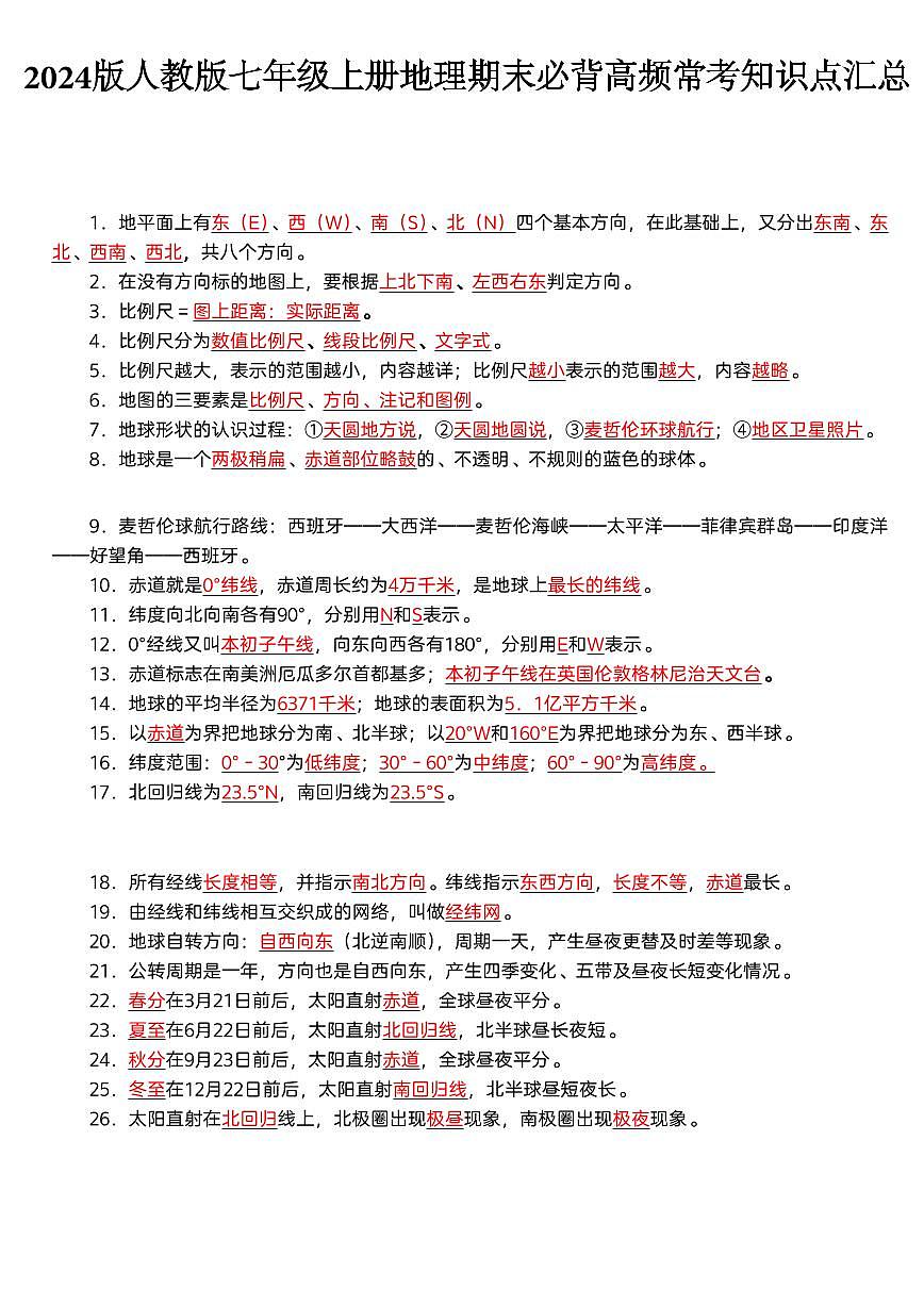
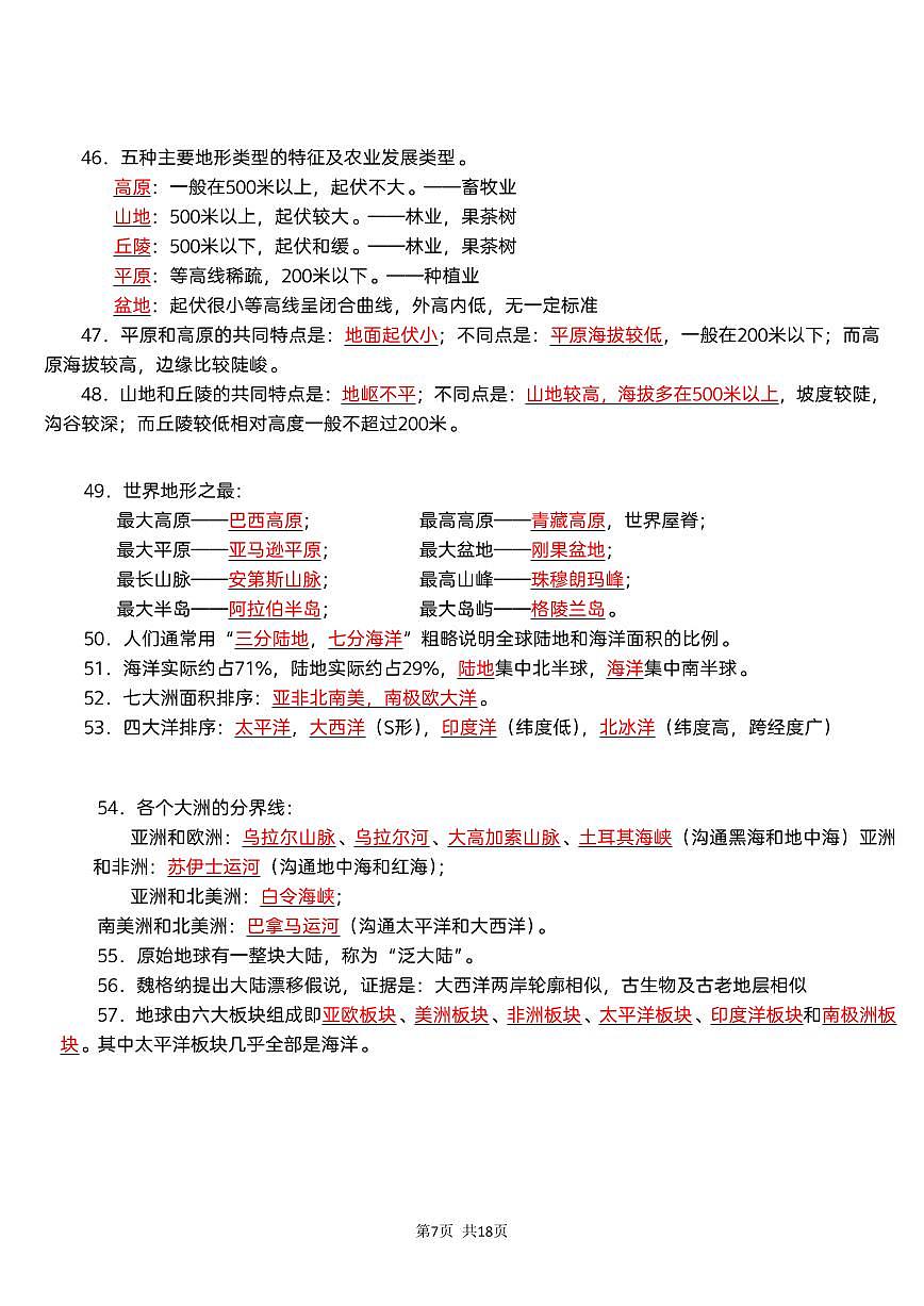
2024版人教版七年级上册地理期末必背高频常考知识点汇总
展开
这是一份2024版人教版七年级上册地理期末必背高频常考知识点汇总,共6页。
相关学案
2025年中考地理考前冲刺:常考必背综合题+答案 学案:
这是一份2025年中考地理考前冲刺:常考必背综合题+答案 学案,共18页。
中考地理必背基础知识点汇总:
这是一份中考地理必背基础知识点汇总,共18页。
人教版(2024版)七年级上册地理期末必背知识点复习讲义:
这是一份人教版(2024版)七年级上册地理期末必背知识点复习讲义,共37页。
资料下载及使用帮助
版权申诉
- 1.电子资料成功下载后不支持退换,如发现资料有内容错误问题请联系客服,如若属实,我们会补偿您的损失
- 2.压缩包下载后请先用软件解压,再使用对应软件打开;软件版本较低时请及时更新
- 3.资料下载成功后可在60天以内免费重复下载
版权申诉
免费领取教师福利

