搜索
      上传资料 赚现金

      安徽省宿州市泗县2024-2025学年七年级下学期期中考试语文试题

      加入资料篮
      立即下载
      查看完整配套(共2份)
      包含资料(2份) 收起列表
      试卷
      安徽省宿州市泗县2024-2025学年七年级下学期期中考试语文试题.pdf
      预览
      答案
      参考答案.docx
      预览
      正在预览:安徽省宿州市泗县2024-2025学年七年级下学期期中考试语文试题.pdf
      安徽省宿州市泗县2024-2025学年七年级下学期期中考试语文试题第1页
      1/4
      安徽省宿州市泗县2024-2025学年七年级下学期期中考试语文试题第2页
      2/4
      参考答案第1页
      1/2
      还剩2页未读, 继续阅读

      安徽省宿州市泗县2024-2025学年七年级下学期期中考试语文试题

      展开

      这是一份安徽省宿州市泗县2024-2025学年七年级下学期期中考试语文试题,文件包含安徽省宿州市泗县2024-2025学年七年级下学期期中考试语文试题pdf、参考答案docx等2份试卷配套教学资源,其中试卷共6页, 欢迎下载使用。
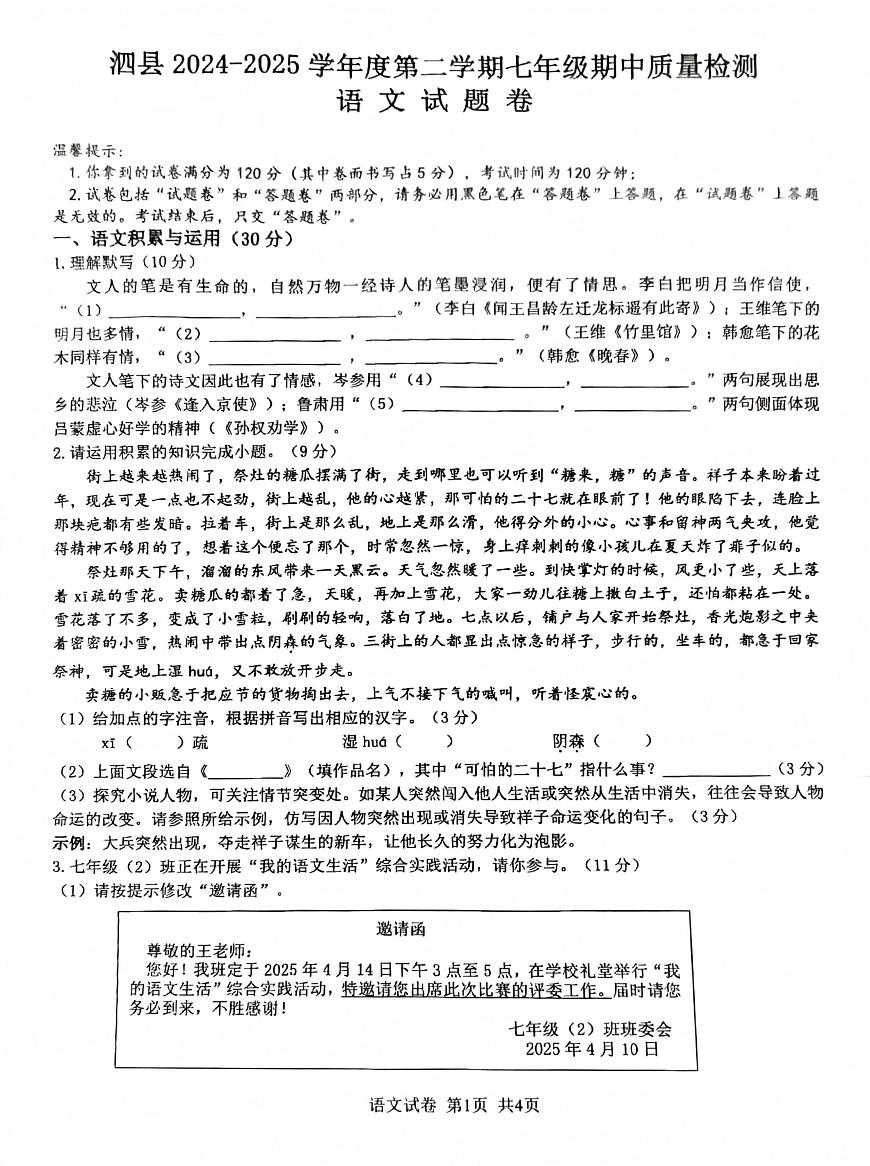
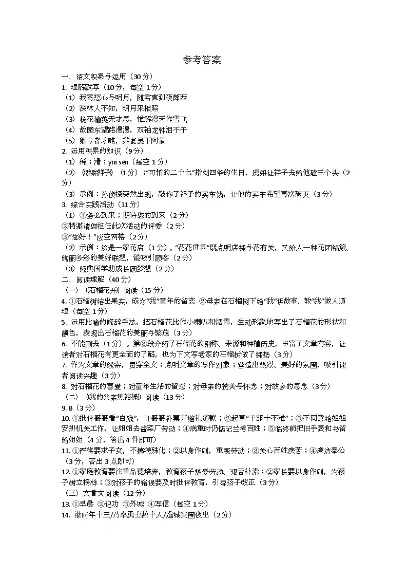
      1. 理解默写(10 分,每空 1 分)
      (1)我寄愁心与明月,随君直到夜郎西
      (2)深林人不知,明月来相照
      (3)杨花榆荚无才思,惟解漫天作雪飞
      (4)故园东望路漫漫,双袖龙钟泪不干
      (5)卿今者才略,非复吴下阿蒙
      2. 运用积累的知识(9 分)
      (1)稀;滑;yīn sēn(每空 1 分)
      (2)《骆驼祥子》(1 分 );“可怕的二十七”指刘四爷的生日,虎妞让祥子去给他磕三个头(2
      分)
      (3)示例:孙侦探突然出现,敲诈了祥子的买车钱,让他的买车希望再次破灭(3 分)
      3. 综合实践活动(11 分)
      (1)①务必到来;期待您的到来(2 分)
      ②特邀请您担任此次活动的评委(2 分)
      ③“您好!”应空两格(2 分)
      (2)示例:这是一家花店(1 分 )。“花花世界”既点明店铺与花有关,又给人一种花团锦簇、
      绚丽多彩的美好联想,能吸引顾客(2 分)
      (3)经典国学助成长圆梦想(2 分)
      二、阅读理解(40 分)
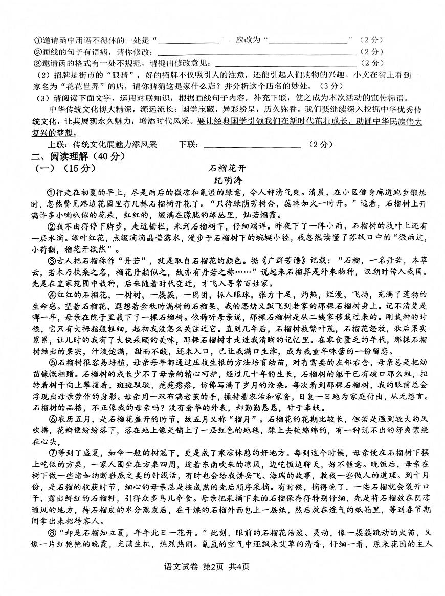
      (一)《石榴花开》阅读(15 分)
      4. ①石榴树结出果实,成为“我”童年的留恋 ②母亲在石榴树下给“我”讲故事、教“我”做人道
      理(每空 1 分)
      5. 运用比喻的修辞手法,把石榴花比作小喇叭和烟霞,生动形象地写出了石榴花的形状和
      颜色,表现出石榴花的美丽与繁茂(3 分)
      6. 不能删去(1 分)。第③段介绍了石榴花的别称、来源和种植历史,丰富了文章内容,让
      读者对石榴花有更全面的了解,也为下文写老家的石榴树做了铺垫(3 分)
      7. 作为文章的线索,贯穿全文;点明文章的写作对象;营造出热烈、美好的氛围,吸引读
      者阅读兴趣(3 分)
      8. 对石榴花的喜爱;对童年生活的留恋;对母亲的赞美与怀念;对故乡的思念(3 分)
      (二)《我的父亲焦裕禄》阅读(13 分)
      9. B(3 分)
      10. ①批评哥哥看“白戏”,让哥哥补票并赔礼道歉;②起草“干部十不准”;③不同意给姐姐
      安排机关工作,让姐姐去酱菜厂劳动;④病重时仍惦记兰考百姓;⑤临终前把旧手表和书留
      给姐姐(4 分,答出 4 件即可)
      11. ①严格要求子女,不搞特殊化;②以身作则,重视劳动;③关心百姓疾苦;④廉洁奉公
      (3 分,答出 3 点即可)
      12. ①家庭教育要注重品德培养,教育孩子热爱劳动、艰苦朴素;②家长要以身作则,为孩
      子树立榜样;③对孩子的错误要及时批评教育,引导孩子改正(3 分)
      (三)文言文阅读(12 分)
      13. ①早晨 ②记功 ③外城 ④写信(每空 1 分)
      14. 灌时年十三/乃率勇士数十人/逾城突围夜出(2 分)
      15. (1)将军和壮士们经历了无数次战斗,有的战死沙场,有的历经十年后凯旋归来。(2
      分)
      (2)敌人听说救兵到了,四散逃跑,这是荀灌的功劳。(2 分)
      16. 两人都是少年英雄,都具有勇敢、坚毅、有担当的品质,都为了正义之事挺身而出(2
      分)

      英语朗读宝

      相关试卷 更多

      资料下载及使用帮助
      版权申诉
      • 1.电子资料成功下载后不支持退换,如发现资料有内容错误问题请联系客服,如若属实,我们会补偿您的损失
      • 2.压缩包下载后请先用软件解压,再使用对应软件打开;软件版本较低时请及时更新
      • 3.资料下载成功后可在60天以内免费重复下载
      版权申诉
      若您为此资料的原创作者,认为该资料内容侵犯了您的知识产权,请扫码添加我们的相关工作人员,我们尽可能的保护您的合法权益。
      入驻教习网,可获得资源免费推广曝光,还可获得多重现金奖励,申请 精品资源制作, 工作室入驻。
      版权申诉二维码
      欢迎来到教习网
      • 900万优选资源,让备课更轻松
      • 600万优选试题,支持自由组卷
      • 高质量可编辑,日均更新2000+
      • 百万教师选择,专业更值得信赖
      微信扫码注册
      手机号注册
      手机号码

      手机号格式错误

      手机验证码 获取验证码 获取验证码

      手机验证码已经成功发送,5分钟内有效

      设置密码

      6-20个字符,数字、字母或符号

      注册即视为同意教习网「注册协议」「隐私条款」
      QQ注册
      手机号注册
      微信注册

      注册成功

      返回
      顶部
      中考一轮 精选专题 初中月考 教师福利
      添加客服微信 获取1对1服务
      微信扫描添加客服
      Baidu
      map