若您为此资料的原创作者,认为该资料内容侵犯了您的知识产权,请扫码添加我们的相关工作人员,我们尽可能的保护您的合法权益。
1/12
2/12
3/12
还剩9页未读,
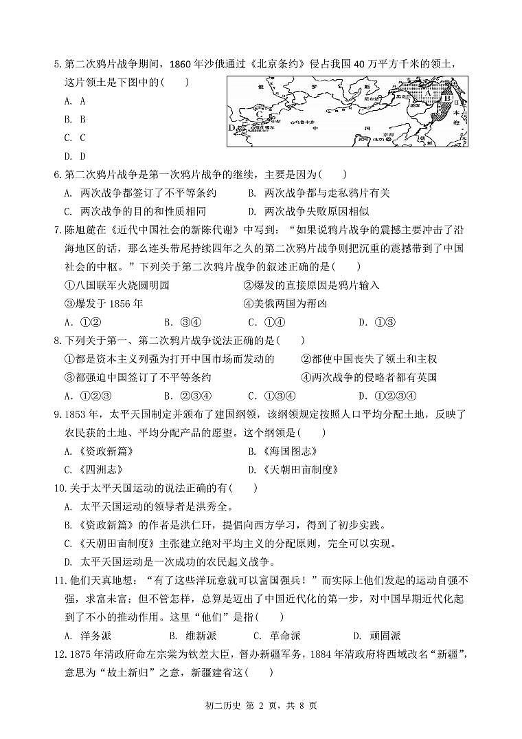
继续阅读
所属成套资源:2024-2025学年八年级上学期各科学习资料试卷合辑
成套系列资料,整套一键下载
2024-2025学年深圳市高级中学北校区八年级上学期期中历史试卷含答案
展开
这是一份2024-2025学年深圳市高级中学北校区八年级上学期期中历史试卷含答案,共12页。
相关试卷
广东省深圳市高级中学北校区等多校2024--2025学年统编版八年级上学期历史11月期中试题含答案:
这是一份广东省深圳市高级中学北校区等多校2024--2025学年统编版八年级上学期历史11月期中试题含答案,文件包含2024年11月多校初二年级期中质量检测历史试题卷pdf、2024年11月期中质量检测初二历史参考答案docx、2024年11月多校初二年级期中质量检测历史答题卡pdf等3份试卷配套教学资源,其中试卷共11页, 欢迎下载使用。
深圳市高级中学2022-2023学年八年级上学期期中历史试题(含答案):
这是一份深圳市高级中学2022-2023学年八年级上学期期中历史试题(含答案),共20页。试卷主要包含了单项选择题等内容,欢迎下载使用。
广东省深圳市高级中学北校区等多校2024-2025学年七年级上学期期中历史试题(原卷版)-A4:
这是一份广东省深圳市高级中学北校区等多校2024-2025学年七年级上学期期中历史试题(原卷版)-A4,共7页。试卷主要包含了答题前,请将学校,考试结束,监考人员将答题卡收回等内容,欢迎下载使用。
相关试卷 更多
资料下载及使用帮助
版权申诉
- 1.电子资料成功下载后不支持退换,如发现资料有内容错误问题请联系客服,如若属实,我们会补偿您的损失
- 2.压缩包下载后请先用软件解压,再使用对应软件打开;软件版本较低时请及时更新
- 3.资料下载成功后可在60天以内免费重复下载
版权申诉
免费领取教师福利

