2025-2026学年高二生物上学期第一次月考(新高考通用,15单选 5不定项 5非选择)Word版含解析含答案解析
展开
这是一份2025-2026学年高二生物上学期第一次月考(新高考通用,15单选 5不定项 5非选择)Word版含解析含答案解析,文件包含高二生物第一次月考卷不定项版全解全析人教版2019docx、高二生物第一次月考卷不定项版测试范围人教版2019选择性必修1第1章第2章考试版docx、高二生物第一次月考卷不定项版测试范围人教版2019选择性必修1第1章第2章考试版A3docx、高二生物第一次月考卷不定项版参考答案人教版2019docx、高二生物第一次月考卷不定项版答题卡人教版2019docx、高二生物第一次月考卷不定项版答题卡人教版2019pdf等6份试卷配套教学资源,其中试卷共39页, 欢迎下载使用。
注意事项:
1.本试卷分第Ⅰ卷(选择题)和第Ⅱ卷(非选择题)两部分。答卷前,考生务必将自己的姓名、
准考证号填写在答题卡上。
2.回答第Ⅰ卷时,选出每小题答案后,用 2B 铅笔把答题卡上对应题目的答案标号涂黑。如需改
动,用橡皮擦干净后,再选涂其他答案标号。写在本试卷上无效。
3.回答第Ⅱ卷时,将答案写在答题卡上。写在本试卷上无效。
4.测试范围:人教版2019选择性必修1第1章到第2章。
5.考试结束后,将本试卷和答题卡一并交回。
一、选择题:本题共 15 个小题,每小题 2 分,共 30 分。每小题只有一个选项符合题目要求。
1.下列关于内环境这一概念的理解正确的是( )
A.具有细胞结构的生物都具有内环境 B.细胞呼吸过程可以发生在内环境中
C.严重营养不良会导致出现组织水肿 D.内环境中的淋巴液可以直接进入组织液
2.人体内环境相对稳定是健康的保障。下列病症是因为内环境成分发生明显变化而引起的是( )
①小腿抽搐 ②镰状细胞贫血 ③尿毒症 ④组织水肿
A.①②③ B.①③④ C.②③④ D.①②③④
3.人体内环境是体内细胞直接生活的环境。下列属于人体内环境的是( )
A.肺泡腔内的气体 B.小肠腔内的消化液
C.膀胱内的尿液 D.大脑细胞间隙的液体
4.水和无机盐是生物体不可缺少的组成成分,对维持生物体的生命活动具有重要作用。下列对其叙述不
正确的是( )
A.科学家发现火星表面存在冰,可以推测火星可能存在过生命,因为生化反应必须在水溶液中进行
B.生物体代谢所需要的营养物质及代谢产物,大多能溶于水,有利于物质的运输
C.无机盐都以离子形式存在于细胞中,能维持细胞内外的渗透压
D.当人体血浆内NaHCO3含量减少时,会形成酸中毒,表明某些无机盐有调节细胞的酸碱平衡的作用
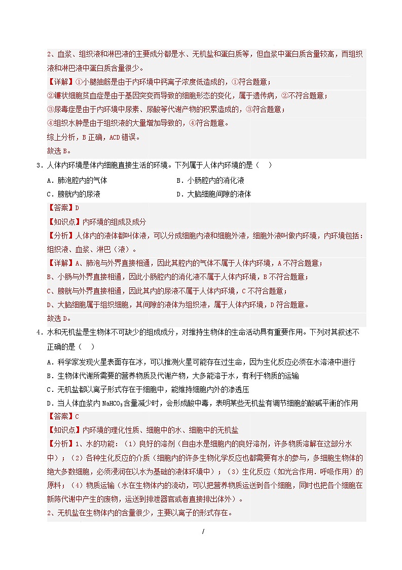
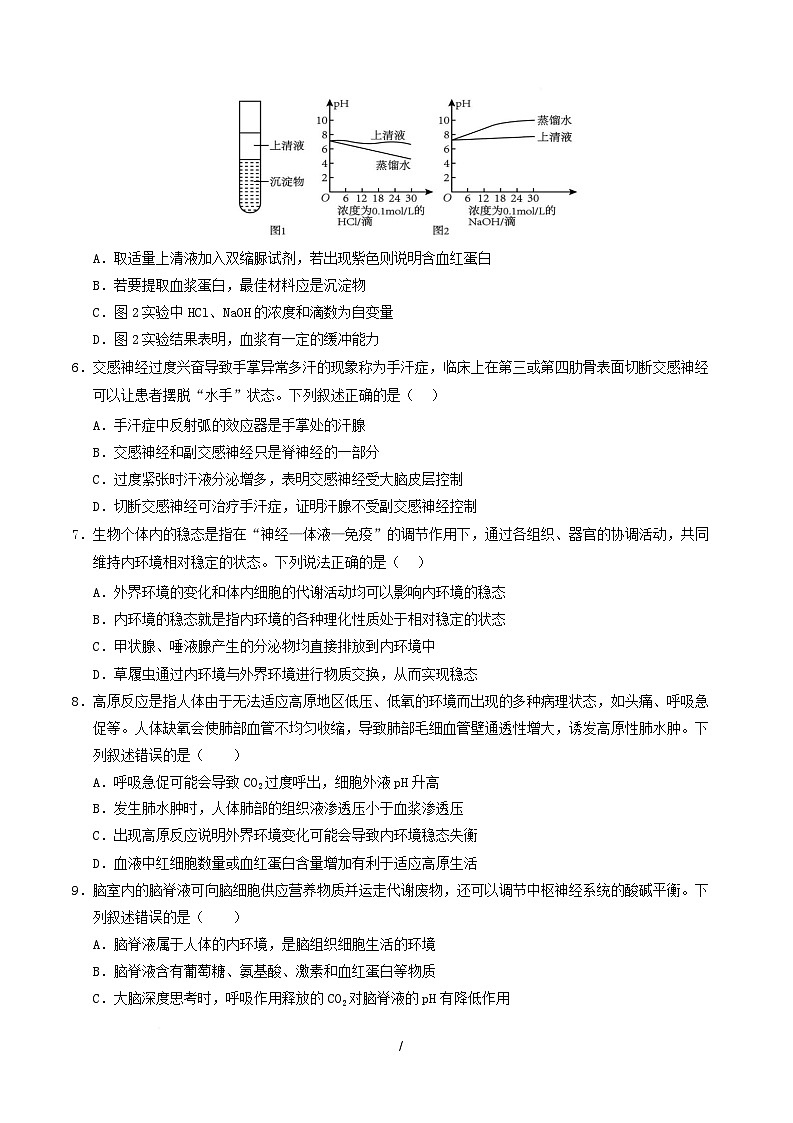
5.某实验小组将加入抗凝剂和生理盐水的新鲜绵羊血液进行离心,结果如图1所示;接着取上清液,分别
向其中滴加物质的量浓度为0.1ml/L的HC1和0.1mI/L的NaOH,同时用蒸馏水做对照,结果如图2所示。
下列说法正确的是( )
/
A.取适量上清液加入双缩脲试剂,若出现紫色则说明含血红蛋白
B.若要提取血浆蛋白,最佳材料应是沉淀物
C.图2实验中HCl、NaOH的浓度和滴数为自变量
D.图2实验结果表明,血浆有一定的缓冲能力
6.交感神经过度兴奋导致手掌异常多汗的现象称为手汗症,临床上在第三或第四肋骨表面切断交感神经
可以让患者摆脱“水手”状态。下列叙述正确的是( )
A.手汗症中反射弧的效应器是手掌处的汗腺
B.交感神经和副交感神经只是脊神经的一部分
C.过度紧张时汗液分泌增多,表明交感神经受大脑皮层控制
D.切断交感神经可治疗手汗症,证明汗腺不受副交感神经控制
7.生物个体内的稳态是指在“神经—体液—免疫”的调节作用下,通过各组织、器官的协调活动,共同
维持内环境相对稳定的状态。下列说法正确的是( )
A.外界环境的变化和体内细胞的代谢活动均可以影响内环境的稳态
B.内环境的稳态就是指内环境的各种理化性质处于相对稳定的状态
C.甲状腺、唾液腺产生的分泌物均直接排放到内环境中
D.草履虫通过内环境与外界环境进行物质交换,从而实现稳态
8.高原反应是指人体由于无法适应高原地区低压、低氧的环境而出现的多种病理状态,如头痛、呼吸急
促等。人体缺氧会使肺部血管不均匀收缩,导致肺部毛细血管壁通透性增大,诱发高原性肺水肿。下
列叙述错误的是( )
A.呼吸急促可能会导致CO2过度呼出,细胞外液pH升高
B.发生肺水肿时,人体肺部的组织液渗透压小于血浆渗透压
C.出现高原反应说明外界环境变化可能会导致内环境稳态失衡
D.血液中红细胞数量或血红蛋白含量增加有利于适应高原生活
9.脑室内的脑脊液可向脑细胞供应营养物质并运走代谢废物,还可以调节中枢神经系统的酸碱平衡。下
列叙述错误的是( )
A.脑脊液属于人体的内环境,是脑组织细胞生活的环境
B.脑脊液含有葡萄糖、氨基酸、激素和血红蛋白等物质
C.大脑深度思考时,呼吸作用释放的CO2对脑脊液的pH有降低作用
/
D.分析脑脊液成分和理化性质有助于诊断某些神经系统疾病
10.某人腰椎部位因受外伤造成右侧下肢运动障碍,但刺激右侧下肢有感觉。受伤的腰椎部位与右侧下肢
的反射弧如图所示,该病人受损伤的具体部位可能是( )
A.①② B.③④ C.④⑤ D.⑤⑥
11.水杨酸是一种有机酸,过量服用会刺激呼吸中枢,使肺通气过度,呼吸加深加快,导致血浆的CO2浓度
降低,出现“呼吸性碱中毒”现象。下列叙述错误的是( )
A.内环境中的HCO3-能在一定程度上缓解由水杨酸引起的血浆pH的变化
B.水杨酸通过一定的方式对位于脑干中的呼吸中枢进行调节
C.出现“呼吸性碱中毒”时,患者血浆由正常时的弱酸性变为弱碱性
D.临床上,可输入含5%的CO2的混合气体来缓解“呼吸性碱中毒”症状
12.为研究突触间的关系,某研究小组选取图1所示结构进行实验,所给刺激及神经元M电位变化如图2、3
所示。下列叙述正确的是( )
A.刺激轴突1后,神经元M有 内流,但不产生动作电位
B.轴突1释放的递质能引起轴突2和神经元M发生电位变化
C.轴突2通过抑制轴突1兴奋进而使神经元M发生Cl-内流
D.给轴突3足够强度的刺激并不能引起电流计指针发生偏转
13.下图为人体某神经调节示意图,有关说法正确的是( )
/
A.针刺手指皮肤和针刺肌肉均可以引起图中电流计发生偏转
B.排尿反射与缩手反射的低级中枢都在脊髓
C.针刺手指皮肤后,兴奋到达脊髓中枢,经过分析综合产生痛觉
D.针刺取血时未出现缩手反射,与大脑皮层有关而与脊髓中枢无关
14.河豚毒素是一种剧毒神经毒素,能与Na+通道特异性结合从而阻断Na+内流,导致神经传导中断。下列
说法正确的是( )
A.阻断神经传导时河豚毒素与乙酰胆碱酯酶的作用机理相同
B.河豚毒素阻断神经传导时,神经纤维膜两侧的电位表现为内负外正
C.河豚毒素会引起动作电位的峰值减小、静息电位的峰值增大
D.增加神经细胞间隙的Na+浓度能有效治疗河豚毒素中毒
15.海葵毒素(ATX)能影响兴奋在神经元之间的传递(对突触后膜识别信息分子的敏感性无影响)。科
学家利用枪乌贼神经元进行实验,探究海葵毒素对兴奋传递的影响。图1是用微电极刺激突触前神经
元并测得的动作电位峰值(mV),图2是0.5 ms后测得的突触后神经元动作电位峰值(mV)结果,曲
线Ⅰ是未加海葵毒素(对照),曲线Ⅱ、Ⅲ、Ⅳ分别是枪乌贼神经元浸润在海葵毒素中5min后、
10min后、15min后的测量结果。以下说法正确的是( )
A.海葵毒素处理15min后,刺激枪乌贼神经元后不会引起突触后膜Na+内流
B.持续增大微电极刺激强度,则突触前神经元动作电位的峰值也会一直变大
C.根据实验可推断,海葵毒素可以抑制突触前膜释放神经递质
D.海葵毒素可用来开发治疗重症肌无力的药物
/
二、选择题:本题共5个小题,每小题3分,共15分。每小题给出的四个选项中,有的只有一个选项正确,
有的有多个选项正确,全部选对的得3分,选对但不全的得1分,有选错的得0分。
16.毛囊底部的黑素细胞来源于黑素干细胞,通过不断合成黑色素,保证正常生长的毛发保持黑色。下图
显示压力调控的部分机制,其中箭头表示细胞迁移转化路径。下列叙述错误的是( )
A.在焦虑、紧张等压力应激状态下,自脑部发出的交感神经占优势,引起肾上腺素分泌增多、血压
上升
B.据图中传出神经与黑素干细胞间信息交流的方式判断,末梢释放的去甲肾上腺素属于激素
C.压力状态下去甲肾上腺素分泌减少,改变了黑素干细胞向表皮和毛囊的转移比例
D.长期压力过大不仅会引起头发变白,还会使人面色暗沉
17.下列关于内环境及其稳态的叙述正确的是( )
A.变形虫与外界环境进行物质交换的媒介是其生活的内环境
B.大熊猫内环境中含有维生素、麦芽糖、氨基酸等各种营养物质
C.大量饮水可能会导致血浆渗透压降低
D.人体维持内环境稳态需要各器官、系统协调一致地正常运行
18.味觉是由溶解性化学物质刺激味觉感受器而引起的感觉,咸味食物中Na+浓度比唾液高,Na+扩散进入
味觉细胞,使其膜电位改变,促进递质释放,引起下一个神经元兴奋,兴奋传到大脑皮层的味觉中枢,
形成咸味觉。下列说法正确的是( )
A.该过程体现了细胞膜的信息交流功能 B.Na+内流进入神经细胞需消耗ATP
C.咸味觉形成包含一次完整反射过程 D.Na+内流使得神经元膜电位变为外负内正
19.俗话说“苦尽甘来”,但我们都有这样的体验:即便在苦药里加糖,仍会感觉很苦。研究发现,甜味
和苦味分子首先被味细胞(TRC)识别,经一系列传导和传递,最终抵达大脑皮层的CeA和GCbt区域,
产生甜味和苦味(如下图)。下列叙述错误的是( )
/
注:浅色TRC感应苦味分子;深色TRC感应甜味分子; 代表增强, 代表减弱
A.神经冲动在②处的传递形式仅为化学信号
B.CeA产生的甜觉不能传至苦味中枢GCbt,所以“甜不压苦”
C.GCbt产生的苦觉会抑制脑干中甜味神经元,因此“苦尽”才能“甘来”
D.甜味和苦味分子引起大脑皮层产生相应感觉的过程属于非条件反射
20.将完好的枪乌贼巨大轴突置于任氏液(模拟细胞外液)中,进行神经调节的相关研究。下列分析错误
的是( )
A.降低任氏液中Na+的浓度,动作电位的峰值会变小
B.电刺激枪乌贼巨大轴突,不一定会产生动作电位
C.若细胞膜对K+通透性变大,静息电位的绝对值不变
D.增大任氏液中K+的浓度,静息电位的绝对值会变小
二、非选择题(5小题,共55分)
21.(11分,除标注外每空1分)图甲是缩手反射相关结构,图乙是图甲中某一结构的亚显微结构模式图。
请分析回答:
(1)图甲结构中涉及_____个神经元,a由_____组成。
(2)针刺f时,e处膜内电位变化为_____,该变化是由_____导致。兴奋通过图乙的传递过程中,突触
前膜的信号变化是_____。
(3)氨基丁酸(GABA)是哺乳动物中枢神经系统中广泛分布的神经递质,在控制疼痛方面的作用不容
忽视。GABA在突触前神经细胞内合成后,贮存在_____内,以防止被细胞内其它酶所破坏。当兴奋抵
达神经末梢时,GABA释放,并与B上的_____结合。某些离子的通道开启,使阴离子内流,从而_____
/
(填“促进”或“抑制”)突触后神经细胞动作电位的产生。
(4)刺激a处时,b处_____(填“能”或“不能”)检测到动作电位,原因是_____(2分)。
22.(7分,除标注外每空1分)下图为神经肌肉接头(通过突触联系)模式图。回答下列问题:
(1)神经元是神经系统结构与功能的基本单位,它由胞体、树突、轴突等部分构成。轴突呈纤维状,
外表大都套有_____,构成_____。
(2)作为神经递质的乙酰胆碱释放到突触间隙的过程,_____(填“需要”或“不需要”)消耗能量,
神经递质在突触间隙中的移动_____(填“需要”或“不需要”)消耗能量。
(3)神经递质为____(填“小分子”或“大分子”)化合物,但仍以图中方式释放,其意义是______
(2分)。
23.(10分,除标注外每空1分)下图表示人体内细胞与外界环境之间进行物质交换的过程。A、B、C表示
直接与内环境进行物质交换的几种器官,①②③④是有关的生理过程。
(1)图中的A表示______,B表示______,细胞与内环境的关系是______(2分)(答出2点)。
(2)人体内环境中水分排出的最主要途径是生理过程______(填序号)排出体外。B内的营养物质通过
①______过程进入内环境,再经过______系统运输到达各个细胞。给病人输入生理盐水时,NaCl进入
______(体液组成)的比较少。
(3)细胞外液中溶质含量最多的是蛋白质,但细胞外液渗透压的90%来源于Na+和Cl-,其原因________
(2分)。
24.(15分,除标注外每空1分)如图甲表示缩手反射的相关结构,图乙是图甲中某一结构的亚显微结构
模式图,图丙表示三个神经元及其联系,据图回答下列问题:
/
(1)图甲的结构名称是________,图乙的结构名称是______,图乙中的B可以是下一个神经元的
____________。
(2)缩手反射时,兴奋从A传到B的信号物质是______,该物质的释放方式为______,体现了细胞膜具
有____________的结构特点。该物质发挥作用后的去向是________(2分)。
(3)图丙中若①代表小腿上的感受器,⑤代表神经支配的小腿肌肉,则③称为______。若刺激图丙中b
点,图中除b点外______(2分)(字母)点可产生兴奋。
(4)若图乙中的A细胞为传出神经元,则B细胞可表示为________细胞。A细胞释放的信号物质与B细胞
表面的______结合后,会引起B细胞__________(2分)。
25.(12分,除标注外每空1分)人体运动需要神经系统对肌群进行精确的调控来实现。肌萎缩侧索硬化
(ALS)是一种神经肌肉退行性疾病,患者神经肌肉接头示意图如下。回答下列问题:
(1)神经元未兴奋时,神经元细胞膜两侧可测得静息电位。静息电位的表现是______________,其产
生和维持的主要原因是________________。突触前膜将Ach以___________的方式释放至突触间隙。
(2)图示神经肌肉接头是一种___________结构,兴奋经过该结构只能单向传递。有机磷杀虫剂可以抑
制______________酶的活性,使中毒者的突触间隙积累大量的Ach,导致副交感神经末梢过度
___________,瞳孔收缩。
(3)ALS的发生及病情加重与补体C5(一种蛋白质)的激活相关。如图所示,患者体内的C5被激活后裂解
为C5a和C5b,两者发挥的作用不同。
①据图分析,C5a与_________(2分)结合后可激活________(2分)细胞,后者攻击运动神经元而致
其损伤,导致ALS的发生。
②C5b与其他补体在突触后膜上形成膜攻击复合物,引起Ca2+和Na+内流进入肌细胞,肌细胞破裂,原
因是__
/
_______________________(2分)。
/
相关试卷
这是一份2025-2026学年高二生物上学期第一次月考(新高考通用,15单选5非选择)试卷(Word版附解析),文件包含高二生物第一次月考卷单选版全解全析人教版2019docx、高二生物第一次月考卷单选版测试范围人教版2019选择性必修1第1章第2章考试版docx、高二生物第一次月考卷单选版测试范围人教版2019选择性必修1第1章第2章考试版A3docx、高二生物第一次月考卷单选版参考答案人教版2019docx、高二生物第一次月考卷单选版答题卡人教版2019docx、高二生物第一次月考卷单选版答题卡人教版2019pdf等6份试卷配套教学资源,其中试卷共35页, 欢迎下载使用。
这是一份2025-2026学年高二生物上学期第一次月考(新高考通用,15单选5多选5非选择)试卷(Word版附解析),文件包含高二生物第一次月考卷多选题版全解全析人教版2019docx、高二生物第一次月考卷多选题版测试范围人教版2019选择性必修1第1章第2章考试版docx、高二生物第一次月考卷多选题版测试范围人教版2019选择性必修1第1章第2章考试版A3docx、高二生物第一次月考卷多选题版参考答案人教版2019docx、高二生物第一次月考卷多选题版答题卡人教版2019docx、高二生物第一次月考卷多选题版答题卡人教版2019pdf等6份试卷配套教学资源,其中试卷共37页, 欢迎下载使用。
这是一份2025-2026学年高二生物上学期第一次月考(新高考通用,15单选5不定项5非选择)试卷(Word版附解析),文件包含高二生物第一次月考卷不定项版全解全析人教版2019docx、高二生物第一次月考卷不定项版测试范围人教版2019选择性必修1第1章第2章考试版docx、高二生物第一次月考卷不定项版测试范围人教版2019选择性必修1第1章第2章考试版A3docx、高二生物第一次月考卷不定项版参考答案人教版2019docx、高二生物第一次月考卷不定项版答题卡人教版2019docx、高二生物第一次月考卷不定项版答题卡人教版2019pdf等6份试卷配套教学资源,其中试卷共39页, 欢迎下载使用。
相关试卷 更多
- 1.电子资料成功下载后不支持退换,如发现资料有内容错误问题请联系客服,如若属实,我们会补偿您的损失
- 2.压缩包下载后请先用软件解压,再使用对应软件打开;软件版本较低时请及时更新
- 3.资料下载成功后可在60天以内免费重复下载
免费领取教师福利

