





【生物】河南省许昌市百师联盟2025-2026学年高二上学期9月月考(学生版+解析版)
展开 这是一份【生物】河南省许昌市百师联盟2025-2026学年高二上学期9月月考(学生版+解析版),文件包含生物河南省许昌市百师联盟2025-2026学年高二上学期9月月考解析版docx、生物河南省许昌市百师联盟2025-2026学年高二上学期9月月考学生版docx等2份试卷配套教学资源,其中试卷共27页, 欢迎下载使用。
1. 下列各项中,可视为物质进入内环境的实例的是( )
A. 眼睛干涩滴眼药水B. 注射新冠疫苗进入体内
C. 血红蛋白运输氧D. 小肠上皮细胞吸收葡萄糖
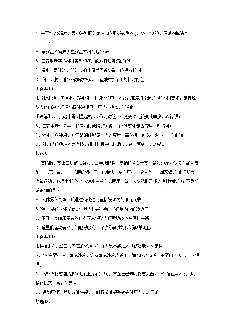
2. 下列有关下图的叙述中,正确的有( )
①b、c受阻可导致组织水肿
②过程a较过程b和c更为重要
③组织液中的CO2有害无益
④组织液中的物质是有变化的
A. 一项B. 二项C. 三项D. 四项
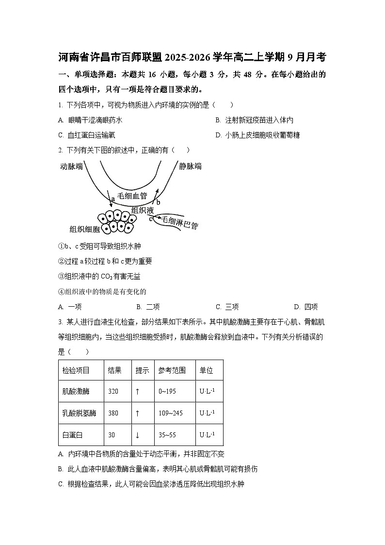
3. 某人进行血液生化检查,部分结果如下表所示。其中肌酸激酶主要存在于心肌、骨骼肌等组织细胞内,当这些组织细胞受损时,肌酸激酶会释放到血液中。下列有关分析错误的是( )
A. 内环境中各物质的含量处于动态平衡,并非固定不变
B. 此人血液中肌酸激酶含量偏高,表明其心肌或骨骼肌可能有损伤
C. 根据检查结果,此人可能会因血浆渗透压降低出现组织水肿
D. 若所有检验结果都在参考范围内,就能确定此人内环境处于绝对稳定状态
4. 关于“比较清水、缓冲液和肝匀浆在加入酸或碱后的pH变化”实验,正确的说法是( )
A. 该实验不需要测量实验材料的起始pH
B. 自变量是实验材料类型和滴加酸或碱后溶液的pH
C. 清水、缓冲液、肝匀浆的体积是无关变量,应保持相同
D. 向肝匀浆中继续滴加酸或碱,一直能维持pH的相对稳定
5. 高脂肪、高蛋白质的饮食习惯会导致肥胖。高钠饮食会升高血浆渗透压,促使血容量增加,血压升高,同时长期的精神压力也会诱发高血压这一慢性疾病。国家倡导“合理膳食、适量运动、心理平衡”的全民健康生活方式管理体重,减少肥胖及相关慢性病风险。下列叙说正确的是( )
A. 人体摄入的蛋白质通过消化道可直接被体内的细胞吸收
B. Na+主要的来源是食盐,Na+主要维持的是细胞内液的渗透压
C. 肥胖、高血压患者的体温正常说明内环境稳态依然保持平衡
D. 适量的运动有助于细胞呼吸利用脂肪分解供能和缓解精神压力
6. 球场上,运动员之所以能在获得各方信息后迅速作出反应,神经系统扮演了主要角色。下列说法错误的是( )
A. 中枢神经系统由大脑和脊髓组成B. 自主神经系统的活动不完全自主
C. 外周神经系统包括脊神经和脑神经D. 神经胶质细胞的数量远多于神经元
7. 校篮球赛决赛中,某同学在关键时刻投进三分反超比分,此时他心跳加速、手心出汗,比赛结束后逐渐恢复平静。下列叙述正确的是( )
A. 交感神经兴奋,血管和瞳孔均收缩
B. 副交感神经兴奋,支气管收缩、胃肠蠕动减慢
C. 交感神经和副交感神经的共同作用,维持了机体在不同状态下的内环境稳态
D. 自主神经系统支配内脏、血管和腺体,活动不受意识支配,包括传入神经和传出神经
8. 犯困本身与学习活动无关,但在大脑疲劳情况下,仍勉强支撑看书学习,多次反复,学习与睡觉之间建立了条件反射,导致“一学习就困”。下列相关叙述错误的是( )
A. 尽量避免在大脑处于劳累的状态下学习
B. 此条件反射中,学习是困的条件刺激
C. 此条件反射的形成需大脑皮层参与
D. 此条件反射的消退不需要大脑皮层的参与
9. 研究人员将三种动物的神经元培养在相同的培养液中,给予相同强度的刺激,用电表测定了电位变化,结果如图所示。下列叙述正确的是( )
A. 图示是电表接线柱连在神经纤维同一侧的结果
B. 未受刺激时,三种神经元K+外流量大小为甲 > 乙 > 丙
C. 受刺激后,三种神经元Na+内流量大小为甲 > 乙 > 丙
D. 加强对丙神经元的刺激强度,一定能使其出现动作电位
10. 冰毒能促进多巴胺分泌,同时与突触小体前膜多巴胺转运蛋白结合,阻碍突触小体正常回收多巴胺,使突触间隙多巴胺浓度持续升高,从而使人兴奋成瘾。据此推测,长期吸冰毒后,机体作出的适应性变化是( )
A. AB. BC. CD. D
11. 如图为躯体运动分级调节示意图,下列叙述正确的是( )
A. 躯体的运动受大脑皮层以及脑干、脊髓等的共同调控
B. 大脑皮层发出的指令必须经过小脑或脑干才能传给低级中枢
C. 下丘脑是最高级中枢,脑干等连接低级中枢和高级中枢
D. 由图可知机体运动只与大脑皮层有关,与其他中枢无关
12. 如图是人大脑皮层示意图,下列叙述错误的是( )
A. 此图为大脑的左半球,大多数人的逻辑思维主要由左半球负责
B. 聋哑人相互交流时,需大脑皮层视觉中枢、V区、躯体运动中枢参与调节
C. 大脑皮层S区损伤的患者能用面部表情和手势与人交流
D. 此刻你专心作答试题,需要大脑皮层言语区的H区和W区参与
13. 抑郁症是一种常见的情感性精神障碍疾病,主要与突触间隙中的单胺类神经递质含量不足导致患者脑神经元兴奋性下降有关,机制如图所示。下列叙述正确的是( )
A. 单胺类神经递质通过①释放的过程发生了由化学信号向电信号的转换
B. 单胺类神经递质与②上的受体结合,引起神经元b对K+的通透性增强
C. 单胺类神经递质在突触间隙中的转运过程需要消耗细胞代谢产生的ATP
D. 用药物抑制单胺类氧化酶的活性,对患者的抑郁症状有一定的缓解作用
14. 科研人员将枪乌贼离体的神经纤维置于培养液中研究兴奋的产生和传导,装置如图。已知图示神经元释放兴奋性神经递质,并连有相同型号的电表Ⅰ、Ⅱ、Ⅲ;无刺激时,电表Ⅱ指向零电位差,即指针未发生偏转。下列说法错误的是( )
A. 在P点给予适宜的刺激,电表Ⅰ指针摆动两次
B. 在T点给予适宜刺激,电表Ⅰ指针摆动两次
C. 在T点给予适宜刺激,接下来的某时间点三个电表具有相同的偏转方向
D. 若增大培养液Na+浓度,在P点给予适宜的刺激,三个电表指针偏转幅度都会增大
15. 下图是某反射弧的组成示意图(虚线内为神经中枢),据图分析,下列结论错误的是( )
A. 图中兴奋传导的方向是④③②①
B. 图中箭头表示神经冲动的传导方向,a、b 、c 、d 四个箭头表示的方向都正确
C. 图中表示神经元之间的突触有5个
D. 当④受到刺激而②损伤时,人体能产生感觉
16. 《自然·医学》杂志曾经报道:科研人员将电子设备植入一名因脊髓受损导致下半身完全瘫痪的病人的脊柱上,当他想站立或者行走的时候,植入的电子设备能接收到他大脑皮层的“想法”并发出信号刺激下肢运动神经元,恢复自主运动能力。若该设备被关闭,他就无法完成想做的动作。下列叙述错误的是( )
A. 电子设备将患者的大脑皮层与脊髓重新建立了联系
B. 下肢运动要在大脑皮层感觉中枢控制下才能完成
C. 脊髓受损的瘫痪患者能通过电子设备运动,能说明他下肢的反射弧没有受损
D. 在电子设备的帮助下,患者可以用意识控制下肢运动,完成相应的反射
二、非选择题:共5小题,共52分。
17. 下图表示健康人体内的几种细胞及其生活的液体环境(用X、Y、Z表示),①②③④为X、Y、Z这三种体液之间联系的途径,据图回答下列问题:
(1)具图分析,X是_______,Y是_______,Z是_______,在X、Y、Z中,蛋白质含量相对较高的是_______(填字母)。
(2)正常人的血浆pH为________,血浆的pH之所以能保持稳定,与其中含有很多_______有关,其中最重要的是_______,其次还有HPO42-、H2PO4-等。
(3)人体毛细淋巴管壁细胞直接生活的液体环境是图中的_______(填字母)。食物中的糖类被分解为葡萄糖后,从小肠内进入小肠绒毛上皮细胞,进而进入内环境,经过运输最终可进入肝细胞合成肝糖原,此过程中葡萄糖被吸收及运输方向为:小肠→小肠绒毛上皮细胞→_______(用箭头、图中字母表示)→肝细胞。
(4)正常机体主要通过_______调节网络机制使得各个器官、系统协调活动,共同维持内环境稳态。图中细胞与其各自生活的液体环境之间的双向箭头说明_______。
18. 如图是针扎刺激健康小鼠皮肤后,产生的反射过程的示意图。回答下列问题:
(1)在图中的反射弧中,a是_______。当兴奋到达E点时,神经纤维膜内外两侧的电位变为_______。当兴奋到达突触F处时,该处结构发生的信号转变是_______。
(2)针扎刺激生成的信号传到_______会形成痛觉,这_______(填“属于”或“不属于”)反射,原因是_______。
(3)针扎刺激后,d神经元发出的信号_______(填“能”或“不能”)使c神经元产生动作电位,e神经元发出的信号_______(填“能”或“不能”)使c神经元产生动作电位。
(4)人在抽血被针刺时,能够控制骨骼肌不收缩,这说明_______。
19. 动作电位的产生过程:神经纤维在安静状态时,其膜的静息电位约为-70mV。当它们受到一次阈刺激(或阈上刺激)时,膜内原来存在的负电位将迅速消失,并进而变成正电位,即膜内电位由原来的-70mV变为+30mV。这样整个膜内外电位变化的幅度约为100mV,构成了动作电位的上升支。但是,由刺激引起的这种膜内外电位的倒转只是暂时的,很快就出现了膜内电位的下降,由正值的减小发展到膜内出现刺激前原有的负电位状态,这就构成了动作电位的下降支,如图甲所示。图乙表示该离体神经纤维局部放大后膜内外电荷的分布情况。请回答下列问题:
(1)分段分析图甲中电位变化情况:
①A 点时,神经纤维的膜电位为___________(填“静息电位”或“动作电位”),形成的原因是___________。
②BC时,神经纤维的膜电位为___________(填“静息电位”或“动作电位”),形成的原因是___________。
③CE时,K+通道打开,相应离子以___________的方式大量外流,膜电位恢复静息电位。
(2)K+外流和Na+内流分别属于___________、___________的运输方式。
(3)当降低细胞外溶液的K+浓度和降低细胞外溶液的Na+浓度时,对膜电位的主要影响是___________。
(4)图乙中,②区域表示___________(填“兴奋”或“未兴奋”)区。兴奋会向___________(填标号)方向传导,兴奋传导方向与___________(填“膜内”或“膜外”)局部电流方向相同。
20. 人体内尿液的形成及排出的部分调节过程如图所示,图中的①、②分别是联系大脑皮层和脊髓的上行传导束、下行传导束。请回答下列问题:
(1)膀胱中的感受器受到刺激后会产生兴奋,主要是细胞膜对___________(离子)的通透性增加,使膜外电位发生变化;兴奋从一个神经元到另一个神经元的传递是___________(填“单向”或“双向”)的,其原因是___________。
(2)正常情况下,机体内的[③]___________(填“交感”或“副交感”)神经兴奋时,会使逼尿肌收缩、膀胱缩小,进而引发排尿;成人能够有意识地控制排尿,是由于___________进行着调控。
(3)该图体现了排尿反射的___________调节。若脊髓胸段损毁,则排尿反射___________(填“受”或“不受”)意识控制。若膀胱内侧壁的压力感受器受损(其他结构完好),其尿液___________(填“能”或“不能”)排出。
21. BDNF(蛋白质类神经营养因子)是体内含量最多的神经营养因子,对各种神经元的发育分化与生长再生具有维持和促进作用。研究表明,体育运动对学习记忆有促进作用,下图是体育运动对学习记忆的促进作用与BDNF关系的图解(仅表示部分过程),据图回答问题:
(1)神经轴突末梢经多次分支,最后每个小枝末端膨大,呈杯状或球状,叫作__________,该结构能与其他神经元的__________等相接近,共同形成__________。
(2)学习和记忆涉及脑内__________的作用以及某些种类__________的合成。
(3)运动过程中产生的运动应激可使调节因子与DNA 结合,促进BDNF 基因的表达,AMPA 受体可介导中枢神经系统快速兴奋性突触传递,促进学习、记忆活动。由图可知BDNF 具有__________和__________的作用。某患者突触小泡内线粒体大量损伤,引起b物质的释放量__________(填“增多”或“降低”),兴奋在神经细胞间的传递效率__________(填“上升”或“下降”),病人表现出学习或记忆障碍。
(4)图中c是突触蛋白,运动应激训练后的大鼠海马区c物质增多,c物质在海马区的密度和分布可间接反映突触的数量和分布情况。有实验表明,水迷宫训练后大鼠海马区突触蛋白表达明显增强,大鼠学习记忆受损后突触蛋白表达水平下降。由此推测,长时记忆可能与__________的建立有关。
检验项目
结果
提示
参考范围
单位
肌酸激酶
320
↑
0~195
U·L-1
乳酸脱氢酶
380
↑
109~245
U·L-1
白蛋白
30
↓
35~55
U·L-1
选项
突触小体释放多巴胺数量
突触后膜多巴胺受体数量
A
增多
减少
B
减少
减少
C
减少
增大
D
增多
增多
相关试卷 更多
- 1.电子资料成功下载后不支持退换,如发现资料有内容错误问题请联系客服,如若属实,我们会补偿您的损失
- 2.压缩包下载后请先用软件解压,再使用对应软件打开;软件版本较低时请及时更新
- 3.资料下载成功后可在60天以内免费重复下载
免费领取教师福利 
.png)




