搜索
      上传资料 赚现金

      2026锦州渤海大学附属高级中学高三上学期第一次月考试题生物PDF版含答案

      • 1.7 MB
      • 2025-10-20 11:34:28
      • 19
      • 0
      • 高三月考试卷
      加入资料篮
      立即下载
      查看完整配套(共2份)
      包含资料(2份) 收起列表
      试卷
      渤海大学附属高级中学2026届高三上学期第一次月考+生物.pdf
      预览
      答案
      渤海大学附属高级中学2026届高三上学期第一次月考+生物答案.docx
      预览
      正在预览:渤海大学附属高级中学2026届高三上学期第一次月考+生物.pdf
      渤海大学附属高级中学2026届高三上学期第一次月考+生物第1页
      1/9
      渤海大学附属高级中学2026届高三上学期第一次月考+生物第2页
      2/9
      渤海大学附属高级中学2026届高三上学期第一次月考+生物第3页
      3/9
      渤海大学附属高级中学2026届高三上学期第一次月考+生物答案第1页
      1/1
      还剩6页未读, 继续阅读

      2026锦州渤海大学附属高级中学高三上学期第一次月考试题生物PDF版含答案

      展开

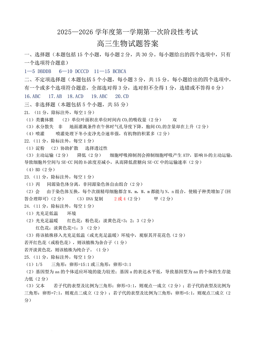
      2025—2026 学年度第一学期第一次阶段性考试高三生物试题答案一、选择题(本题包括 15 个小题,每小题 2 分,共 30 分。每小题给出的四个选项中,只有一个选项符合题意)1—5 DBDDB 6—10 DCCCD 11—15 BCBCA二、不定项选择题(本题包括 5 个小题,每小题 3 分,共 15 分。每小题给出的四个选项中,有一个或多个选项符合题意,全部选对得 3 分,选对但不全得 1 分,选错或不答得 0 分)16.ABC 17.AB 18.ACD 19.ABC 20.CD三、非选择题(本题包括 5 个小题,共 55 分)21.(11 分,除标注外,每空 1 分)(1)类囊体膜 (2)单位叶面积在单位时间内 CO2 的吸收量(2 分) 双(3)水分散失 非 地面灌溉条件在午休时气孔导度下降,胞间 CO2 的含量却在上升(2 分)(4)喷灌 喷灌处理下冬小麦净光合速率强,有机物的积累多(2 分)22.(11 分,除标注外,每空 1 分)(1)淀粉 (2)协助扩散 选择透过性(3)主动运输(2 分) 降低(2 分) 细胞呼吸抑制剂会抑制细胞呼吸产生 ATP,影响 H+的主动运输,导致细胞外空间与 SE-CC 间的 H+浓度差减小,从而降低蔗糖向 SE-CC 中的运输速率(2 分)(4)BD(2 分)23.(11 分,除标注外,每空 1 分)(1)丙 同源染色体分离,非同源染色体自由组合(2 分)(2)会 由于染色体互换,每个次级精母细胞都含 M、m,M、m 都能与 N、n 组合,使精子种类增加了(回答合理即可)(2 分) (3)DNA 复制 2 或 4(2 分) 甲(2 分)24.(11 分,除标注外,每空 1 分)(1)光充足低温 环境(2)光充足温暖 红色花:粉色花:淡黄色花=3:2:3(2 分)红色花:淡黄色花=1:3 (2 分)(3)将该植株移入光充足低温(或光充足温暖)环境中,观察其开花花色(2 分)若开红色花(或粉色花),则该植株为杂合子(1 分)若开淡黄色花,则该植株为纯合子。(1 分)25.(11 分,除标注外,每空 1 分)(1)1/5 三角形:卵形=15:1 或三角形:卵形=3:1(2)基因型为 aa 的个体适应环境的能力较差;基因 a 的表达水平低,导致基因型为 aa 的个体的生存能力低(2 分)(3)父本 若子代的表型及比例为三角形:卵形=3:1,则观点一成立(2 分);若子代的表型及比例为三角形:卵形=7:1,则观点二成立(2 分);若子代的表型及比例为三角形:卵形=5:1,则观点三成立(2 分)

      资料下载及使用帮助
      版权申诉
      • 1.电子资料成功下载后不支持退换,如发现资料有内容错误问题请联系客服,如若属实,我们会补偿您的损失
      • 2.压缩包下载后请先用软件解压,再使用对应软件打开;软件版本较低时请及时更新
      • 3.资料下载成功后可在60天以内免费重复下载
      版权申诉
      若您为此资料的原创作者,认为该资料内容侵犯了您的知识产权,请扫码添加我们的相关工作人员,我们尽可能的保护您的合法权益。
      入驻教习网,可获得资源免费推广曝光,还可获得多重现金奖励,申请 精品资源制作, 工作室入驻。
      版权申诉二维码
      月考专区
      • 精品推荐
      • 所属专辑8份
      欢迎来到教习网
      • 900万优选资源,让备课更轻松
      • 600万优选试题,支持自由组卷
      • 高质量可编辑,日均更新2000+
      • 百万教师选择,专业更值得信赖
      微信扫码注册
      手机号注册
      手机号码

      手机号格式错误

      手机验证码 获取验证码 获取验证码

      手机验证码已经成功发送,5分钟内有效

      设置密码

      6-20个字符,数字、字母或符号

      注册即视为同意教习网「注册协议」「隐私条款」
      QQ注册
      手机号注册
      微信注册

      注册成功

      返回
      顶部
      学业水平 高考一轮 高考二轮 高考真题 精选专题 初中月考 教师福利
      添加客服微信 获取1对1服务
      微信扫描添加客服
      Baidu
      map