若您为此资料的原创作者,认为该资料内容侵犯了您的知识产权,请扫码添加我们的相关工作人员,我们尽可能的保护您的合法权益。
1/9
2/9
3/9
还剩6页未读,
继续阅读
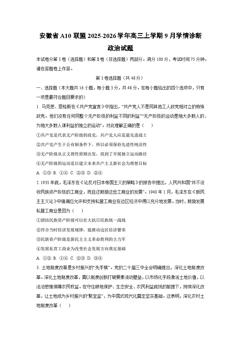
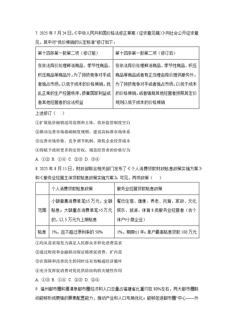
安徽省A10联盟2025-2026学年高三上学期9月学情诊断政治试题(学生版)
展开
这是一份安徽省A10联盟2025-2026学年高三上学期9月学情诊断政治试题(学生版),共9页。试卷主要包含了选择题,非选择题等内容,欢迎下载使用。
相关试卷
安徽省A10联盟2025-2026学年高二上学期10月学情诊断政治A试题(PDF版附解析):
这是一份安徽省A10联盟2025-2026学年高二上学期10月学情诊断政治A试题(PDF版附解析),文件包含A卷1号卷·A10联盟2024级高二上学期10月学情诊断+政治Apdf、A卷1号卷·A10联盟2024级高二上学期10月学情诊断+政治答案Apdf等2份试卷配套教学资源,其中试卷共6页, 欢迎下载使用。
安徽省A10联盟2025-2026学年高二上学期10月学情诊断政治B试题(PDF版附解析):
这是一份安徽省A10联盟2025-2026学年高二上学期10月学情诊断政治B试题(PDF版附解析),文件包含B卷1号卷·A10联盟2024级高二上学期10月学情诊断+政治Bpdf、B卷1号卷·A10联盟2024级高二上学期10月学情诊断+政治答案Bpdf等2份试卷配套教学资源,其中试卷共7页, 欢迎下载使用。
安徽省A10联盟2025-2026学年高三上学期9月学情诊断政治试题(学生版):
这是一份安徽省A10联盟2025-2026学年高三上学期9月学情诊断政治试题(学生版),共9页。试卷主要包含了选择题,非选择题等内容,欢迎下载使用。
相关试卷 更多
资料下载及使用帮助
版权申诉
- 1.电子资料成功下载后不支持退换,如发现资料有内容错误问题请联系客服,如若属实,我们会补偿您的损失
- 2.压缩包下载后请先用软件解压,再使用对应软件打开;软件版本较低时请及时更新
- 3.资料下载成功后可在60天以内免费重复下载
版权申诉
免费领取教师福利

