所属成套资源:2025-2026学年高三上学期十月阶段性检测地理试题(含答案)
陕西省咸阳市实验中学2026届高三上学期第二次质量检测地理试题(含答案)
展开
这是一份陕西省咸阳市实验中学2026届高三上学期第二次质量检测地理试题(含答案),文件包含陕西省咸阳市实验中学2026届高三上学期第二次质量检测地理试题含答案docx、陕西省咸阳市实验中学2026届高三上学期第二次质量检测地理试题答案docx等2份试卷配套教学资源,其中试卷共7页, 欢迎下载使用。
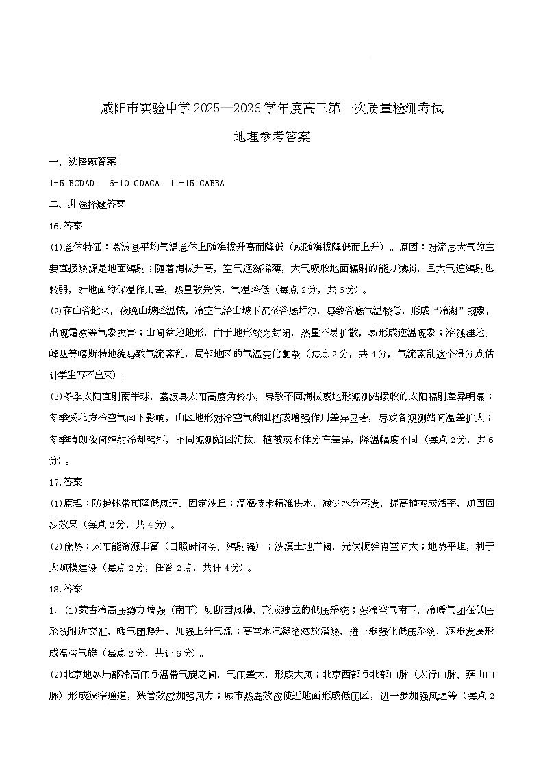
一、选择题答案
1-5 BCDAD 6-10 CDACA 11-15 CABBA
二、非选择题答案
16.答案
(1)总体特征:荔波县平均气温总体上随海拔升高而降低(或随海拔降低而上升)。原因:对流层大气的主
要直接热源是地面辐射;随着海拔升高,空气逐渐稀薄,大气吸收地面辐射的能力减弱,且大气逆辐射也
较弱,对地面的保温作用差,热量散失快,气温降低(每点 2 分,共 6 分)。
(2)在山谷地区,夜晚山坡降温快,冷空气沿山坡下沉至谷底堆积,导致谷底气温较低,形成“冷湖”现象,
出现霜冻等气象灾害;山间盆地地形,由于地形较为封闭,热量不易扩散,易形成逆温现象;溶蚀洼地、
峰丛等喀斯特地貌导致气流紊乱,局部地区的气温变化复杂(每点 2 分,共 4 分,气流紊乱这个得分点估
计学生写不出来)。
(3)冬季太阳直射南半球,荔波县太阳高度角较小,导致不同海拔或地形观测站接收的太阳辐射差异明显;
冬季受北方冷空气南下影响,山区地形对冷空气的阻挡或增强作用差异显著,导致各观测站间温差扩大;
冬季晴朗夜间辐射冷却强烈,不同观测站因海拔、植被或水体分布差异,降温幅度不同(每点 2 分,共 6
分)。
17.答案
(1)原理:防护林带可降低风速、固定沙丘;滴灌技术精准供水,减少水分蒸发,提高植被成活率,巩固固
沙效果(每点 2 分,共 4 分)。
(2)优势:太阳能资源丰富(日照时间长、辐射强);沙漠土地广阔,光伏板铺设空间大;地势平坦,利于
大规模建设(每点 2 分,任答 2 点,共计 4 分)。
18.答案
1.(1)蒙古冷高压势力增强(南下)切断西风槽,形成独立的低压系统;强冷空气南下,冷暖气团在低压
系统附近交汇,暖气团爬升,加强上升气流;高空水汽凝结释放潜热,进一步强化低压系统,逐步发展形
成温带气旋(每点 2 分,共计 6 分)。
(2)北京地处局部冷高压与温带气旋之间,气压差大,形成大风;北京西部与北部山脉(太行山脉、燕山山
脉)形成狭窄通道,狭管效应加强风力;城市热岛效应使近地面形成低压区,进一步加强风速等(每点 2
分,共计 6 分)。
(3)前期冷空气势力弱,来自海洋的暖湿气流占据主导,挟带水汽进入东北地区;冷空气快速南下,与暖湿
气团相遇,水汽剧烈抬升凝结形成大范围雨雪天气(每点 2 分,共计 4 分)。
19.答案
(1)位于亚欧大陆东部,距太平洋西部较近,热力差异大形成季风气候;位于我国领土最高纬度,所得太阳
辐射较少,形成寒温带气候(每点 2 分,共计 4 分)。
(2)秦岭南坡狍主要分布范围海拔更高。原因:南坡为阳坡,所得太阳辐射多,且有秦岭阻挡冷空气南下,
气温较高,狍主要分布范围海拔更高(每点 2 分,共计 4 分)。
(3)差异:暖季北极村狍活动早高峰更早,晚高峰更晚;暖季北极村狍活动密度更小。(从秦岭角度作答也
可)原因:狍活动夜伏昼出,暖季北极村昼长比秦岭更长,日出更早,日落更晚;暖季北极村昼长更长,
狍活动时间延长,分布密度降低(差异 3 分,原因每点 2 分,共计 7 分)。
相关试卷
这是一份陕西省咸阳市实验中学2026届高三上学期10月第二次质量检测+地理试卷+答案,共7页。
这是一份陕西省咸阳市实验中学2026届高三上学期10月第二次质量检测地理试题(含答案),文件包含陕西省咸阳市实验中学2026届高三上学期第二次质量检测+地理docx、陕西省咸阳市实验中学2026届高三上学期第二次质量检测+地理答案docx等2份试卷配套教学资源,其中试卷共7页, 欢迎下载使用。
这是一份2024~2025学年陕西省咸阳市实验中学高一(上)第三次质量检测地理试卷(含答案),共10页。
相关试卷 更多
- 1.电子资料成功下载后不支持退换,如发现资料有内容错误问题请联系客服,如若属实,我们会补偿您的损失
- 2.压缩包下载后请先用软件解压,再使用对应软件打开;软件版本较低时请及时更新
- 3.资料下载成功后可在60天以内免费重复下载
免费领取教师福利

