若您为此资料的原创作者,认为该资料内容侵犯了您的知识产权,请扫码添加我们的相关工作人员,我们尽可能的保护您的合法权益。
1/18
2/18
3/18
还剩15页未读,
继续阅读
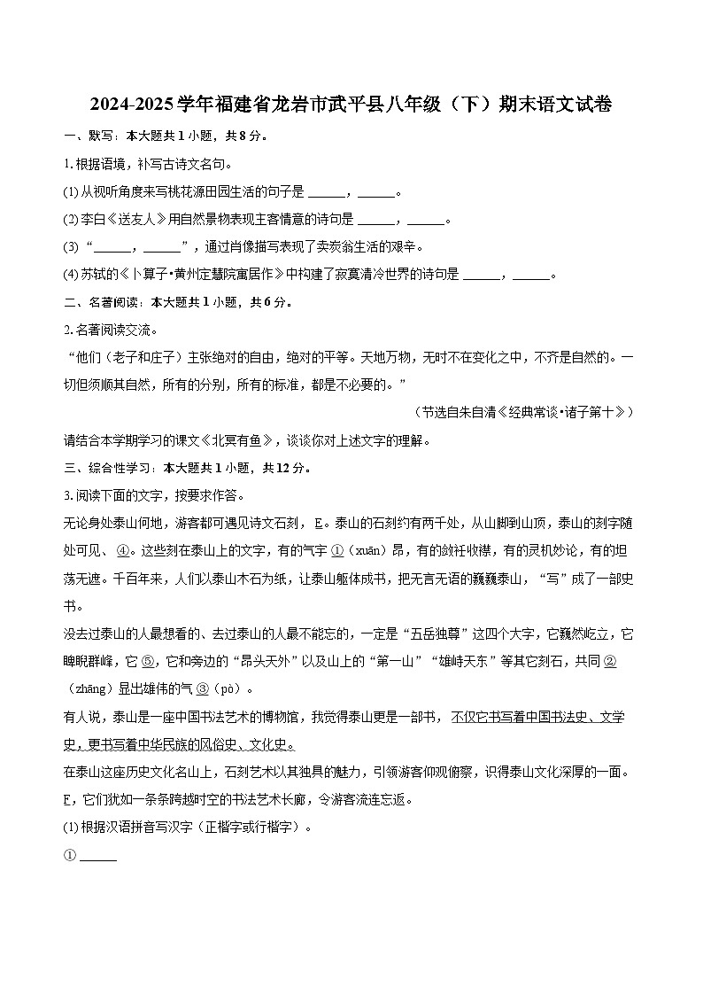
2024-2025学年福建省龙岩市武平县八年级(下)期末语文试卷(含详细答案解析)
展开
这是一份2024-2025学年福建省龙岩市武平县八年级(下)期末语文试卷(含详细答案解析),共18页。试卷主要包含了默写,名著阅读,综合性学习,现代文阅读,文言文阅读,作文等内容,欢迎下载使用。
相关试卷
2024-2025学年福建省龙岩市上杭县八年级(下)期末语文试卷(含详细答案解析):
这是一份2024-2025学年福建省龙岩市上杭县八年级(下)期末语文试卷(含详细答案解析),共20页。试卷主要包含了默写,名著阅读,综合性学习,现代文阅读,文言文阅读,诗歌鉴赏,作文等内容,欢迎下载使用。
2024-2025学年福建省龙岩市新罗区八年级(下)期末语文试卷(含详细答案解析):
这是一份2024-2025学年福建省龙岩市新罗区八年级(下)期末语文试卷(含详细答案解析),共20页。试卷主要包含了默写,名著阅读,综合性学习,现代文阅读,文言文阅读,诗歌鉴赏,作文等内容,欢迎下载使用。
2024-2025学年福建省龙岩市武平县八年级(下)期末语文试卷(含详细答案解析):
这是一份2024-2025学年福建省龙岩市武平县八年级(下)期末语文试卷(含详细答案解析),共18页。试卷主要包含了默写,名著阅读,综合性学习,现代文阅读,文言文阅读,作文等内容,欢迎下载使用。
相关试卷 更多
资料下载及使用帮助
版权申诉
- 1.电子资料成功下载后不支持退换,如发现资料有内容错误问题请联系客服,如若属实,我们会补偿您的损失
- 2.压缩包下载后请先用软件解压,再使用对应软件打开;软件版本较低时请及时更新
- 3.资料下载成功后可在60天以内免费重复下载
版权申诉
免费领取教师福利

