




辽宁省锦州市某校2025-2026学年高三上学期第一次月考地理试题
展开 这是一份辽宁省锦州市某校2025-2026学年高三上学期第一次月考地理试题,文件包含辽宁省锦州市某校2025-2026学年高三上学期第一次月考地理试题pdf、高三地理答案docx等2份试卷配套教学资源,其中试卷共12页, 欢迎下载使用。
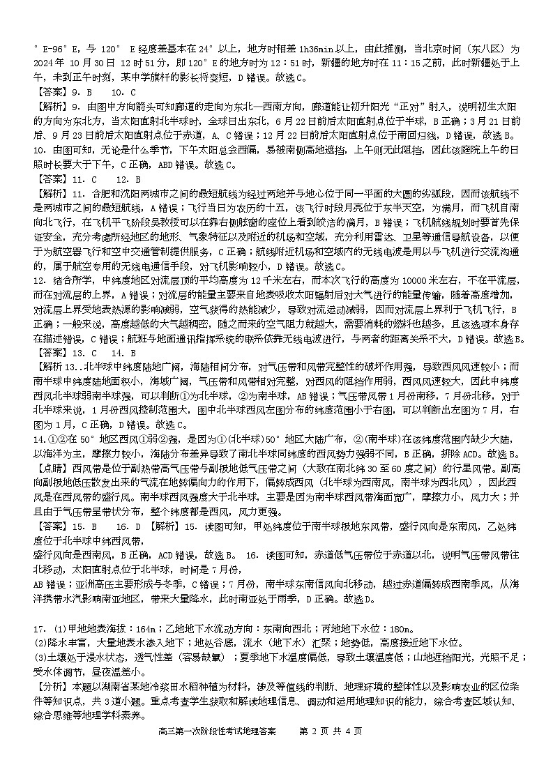
题号 1 2 3 4 5 6 7 8 9 10 11 12 13 14 15 16
答案 B C B D D A D C B C C B C B B D
【答案】1 B 2.C
【解析】1.根据材料信息可知,雪橇犬擅长奔跑,为保持体能需常年开展奔跑拉物训练。该地地势起伏较大,利于
雪橇犬体能训练,①正确;该地位于西风的背风坡,②错误;该地为山谷地形,有利于冷空气的堆积,积雪期较长,
有利于训犬活动,③正确;该训犬基地海拔高差较小,④错误。故选 B。
2..早晨太阳高度角较小,雪面反射的太阳光较少,不易导致雪盲;中午太阳高度角较大,雪面反射的太阳光较多,
驯犬师视网膜受雪地反射的强光刺激可能引起暂时性失明,容易引发雪盲症。该地位于北半球,甲坡为谷地北坡(属
于阳坡),能够反射的太阳光更多,更容易引起雪盲症;乙坡为谷地南坡(属于阴坡),反射的太阳光较少,不易引
起雪盲症,C 正确,ABD 错误。故选 C。
【点睛】雪盲症的发生主要与紫外线照射有关。当眼睛暴露在强烈的紫外线照射下时,紫外线会破坏角膜和结膜上
皮细胞,导致细胞受损甚至死亡,出现眼部不适、疼痛、红肿、流泪等症状。同时,角膜和结膜上皮细胞的损伤也
会导致视力模糊、怕光等症状。而雪地具有较高的反射率,当阳光照射到雪地上时会产生大量紫外线。长时间暴露
在这种高强度的紫外线照射下,眼睛会受到损伤,引发雪盲症。
【答案】3.B 4.D
【解析】3.结合所学知识可知,渤海湾所在的中纬度地区,5–6 月接近夏至日,太阳高度大、白昼时长长,且该
地雨季尚未开始,获得的太阳辐射最强,因此发电效益最显著,B 正确;1-2 月、10-11 月太阳直射点位于南半球,
渤海湾太阳高度较小,昼长较短,获得的太阳辐射少,发电效益较差,AD 错误;7-8 月正值雨季,降水多,发电效
益较差,C 错误。故选 B。
4.“盐光互补”模式将光伏发电与盐业生产结合,在同一块滩涂(盐池)用地上实现多种产业经营,既不改变已有
盐池功能,又能利用现有土地进行光伏发电,从而显著提高土地利用率,并带来多重经济收益,D 正确;增加光伏
面板反射的太阳辐射,不能提高发电量,A 错误;受光伏板的阻挡,会减少盐池吸收的太阳辐射,B 错误;保留了
盐池,没有改变土地利用类型,C 错误。故选 D。
【答案】5.D 6.A 【解析】5.根据图示信息可知,①为奥陶纪石灰岩,②为岩浆岩,②将①打断,说明②岩石形成时间晚于①岩石,
A 错误;根据图示信息可知,自西北向东南依次为石灰岩、岩浆岩、石灰岩、泥岩、粉砂岩、砂岩、粉砂岩和泥岩,
岩石粒径先变大后变小,B 错误;图中缺失了志留系和泥盆系的岩层,不是连续沉积的,C 错误;根据所学知识可
知,不整合面是存在明显地层缺失的接触面,两侧岩石岩性不同,结构不同,③处不整合面处容易被侵蚀,形成沟
谷,D 正确。故选 D。 6.根据材料信息可知,该化石是轮叶化石,轮叶是一种高大植物的叶子,说明该地出现过温暖湿润的环境,适宜
高大植物的生长,A 正确;该地岩层属于古生界,被子植物出现在中生代,所以该地不会有被子植物,B 错误;采
集时用力敲击岩石的正面,会导致化石破碎,C 错误;②处岩石为岩浆岩,不会存在化石,D 错误。故选 A。
【答案】7.D 8.C
【解析】7.长征七号遥九运载火箭发射时,为北京时间 15 日 23 时 13 分,北京时间使用东八区的区时,纽约使用
西五区的区时,西五区比东八区晚 13 小时,因此发射时在纽约(西五区)的华人所在区时为 15 日 23 时 13 分减去
13 小时,即 15 日 10 时 13 分,D 正确,ABC 错误。故选 D。 8.结合材料信息可知,航天员乘组入驻中国空间站时北京时间为 2024 年 10 月 30 日 12 时 51 分,伦敦(中时区)
为 30 日 4 时 51 分,不是午餐时间,A 错误;航天员乘组入驻中国空间站时,悉尼(东十区)为 30 日 14 时 51 分,
还没有日落,B 错误;由于使用现实背景(区时计算)无正确答案,因此使用地方时进行计算。东八区为 30 日 12
时 51 分,即 120°E 为 30 日 12 时 51 分,据此可知零时经线约为 73°W,即 73°W 往东至 180°为新的一天,其中
处于西半球的部分为 73°W-20°W 以及 160°E-180°,共跨经度 73°,约占全球 2/7,C 正确;新疆的经度约为 73
高三第一次阶段性考试地理答案 第 1 页 共 4 页
°E-96°E,与 120° E 经度差基本在 24°以上,地方时相差 1h36min 以上,由此推测,当北京时间(东八区)为
2024 年 10 月 30 日 12 时 51 分,即 120°E 的地方时为 12:51 时,新疆的地方时在 11:15 之前,此时新疆处于上
午,未到正午时刻,某中学旗杆的影长将变短,D 错误。故选 C。
【答案】9.B 10.C
【解析】9.由图中方向箭头可知廊道的走向为东北—西南方向,廊道能让初升阳光“正对”射入,说明初生太阳
的方向为东北方,当太阳直射北半球时,全球日出东北,6 月 22 日前后太阳直射点位于半球,B 正确;3 月 21 日前
后、9 月 23 日前后太阳直射点位于赤道,A、C 错误;12 月 22 日前后太阳直射点位于南回归线,D 错误,故选 B。
10.由图可知,无论是什么季节,下午太阳总会西偏,易被南侧高地遮挡,上午则无此阻挡,因此该庭院上午的日
照时长要大于下午,C 正确,ABD 错误。故选 C。
【答案】11.C 12.B
【解析】11.合肥和沈阳两城市之间的最短航线为经过两地并与地心位于同一平面的大圆的劣弧段,因而该航线不
是两城市之间的最短航线,A 错误;飞行当日为农历的十五,该飞行时段月亮位于东半天空,为满月,而飞机自南
向北飞行,在飞机平飞阶段吴教授可以在靠右侧舷窗的座位上看到皎洁的满月,B 错误;飞机航线规划时要首先保
证安全,充分考虑所经地区的地形、气象特征以及附近的机场和空域,充分利用雷达、卫星等通信导航设备,以便
于为航空器飞行和空中交通管制提供服务,C 正确;航线附近机场和空域内的无线电波是用以与飞机进行交流沟通
的,属于航空专用的无线电通信手段,对飞机影响较小,D 错误。故选 C。
12.结合所学,中纬度地区对流层顶的平均高度为 12 千米左右,而本次飞行的高度为 10000 米左右,不在平流层,
而在对流层的上界,A 错误;对流层的能量主要来自地表吸收太阳辐射后对大气进行的能量传输,随着高度增加,
对流层上界受地表热源的影响减弱,空气获得的热能减少,导致对流运动减弱,因而对流层上界利于飞机飞行,B
正确;一般来说,高度越低的大气越稠密,随之而来的空气阻力就越大,需要消耗的燃料也越多,且该选项本身存
在描述错误,C 错误;航班与地面通讯指挥系统的联系依靠无线电波进行,与两者的距离关系不大,D 错误。故选 B。
【答案】13. C 14. B
【解析 13..北半球中纬度陆地广阔,海陆相间分布,对气压带和风带完整性的破坏作用强,导致西风风速较小;而
南半球中纬度陆地面积小,海域广阔,气压带和风带相对完整,对西风的阻挡作用弱,西风风速较大,因此中纬度
西风北半球弱南半球强,可以判断①为北半球,②为南半球,AB 错误;气压带风带 1 月份南移,7 月份北移,对于
北半球来说,1 月份西风控制范围大,图中北半球西风左图分布的纬度范围小于右图,可以判断出左图为 7 月,右
图为 1 月,C 正确,D 错误。故选 C。
14.①②在 50°地区西风①弱②强,是因为①(北半球)50°地区大陆广布,②(南半球)在该纬度范围内缺少大陆,
以海洋为主,摩擦力较小,海陆分布差异导致了南北半球同纬度的西风势力强弱不同,B 正确,排除 ACD。故选 B。
【点睛】西风带是位于副热带高气压带与副极地低气压带之间(大致在南北纬 30 至 60 度之间)的行星风带。副高
向副极地低压散发出来的气流在地转偏向力的作用下,偏转成西风(北半球为西南风,南半球为西北风),因此西
风是在西风带的盛行风。南半球西风强度大于北半球,主要是因为南半球西风带海面宽广,摩擦力小,风力大;并
且由于气压带呈带状分布,整个纬度都是西风,风力更强。
【答案】15.B 16.D 【解析】15.读图可知,甲处纬度位于南半球极地东风带,盛行风向是东南风,乙处纬度位于北半球中纬西风带,
盛行风向是西南风,B 正确,ACD 错误,故选 B。 16.读图可知,赤道低气压带位于赤道以北,说明气压带风带往北移动,太阳直射点位于北半球,时间是 7 月份,
AB 错误;亚洲高压主要形成与冬季,C 错误;7 月份,南半球东南信风向北移动,越过赤道偏转成西南季风,从海
洋携带水汽影响南亚地区,带来大量降水,此时南亚处于雨季,D 正确。故选 D。
17.(1)甲地地表海拔:164m;乙地地下水流动方向:东南向西北;丙地地下水位:180m。
(2)降水丰富,大量地表水渗入地下;地处谷底,流水(地下水)汇聚;地势低,高度接近地下水位。
(3)土壤处于浸水状态,透气性差(容易缺氧);夏季地下水温度偏低,导致土壤温度低;山地遮挡阳光,光照不足;
受水体调节,昼夜温差小。
【分析】本题以湖南省某地冷浆田水稻种植为材料,涉及等值线的判断、地理环境的整体性以及影响农业的区位条
件等知识点,共 3 道小题。重点考查学生获取和解读地理信息、调动和运用地理知识的能力,综合考查区域认知、
综合思维等地理学科素养。
高三第一次阶段性考试地理答案 第 2 页 共 4 页
【详解】(1)观察图片信息,甲位于地下水位 160 米线和地下水埋藏深度线 4 米的交界处,即甲海拔为 164 米;同
理可知,乙地东南侧地下水埋藏深度及地下水位均大于西北侧,即东南海拔高于西北,因此地下水流动方向为东南
向西北;丙处地下水埋藏深度 8 米和 10 米线呈闭合曲线,且内部闭合曲线数值增大,说明该处地势逐渐增高,推
测该处为山顶。山顶两侧地下水位大致相等,即丙所处地下水位线数值与闭合曲线左侧数值相等,所以丙地下水位
为 180 米。
(2)图中冷浆田位于地势最低处(谷地),周边区域地表水和地下水均向此汇聚,来水丰富;其次,冷浆田位置地
势较低,结合图中等值线分析,海拔与地下水埋藏深度接近,为地下水出露提供条件;从地理位置来看,该地地处
湖南,受季风气候影响,降水丰富,使得大量地表水渗入地下,为地下水提供源源不断的补充。
(3)结合材料信息,冷浆田地下水接近甚至出露地表,土壤处于浸水状态,含水量达到饱和,这造成土壤透气性
差,容易造成缺氧环境,影响水稻生长;从地势来看,冷浆田位于谷底,周围山地对阳光的阻碍较强,但水稻生长
需要较强的光照,因而冷浆田对其生长不利;水稻生长需要较高温环境,但地下水温度较低,且受低温水体影响,
冷浆田昼夜温差减小,这些因素阻碍了水稻的营养物质积累和正常生长。
18.【答案】(1)7~8 月气温较高,降水较多,冰川融化,冰川面积减小,冰川反照率下降;7~8 月固态降水减少,
冰川表面少新雪覆盖,反照率下降。
(2)底部:冬克玛底冰川底部海拔较低,气温较高,冰川消融多;位于冰川边缘,较多岩屑和粉尘覆盖冰面,反
照率相对较低;顶部:冰川顶部山体陡峭,积雪难以留存,裸岩比例大;坡度和坡向引起太阳入射角变化,导致该
区域反照率显著下降,反照率相对较低。
(3)相关性:二者大致呈正相关。理由:冬克玛底冰川体积显著缩小,其面积和厚度随之减小,反照率整体下降;
冰川反照率下降使冰川表面吸收太阳总辐射的比率增加,冰川加速融化,导致冰川物质亏损,冰川体积进一步减小。
【解析】(1)结合材料信息,冰川表面反照率大小受新雪量、融雪量、岩屑、粉尘、山体坡向和坡度等影响。7、8
月属于夏季,气温较高,降雨较多,冰川融化,冰川面积减小,冰川反照率下降;7、8 月由于气温较高,固态降水
量减少,冰川表面少新雪覆盖,地表更加粗糙,反照率下降。
(2)结合材料信息,冰川表面反照率大小受新雪量、融雪量、岩屑、粉尘、山体坡向和坡度等影响。冬克玛底冰
川底部海拔较低,气温较高,冰川消融多,冰川面积较小;位于冰川边缘,较多岩屑和粉尘覆盖冰面,颜色更深,
反照率相对较低。冰川顶部山体陡峭,积雪难以停驻,裸岩比例大,冰川面积较小;依据材料,坡度和坡向也会影
响反照率,冬克玛底冰川底部和顶部与其他区域的坡度和坡向存在差异,可能会引起太阳入射角变化,导致该区域
反照率显著下降,反照率相对较低。
(3)结合材料信息,自 1990 年开始,冬克玛底冰川开始发生大面积退化,冰川体积缩小。由于冰川体积减少,冰
川反照率相对较低,二者基本呈正相关关系。冬克玛底冰川体积显著缩小,其面积和厚度均随之减小,裸露的岩石
吸收太阳辐射,反照率显著下降;冰川反照率下降使冰川表面吸收太阳总辐射的比率增加,冰川升温,加速融化,
导致冰川物质亏损,冰川体积进一步减小,形成一种循环。
19.【答案】(1)台风移动的右前方吹偏东、偏南风(东南风),黄海的暖湿气流不断向西、向北(西北部)输送,为
海雾的形成和发展提供了充足的水汽;台风移动的右前方纬度相对较高,下垫面温度较低;湿润气流输送到相对较
冷的下垫面上,水汽遇冷易凝结成雾;青岛近海海域位于台风眼区,下沉气流形成逆温层,有利于海雾的维持和发
展。 (2)能见度降低,导致船舶进出港、航行受阻;船舶定位和航向控制变得更加困难,容易发生安全事故;可能造
成部分海区停航,影响航运效率。
(3)8 月之后偏南风势力减弱,偏北风势力增强,使得输送到黄海海域的暖湿空气减少;8 月之后,大气温度下降,
海水温度较高,不易形成逆温,海面大气对流发展强烈。
【解析】
【分析】本题以台风“利奇马”在黄海西岸登陆为背景,并结合 11 日 21 时的海平面气压场和红外卫星云图,设置
三道小题,涉及海雾的形成及对航海运输的影响、海雾日数减少的原因等相关内容,考查学生调用地理知识、获取
与解读地理信息的能力,体现学生的区域认知、综合思维等学科素养。
【小问 1 详解】 结合图示可知,此次台风为北半球气旋,周围大气在水平方向上逆时针向低压中心辐合过程中,台风移动的右前方
通常形成偏东风、偏南风(即东南风)。这种风向使得黄海的暖湿气流能够不断地向西、向北(或西北部)输送。
高三第一次阶段性考试地理答案 第 3 页 共 4 页
暖湿气流中大量的水汽,为海雾形成提供丰富的水汽来源。台风“向西北方向移动”,其右前方纬度相对较高,因
此下垫面的温度相对较低。当湿润的气流输送到这个相对较冷的下垫面上时,水汽容易遇冷凝结,形成海雾。由图
可知,青岛近海海域位于台风眼区,由于离心力的作用,外围的强风无法直接吹入台风眼内部,导致该区域水平风
力较小,区域内空气下沉。下沉气流在形成过程中,往往会在低层大气中形成逆温层。逆温层的存在使得水汽在低
层大气中不易扩散,从而有利于海雾的维持和发展。
【小问 2 详解】
此次海雾过程对青岛及近海海域航海运输产生的影响,主要体现在降低能见度、增加安全风险和降低运输效率等方
面。海雾导致青岛及近海海域的能见度急剧下降,直接阻碍海上交通运输,影响船舶的进出港秩序,导致船舶进出
港、航行受阻;低能见度情况下,船只难以准确判断周围环境和障碍物位置,船舶定位和航向控制变得更加困难,
增加碰撞风险,容易引发安全事故;海雾发生后,为确保航行安全,部分航线可能暂停运营,导致船舶滞留,货物
运输延误,影响港口和航运公司的运营效率和经济效益。
【小问 3 详解】
每年 8 月之后黄海海域海雾日数急剧减少,主要是由于 8 月以后,因西太平洋副热带高压势力减弱并向东南方向回
撤,偏南风势力也随之减弱,黄海偏北风势力增强,水汽输送明显减少。8 月之后,大气温度下降,但由于海水储
热多,降温慢,海水温度高于气温,海气界面不稳定,对流发展强烈,不易形成逆温,因此,8 月之后海雾减少,
雾季终止。
高三第一次阶段性考试地理答案 第 4 页 共 4 页
相关试卷 更多
- 1.电子资料成功下载后不支持退换,如发现资料有内容错误问题请联系客服,如若属实,我们会补偿您的损失
- 2.压缩包下载后请先用软件解压,再使用对应软件打开;软件版本较低时请及时更新
- 3.资料下载成功后可在60天以内免费重复下载
免费领取教师福利 
.png)




