湖北省“新八校 协作体10月联考2025-2026学年高三上学期10月月考地理试题(解析版)
展开
这是一份湖北省“新八校 协作体10月联考2025-2026学年高三上学期10月月考地理试题(解析版),文件包含精品解析湖北省“新八校协作体10月联考2025-2026学年高三上学期10月月考地理试题原卷版docx、精品解析湖北省“新八校协作体10月联考2025-2026学年高三上学期10月月考地理试题解析版docx等2份试卷配套教学资源,其中试卷共19页, 欢迎下载使用。
注意事项:
1.答题前先将自己的姓名、准考证号、考场号、座位号填写在试卷和答题卡上,并认真核准准
考证号条形码上的以上信息,将条形码粘贴在答题卡上的指定位置。
2.请按题号顺序在答题卡上各题目的答题区域内作答,写在试卷、草稿纸和答题卡上的非答题
区域均无效。
3.选择题用 2B 铅笔在答题卡上把所选答案的标号涂黑;非选择题用黑色签字笔在答题卡上作
答;字体工整,笔迹清楚。
4.考试结束后,请将试卷和答题卡一并上交。
第Ⅰ卷选择题
一、选择题:本题共 15 小题,每小题 3 分,共 45 分。在每小题给出的四个选项中,只有一
项是符合题目要求的。
山东德州陵城区丁庄水库建成世界最大的单体水上漂浮式光伏电站(下图)。水面上光伏板面积 7000
多亩,共 81 个矩阵,60 多万块。与水库北岸风电形成“风光储一体化发电”项目,打造了一个新能源综合
示范基地。据此完成下列小题。
1. 该地“风光储一体化”项目成功运营的关键在于( )
A. 可以大幅提高光伏板的发电效率 B. 水上漂浮技术大幅降低了项目建设成本
C. 风能和太阳能在时间上具有良好的互补性 D. 方便光伏电板的清洁,使用寿命长
2. 与传统地面光伏电站相比,水上漂浮式光伏电站突出的优势是( )
A. 水面反射光强,提高光照利用率 B. 节约土地资源,减少水分蒸发
C. 工程建设难度低,维护方便 D. 显著提高光电转换效率
3. 该项目的建设对当地生态环境的积极影响是( )
A. 抑制水库藻类的生长繁殖,提高水质 B. 降低水温,改善鱼类生存环境
C. 有效解决德州市区的城市热岛效应 D. 扩大水域面积,增加生物多样性
【答案】1. C 2. B 3. A
第 1页/共 13页
【解析】
【1 题详解】
“风光储一体化”项目是将风能、太阳能发电与储能结合。“风光储一体化”主要是能源的互补与储存,不
是大幅提高光伏板发电效率,A 错误。水上漂浮技术不一定大幅降低建设成本,且这不是项目成功运营的
关键,关键是能源的互补性,B 错误。风能(夜间、风力大时)和太阳能(白天、光照好时)在时间上具
有良好的互补性,能保障能源稳定供应,是项目成功运营的关键,C 正确。方便光伏电板清洁不是项目成
功运营的关键因素,对其影响较小,D 错误。故选 C。
【2 题详解】
传统地面光伏电站需占用大量土地,水上漂浮式光伏电站建在水面。水面反射光对光伏板发电的光照利用
率提高作用不突出,不是突出优势,A 错误。建在水面,节约土地资源,同时光伏板覆盖水面,减少水分
蒸发,这是突出优势,B 正确。水上漂浮式光伏电站工程建设难度并不低,维护也有其特殊性,不是优势,
C 错误;水上漂浮式光伏电站不会显著提高光电转换效率,D 错误。故选 B。
【3 题详解】
光伏板覆盖水面,遮挡阳光,抑制水库藻类的生长繁殖,减少藻类对水质的影响,提高水质,A 正确;光
伏板覆盖可能会在一定程度上影响水温,但不一定是改善鱼类生存环境,B 错误;该项目位于水库,对德
州市区的城市热岛效应影响极小,C 错误;项目是利用水库水面,没有扩大水域面积,D 错误。故选 A。
【点睛】水上漂浮式光伏电站是将光伏组件安装在漂浮载体上,部署于湖泊、水库、池塘等水域表面的光
伏发电系统,通过“水上发电、水下养殖(或生态保护)”的模式实现资源综合利用,是近年来新能源领域
的重要发展方向之一。
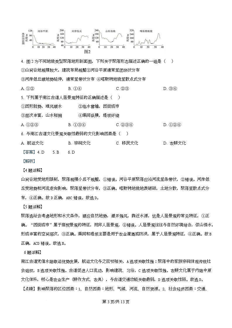
南江古道始于秦代,盛于明清,凭借水陆联运的交通优势,推动了粤西地区明清时期社会经济的发展,
带动了沿线传统聚落的繁荣与兴盛。根据聚落选址的地形差异,将聚落选址地貌类型分为河谷平原、河岸
低丘、山间谷地与喀斯特地貌 4 类。基于南江古道对沿线聚落景观的不同影响和作用,可将聚落景观分为
人居、商贸、文化景观 3 种类型。图 1 为文化线路视角下南江古道聚落景观分析图。据此完成下列小题。
第 2页/共 13页
4. 图 2 为不同地貌类型聚落地形剖面图,下列关于聚落形态描述正确的一组是( )
①山间谷地规模较大,建筑布局规整②河谷平原通常呈团块状分布
③河岸低丘顺地势延伸,通常呈带状分布 ④喀斯特地貌呈散点式分布
A. ①② B. ①④ C. ②③ D. ③④
5. 下列属于南江古道人居景观特征的正确描述是( )
①因形就势,理风顺水 ②临水营墟,因街成市
③层次丰富,山水相拥 ④渠网纵横,堤坝环绕
A. ①②③ B. ①③④ C. ②③④ D. ①②④
6. 与南江古道文化景观关联性最弱的文化影响因素是( )
A. 航运文化 B. 宗祠文化 C. 移民文化 D. 农耕文化
【答案】4. D 5. B 6. D
【解析】
【4 题详解】
山间谷地受地形限制,聚落规模小且不规整,①错误。河谷平原聚落应沿河流呈条带状,②错误。河岸低
丘受地势和河流走向影响,聚落呈带状分布,③正确。喀斯特地貌地表破碎,土地分散,聚落呈散点式分
布,④正确。故 D 正确,ABC 错误。故选 D。
【5 题详解】
聚落选址会考虑地形和水文条件,顺应自然地势,避开强风,靠近水源,这是人居景观的常见特征,①正
确。“因街成市”属于商贸景观的特征,而非人居景观,②错误。人居景观往往与自然环境结合,依山傍水,
形成丰富的空间层次,③正确。渠网和堤坝主要是用于农业灌溉或防洪,属于人居景观特征,④正确。故 B
正确,ACD 错误。故选 B。
6 题详解】
南江古道凭借水陆联运优势发展,航运文化与之密切相关,A 选项关联性强;聚落中的家族宗祠体现传统社
会组织,B 选项关联性强。古道促进人口流动,影响建筑、习俗,C 选项关联性强。农耕文化属于内陆中原
文化体系,核心是农业生产(耕作方式、农具),与古道交通功能关联最弱,D 选项关联性弱。故选 D。
【点睛】影响聚落的区位因素:1、自然因素:地形、气候、河流、自然资源。2、社会经济因素:交通、
第 3页/共 13页
政治、军事、宗教、科技、旅游等。
巴斯海峡位于澳大利亚大陆和塔斯马尼亚岛之间,其海水流动季节变化与风向、东澳大利亚暖流强弱
密切相关。下图示意巴斯海峡洋流分布图。
7. 下列选项中,影响该季节性洋流流向的主要因素包括( )
①海水的盐度 ②气压带风带的季节性移动 ③海陆轮廓 ④海陆热力性质差异
A. ①②③ B. ②③④ C. ①③④ D. ①②④
8. 当巴斯海峡出现该季节性洋流时,最有可能发生的( )
A. 地中海沿岸温和湿润 B. 昆仑站科考人员整装待发
C. 塞伦盖蒂草原食草动物向北迁徙 D. 北极出现极夜现象
9. 东澳大利亚暖流势力较强的年份和月份是( )
A. 拉尼娜年 1 月 B. 拉尼娜年 7 月 C. 厄尔尼诺年 7 月 D. 厄尔尼诺年 1 月
【答案】7. B 8. C 9. A
【解析】
【7 题详解】
由材料“巴斯海峡位于澳大利亚大陆和塔斯马尼亚岛之间”,图示纬度约 40°S,可知该区域位于盛行西风
带附近,气压带风带北移后,西风对该区域影响更强,形成季节性洋流,据图判断该洋流发生时南半球为
冬季,气压带风带的季节性移动影响洋流的流向,②正确;狭窄海峡会加速洋流,洋流遇到大陆后会改变
方向,影响其强度和路径,因此海陆轮廓影响该季节性洋流流向,③正确;海陆热力性质差异形成季风,
也能影响洋流流向,④正确;该区域海水盐度差异较小,对洋流流向影响小,①错误。综上所述②③④正
确,故选 B。
【8 题详解】
第 4页/共 13页
该洋流发生时该地区受西风带控制,说明气压带风带北移,因此为南半球冬季,则北半球为夏季,地中海
沿岸受副热带高气压带控制,炎热干旱,A 错误;此时南极附近有极夜现象,不适合进行科考活动,B 错误;
塞伦盖蒂草原位于东非高原,为热带草原气候,此时赤道以南地区为旱季,普遍草木枯黄,赤道以北为雨
季,草原广袤,食草动物应该向北迁徙,C 正确;北极圈内部分地区出现极昼现象,D 错误。故选 C。
【9 题详解】
东澳大利亚暖流位于南半球,夏季时海水温度更高暖流势力更强,南半球夏季为 1 月,BC 错误;拉尼娜现
象发生时,东南信风增强,而东南信风将赤道附近的高水温海水更多地吹向太平洋西部,南赤道暖流增强,
致使太平洋西部海水温度增高,东澳大利亚暖流势力较强,A 正确;厄尔尼诺现象发生时,东南信风减弱,
从而导致南赤道暖流减弱,向西太平洋输送的高温海水减少,导致东澳大利亚暖流势力较弱,D 错误。故
选 A。
【点睛】厄尔尼诺和拉尼娜是两个很重要的气候异常现象,主要原因是大气受海温异常的变化产生的。厄
尔尼诺现象发生的时候,中东太平洋温度偏高,其中东太平洋甚至会偏高 2℃以上。拉尼娜现象的时候,在
中东太平洋温度的异常偏低。
2025 年 9 月 7 日夜间至 8 日凌晨发生了一场极为罕见的月全食和“血月”现象。在这场天文奇观中,
月球会缓缓穿过地球的阴影,呈现出深红色或铜色,全食阶段长达 1 小时 22 分钟,月全食是肉眼可见的最
震撼的天文现象之一。下图为月全食发生时日地月位置关系图。据此完成下列小题。
10. 月全食发生时,月球呈现出深红色或铜色,与此现象形成原理相同的是( )
A. 太阳耀斑爆发 B. 极光的出现 C. 恒星的闪烁 D. 天空呈现蔚蓝色
11. 这次月全食持续时间较长,可能的原因是( )
A. 月球处于近地点 B. 地球处于近日点
C. 月球处于远地点 D. 地球处于远日点
12. 2025 年 9 月 7 日发生的月全食,对应的农历日期是( )
A. 初一前后 B. 初七前后 C. 十五前后 D. 二十二前后
【答案】10. D 11. C 12. C
【解析】
第 5页/共 13页
【10 题详解】
结合所学可知,月全食时,地球大气会散射太阳光中 短波蓝光,而长波红光则照射到月球表面,从而使
月球表面呈现深红色或铜色。太阳耀斑爆发与光的散射、折射无关,A 错误;极光的出现是地球极地高空
大气被电离的结果,B 错误;恒星的闪烁是地球大气连续折射的结果,C 错误;天空呈现蔚蓝色是因为太阳
光中的蓝色光被地球大气中的微粒散射,D 正确。故选 D。
【11 题详解】
结合所学知识可知,月球在近地点时运行速度较快,而在远地点时运行速度较慢,所以当月球处于远地点
且出现月全食时,月球穿过地球本影的时间更长,月全食持续时间较长,表明月球接近远地点,C 正确,A
错误;地球距离太阳的远近变化对月全食时间长短影响很小,BD 错误。故选 C。
【12 题详解】
根据图中日地月的位置关系可知,此次月全食出现在满月,故 9 月 7 日应为农历十五左右,结合选项可知,
C 正确,ABD 错误。故选 C。
【点睛】满月发生时,地球位于太阳与月球之间,三者几乎成一条直线。月球正面(即朝向地球的半球)
完全被阳光照亮,形成满月。此时月球与太阳分别位于地球的两侧,形成“望日”现象。
长白山高山苔原位于长白山火山锥体上部(2000—2600 米)的高海拔地区,在全球气候变化背景下,
长白山苔原带西坡植被发生了一系列改变,原先位于较低海拔的草本植物不断上侵,而苔原带原有的灌木
开始萎缩退化。苔原地区植物生长通常受限于温度、土壤含水量与土壤养分,植被与土壤之间的联系尤为
密切,土壤因素对植被发展影响很大。图 1 为长白山草本植物入侵程度与地势的关系图,图 2 为草本植物
入侵程度与土壤有机质含量的关系图。据此完成下列小题。
13. 在全球气候变化背景下,高山苔原带受草本植物重度入侵的区域是( )
A. 有机质含量较高,海拔较低的缓坡地带 B. 有机质含量较高,海拔较高的缓坡地带
C. 有机质含量较低,海拔较低的陡坡地带 D. 有机质含量较低,海拔较高的陡坡地带
第 6页/共 13页
14. 与苔原带原有灌木相比,上侵的草本植物在竞争中具有的优势是( )
A. 耐寒性更强,更能适应高海拔的低温 B. 生长速度快,对土壤养分的利用效率更高
C. 需水量更少,耐干旱土壤的能力更强 D. 生长周期更长,生物量积累多
15. 苔原带被草本植物入侵后,对苔原带产生的长期影响是( )
A. 土壤的水分会降低 B. 苔原带整体上显著升高
C. 生物多样性会降低 D. 土壤有机质含量会持续增加
【答案】13. C 14. B 15. C
【解析】
【13 题详解】
由图 1 可知,重度入侵区域分布在海拔 2140 米附近地区,坡度为 30°~35°,与其他程度入侵区域比较海拔
较低,是陡坡;由图 2 可知,重度入侵区域与其他程度入侵区域比较有机质含量较低。综上所述,C 正确,
ABD 错误。故选 C。
【14 题详解】
材料中指出土壤因素对植被发展的影响很大,且草本植物生长快,代谢活跃,对土壤养分的利用效率通常
高于生长较慢的灌木,这是其竞争优势的核心,B 正确;灌木是苔原带原有的植被,耐寒性应更强,A 错误;
全球变暖会导致苔原带冻土融化,土壤水分含量增加,耐干旱土壤并不成为草本上侵的优势,C 错误;苔
原带原生灌木的生长周期更长,D 错误。故选 B。
【15 题详解】
苔原带是高寒生态系统的重要组成部分,气候严寒,土壤瘠薄,生存条件恶劣,导致其群落结构简单、抗
干扰能力弱,对环境变化极为敏感,全球气候变暖使灌木萎缩退化,因此生物多样性会减少,C 正确;气
候变暖会导致苔原带土壤水分有所增加,A 错误;草本的入侵加速苔原生态系统的退化,并不会导致它整
体上升,B 错误;由于草本的入侵,土壤有机质含量短期内可能会升高或不变,但长期来看,由于土壤升温、
冻土融化,土壤有机质加速分解,含量会显著降低,D 错误。故选 C。
【点睛】生物入侵指生物由原生存地经自然的或人为的途径侵入到另一个新的环境,对入侵地的生物多样
性、农林牧渔业生产以及人类健康造成经济损失或生态灾难的过程。或定义为:生物入侵是指某种生物从
外地自然传入或人为引种后成为野生状态,并对本地生态系统造成一定危害的现象。
第Ⅱ卷非选择题
二、综合题:本题共 3 大题,共 55 分。
16. 阅读图文材料,完成下列要求
台风“桦加沙”于 2025 年 9 月 18 日晚 20 时在菲律宾以东洋面生成,此后逐渐向西偏北方向行进并发
第 7页/共 13页
展增强。根据中央气象台报道,9 月 23 日夜间到 24 日台风“桦加沙”登陆广东附近沿海一带,由于此次台
风途经区域垂直风切变较弱(风速和风向随高度变化小),导致“桦加沙”风力极强、风圈范围大,是今年
以来影响我国的超强台风。下图为 9 月 23 日 20 时我国部分地区海平面等压线分布示意图和台风“桦加沙”
移动路径图。
(1)分别指出香港 9 月 23 日 20 时和 9 月 25 日 11 时的风向。
(2)分析此次台风“桦加沙”成为超强台风的原因。
(3)为了减轻台风“桦加沙”带来的损害,应采取的防灾措施有哪些。
【答案】(1)9 月 23 日 20 时:偏北风;9 月 25 日 11 时:偏南风。
(2)菲律宾以东洋面水温异常偏高,大气上升运动强烈;洋面提供充足水汽,水汽上升凝结释放热量,中
心气压进一步降低;大气垂直风切变微弱,利于维持台风结构;陆地对台风行进路径的影响小,台风保持
超高强度登陆。
(3)加强监测预警,及时发布台风信息;制定应急预案并准备救灾物资;对基础设施进行维修及防护;对
陆上及海上交通进行交通管制。
【解析】
【分析】本题以台风“桦加沙”为背景,设置 3 小题,涉及风向、台风加强的原因、防灾减灾措施等相关
知识,考查学生获取解读信息、调动运用知识的能力,体现了区域认知、综合思维及地理实践力的学科素
养。
【小问 1 详解】
读图可知,9 月 23 日 20 时,台风中心位于香港的东南侧,水平气压梯度力由西北指向东南,在地转偏向力
和摩擦力的共同作用下向右偏,形成偏北风;9 月 25 日 11 时,台风中心位于香港的偏西侧,水平气压梯度
力大致由东指向西,在地转偏向力和摩擦力的共同作用下向右偏,形成偏南风。
小问 2 详解】
第 8页/共 13页
超强台风的形成与海水温度、水汽供应、大气环流等因素有关。读图,由图中等温线可知,菲律宾以东洋
面水温异常偏高,为台风发展提供了充足的热量,大气上升运动强烈;洋面能提供大量水汽,水汽上升凝
结释放热量,使中心气压进一步降低,风力增强;据材料可知,此次台风途经区域垂直风切变较弱(风速
和风向随高度变化小),有利于台风结构的维持,使台风能保持高强度稳定发展;洋面广阔,陆地对台风行
进路径的影响小,台风得以持续增强登陆。
【小问 3 详解】
减轻台风“桦加沙”带来的损害,需从监测预警、应急准备、设施防护、交通管理等多方面采取措施:加
强气象监测预警,及时、准确地发布台风的位置、强度、移动路径等信息,让公众和相关部门能提前知晓
台风动态;制定完善的台风灾害应急预案,明确各部门职责与应对流程,提前准备好救灾物资,以便在灾
害发生后能迅速开展救援和安置工作;对沿海堤坝、桥梁、电力设施等基础设施进行全面检查与维修加固,
提高其抗台风能力,减少台风对基础设施的破坏;对陆上及海上交通进行管制:海上,台风期间禁止船只
出海航行,已在海上的船只尽量驶入避风港;陆上,根据台风影响范围和程度,对部分路段采取封闭、限
速等措施,避免交通事故和人员伤亡。
17. 阅读图文材料,完成下列要求。
黑河是我国第二大内陆河流,全长 928km,流经青海、甘肃、内蒙古三省(区),最终汇入巴丹吉林沙
漠西北缘的两片戈壁洼地,形成东、西两大湖泊,总称居延海,史前是西北最大的湖泊之一。现在东居延
海是黑河的尾闾湖泊。上世纪 50 年代以后,由于黑河中游农业生产和生活用水大量增加和区域植被破坏,
东居延海面积出现严重萎缩甚至干涸的情况。2000 年国家成立了黑河流域管理机构——黑河流域管理局,
负责对黑河水资源实施统一调度和管理,并调研、发布、贯彻黑河流域调水方案。截至 2025 年,东居延海
已连续 21 年实现不干涸,显著改善了下游沿河生态状况。目前,湖泊湿地的一些人类经济活动依然对湖泊
生态环境造成较大威胁。下图示意黑河流域位置和居延海湿地范围。
第 9页/共 13页
(1)列举东居延海湿地的自然环境服务功能。
(2)为进一步保护东居延海生态湿地应采取哪些措施。
(3)为保证东居延海不干涸,请你指出黑河流域调水方案中的重点调研内容。
【答案】(1)供给服务:为周边生物提供食物来源等。调节服务:调节气候,增加空气湿度,减小昼夜温
差;涵养水源,调节河川径流;净化空气和水体等。文化服务:为科研提供研究场所,为人们提供旅游、
休憩的自然景观等。支撑服务:为生物提供栖息地,维持生物多样性,支撑生态系统的物质循环和能量流
动等。
(2)加强水资源管理,合理分配水资源;建立自然保护区,保护湿地生态系统;控制人类经济活动对湿地
的破坏,如限制过度放牧、不合理的旅游开发等;加强生态修复,对已破坏的湿地进行恢复;提高公众环
保意识,鼓励参与湿地保护等。
(3)黑河流域的水资源总量,包括降水、地下水、冰川融水等补给来源;黑河流域各区域的需水量,如农
业灌溉需水、工业用水、生活用水以及生态需水等;黑河流域水资源的时空分布情况,不同季节、不同区
域的水资源变化;现有水利工程的运行情况,如水库、渠道等的调蓄和输水能力等。
【解析】
【分析】本题以居延海为背景材料,涉及自然环境服务功能、湿地保护措施等相关知识,主要考查学生获
取和解读地理信息、调动与运用地理知识、区域认知与综合思维的核心素养。
【小问 1 详解】
本题主要从供给服务、调节服务、文化服务、支撑服务四个方面举例说明即可。供给服务:湿地生态系统
中的植物、微生物等是部分生物的食物来源,为生物生存提供物质供给。调节服务:从气候调节看,湿地
水分蒸发增加空气湿度,比热容大减小昼夜温差;水源涵养上,湿地储蓄水分,调节河流的径流量,在洪
第 10页/共 13页
水期蓄水,枯水期补水;湿地还能通过物理、化学和生物过程,净化空气(吸附污染物)和水体(过滤杂
质、降解污染物)。文化服务:东居延海湿地具有独特的自然景观和生态价值,可作为科研人员研究内陆河
流域湿地生态、气候变化等的场所,也能为游客提供旅游、休闲的去处,满足人们的精神文化需求。支撑
服务:湿地是众多生物的栖息地,维持了生物多样性,而生物多样性是生态系统物质循环(如碳循环、氮
循环)和能量流动的基础,支撑着整个生态系统的运转。
【小问 2 详解】
保护湿地需要多方面举措。水资源是湿地存在的关键,所以要加强管理,合理分配,确保湿地有足够的水
源;建立自然保护区能从法律和管理层面,为湿地提供专门的保护区域,减少人类干扰;人类经济活动如
过度放牧、不当旅游开发等会破坏湿地,因此要加以控制;对于已经遭到破坏的湿地部分,开展生态修复
工作有助于其恢复功能;提高公众环保意识,能让更多人参与到湿地保护中来,形成全社会保护的氛围。
【小问 3 详解】
调水方案的重点调研内容要围绕保障东居延海不干涸的水资源供需等核心。首先得清楚黑河流域有多少水
资源,也就是水资源总量,涵盖各种补给方式,包括降水、地下水、冰川融水等补给来源;其次要知道流
域内各部分需要多少水,农业、工业、生活以及生态用水都要考虑,这样才能合理分配;水资源的时空分
布影响调水的时机和区域,如不同季节、不同区域的水资源变化等;现有水利工程是调水的基础设施,其
运行情况关系到调水的效率和可行性,因此也需要重点调研。
18. 阅读图文材料,完成下列要求。
北大河与萨拉河是西北干旱半干旱地区典型的内陆河,地处河西走廊西北部(图 1、图 2)。某研究小
组发现,两条河流的分水岭为平缓的河流沉积物堆积面,地貌面由厚层(>50m)的河流砾石所组成,粒径
较大,磨圆度高(图 3),指示该区域为一个典型的风口(袭夺发生后,袭夺河与被袭夺河的新分水岭)。该
区域河流袭夺改变了水系的分布状况,在区域地貌演化过程中起着重要作用。
第 11页/共 13页
(1)请你推测被袭夺河,并指出判断依据。
(2)简述该区域河流袭夺对北大河和萨拉河的影响。
(3)分析图中风口平坦面形成 地质过程。
【答案】(1)北大河。黑土槽流量小,侵蚀搬运能力弱,无法形成较厚(粒径大、磨圆度高)的风口沉积
物或风口处河流沉积物与古北大河上游河流沉积物特征一致。
(2)北大河被袭夺成为断头河,流程变短,流量减少;萨拉河流域面积扩大,流量增加,侵蚀能力增强。
(3)古北大河上游地形平缓,河谷宽阔,河流以堆积、侧蚀作用为主,下切能力弱;萨拉河的河流比降大
于北大河上游,溯源侵蚀能力强,切穿分水岭,袭夺北大河上游;袭夺发生后,原本由古北大河侧蚀形成
的宽阔河谷相对抬升;保留在现今萨拉河中游支流的山坡阶地上,形成高于一般洪水水位之上的阶梯层状
地貌面。
【解析】
【分析】本题以西北地区北大河与萨拉河为背景,设置 3 小题,涉及河流袭夺及风口平坦面形成的地质过
程等相关知识,考查学生获取解读信息、调动运用知识的能力,体现了区域认知、综合思维及地理实践力
的学科素养。
【小问 1 详解】
读图结合材料“两条河流的分水岭为平缓的河流沉积物堆积面,地貌面由厚层的河流砾石所组成,粒径较
大,磨圆度高”可知,风口处的沉积物粒径较大,磨圆度高,而黑土槽为萨拉河的支流,流程短,流量小,
侵蚀搬运能力弱,无法形成较厚(粒径大、磨圆度高)的风口沉积物;北大河流程长,上游流量大,沉积
物粒径大,磨圆度高,风口处河流沉积物与古北大河上游河流沉积物特征一致,说明原本属于古北大河的
部分河道被萨拉河袭夺。
第 12页/共 13页
【小问 2 详解】
北大河被袭夺成为断头河后,流程变短,流域面积缩小,径流量减少,河流的侵蚀、搬运等能力减弱;萨
拉河因袭夺了北大河的部分水系,流域面积扩大,径流量增加,侵蚀能力增强,更有利于河流的下切、侧
蚀等作用,塑造河道形态的能力提升。
【小问 3 详解】
由第一题分析可知,萨拉河袭夺了北大河,风口处原为古北大河上游,古北大河上游地面平坦,河流流速
较慢,以沉积和侧蚀作用为主,河谷宽阔,下切能力弱;萨拉河袭夺了北大河,说明萨拉河的河流比降大
于古北大河上游,溯源侵蚀能力强,随着萨拉河不断溯源侵蚀,最终切穿了古北大河的分水岭;原本古北
大河的宽阔河道被萨拉河夺取,残留的古北大河河道(即风口)相对抬升,保存在现今萨拉河中游支流的
山顶夷平面上,形成了高于一般洪水水位之上的风口河床地貌。
第 13页/共 13页
相关试卷
这是一份湖北省“新八校”协作体2025-2026学年度上学期高三10月月考地理含答案解析,文件包含湖北省“新八校”协作体2025-2026学年度上学期高三10月月考地理pdf、湖北省“新八校”协作体2025-2026学年度上学期高三10月月考地理答案pdf等2份试卷配套教学资源,其中试卷共8页, 欢迎下载使用。
这是一份湖北省“新八校”协作体2026届高三上学期10月月考地理试题(PDF版附解析),文件包含湖北省“新八校”协作体2025-2026学年度上学期高三10月月考地理pdf、湖北省“新八校”协作体2025-2026学年度上学期高三10月月考地理答案pdf等2份试卷配套教学资源,其中试卷共8页, 欢迎下载使用。
这是一份湖北省“新八校”协作体2025-2026学年度上学期高三10月月考地理试题(含答案),文件包含湖北省“新八校”协作体2025-2026学年度上学期高三10月月考地理pdf、湖北省“新八校”协作体2025-2026学年度上学期高三10月月考地理答案pdf等2份试卷配套教学资源,其中试卷共8页, 欢迎下载使用。
相关试卷 更多
- 1.电子资料成功下载后不支持退换,如发现资料有内容错误问题请联系客服,如若属实,我们会补偿您的损失
- 2.压缩包下载后请先用软件解压,再使用对应软件打开;软件版本较低时请及时更新
- 3.资料下载成功后可在60天以内免费重复下载
免费领取教师福利

