1/4
2/4
还剩2页未读,
继续阅读
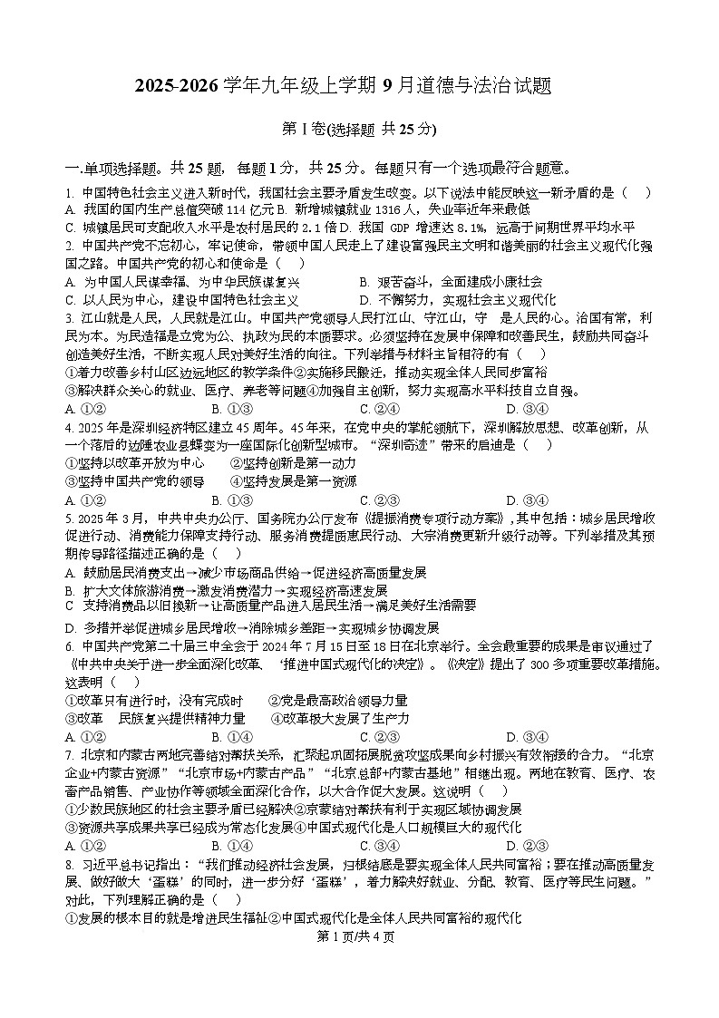
江苏省江阴市石庄中学2025-2026学年九年级上学期第一次月考道德与法治试卷
展开
这是一份江苏省江阴市石庄中学2025-2026学年九年级上学期第一次月考道德与法治试卷,共4页。试卷主要包含了1 倍 D, 江山就是人民,人民就是江山, 习近平总书记指出等内容,欢迎下载使用。
相关试卷
江苏省江阴市云亭中学 2025-2026学年八年级上学期第一次月考道德与法治试卷:
这是一份江苏省江阴市云亭中学 2025-2026学年八年级上学期第一次月考道德与法治试卷,文件包含202510云亭初二政治初二政治第一次练习1pdf、202510云亭初二政治初二政治第一次阶段性练习pdf等2份试卷配套教学资源,其中试卷共4页, 欢迎下载使用。
江苏省江阴市陆桥中学 2025-2026学年九年级上学期第一次月考道德与法治试卷:
这是一份江苏省江阴市陆桥中学 2025-2026学年九年级上学期第一次月考道德与法治试卷,文件包含202510陆桥初三道法道德与法治9月份限时作业2025年9月限时作业docx、202510陆桥初三道法道德与法治9月份限时作业2025年9月限时作业参考答案docx、202510陆桥初三道法初三限时练习20259道德与法治答题卡pdf等3份试卷配套教学资源,其中试卷共8页, 欢迎下载使用。
江苏省江阴市云亭中学 2025-2026学年七年级上学期第一次月考道德与法治试卷:
这是一份江苏省江阴市云亭中学 2025-2026学年七年级上学期第一次月考道德与法治试卷,文件包含202510周庄初一道法七上第一次限时作业docx、202510周庄初一道法2025-2026学年第一学期10月限时作业初一道德与法治答题卡pdf等2份试卷配套教学资源,其中试卷共11页, 欢迎下载使用。
相关试卷 更多
资料下载及使用帮助
版权申诉
- 1.电子资料成功下载后不支持退换,如发现资料有内容错误问题请联系客服,如若属实,我们会补偿您的损失
- 2.压缩包下载后请先用软件解压,再使用对应软件打开;软件版本较低时请及时更新
- 3.资料下载成功后可在60天以内免费重复下载
版权申诉
免费领取教师福利

