





所属成套资源:2026信阳高级中学高一上学期9月测试(二)及答案(九科)
2026信阳高级中学高一上学期9月测试(二)生物含解析
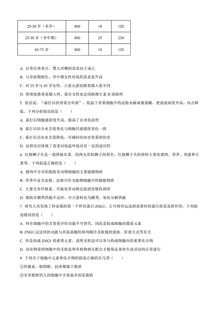
展开河南省信阳高级中学北湖校区2025-2026学年高一上期09月测试(二)生物试题一、选择题;本题共11个小题,每小题3分,共33分。在每小题给出的四个选项中,只有项是符合题目要求的。1. 细胞学说的建立漫长而曲折,凝聚了多位科学家的不懈努力,是一个在科学探究中开拓、继承、修正和发展的过程。相关叙述正确的有几项( )①维萨里通过对尸体解剖揭示了人体在组织水平的结构②列文虎克通过观察植物的木栓组织发现并命名了细胞③马尔比基用显微镜观察了细胞的微细结构,如细胞壁和细胞质④施莱登通过不完全归纳法得出植物细胞都有细胞核这一结论⑤耐格里通过观察分生区细胞,发现新细胞的产生是细胞分裂的结果A. 2B. 3C. 4D. 5【答案】B【解析】【分析】细胞学说的建立者主要是两位德国科学家施莱登和施旺。细胞学说的主要内容:(1)细胞是一个有机体,一切动植物都是由细胞发育而来,并由细胞和细胞产物所构成;(2)细胞是一个相对独立的单位,既有它自己的生命,又对与其他细胞共同组成的整体的生命起作用。揭示了细胞的统一性和生物体结构的统一性;(3)新细胞可以从老细胞中产生。【详解】①1543年, 比利时的维萨里通过大量的尸体解剖研究发表了巨著《人体构造》,揭示了人体在器官水平的结构。法国的比夏经过对器官的解剖观察,指出器官由低一层次的结构组织构成,①错误;②1665 年,英国科学家罗伯特·胡克用显微镜观察植物的木栓组织,发现这些木栓组织由许多规则的小室组成,他把观察到的图像画了下来,并把“小室” 称为cell——细胞,②错误;③意大利的马尔比基用显微镜广泛观察了动植物的微细结构,如细胞壁和细胞质,③正确;④施莱登通过对植物花粉、胚珠、柱头组织的观察,发现这些组织都是由细胞构成的,且这些细胞都有细胞核,得出结论:植物体都是由细胞构成的,植物细胞都有细胞核, 故施莱登通过不完全归纳法得出“植物细胞都有细胞核”这一结论,④正确;⑤耐格里用显微镜观察了多种植物分生区新细胞的形成,发现新细胞的产生原来是细胞分裂的结果,⑤正确。故选B。2. 下列关于“细胞是生命活动的基本单位”的叙述,错误的是( )A. 多细胞生物体的生命活动都是一个细胞或多个细胞相互联系进行的B. 单细胞生物的一个细胞就可以完成该生物的各种生命活动C. 病毒没有细胞结构,必须在宿主细胞中才能进行增殖D. 细胞代谢是包括生长、发育在内的各项生命活动的基础【答案】A【解析】【详解】A、多细胞生物体的生命活动通常需要多个细胞分工合作完成,例如反射活动需要多个神经细胞和效应细胞共同参与,而非“一个细胞”即可完成,A错误;B、单细胞生物(如草履虫)的一个细胞能独立完成摄食、运动、繁殖等所有生命活动,B正确;C、病毒无细胞结构,必须依赖宿主细胞的物质和能量才能完成增殖,C正确;D、细胞代谢通过酶催化反应为生长、发育等生命活动提供能量和物质基础,是生命活动的核心,D正确;故选A。3. 下列关于统一性和多样性的描述,正确的是( )A. 核糖体是噬菌体、细菌、酵母菌共有的细胞器B. 根据细胞学说可以推论现代生物的细胞都是远古生物细胞的后代C. 乳酸菌、青霉菌、色球蓝细菌、大肠杆菌都属于原核生物D. 细胞都具有细胞核,但遗传物质不一定都是DNA【答案】B【解析】【分析】根据细胞内有无以核膜为界限的细胞核,把细胞分为真核细胞和原核细胞两大类,原核细胞是组成原核生物的细胞,这类细胞主要特征是没有以核膜为界限的细胞核, 同时也没有核膜和核仁, 只有拟核。根据外表特征,可把原核生物分为放线菌、细菌、支原体、立克次氏体和衣原体等。【详解】A、噬菌体是病毒,没有细胞结构,不含核糖体,A错误;B、由细胞学说中细胞分裂产生新细胞的结论,新细胞由老细胞产生,老细胞由更老的细胞产生,由此可推论现代生物的细胞都是远古生物细胞的后代,B正确;C、青霉菌属于真核生物,乳酸菌、色球蓝细菌、大肠杆菌都属于原核生物,C错误;D、真核细胞和原核细胞的遗传物质都是DNA,其中真核细胞具有以核膜为界限的细胞核,原核细胞无以核膜为界限的细胞核,D错误。故选B。4. 下表据《中国膳食指南》得到女性3种营养元素每天推荐摄入量,据表推测,下列错误是( )A. 以单位体重计,婴儿对碘的需求高于成人B. 与孕前期相比,孕中期女性对氧的需求量升高C. 对25岁与65岁女性,大量元素的推荐摄入量不同D 即使按推荐量摄入钙,部分女性也会因缺维生素D而缺钙【答案】C【解析】【分析】大量元素主要有C、H、O、N、P、S、K、Ca、Mg;微量元素主要有Fe、Mn、Zn、Cu、B、Mo;主要元素有C、H、O、N、P、S;基本元素有C、H、O、N;最基本元素是C。【详解】A、由表格数据可知,婴儿碘每天的摄入量为115μg,成人为120μg,相差不大,但成人的体重远高于婴儿,所以以单位体重计,婴儿对碘的需求高于成人,A正确;B、铁是血红蛋白在重要成分,表中数据可知,孕中期铁的摄入量高于未孕,由此推测孕中期胎儿发育加快,孕妇的新陈代谢加快,与孕前期相比,孕中期女性对氧的需求量升高,B正确;C、大量元素主要有C、H、O、N、P、S、K、Ca、Mg,由表格数据可知对25岁与65岁女性,钙的推荐摄入量均为800mg/d,C错误;D、维生素D可以促进钙的吸收,所以即使按推荐量摄入钙,部分女性也会因缺维生素D而缺钙,D正确。故选C。5. 俗话说,“霜打后的青菜分外甜”。低温下青菜细胞中的淀粉水解成葡萄糖,使溶液浓度升高,冰点降低。下列分析错误的是( )A. 霜打后细胞液浓度升高,提高了自身抗冻性B. 霜打后结合水含量变化与细胞代谢强度变化一致C. 霜打后自由水含量降低,可减轻结冰对青菜的伤害D. 这种反应体现了青菜对低温环境具有一定的适应性【答案】B【解析】【分析】细胞内水以自由水和结合水的形式存在。自由水是良好的溶剂,是许多化学反应的介质,自由水还参与许多化学反应,自由水对于营养物质和代谢废物的运输具有重要作用;结合水是细胞结构的重要组成成分;自由水与结合水的比值越大,细胞代谢越旺盛,抗逆性越差,反之亦然。【详解】A、低温下青菜细胞中的淀粉水解成葡萄糖,使溶液浓度升高,冰点降低,提高了自身抗冻性,A正确;B、霜打后结合水的含量升高,细胞代谢减慢,两者变化强度不同,B错误;C、霜冻后细胞中结合水增多,自由水含量降低,抗寒能力增强,可减轻结冰对青菜的伤害,C正确;D、低温下青菜细胞中的淀粉水解成葡萄糖,使溶液浓度升高,冰点降低,这种反应体现了青菜对低温环境具有一定的适应性,D正确。故选B。6. 红烧狮子头是一道淮扬名菜,因肉丸形似狮子而得名。红烧狮子头的原料主要有猪肉、荸荠、鸡蛋和大葱等。下列叙述正确的是( )A. 猪肉中含有的脂肪是动物细胞的主要能源物质B. 荸荠中富含淀粉,淀粉可作为植物细胞中储能物质C. 大葱含有纤维素,可被食草动物直接消化吸收利用D. 脂肪在糖类供能不足时,可大量转化为糖类,氧化分解供能【答案】B【解析】【详解】A、脂肪是动物细胞的储能物质,主要能源物质是糖类,A错误;B、荸荠为植物,淀粉是植物细胞中特有的储能物质,B正确;C、纤维素属于植物细胞壁成分,需经纤维素酶分解为葡萄糖才能被利用,但食草动物自身不含该酶,需依赖共生微生物协助分解,C错误;D、糖类可大量转化脂肪,但脂肪不能大量转化为糖类,且脂肪分解供能需先转化为中间产物,D错误。故选B。7. 研究人员发现了锌金属的第一个伴侣蛋白ZNG1,它可将锌运送到需要锌的蛋白质处发挥作用。下列叙述错误的是( )A. 锌在细胞中的含量很少但功能不可替代,因此是组成细胞的微量元素B. ZNG1运送锌的功能与其氨基酸的排列顺序及肽链的盘曲、折叠方式等有关C. 锌是构成ZNG1的重要元素,说明无机盐可以参与构成细胞内的重要化合物D. 该实例说明细胞中的无机盐和有机物相互配合才能保证某些生命活动的正常进行【答案】C【解析】【分析】组成细胞的元素:①大量元素:C、H、O、N、P、S、K、Ca、Mg等;②微量元素:Fe、Mn、B、Zn、Mo、Cu等;③主要元素:C、H、O、N、P、S;④基本元素:C、H、O、N。【详解】A、微量元素含量少,但作用大。锌在细胞中的含量很少但功能不可替代,因此是组成细胞的微量元素,A正确;B、ZNG1是蛋白质,蛋白质的功能与含有氨基酸的种类、数目、排列顺序及肽链的盘曲、折叠方式和形成的空间结构有关,B正确;C、根据题意,ZNG1作为锌的伴侣蛋白,可以运输锌,但锌并不是组成ZNG1的元素,C错误;D、由题意可知,锌被ZNG1运送到需要与锌结合才能发挥作用的蛋白质中,这说明细胞中的无机盐和有机物需要相互配合才能保证某些生命活动的正常进行,D正确。故选C。8. 下列关于细胞中元素和化合物的叙述正确的有几项( )①性激素、胆固醇、抗体都属于脂质②非常肥胖的人的细胞中含量最多的是脂肪③淀粉、半乳糖、核糖、脱氧核糖的元素组成相同④冬季时结合水和自由水的比值增大,细胞代谢减弱,抗逆性增强⑤静脉注射时,要用0.9%的NaCl溶液溶解药物,目的是为机体补充钠盐⑥鸡蛋的卵清蛋白中N元素的质量分数高于C元素⑦血液中的葡萄糖除可以合成糖原外,还可转变成脂肪和非必需氨基酸⑧血Ca2+高会引起肌肉抽搐,血Na+缺乏会引发肌肉酸痛、无力A. 2B. 3C. 4D. 5【答案】B【解析】【分析】生物体的一切生命活动离不开水,细胞内的水的存在形式是自由水和结合水,自由水是良好的溶剂,是许多化学反应的介质,自由水参与细胞内的许多化学反应,自由水对物质运输具有重要作用;细胞内自由水与结合水的比值越大,细胞代谢越旺盛,抗逆性越差,反之亦然。【详解】①抗体属于蛋白质,①错误;②非常肥胖的人细胞中含量最多的是水,②错误;③淀粉、半乳糖、核糖、脱氧核糖都是糖类,所以它们的元素组成相同,③正确;④结合水含量高植物的抗寒、抗旱性强。故冬季时结合水和自由水的比值增大,细胞代谢减弱,抗逆性增强,④正确;⑤为了维持人体组织细胞的正常形态,在静脉注射时,通常要用0.9%的NaCl溶液溶解药物,⑤错误;⑥蛋白质是以碳链为基本骨架形成的生物大分子,所以鸡蛋的卵清蛋白中N元素的质量分数低于C元素,⑥错误;⑦血液中的葡萄糖除供细胞利用外,多余的部分可以合成糖原储存起来,如果葡萄糖还有富余,还可转变成脂肪和非必需氨基酸,⑦正确;⑧血钙低引起肌肉抽搐,⑧错误。综上所述,只有3项正确,B正确,ACD错误。故选B。9. 角蛋白是头发的主要成分,如图所示为人工进行卷发的原理。下列叙述正确的是( ) A. 卷发的原理是使角蛋白的二硫键断裂与再形成B. 卷发剂处理前后,角蛋白的相对分子质量不变C. 定型过程将两条肽链合成一条肽链D. 人工卷发过程改变了角蛋白肽链中氨基酸的排列顺序【答案】A【解析】【分析】题图分析:由图可知,卷发剂处理头发时,可以使蛋白质中的二硫键断开,再用物理力量处理时,可以重新形成二硫键。【详解】A、由图可知,卷发剂处理后,使角蛋白中的二硫键(-S-S-)断开,再用物理力量处理,二硫键(-S-S-)又重新形成,故卷发的原理是使角蛋白的二硫键断裂与再形成,A正确;B、由图可知,卷发剂处理前后,角蛋白中所含二硫键会减少,所以角蛋白的相对分子质量会增大,B错误;C、由图可知,定型过程中两条肽链由二硫键相连,还是两条链,没有合成一条链,C错误;D、人工卷发过程中,连接角蛋白两条肽链间的二硫键断裂,未改变其氨基酸的排列顺序,D错误。故选A。10. 某细菌能产生一种环状毒性肽,其分子式是 C55H68O18N10,将它彻底水解后只能得到下列四 种氨基酸,分别是甘氨酸 C2H5NO2,丙氨酸 C3H7NO2,苯丙氨酸 C9H11NO2,谷氨酸 C5H9NO4,其 结构式如图所示,下列有关叙述错误的是( ) A. 该多肽是十肽化合物,形成该化合物的过程中,相对分子质量减少了 180B. 该多肽水解后可得到 1 个甘氨酸,2 个丙氨酸,3 个苯丙氨酸和 4 个谷氨酸C. 经加热、X 射线、强酸、强碱、重金属盐等作用,会引起蛋白质的变性D. 四种氨基酸按一定数量混合,脱水缩合后形成的含五个肽键的链状分子最多有 1024 种【答案】D【解析】【分析】分析题图:图示表示分子式为C55H68O18N10的多肽彻底水解后得到的四种氨基酸,这四种氨基酸都只含有一个氨基,根据多肽的分子式中含有十个N可推测出该多肽是由10个氨基酸形成的十肽;四种氨基酸中,只有谷氨酸含有4个O原子,其它三种氨基酸都含有2个O原子,所以以O原子作为突破口,可算出谷氨酸的分子数目。【详解】A、四种氨基酸分子中都只含有一个N原子,因此根据N原子的数目可知该多肽链是由10个氨基酸脱水缩合形成的十肽化合物;该多肽为环状肽,其合成过程中脱去的水分子数=氨基酸数=10个,因此相对分子质量减少了180,A正确;B、由A选项可知这条环状多肽由10个氨基酸分子脱水缩合形成,四个氨基酸分子中只有谷氨酸含有2个羧基,假设谷氨酸分子数为M,则多肽链中的氧原子数目=(10−M)×2+4M−10=18,计算可知M=4个;设该多肽中含有甘氨酸、丙氨酸、苯丙氨酸分别为x、y、z个,根据该多肽中含有的氨基酸数、C原子和H原子守恒则有:x+y+z=10−42x+3y+9z+20=555x+7y+11z+36=68+20以上三式联立解得x=1个、y=2个、z=3个,即该多肽中含有甘氨酸1个、丙氨酸2个、苯丙氨酸3个、谷氨酸4个,B正确;C、经加热、X射线、强酸、强碱、重金属盐等的作用,会引起蛋白质的变性,都正确;D、含5个肽键的链状化合物是由6个氨基酸形成的六肽,如果提供足量的4种氨基酸,脱水缩合后形成的含4个肽键的链状化合物的最多种类=4×4×4×4×4×4═4096(或46)种。D错误。故选D。【点睛】本题结合某细菌能产生的分子式是C55H68O18N10的一种环状“毒性肽”及其水解产物为题材,考查蛋白质的合成−−氨基酸脱水缩合的知识,考生识记氨基酸的结构通式、明确氨基酸脱水缩合的过程和实质、掌握氨基酸脱水缩合过程中的相关计算是解题的关键。11. 蛋白质是生命活动的主要承担者,下列关于蛋白质功能的叙述及举例正确的是( )A. 调节机体的生命活动,如性激素能促进生殖器官的发育B. 有些蛋白质能进行物质的运输,如胰岛素参与血液中葡萄糖的运输C. 有些蛋白质有免疫功能,如胃蛋白酶能催化蛋白质的水解D. 构成细胞和生物体的重要物质,如组成肌细胞的肌动蛋白【答案】D【解析】【分析】蛋白质的功能-生命活动的主要承担者:①构成细胞和生物体的重要物质,即结构蛋白,如羽毛、头发、蛛丝、肌动蛋白;②催化作用:如绝大多数酶;③传递信息,即调节作用:如胰岛素、生长激素;④免疫作用:如免疫球蛋白(抗体);⑤运输作用:如红细胞中的血红蛋白。【详解】A、性激素是脂质,不是蛋白质,A错误;B、胰岛素能降低血糖,但不能参与血液中葡萄糖的运输,B错误;C、胃蛋白酶能催化蛋白质的水解,表示蛋白质具有催化功能,C错误;D、结构蛋白构成细胞和生物体的重要物质,如肌肉、头发、羽毛等的成分就是蛋白质,D正确。故选D。二、非选择题:本题共3小题,共37分。12. 自然界中生物种类繁多,某科研小组观察了几种生物:①大肠杆菌、②支原体、③蓝细菌、④酵母菌、⑤草履虫、⑥HIV、⑦水绵、⑧新冠病毒,对其结构进行比较,获得的部分结果如下表所示(√表示有,×表示无),请分析回答下列问题(1)属于甲组的生物有:________;属于乙组的生物有:________(两空均填序号)。(2)细菌细胞壁的主要成分是肽聚糖,青霉素抑制肽聚糖的合成,从而抑制细菌的生长。使用青霉素______(填“能”或“不能”)治疗新冠肺炎,原因是________。(3)从细胞的结构组成来看,图①②③④⑤⑦的生物细胞都具有相似的________,且都以________作为遗传物质,这体现了细胞的________性。(4)蓝细菌是一类营自养生活的生物,其DNA主要存在于________中,能进行光合作用是因为蓝细菌含有________。(5)淡水生态系统水体富营养化常导致蓝细菌大量繁殖,引起水华,水华会导致水体溶氧量降低,使鱼虾等因缺氧而死亡,水华导致水体缺氧的原因有________(答出2点)。(6)从生命系统的结构层次来看,在一条小河中,河中所有蓝细菌________(是/不是)一个种群,其所生活的这一条小河,是生命系统的________层次。【答案】(1) ①. ④⑦ ②. ⑤ (2) ①. 不能 ②. 新冠肺炎是新冠病毒引起的,病毒无细胞结构,不能起到治疗的作用 (3) ①. 细胞结构 ②. DNA ③. 统一 (4) ①. 拟核 ②. 叶绿素和藻蓝素 (5)蓝细菌大量繁殖消耗氧气;微生物分解动植物遗体消耗氧气;水华遮挡水面,影响空气中的氧气进入水体;水体透明度下降,浮游植物等通过光合作用产生的氧气减少 (6) ①. 不是 ②. 生态系统【解析】【分析】分析表格:甲有核膜,属于真核细胞,能进行光合作用,且含有细胞壁,应为植物细胞;乙含有核膜,属于真核细胞,该细胞不能进行光合作用,也没有细胞壁,应为动物细胞;丙无核膜,属于原核细胞,其能进行光合作用,可能是蓝细菌。【小问1详解】甲细胞含有核膜,属于真核生物,且该细胞含有细胞壁,如④酵母菌、⑦水绵;乙细胞含有核膜,属于真核生物,且该细胞不含细胞壁,不能进行光合作用,应为动物细胞,如⑤草履虫。 【小问2详解】细菌细胞壁的主要成分是肽聚糖,青霉素抑制肽聚糖的合成,从而抑制细菌的生长。据此可推测使用青霉素不能治疗由新冠肺炎病毒引起的新冠肺炎,因为病毒没有细胞结构,更没有细胞壁结构。【小问3详解】图中①大肠杆菌(原核生物)、②支原体(原核生物)、③蓝细菌(原核生物)、④酵母菌(真核生物)、⑤草履虫(真核生物)、⑦水绵(真核生物),这些生物的细胞都具有相似的细胞结构(如都有细胞膜、细胞质等)。 它们都以 DNA 作为遗传物质。这种在细胞结构和遗传物质上的共性,体现了细胞的统一性。【小问4详解】蓝细菌是一类营自养生活的生物,没有核膜包被的细胞核,因而其DNA主要存在于拟核中,蓝细菌含有叶绿素和藻蓝素,因而能进行光合作用。【小问5详解】细菌中的绝大多数种类是营腐生或寄生生活的异养生物。当水质富营养化时,生活在湖水中的蓝细菌会大量繁殖,出现水华现象。蓝细菌大量繁殖消耗氧气;微生物分解动植物遗体消耗氧气;水华遮挡水面,影响空气中的氧气进入水体;水体透明度降低,浮游植物等通过光合作用产生的氧气减少,因而使鱼虾等因缺氧而死亡,导致细菌大量滋生,氧气消耗更多,引起恶性循环。【小问6详解】种群是指在一定的自然区域内,同种生物的所有个体。蓝细菌有多种类型,不是同种生物,所以河中所有蓝细菌不是一个种群。 一条小河包含了其中的生物群落以及无机环境,符合生态系统的定义,所以是生命系统的生态系统层次。13. 花生种子中储藏的物质以脂肪为主,并储藏在细胞的油体(植物细胞的一种细胞器)中种子萌发时,脂肪水解成脂肪酸和甘油,其脂肪酸和甘油又分别在多种酶的催化作用下,形成葡萄糖,最后转变成蔗糖,并转运至胚轴,供给胚生长和发育(如图):请回答下列问题.(1)和脂肪相比,磷脂多了________元素。(2)种子中储存有丰富的营养物质以供萌发利用。油料类种子的脂肪水解产生的脂肪酸是________(饱和”或“不饱和”)脂肪酸,该物质熔点相对较________(“高”或“低”)在室温时呈________(填生物状态)。水稻种子的储能物质主要是________。(3)油料种子播种时要浅埋,从物质的元素组成及氧化分解角度分析其原因:________。与萌发前相比,萌发过程中的花生种子细胞内,有机物种类的变化是________(填“变多”“变少”或“不变”)【答案】(1)N、P (2) ①. 不饱和 ②. 低 ③. 液态 ④. 淀粉 (3) ①. 油料种子脂肪含量高,脂肪分子中氢元素比例高、氧元素比例低。萌发时脂肪氧化分解需消耗大量氧气(耗氧量高于糖类)。浅埋可确保土壤通气性良好,提供充足氧气,满足脂肪分解的能量需求 ②. 变多【解析】【分析】1、脂肪中C和H的比例比同等质量的糖类高,相同质量的脂肪彻底氧化分解释放出的能量比糖类多,因此脂肪是更好的储能物质。2、脂质分为脂肪、磷脂和固醇,固醇又分为胆固醇、性激素、维生素D。【小问1详解】脂肪的组成元素是C、H、O;磷脂属于脂质,其组成元素为C、H、O、N、P。所以和脂肪相比,磷脂多了N、P元素。【小问2详解】油料类种子的脂肪水解产生的脂肪酸多为不饱和脂肪酸。不饱和脂肪酸中含有碳 - 碳双键,使得分子结构中氢原子的数量相对饱和脂肪酸少。由于不饱和脂肪酸的分子结构特点,其熔点相对较低。 因为熔点低,在室温时不饱和脂肪酸呈液态。 水稻属于植物,植物种子的储能物质主要是淀粉。【小问3详解】油料种子脂肪含量高,从元素组成看,脂肪分子中氢元素比例高、氧元素比例低。而物质氧化分解时,氢需要与氧结合生成水,所以脂肪氧化分解需消耗大量氧气(耗氧量高于糖类)。浅埋种子时,可确保土壤通气性良好,能提供充足氧气,满足脂肪分解的能量需求,这样种子才能顺利萌发。 在花生种子萌发过程中,细胞内的大分子有机物(如脂肪等)会分解为小分子有机物,同时也会合成一些新的有机物(如用于生命活动的酶等蛋白质类物质、糖类等),所以与萌发前相比,细胞内有机物种类变多。14. 图甲表示有关蛋白质分子的简要概念图,图乙表示某三十九肽中共有丙氨酸(R基为一CH3)4个,现去掉其中的丙氨酸后得到的4条长短不等的多肽,图丙是血红蛋白由2条α链(每条链由141个氨基酸组成),2条β链(每条链由146个氨基酸组成)和血红素构成.据图回答下列问题:(1)图甲中A为________,B的结构通式为________,人体内可以合成的B属于________,C是________(化学键名称)。(2)蛋白质的结构具有多样性,从蛋白质自身分析,原因有________。图丙中,血红蛋白的一级结构指________。血红蛋白与肌红蛋白不同,由四条肽链组成,每条链都含有一个血红素辅基,两种蛋白质分子中氨基酸的数目、种类和排列顺序不同,但它们的主要功能却具有相似性,试分析原因:_______。(3)图乙中,三十九肽被水解后所得的4条多肽较三十九肽相比,C(化学键)的数量减少________个,游离的氨基增加________个,碳原子减少________个。(4)若四条肽链盘曲过程中形成了3个二硫键(由两个半胱氨酸上的-SH缩合而成,即-SH和-SH缩合成-S-S-),组成血红蛋白的氨基酸平均分子量为a,血红蛋白的分子量约为________(不考虑血红素的分子量)。【答案】(1) ①. C、H、O、N,可能含有S元素 ②. ③. 非必需氨基酸 ④. 肽键 (2) ①. 氨基酸的种类、数量和排列顺序不同,以及蛋白质的空间结构千变万化 ②. 肽链上氨基酸的排列顺序 ③. 两者的空间结构相似 (3) ①. 7 ②. 3 ③. 12 (4)574a−10266【解析】【分析】1、蛋白质是生命活动是主要承担者,构成蛋白质的基本单位是氨基酸,氨基酸在核糖体中通过脱水缩合形成多肽链,而脱水缩合是指一个氨基酸分子的羧基(-COOH )和另一个氨基酸分子的氨基(-NH2)相连接,同时脱出一分子水的过程;2、氨基酸形成多肽过程中的相关计算:肽键数=脱去水分子数=氨基酸数-肽链数,蛋白质的相对分子质量=氨基酸数目×氨基酸平均相对分子质量-脱去水分子数×18。【小问1详解】图甲中A是组成氨基酸的元素C、H、O、N,可能含有S元素;B是氨基酸,氨基酸的结构通式为;人体内可以合成的B属于非必需氨基酸,而人体需要的必需氨基酸必须从外界获取。氨基酸脱水缩合形成多肽,氨基酸之间通过肽键链接,故C是肽键。【小问2详解】蛋白质的结构具有多样性,原因有氨基酸的种类、数量和排列顺序不同,以及蛋白质的空间结构千变万化。图丙中,血红蛋白的一级结构指肽链上氨基酸的排列顺序。血红蛋白与肌红蛋白不同,由四条肽链组成,每条链都含有一个血红素辅基,两种蛋白质分子中氨基酸的数目、种类和排列顺序不同,但它们的主要功能却具有相似性,可能是两者的空间结构相似,因为结构和功能相适应。【小问3详解】图乙三十九肽水解掉4个丙氨酸得到4条长短不等的多肽,短肽中不含8、18、27、39号氨基酸,所以丙氨酸的位置应该是8号、18号、27 号、39号,因此去掉4个丙氨酸需要断开7和8号、8和9号、17和18号、18和19号、26和27号、27和28号、38和39号之间的肽键,即三十九肽 被水解后所得的4条多肽中C肽键数量减少7个;产物是4条短肽和4个丙氨酸,不考虑R基中氨基,4条短肽中游离的氨基是4个,比三十九肽增加 3个;每个丙氨酸中含有3个碳,脱去4个丙氨酸,C原子减少12个。【小问4详解】血红蛋白由2条α链(每条链由141 个氨基酸组成)、2条β链(每条链由 146个氨基酸组成)和血红素构成,其中含有的氨基酸数目为2×141+2×146=574,四条肽链合成过程中脱去的水分子为574-4=570,脱去的H原子数为2×3=6,根据公式可知红蛋白的分子量约为574a-570×18-6=574a-10266。钙(mg/d)铁(mg/d)碘0.5-1岁3501011525-30岁(未孕)8001812025-30岁(孕中期)8002523065-75岁80010120核膜光合作用核糖体细胞壁甲√√乙√××丙×
- 1.电子资料成功下载后不支持退换,如发现资料有内容错误问题请联系客服,如若属实,我们会补偿您的损失
- 2.压缩包下载后请先用软件解压,再使用对应软件打开;软件版本较低时请及时更新
- 3.资料下载成功后可在60天以内免费重复下载
免费领取教师福利 








