所属成套资源:2025-2026学年高二生物上学期第一次月考试卷(Word版附解析)
2025-2026学年高二生物上学期第一次月考(苏教版2019)试卷(Word版附解析)
展开
这是一份2025-2026学年高二生物上学期第一次月考(苏教版2019)试卷(Word版附解析),文件包含高二生物上学期第一次月考卷全解全析苏教版2019docx、高二生物上学期第一次月考卷测试范围苏教版2019选择性必修2第1章第2章考试版docx、高二生物上学期第一次月考卷测试范围苏教版2019选择性必修2第1章第2章考试版A3docx、高二生物上学期第一次月考卷参考答案苏教版2019docx、高二生物上学期第一次月考卷答题卡苏教版2019docx、高二生物上学期第一次月考卷答题卡苏教版2019pdf等6份试卷配套教学资源,其中试卷共43页, 欢迎下载使用。
注意事项:
1.本试卷分第Ⅰ卷(选择题)和第Ⅱ卷(非选择题)两部分。答卷前,考生务必将自己的姓名、
准考证号填写在答题卡上。
2.回答第Ⅰ卷时,选出每小题答案后,用 2B 铅笔把答题卡上对应题目的答案标号涂黑。如需改
动,用橡皮擦干净后,再选涂其他答案标号。写在本试卷上无效。
3.回答第Ⅱ卷时,将答案写在答题卡上。写在本试卷上无效。
4.测试范围:苏教版2019选择性必修2第1章~第2章
5.考试结束后,将本试卷和答题卡一并交回。
一、单项选择题:本题共 15 个小题,每小题 2 分,共 30 分。每小题只有一个选项符合题目要求。
1.内环境稳态是人体健康的前提,下列相关叙述正确的是( )
A.淋巴循环能使部分淋巴液回到血浆,同时能转运少量血红蛋白
B.内环境是人体代谢的主要场所,保持稳态与人体的健康密切相关
C.每天摄入和排出适量的水分,有利于维持内环境渗透压的稳定
D.静脉滴注后,所有药物必须经过血浆、组织液、淋巴才能到达靶细胞
【答案】C
【分析】本题考查内环境稳态的相关知识,涉及内环境的组成、物质运输及稳态维持机制。
【详解】A、血红蛋白位于红细胞内,正常情况下不会进入淋巴液,因此淋巴循环无法转运血红蛋白,
A错误;
B、细胞代谢的主要场所是细胞质基质,而非内环境,B错误;
C、水的摄入与排出直接影响细胞外液渗透压,适量摄入和排出水分可维持渗透压稳定,C正确;
D、静脉滴注的药物直接进入血浆,通过组织液即可到达靶细胞(如血液中的细胞),无需经过淋巴,
D错误。
故选C。
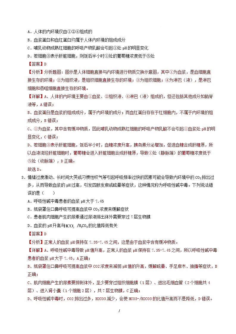
2.下图是人体细胞与内环境进行物质交换的示意图(⑤处的箭头表示血液流动的方向)。下列说法正确
的是( )
/
A.人体的内环境仅由①②④组成的
B.血浆蛋白和血红蛋白均属于人体内环境的组成成分
C.哺乳动物成熟红细胞的呼吸产物乳酸会引起①处pH的明显变化
D.若细胞③表示肝脏细胞,则饭后半小时①处的葡萄糖浓度低于⑤处
【答案】D
【分析】分析题图:图示是人体细胞直接与内环境进行物质交换示意图,其中①为血浆,是血细胞直
接生存的环境;②为组织液,是组织细胞直接生存的环境;③为组织细胞;④为淋巴(液),是淋巴
细胞和吞噬细胞直接生存的环境。
【详解】A、人体的内环境主要由①血浆、②组织液、④淋巴(液)组成的,但还包括其他成分如脑脊
液等,A错误;
B、血浆蛋白是血浆的组成成分,属于内环境的成分;而血红蛋白存在于红细胞内,不属于内环境的组
成成分,B错误;
C、①为血浆,其中含有缓冲物质,因此哺乳动物成熟红细胞的呼吸产物乳酸不会引起①血浆处pH的明
显变化,C错误;
D、若细胞③表示肝脏细胞,饭后半小时,血糖浓度升高,胰岛素分泌增加,促进血糖合成肝糖原,所
以血液流经肝脏细胞时,葡萄糖会进入肝脏细胞合成肝糖原,导致①处(静脉端)的葡萄糖浓度低于
⑤处(动脉端),D正确。
故选D。
3.情绪过度激动、长时间大哭或习惯性叹气等引起呼吸频率过快的因素可能会导致内环境中的CO2排出过
多,从而导致血浆的pH过高,引发四肢发麻或眩晕等症状,这种情况称为呼吸性碱中毒。下列说法错
误的是( )
A.呼吸性碱中毒患者的血浆pH大于7.45
B.纸袋罩住口鼻呼吸可提高血浆中CO2浓度来缓解症状
C.患者肌肉细胞产生的尿素通过尿液排出体外需要穿过7层生物膜
D.血浆的pH升高与 /H2CO3的比值降低有关
【答案】D
【分析】正常人的血浆pH保持在7.35-7.45之间,这是由于血浆中含有缓冲物质。
【详解】A、呼吸性碱中毒导致pH值升高,正常人的血浆pH保持在7.35-7.45之间,所以呼吸性碱中毒
患者的血浆pH大于7.45,A正确;
B、纸袋罩住口鼻呼吸可提高血浆中CO2浓度来减弱pH值的升高,缓解眩晕、手足麻木、抽搐等症状,B
正确;
C、肌肉细胞产生的尿素要排到体外,至少要穿过组织细胞膜(1层)、进出毛细血管(2个细胞共4
层)、进入肾小囊(1个细胞2层),共7层生物膜,C正确;
D、呼吸性碱中毒时,CO2排出过多,H2CO3减少,会使HCO3-/H2CO3的比值升高而不是降低,D错误。
/
故选D。
4.长期熬夜和昼夜节律紊乱会促使棕色脂肪组织释放多种促炎细胞因子(TNF-α、IL-2等),引起胰岛
素抵抗和炎症反应。下列相关叙述正确的是( )
A.下丘脑与人体生物节律密切相关,PVN中可能有多种神经中枢
B.自主神经系统由交感和副交感神经组成,包括传入和传出神经
C.图中促炎细胞因子的释放是神经—免疫调节的结果
D.对患者施用TNF-α拮抗剂必能改善胰岛素抵抗症状
【答案】A
【详解】A、下丘脑是调节人体生物节律(如昼夜节律)的关键中枢。PVN是下丘脑的一个重要核团,
参与多种生理功能, 如应激反应、自主神经调节和内分泌控制,其中包含多个神经中枢(如控制HPA
轴、自主神经输出的神经元群),A正确;
B、自主神经系统主要负责内脏器官的无意识调节,分为交感神经和副交感神经两部分,但都是传出神
经,B错误;
C、图中促炎细胞因子的释放是神经元作用于棕色脂肪组织,这是神经调节的结果,C错误;
D、棕色脂肪组织释放多种促炎细胞因子(TNF-α、IL-2等),引起胰岛素抵抗和炎症反应。对患者施
用TNF-α拮抗剂可以阻断TNF-α的作用,但是IL-2仍然可能发挥作用,故不一定能改善胰岛素抵抗症
状,D错误。
故选A。
5.下图为眨眼反射的示意图,a~f表示反射弧的相关结构,下列叙述错误的是( )
A.d为图示反射弧的中枢神经,位于脊髓
B.f为效应器,包括传出神经末梢及支配的眼睑
/
C.若①处受损,刺激结构a,眨眼反射仍能发生
D.刺激中央前回的下部可发生眨眼,但不属于反射
【答案】A
【分析】反射的结构基础是反射弧,包括感受器、传入神经、神经中枢、传出神经、效应器五部分。
兴奋在神经纤维上的传导形式是电信号,在神经元之间是电信号-化学信号-电信号,兴奋在神经元之
间的传递是单方向的。
【详解】A、中枢神经包括脑和脊髓,眨眼反射属于非条件反射,神经中枢位于脑干,而d为反射弧的
神经中枢,不是中枢神经,A错误;
B、效应器是由传出神经末梢和它所支配的肌肉或腺体等组成,在眨眼反射中,f为效应器,包括传出
神经末梢及支配的眼睑,B正确;
C、①处为大脑皮层与反射弧神经中枢之间的联系通路,若①处受损,眨眼反射的反射弧依然完整(感
受器a、传入神经b、神经中枢d、传出神经e、效应器f ),刺激结构a,眨眼反射仍能发生,C正确;
D、刺激中央前回的下部可发生眨眼,但是该过程没有经过完整的反射弧,所以不属于反射,D正确。
故选A。
6.下图为在任氏液中培养的坐骨神经腓肠肌标本产生动作电位的示意图,相关叙述错误的是( )
A.bc段Na+通道多处于开放状态,钠离子内流形成动作电位
B.K+大量外流是e点后神经纤维形成静息电位的主要原因
C.增大任氏液中的Na+浓度动作电位峰值会增大
D.加入盐酸胺碘酮(钾离子通道阻断剂)会使c到e的时间变长
【答案】B
【详解】A、bc段钠离子通道开放,钠离子内流形成动作电位,A正确;
B、e点后神经纤维形成静息电位的主要原因是钠钾泵的作用,而非钾离子外流,B错误;
C、动作电位是由Na+内流引起的,增大任氏液中的Na+浓度,会使Na+内流增多,动作电位峰值会增大,
C正确;
D、加入钾离子通道阻断剂,K+外流受抑制,静息电位恢复慢,c到e时间变长,D正确。
故选B。
/
7.γ-氨基丁酸(GABA)是一种神经递质,会引起未成熟神经元兴奋、成熟神经元抑制,其作用机制如下
图所示,相关叙述错误的是( )
A.GABA的两种相反的生理效应与细胞膜上两种Cl-跨膜共转运体的相对数量有关
B.未成熟神经元中,NKCC1的相对数量多于KCC2,GABA的通道型受体开放后Cl-外流
C.癫痫病人大脑成熟神经元经常突发性异常兴奋是由于其突触间隙中GABA的量过高
D.某些麻醉剂避免痛觉产生的机理是与GABA受体结合,增加Cl-内流,抑制兴奋的产生
【答案】C
【详解】A、从图中可以看到,细胞膜上存在两种Cl-跨膜共转运体NKCC1和KCC2,GABA的两种相反生理
效应(引起未成熟神经元兴奋、成熟神经元抑制)与这两种Cl-跨膜共转运体的相对数量有关,A正确;
B、在未成熟神经元中,NKCC1的相对数量多于KCC2,使得细胞内Cl-浓度较高。当GABA的通道型受体开
放后,Cl-外流,从而引起未成熟神经元兴奋,B正确;
C、γ - 氨基丁酸(GABA)是一种抑制性神经递质,癫痫病人大脑成熟神经元经常突发性异常兴奋应
该是由于其突触间隙中GABA的量过低,而不是过高,这样就无法对成熟神经元起到有效的抑制作用,C
错误;
D、某些麻醉剂与GABA受体结合,增加Cl-内流,会使突触后膜更难以产生兴奋,从而抑制兴奋的产生,
达到避免痛觉产生的目的,D正确。
故选C。
8.牵张反射是指有完整神经支配的骨骼肌在受到外力牵拉而被伸长时引起的被牵拉的同一肌肉发生收缩
的反射。如图是牵张反射过程示意图,下列有关叙述错误的是( )
A.图中显示有三个神经元,传出神经元的细胞体位于神经中枢
/
B.牵张反射的神经中枢位于脊髓,α传出神经可以接受高级中枢的控制
C.当骨骼肌过度被牵拉时,会促进α传出神经的活动,使相应肌肉收缩加强
D.举重运动员在比赛中能举起杠铃并维持一定时间,这体现了神经系统的分级调节
【答案】C
【分析】神经调节的基本方式为反射,结构基础为反射弧。一般数神经元的个数会计算胞体数,一个
胞体代表一个神经元,突触上传递具有单向性,因此反射上兴奋传递的方向一般具有单向性的特点。
【详解】A、根据图示可以看出图中共有三个神经元,两个传出神经元的细胞体全部位于神经中枢中,
A正确;
B、牵张反射的神经中枢位于脊髓,脊髓是低级神经中枢,α传出神经可以接受高级神经中枢的控制,
B正确;
C、当骨骼肌过度被牵拉时,为了防止肌肉损伤,会抑制α传出神经的活动,使相应肌肉舒张,C错误;
D、举重运动员在比赛中能举起杠铃并维持一定时间,这主要是由大脑发出的神经冲动通过脊髓作用于
α与γ传出神经的结果,这说明高级中枢可以调控低级中枢,体现了神经系统的分级调节,D正确。
故选C。
9.在考试过程中同学们的身体会发生一系列变化,下列相关叙述错误的是( )
A.拿到试卷时,副交感神经兴奋使瞳孔扩张,利于看清题目
B.考试铃声响起同学们开始答题,是条件反射
C.大脑皮层以及脊髓共同调控手指的书写运动
D.两个月前还记得的知识,考试中想不起来,这些知识属于第二级记忆
【答案】A
【分析】当人体处于兴奋状态时,交感神经活动占据优势,心跳加快,支气管扩张,但胃肠的蠕动和
消化腺的分泌活动减弱;当人处于安静状态时,副交感神经活动占据优势,此时,心跳减慢,但胃肠
的蠕动和消化液的分泌会加强,有利于食物的消化和营养物质的吸收。
【详解】A、瞳孔扩张是交感神经活动占优势的结果,拿到试卷时.交感神经兴奋使瞳孔扩张,利于看
清题目,A错误;
B、考试铃声响起同学们开始答题,是条件反射,是后天形成的,B正确;
C、躯体运动受大脑皮层的分级调节,因此大脑皮层和脊髓共同精准支配手指的书写,C正确;
D、对第一级记忆中的部分信息加以反复运用强化,在第一级记忆中停留时间延长,则转化为第二级记
忆,但若希望不易遗忘,就需要储存在第三级记忆中,考试中想不起来的知识,应属于第二级记忆,D
正确。
故选A。
10.科学家在发现促胰液素的过程中,进行了大量的科学实验,其中部分实验如表所示。
组别 实验过程 实验结果
/
① 将稀盐酸注入狗的小肠肠腔内 胰腺分泌胰液
② 将稀盐酸注入狗的静脉中 ?
③ 切除通向小肠的神经后,将稀盐酸注入狗的小肠肠腔内 胰腺分泌胰液
④ 将小肠黏膜和稀盐酸混合后磨碎,制成提取液,注入狗的静脉中 ?
下列有关叙述错误的是( )
A.斯他林和贝利斯完成了第④组实验,并首次提出了促胰液素
B.第①③组实验对比,说明胰腺分泌胰液属于非条件反射
C.第②④组的实验结果分别是胰腺不分泌胰液、胰腺分泌胰液
D.促胰液素和胰蛋白酶的合成与分泌过程大致相同,但两者不都通过体液运输
【答案】B
【分析】分析实验:
1、①与②组成的实验的自变量是盐酸刺激的部位,因变量是胰液是否分泌,其结果说明稀盐酸是通
过小肠肠腔起作用的,不能直接起作用;
2、②与④组成的实验的自变量是否含有小肠黏膜的化学物质,因变量是胰腺是否分泌胰液,其结果
说明胰腺分泌胰液与小肠黏膜产生的化学物质有关;
3、实验①、③证明胰液的分泌没有神经也可以,要证明胰腺分泌胰液不受神经的调节,还需要进一
步实验;
4、实验①、②、④证明胰液分泌与盐酸和小肠黏膜有关,说明促胰液素是在盐酸刺激下由小肠黏膜
分泌的,它可以促进胰腺分泌胰液。
【详解】A、斯他林和贝利斯完成了第④组实验,并首次提出了小肠黏膜分泌的这种物质为促胰液素,
A正确;
B、①与③组成的实验自变量是通向小肠的神经,因变量是胰腺是否分泌胰液,其结果说明胰腺分泌
胰液可以不通过神经调节产生,但也可能通过神经调节产生,但不能说明胰腺分泌胰液属于非条件反
射,B错误;
C、第②④组实验的自变量是否含有小肠黏膜的化学物质,因变量是胰腺是否分泌胰液,实验结果分
别是胰腺不分泌胰液、胰腺分泌胰液,C正确;
D、促胰液素和胰蛋白酶都属于分泌蛋白,其合成和分泌都需要核糖体、内质网和高尔基体等参与,
胰蛋白酶属于消化酶,需要通过导管分泌到消化道内,不需要通过体液运输,而促胰液素属于激素,
直接分泌到细胞外,通过体液运输,D正确。
故选B。
11.下表为两个甲状腺激素含量异常患者的检测结果,相关叙述错误的是( )
甲状腺激素含量 促甲状腺激素(TSH)含量
/
患者1 低于正常值 高于正常值
患者2 低于正常值 低于正常值
A.下丘脑分泌促甲状腺激素释放激素(TRH),促进垂体合成并分泌TSH
B.患者1低浓度的甲状腺激素促进垂体分泌TSH,导致其TSH高于正常值
C.患者2体内TSH水平低于正常值,是其甲状腺激素分泌不足的原因之一
D.患者2静脉注射TRH后再检测TSH的含量,可为判断病变部位提供参考
【答案】B
【详解】A、下丘脑分泌促甲状腺激素释放激素(TRH)作用于垂体,促进垂体合成并分泌TSH,该过
程符合激素分级调节机制,A正确;
B、患者1的甲状腺激素水平低,负反馈抑制作用减弱,导致下丘脑和垂体分泌的TRH和TSH增加,故
TSH高于正常值,B错误;
C、患者2的TSH水平低,导致甲状腺激素分泌不足,因此TSH低是其甲状腺激素不足的原因之一,C正
确;
D、患者2注射TRH后,若TSH水平升高,说明垂体功能正常,病变可能在下丘脑;若TSH不升高,则病
变可能在垂体,D正确。
故选B。
12.人体在饥饿和进食等不同状态下会发生不同的生理反应,进食可刺激小肠的K细胞分泌一种多肽
(GIP),GIP可作用于胰岛细胞和脂肪细胞,引起血糖浓度降低,其作用机理如图所示(①-④代表
细胞膜上的结构)。下列推断正确的是( )
A.通过口服胰岛素可以治疗因结构②受损导致的糖尿病
B.与注射相比,口服葡萄糖会使体内胰岛素水平较低
C.GIP 与①结合可能促进葡萄糖进入脂肪细胞转化为脂肪
D.图中①④均为细胞膜上的受体,①④的结构功能相同
【答案】C
/
【分析】题图分析:进食可刺激小肠K细胞分泌多肽GIP,GIP可作用于胰岛细胞和脂肪细胞,GIP作用
于胰岛细胞使该细胞分泌胰岛素;GIP和胰岛素通过结构①、②作用于脂肪细胞,促进葡萄糖进入细
胞并转化为脂肪,从而降低血糖水平。
【详解】A、胰岛素化学本质为蛋白质,口服时蛋白质会被消化道蛋白酶水解失效,另外结构②受损
导致的糖尿病为2型糖尿病,无法通过补充胰岛素含量来治疗,A错误;
B、口服葡萄糖可通过血糖和GIP两条途径促进胰岛素分泌(口服葡萄糖刺激小肠K细胞分泌的GIP也能
促进胰岛素分泌) ,故与注射相比,口服葡萄糖后更能促进胰岛素的分泌,胰岛素水平较高,B错误;
C、进食后,GIP和胰岛素通过结构①、②作用于脂肪细胞,促进葡萄糖进入细胞并转化为脂肪,从而
降低血糖水平,C正确;
D、图中结构①④是细胞膜上和信息分子结合的受体,受体具有特异性,故其结构和功能一般不同,D
错误。
故选C。
13.当环境温度超过32.5℃,倭蜂猴呼吸频率快速升高;而在低温下,则常蜷缩成球状。为探究倭蜂猴体
温调节能力及特点,研究人员测定了其在不同环境温度下的体温、静止代谢率BMR(即产热速率)等
指标。下列分析错误的是( )
A.高于32.5℃时,倭蜂猴通过交感神经促进皮肤毛细血管舒张以维持体温
B.低温时,倭蜂猴可通过皮肤辐射散热,此时蜷缩身体能够减少热量散失
C.外界温度过低、过高都会导致倭蜂猴静止代谢率BMR较高
D.倭蜂猴适合在28~30℃的环境中生活,温度过高会导致其体温调节能力下降
【答案】A
【分析】体温调节是指温度感受器接受体内、外环境温度的刺激,通过体温调节中枢的活动,相应地
引起内分泌腺、骨骼肌、皮肤血管和汗腺等组织器官活动的改变,从而调整机体的产热和散热过程,
/
使体温保持在相对恒定的水平。
【详解】A、高于32.5℃时,倭蜂猴通过副交感神经促进皮肤毛细血管舒张,增加散热,从而维持体
温稳定,A错误;
B、低温时,倭蜂猴可通过皮肤辐射散热,此时蜷缩身体,可有效缩小辐射面积,能够减少热量散失,
B正确;
C、由图可知,外界温度过低、过高都会导致其倭蜂猴静止代谢率BMR较高,在30℃左右时其静止代谢
率BMR相对较低,C正确;
D、由图可知,28~30℃条件下,倭蜂猴体温和静止代谢率BMR变化相对不明显,说明此时其体温调节
能力强,倭蜂猴适合在28~30℃的环境中生活,而当温度过高时,倭蜂猴体温和静止代谢率BMR均急剧
增大,说明温度过高会导致其体温调节能力下降,D正确。
故选A。
14.消化系统出现感染时常会出现水和Na+成比例丢失的等渗性脱水,患者的血钠浓度和细胞外液渗透压维
持在正常范围,但细胞外液迅速减少。下列叙述正确的是( )
A.患者细胞外液渗透压正常,垂体分泌的抗利尿激素不变
B.患者血钠浓度正常,醛固酮与肾小管细胞膜上受体正常结合传递信息
C.若不及时补充平衡盐溶液,患者的渗透压会降低,导致细胞内液减少
D.患者发病初期不会产生渴觉,可通过检查血压和循环血量辅助诊断
【答案】D
【分析】水平衡调节过程:饮水不足、失水过多→血浆渗透压升高→下丘脑感受器受到刺激→垂体释
放抗利尿激素多→肾小管、集合管重吸收增加→尿量减少;同时大脑皮层产生渴觉。
【详解】A、抗利尿激素由下丘脑合成、垂体释放,A错误;
B、醛固酮的作用是保钠排钾,其分泌受血钠浓度和血容量调节。患者血钠正常但细胞外液减少(血
容量下降),会刺激醛固酮分泌增加,与肾小管细胞膜受体结合增强,B错误;
C、等渗性脱水时,细胞外液渗透压正常,细胞内液与细胞外液水分交换平衡,若不及时补液,细胞
外液持续减少但渗透压仍维持正常,不会直接导致细胞内液减少,C错误;
D、患者渗透压正常,下丘脑渗透压感受器未被激活,故不会产生渴觉;但细胞外液减少会导致血压
下降和循环血量减少,可通过检测这些指标辅助诊断,D正确;
故选D。
15.神经调节和体液调节的过程中,会有各种形式的信息传递。下列有关信息传递的说法,正确的是( )
A.神经调节和体液调节的信息分子都依靠与细胞膜上受体结合来传递信息
B.神经调节反应时间长但作用时间短;体液调节反应时间短但作用时间长
C.下丘脑兴奋通过交感神经促进肾上腺分泌肾上腺素的过程属于神经调节
D.血糖含量过高刺激下丘脑某区域兴奋从而促进胰岛素分泌属于体液调节
【答案】C
/
【分析】神经调节是通过反射弧进行的调节,其信息分子主要是神经递质;体液调节是通过体液运输
化学物质进行的调节,常见的信息分子有激素等。 神经递质可以与突触后膜上的受体结合传递信息,
激素有的与细胞膜上受体结合,有的与细胞内受体结合。 神经调节反应迅速、准确,作用时间短暂;
体液调节反应较缓慢,作用范围较广泛,作用时间较长。
【详解】A、神经调节的信息分子神经递质依靠与突触后膜上受体结合来传递信息,而体液调节中的
一些激素,如甲状腺激素的受体在细胞内,并非都依靠与细胞膜上受体结合,A错误;
B、神经调节反应时间短、作用时间短;体液调节反应时间长、作用时间长,B错误;
C、下丘脑兴奋通过交感神经促进肾上腺分泌肾上腺素,该过程中通过反射弧完成,属于神经调节,C
正确;
D、血糖含量过高刺激下丘脑某区域兴奋从而促进胰岛素分泌,该过程既有神经调节(下丘脑的调
节),又有体液调节(胰岛素调节血糖),D错误。
故选C。
二、多项选择题:本题共 4 个小题,每小题 3 分,共 12 分。每小题至少有两个选项符合题目要求。
16.下图表示内环境稳态的部分调节机制,其中字母表示相关信号分子。下列相关叙述正确的有( )
A.内环境是机体代谢的主要场所,机体维持稳态的主要调节机制是神经—体液—免疫调节网络
B.该调节网络的实现离不开信号分子,这些信号分子的作用方式都是直接与受体接触
C.D可表示肾上腺素,肾上腺素影响神经系统的发育和功能,分泌不足会使神经系统的兴奋性降低
D.人体的免疫系统能够识别和清除突变的细胞,防止肿瘤发生,体现了免疫系统的免疫监视功能
【答案】BD
【分析】题图分析,图示过程是内环境稳态调节的神经-体液-免疫调节网络。神经末梢释放的化学物
质是神经递质,神经递质释放在组织液中然后作用于免疫系统,即过程是A代表的是神经递质的作用,
过程C可表示神经分泌细胞分泌的激素的作用,D表示的是内分泌系统通过激素调节神经系统,免疫系
统通过细胞因子作用于内分泌系统和神经系统。
【详解】A、细胞质基质是机体代谢的主要场所,图中表明内环境稳态的调节机制是神经—体液—免
疫调节网络,A错误;
B、该调节网络的实现离不开信号分子(激素、细胞因子、神经递质等),这些信号分子的作用方式
都是直接与受体接触,B正确;
C、图中D表示甲状腺激素,因为甲状腺激素影响神经系统的发育和功能,分泌不足会使神经系统的兴
奋性降低,C错误;
D、正常情况下,人体的免疫系统能够识别和清除突变的细胞,防止肿瘤发生,这体现了免疫系统的
/
免疫监视功能,D正确。
故选BD。
17.当击打海兔的头部或用水流等轻触其虹吸管时会引起缩鳃反射,其部分神经通路如图所示。反复温和
刺激海兔的虹吸管后,缩鳃反射的幅度将逐渐减小;若在海兔的尾部给予强电击后再轻触其虹吸管,
缩鳃反射的幅度将增大、时间延长。下列叙述正确的有( )
A.推测海兔的头部和虹吸管处均存在缩鳃反射的感受器虹吸管
B.海兔的缩鳃反射至少需要2个神经元的参与才能完成
C.反复温和刺激会导致海兔的突触后膜兴奋性逐渐减弱
D.缩鳃反射幅度增大是因为突触前膜释放递质种类改变
【答案】ABC
【详解】A、击打头部、轻触虹吸管都能引发缩鳃反射,说明头部和虹吸管处可感受刺激,均存在缩
鳃反射的感受器 ,A正确;
B、从神经通路看,缩鳃反射至少需要感觉神经元、运动神经元参与(最简单的反射弧结构),B正确;
C、反复温和刺激虹吸管,缩鳃反射幅度减小,因突触后膜兴奋性逐渐减弱,导致对刺激反应变弱 ,
C正确;
D、缩鳃反射幅度增大,是突触前膜释放递质量增加,引发突触后膜更强兴奋,D错误。
故选ABC。
18.下图为人体血糖调节模型,下列相关分析正确的是( )
/
A.图中胰岛细胞为胰岛B细胞
B.神经与胰岛细胞之间通过化学物质传递信号
C.胰岛素的主要功能是促进肝糖原和肌糖原水解
D.反馈调节有利于维持机体血糖平衡
【答案】ABD
【分析】血糖平衡的调节是生命活动调节的一部分,是保持内环境稳态的重要条件,血糖平衡的调节
途径有激素调节和神经-----体液(激素)调节,当人体的血糖调节失衡后会引起多种疾病,其中糖
尿病在生活中发病率较高,对人体危害比较严重。为此我们应当养成良好的生活习惯,更加珍爱自己
的生命。
【详解】A、题图中的胰岛细胞能分泌胰岛素,因此为胰岛B细胞,A正确;
B、神经细胞能分泌神经递质,神经与胰岛细胞之间通过神经递质传递信号,B正确;
C、胰岛素主要作用于肝脏和肌肉,促进肝糖原和肌糖原的合成,C错误;
D、下丘脑通过神经传导调控胰岛B细胞分泌胰岛素,从而降低血糖,而血糖下降后又会通过反馈调节,
抑制下丘脑和胰岛细胞的相应功能,以维持血糖的相对平衡,D正确。
故选ABD。
19.下图是肾脏病变或大量失血导致肾性高血压的发病机制,相关叙述错误的是( )
A.促进外周血管收缩的信号分子有神经递质和血管紧张素II
B.醛固酮和抗利尿激素使血浆渗透压升高从而导致血压升高
C.肾性高血压患者可通过注射抗利尿激素进行治疗
D.患者服用抑制血管紧张素转化酶活性的药物可以使血钾含量上升
【答案】BC
【详解】A、过程A为神经调节过程,神经调节的结构基础是反射弧,过程B为体液调节,促进外周血
管收缩的信号分子有神经递质和血管紧张素Ⅱ,A正确;
B、抗利尿激素的作用是促进肾小管和集合管对水的重吸收,从而使血浆渗透压降低,B错误;
C、不能通过注射抗利尿激素治疗肾性高血压,因为抗利尿激素会促进肾小管和集合管对水分的重吸
/
收,血容量上升,导致高血压加重,C错误;
D、服用抑制血管紧张素转化酶活性的药物会抑制血管紧张素转化酶的活性,使无活性的血管紧张素I
不能转化为血管紧张素Ⅱ,从而减少血管紧张素Ⅱ的生成,降低其对肾上腺皮质的刺激,减少醛固酮
的分泌,进而减少水和钠离子的重吸收和对钾离子的排出,从而使血钾含量上升,D正确。
故选BC。
三、非选择题:本题共 5 小题,共 58 分。
20.下面甲图是某人血液生化六项检查的化验单,乙图是此人某组织的内环境示意图,A、B处的箭头表示
血液流动方向。请分析回答下列问题:
项目 测定值 单位参考范围
丙氨酸氨基转氨酶 ALT 17 UAL0-45
肌酐 CRE 1.9 mg/dL 0.5-1.5
尿素氮 BUN 14.6 mg/dL 6.0—23.0
血清葡萄糖 GLu 223 mg/dL 60—110
甘油三酯 TG 217 mg/dL 50—200
总胆固醇 TCH 179 mg/dL 150-220
甲图
(1)在做血液生化检查前要处于“空腹”状态,医学上的“空腹”一般要求采血前12~14小时内禁食,
其原因_____。
(2)血浆中每种成分的参考值都有一个变化范围,说明内环境的稳态是_____。
(3)乙图中的_____(填序号)共同构成细胞外液,乙图中_____填序号)的氧气浓度最低,①所在位
置的管道被堵塞,会引起_____(症状)。
(4)血清葡萄糖存在于乙图中的_____(填序号),血清中的葡萄糖分子被细胞②利用,至少要通过
_____层磷脂分子。组织细胞产生代谢废物尿素经过_____系统、_____系统。
(5)如果乙图表示此人的肌肉组织,则B端比A端明显减少的物质有_____。
【答案】(1)进食导致血液成分的含量不断变化,无法判断是否正常
/
(2)相对的
(3) ①③④ ② 组织水肿
(4) ④ 6 循环系统 泌尿系统
(5)氧气和营养物质等
【分析】表格分析,肌酐含量高于正常值,肌酐是肌肉细胞代谢产生的废物,通过肾脏排出,说明肾
功能可能有障碍;血清葡萄糖的含量明显高于正常值,出现尿糖,可能是胰岛B细胞受损,患糖尿病。
甘油三酯高于正常值,说明检测者表现为血脂高。乙图中①为淋巴液,②为组织细胞,其中为细胞内
液,③为组织液,④为血浆,⑤为血细胞。
【详解】(1) 因进食可导致血液成分的含量不断变化,从而影响检查结果的准确性,无法判断是否
正常,因此在血液生化检查前要处于“空腹”状态。
(2)由于细胞代谢的不断进行和外界环境的影响,因此,健康人的内环境每一种成分和理化性质都
处于动态平衡中,所以血浆中每种成分的参考值都有一个变化范围,即内环境稳态的变化是相对的。
(3)乙图中①为淋巴,③是组织液,④是血浆,它们三者共同构成细胞外液,即内环境,乙图中的
②为细胞内液,因组织细胞不断进行有氧呼吸消耗氧气,因此②的氧气浓度最低。①所在位置的管道
是淋巴管,如果被堵塞,会引起水肿。
(4) 血清属于血浆的范畴,所以血清葡萄糖存在于乙图中的④所示的血浆中。血清中的葡萄糖分子
被细胞②利用,则至少穿过2层组成毛细血管壁的上皮细胞的细胞膜、一层组织细胞膜,共计3层细胞
膜,每一层细胞膜都是由1层磷脂双分子层构成,因此至少穿过6层磷脂分子。组织细胞产生代谢废物
尿素经过泌尿系统、循环系统。
(5)如果乙图表示此人的肌肉组织,则随血液从A处流向B处,氧气和营养物质等不断透过毛细血管
壁进入组织液,进而被肌肉细胞吸收,因此B端比A端明显减少的物质有氧气和营养物质。
21.图甲表示膝跳反射的结构基础,A、B、C为突触,图乙为人体内传递兴奋的突触结构的局部放大示意
图。请据图回答问题:
(1)某一患者由于失足从高处坠落而受伤,受伤后,有排尿活动但不受控制,医生诊断为胸段脊柱脊
髓受损,由此推测该患者______(填“有”或“无”)膝跳反射,大脑皮层______(填“有”或
“无”)感觉。
(2)如果刺激图甲中1处,动作为踢小腿,则屈肌______。该过程______(填“属于”或“不属于”)
/
反射。
(3)图乙中的神经递质与突触后膜上的特异性受体结合,信号形式转变过程为______。突触后膜电位
发生变化,从而使下一个神经元______。此过程中,兴奋的传递是单方向的,原因是______。神经递
质为小分子化合物,但仍以胞吐方式释放,其意义是______。
(4)阿尔茨海默病是一种老年性疾病,致病原因主要是突触间隙中乙酰胆碱含量缺乏,现有以下几种
与神经调节有关的物质及其作用机理,可以使用物质______(填序号)进行治疗。
A.河豚毒素:抑制Na+通道的打开
B.烟碱:与突触后膜上的乙酰胆碱受体结合,打开突触后膜Na⁺ 通道
C.某种有机磷农药:抑制突触间隙中乙酰胆碱降解酶的活性
D.肉毒素:阻止运动神经细胞末梢乙酰胆碱的释放
【答案】(1) 有 无
(2) 舒张 不属于
(3) 化学信号→电信号 兴奋或抑制 神经递质只能由突触前膜释放,作用于突触后膜
短时间内使神经递质大量释放,从而有效实现神经兴奋的快速传递
(4)B
【分析】神经元之间通过突触传递信息的过程:兴奋到达突触前膜所在的神经元的轴突末梢,引起突
触小泡向突触前膜移动并释放神经递质;神经递质通过突触间隙扩散到突触后膜的受体附近;神经递
质与突触后膜上的受体结合;突触后膜上的离子通道发生变化,引发电位变化;神经递质被降解或回
收。
【详解】(1)膝跳反射的神经中枢在脊髓的腰段,胸段脊柱脊髓受损不影响膝跳反射的反射弧完整
性,所以该患者有膝跳反射。由于胸段脊髓受损,兴奋无法传导到大脑皮层,所以大脑皮层无感觉。
(2)刺激图甲中1处,动作为踢小腿,此时伸肌收缩,屈肌舒张。反射需要完整的反射弧参与,该过
程没有经过感受器和传入神经等完整反射弧,所以不属于反射。
(3)图乙中的神经递质与突触后膜上的特异性受体结合,信号形式转变过程为化学信号→电信号。
突触后膜电位发生变化,从而使下一个神经元兴奋或抑制。 兴奋传递是单方向的,原因是神经递质
只能由突触前膜释放,作用于突触后膜。 神经递质为小分子化合物,但仍以胞吐方式释放,其意义
是短时间内使神经递质大量释放,从而有效实现神经兴奋的快速传递。
(4)A、河豚毒素抑制Na⁺ 通道的打开,会阻碍兴奋的传导,不能治疗阿尔茨海默病,A错误;
B、烟碱与突触后膜上的乙酰胆碱受体结合,打开突触后膜 Na⁺ 通道,可模拟乙酰胆碱的作用,能治
疗阿尔茨海默病,B正确;
C、有机磷农药虽然可以通过抑制突触间隙中乙酰胆碱降解酶的活性增加突触间隙中乙酰胆碱含量,
但对人体有害,C错误;
D、肉毒素阻止运动神经细胞末梢乙酰胆碱的释放,会使乙酰胆碱含量减少,不能治疗阿尔茨海默病,
D错误。
/
故选B。
22.针灸是我国传承千年治疗疾病的特有手段。2021年我国科学家在《自然》杂志上发表论文,证明针灸
的现代模式——电针刺小鼠后肢的足三里(ST36)穴位,激活Prkr2感觉神经元进行传导,促进肾上
腺素和去甲肾上腺素分泌,可在脂多糖(LPS)引起的炎症反应中发挥抗炎作用。
(1)针灸可激活迷走神经肾上腺抗炎通路,从而发挥抑制炎症的作用,该过程的效应器是__________,
该应答反应属于_________反射。兴奋在神经元之间通过_________传递信息。(填信息分子)
(2)针刺穴位时在_________产生痛觉,脚却并不缩回,这体现了神经系统的___________调节。
(3)研究人员利用同等强度的电针刺激位于小鼠腹部的天枢穴,并没有引起相同的抗炎反应,可能的
原因是腹部不存在__________。这也解释了针灸需要刺激特定穴位。
(4)为验证该疗法的抗炎效果,科学家可以通过电针刺小鼠足三里(ST36)穴位,检测Prkr2感觉神
经元膜内电位变化为_________,检测肠巨噬细胞外_________的含量降低。
(5)针灸讲究“穴位有讲究,轻重不一样”。图2中甲、乙分别为细针和粗针进行针灸治疗时,针刺部
位附近神经末梢的电位变化。据图分析,细针治疗不能引起动作电位的原因是_________。《素问》
有“吸则内针,无令气忤,静以久留”的记载。依据上述实验结果,分析“静以久留”的目的可能是
_________。
【答案】(1) 迷走神经末梢及其所支配的肾上腺 非条件 神经递质
(2) 大脑皮层 分级
(3)Prkr2神经元(或相应的感受器)
/
(4) 负电位变为正电位 TNF-α
(5) 细针产生的刺激不能达到引发动作电位的阈电位 使Prkr2神经元持续兴奋,促进肾上
腺素和去甲肾上腺素分泌,以维持抗炎作用
【分析】1、神经冲动的产生:静息时,神经细胞膜对钾离子的通透性大,钾离子大量外流,形成内
负外正的静息电位;受到刺激后,神经细胞膜的通透性发生改变,对钠离子的通透性增大,钠离子内
流,形成内正外负的动作电位。兴奋部位和非兴奋部位形成电位差,产生局部电流,兴奋传导的方向
与膜内电流方向一致。
2、兴奋在神经元之间需要通过突触结构进行传递,突触包括突触前膜、突触间隙、突触后膜,其具
体的传递过程为:兴奋以电流的形式传导到轴突末梢时,突触小泡释放递质(化学信号),递质作用
于突触后膜,引起突触后膜产生膜电位(电信号),从而将兴奋传递到下一个神经元。
【详解】(1)Prkr2神经元与感受器相连是感觉神经元,迷走神经与效应器相连,是运动神经元,
针灸可激活迷走神经肾上腺抗炎通路,从而发挥抑制炎症的作用,该过程的效应器是迷走神经末梢及
其支配的肾上腺,该反应有完整反射弧参与,是生来就有的反应,则属于非条件反射。神经元之间的
兴奋传递是通过突触前膜释放的神经递质实现的。
(2)针刺穴位时在大脑皮层产生痛觉,脚却并不缩回,这属于大脑皮层参与的条件反射。脑中的相
应高级中枢会发出指令对低级中枢进行不断调整,机体的运动在大脑皮层以及其他中枢的分级调节下,
变得更加有条不紊,体现了分级调节。
(3)结合题干“证明针灸的现代模式—电针刺小鼠后肢的足三里(ST36)穴位,激活Prkr2感觉神
经元进行传导,促进肾上腺素和去甲肾上腺素分泌,可在脂多糖(LPS)引起的炎症反应中发挥抗炎
作用”可知,引发相应反应时刺激的部位为小鼠后肢穴位,而研究人员刺激的是小鼠腹部的天枢穴,
若腹部不存在迷走神经肾上腺抗炎通路的Prkr2神经元(或腹部不存在足三里对应的感受器),则会
出现并没有引起相同的抗炎反应的现象,这也为针灸抗炎需要在特定穴位才有效提供了解释。
(4) 为验证该疗法的抗炎效果,科学家可以通过电针刺小鼠足三里(ST36)穴位,钠离子内流引发
动作电位,故检测Prkr2感觉神经元膜内电位由负电位变为正电位;去甲肾上腺素和肾上腺素作用于
肠巨噬细胞,可以抑制其释放TNF− α,故检测到肠巨噬细胞外TNF− α的含量降低。
(5)若外界刺激没有超过阈值(没有超过阈电位),则不会引起动作电位,图2甲中刺激引起的膜内
外电位差没有超过阈值(没有超过阈电位),所以细针治疗未引起动作电位;粗针扎穴位时细胞膜的
通透性发生改变,导致钠离子内流,从而产生动作电位;所以针灸治疗需要对针的粗细进行选择。
“留针久留”可持续使Prkr2神经元持续兴奋,促进肾上腺素和去甲肾上腺素分泌,以维持抗炎作用。
23.如图是人体稳态调节机制的相关示意图,①-④表示相关激素,⑤-⑦代表相关的过程或生理效应,A、
B、C代表相关的器官或细胞,“+”表示促进。请回答下列问题:
/
(1)图中①由________分泌;②是________。
(2)在人体内甲状腺激素的靶细胞是________。若某人体内甲状腺激素分泌不足,会表现出少言寡语、
反应迟钝及嗜睡等现象,这说明该激素能________。
(3)饭后机体通过⑤→⑥→⑦过程维持血糖平衡,该过程的调节方式是________调节,当血糖含量降
低时,下丘脑的某个区域兴奋,通过________(填“交感神经”或“副交感神经”)使胰岛A细胞分
泌胰高血糖素,使得血糖含量上升。
(4)细胞C的名称是________,K+通道磷酸化导致________,使得细胞膜电位变化;细胞吸收Ca2+的作
用是________。当组织液中缺乏Ca2+最终会造成血糖浓度升高。
(5)若⑦是肝细胞,当胰岛素与其细胞膜上的受体发生特异性结合,传递给肝细胞的信息是促进细胞
摄入葡萄糖、氧化分解以及促进________、抑制肝糖原的分解和非糖物质转变成葡萄糖。
(6)IA是人工研制的一种“智能”胰岛素,为检测IA调节血糖的效果,研究者给糖尿病小鼠和正常小
鼠均分别注射等量适量普通胰岛素和IA,测量血糖浓度变化,结果如图3。
结果表明:对机体血糖调节更具优势的是________,据图3解释原因________。
【答案】(1) 下丘脑 促甲状腺激素释放激素/TRH
(2) 几乎全身所有细胞 提高中枢神经系统的兴奋性
(3) 神经—体液调节 交感神经
(4) 胰岛B细胞 K+外流受阻 促进胰岛素的释放
/
(5)合成糖原、转化甘油三酯等
(6) IA IA降血糖的效果持久且能避免引发低血糖的风险
【分析】1、神经—体液调节严格来说可分为两部分,一部分是神经调节,另一部分是体液调节。神
经调节指的是通过神经进行调节生命活动的方式,调节过程是反射弧。体液调节指的是激素、二氧化
碳等化学物质,通过体液传送的方式对生命活动进行调节。而神经—体液调节指上述两种调节方式共
同协调、相辅相成,在整个调节过程中双方都参与,一般在调节过程中以神经调节为主,体液调节会
直接或间接地受到神经系统的控制。
2、渗透压调节的机理:细胞外液渗透压上升刺激下丘脑渗中的透压感受器,使下丘脑分泌、由垂体
释放的抗利尿激素增多,作用于肾小管和集合管,增强对水的重吸收,导致尿量减少,重吸收的水分
进入周围的毛细血管,使得细胞外液渗透压下降;另一方面,渗透压感受器产生的兴奋作用于大脑皮
层,产生渴觉,主动喝水,也使细胞外液渗透压下降。
【详解】(1)图中①是抗利尿激素,由下丘脑分泌;②是促甲状腺激素释放激素(TRH),其作用于
垂体,促进垂体分泌促甲状腺激素,作用于甲状腺,促进甲状腺分泌甲状腺激素。
(2)在人体内甲状腺激素的靶细胞是几乎全身所有细胞,甲状腺激素分泌不足,会表现出少言寡语、
反应迟钝及嗜睡等现象,说明甲状腺激素能提高中枢神经系统的兴奋性。
(3)饭后机体通过⑤(血糖浓度升高)→⑥(下丘脑血糖调节中枢兴奋)→⑦(胰岛B细胞分泌胰岛
素增加等过程)维持血糖平衡,该过程中有神经系统和激素等的参与,调节方式是神经 -体液调节。
血糖含量降低,交感神经兴奋,使胰岛A细胞分泌胰高血糖素,使得血糖含量上升。
(4)细胞C可以分泌胰岛素,是胰岛B细胞,由图可知,K+通道磷酸化导致 K+外流受阻,使得细胞膜
电位变化,细胞吸收Ca²⁺ 的作用是促使含有胰岛素的囊泡与细胞膜融合,进而释放胰岛素,从而降
低血糖。
(5)若⑦是肝细胞,当胰岛素与其细胞膜上的受体发生特异性结合,传递给肝细胞的信息是促进细
胞摄入葡萄糖、氧化分解以及促进糖原的合成和转变为甘油三酯等,抑制肝糖原的分解和非糖物质转
变成葡萄糖。
(6)由图可知,给糖尿病小鼠注射IA后,血糖浓度能更快地恢复到正常水平,并且在较长时间内维
持相对稳定;而注射普通胰岛素后,血糖浓度下降较快,但之后又出现了一定程度的回升。所以对机
体血糖调节更具优势的是IA。 原因:IA降血糖的效果持久且能避免引发低血糖的风险。
24.发热是许多疾病初期机体的一种防御反应,人体的体温调定点学说认为体温调节机制类似于恒温器的
调节,调定点是该恒温器调节温度的基准,当体温偏离调定点温度时,机体通过调节使体温回到调定
点水平。如图表示致热原导致人发热时体温调节的变化。
/
(1)剧烈运动时,正常人体温仍可维持在“体温调定点”,人体维持体温相对稳定的原理是
___________。此时,人体主要产热器官是___________,主要的散热器官是___________。
(2)体温调定点位于___________(结构),上图中①阶段,体温调节中枢感受到体温与调定点存在差异,
此时体温调节中枢会认为机体处于体温___________的状态,从而通过___________(列举两点)途径使
体温达到新调定点。
(3)病毒感染后出现发烧现象,病人往往在体温上升期觉得很冷,其原因是___________。
【答案】(1) 机体产热量等于散热量 骨骼肌 皮肤
(2) 下丘脑 偏低 骨骼肌战栗;甲状腺激素、肾上腺素分泌增加;皮肤血管收缩;汗腺
分泌减少
(3)体温调定点升高,低于调定点的体温刺激冷觉感受器产生兴奋,传至大脑皮层产生冷觉
【分析】人体内存在体温调定点,它可以将体温设定在一个相对恒定的温度。正常情况下,体温在一
定范围内偏离调定点时,机体能通过调节使温度回到调定点水平。
【详解】(1)人体维持体温相对稳定的原理是机体产热量等于散热量,运动时机体的主要产热器官
是骨骼肌,主要散热器官是皮肤。
(2)由图可知,体温调定点位于体温调节中枢,即位于下丘脑,①阶段体温上升,但未达到调定点,
体温调节中枢会认为机体体温偏低,从而通过增加产热,减少散热升高体温。
(3)病毒感染后出现发烧现象是因为体温调定点升高。但体温上升期还未达到调定点,所以机体冷
觉感受器产生兴奋,传至大脑皮层产生冷觉。
/
相关试卷
这是一份2025-2026学年高二生物上学期第一次月考(苏教版2019)Word版含解析含答案解析,文件包含高二生物上学期第一次月考卷全解全析苏教版2019docx、高二生物上学期第一次月考卷测试范围苏教版2019选择性必修2第1章第2章考试版docx、高二生物上学期第一次月考卷测试范围苏教版2019选择性必修2第1章第2章考试版A3docx、高二生物上学期第一次月考卷参考答案苏教版2019docx、高二生物上学期第一次月考卷答题卡苏教版2019docx、高二生物上学期第一次月考卷答题卡苏教版2019pdf等6份试卷配套教学资源,其中试卷共43页, 欢迎下载使用。
这是一份2025-2026学年高二生物上学期第一次月考(浙江专用,浙科版2019)试卷(Word版附解析),文件包含高二生物第一次月考卷全解全析浙科版2019docx、高二生物第一次月考卷测试范围浙科版2019选择性必修1第1章第2章考试版docx、高二生物第一次月考卷测试范围浙科版2019选择性必修1第1章第2章考试版A3docx、高二生物第一次月考卷参考答案浙科版2019docx、高二生物第一次月考卷答题卡浙科版2019docx、高二生物第一次月考卷答题卡浙科版2019pdf等6份试卷配套教学资源,其中试卷共39页, 欢迎下载使用。
这是一份2025-2026学年高二生物上学期第一次月考(山东专用)试卷(Word版附解析),文件包含高二生物第一次月考卷全解全析山东专用docx、高二生物第一次月考卷测试范围人教版2019选择性必修1第1章第2章第3节考试版docx、高二生物第一次月考卷测试范围人教版2019选择性必修1第1章第2章第3节考试版A3docx、高二生物第一次月考卷参考答案山东专用docx、高二生物第一次月考卷答题卡山东专用docx、高二生物第一次月考卷答题卡山东专用pdf等6份试卷配套教学资源,其中试卷共40页, 欢迎下载使用。
相关试卷 更多
- 1.电子资料成功下载后不支持退换,如发现资料有内容错误问题请联系客服,如若属实,我们会补偿您的损失
- 2.压缩包下载后请先用软件解压,再使用对应软件打开;软件版本较低时请及时更新
- 3.资料下载成功后可在60天以内免费重复下载
免费领取教师福利

