搜索
      上传资料 赚现金

      广东省茂名市高州市2024-2025学年高一上学期1月期末地理试题

      • 1.28 MB
      • 2025-10-10 11:23:22
      • 49
      • 0
      • 首发最新试卷真题
      加入资料篮
      立即下载
      查看完整配套(共2份)
      包含资料(2份) 收起列表
      试卷
      广东省茂名市高州市2024-2025学年高一上学期1月期末地理试题.pdf
      预览
      答案
      参考答案.docx
      预览
      正在预览:广东省茂名市高州市2024-2025学年高一上学期1月期末地理试题.pdf
      广东省茂名市高州市2024-2025学年高一上学期1月期末地理试题第1页
      高清全屏预览
      1/6
      广东省茂名市高州市2024-2025学年高一上学期1月期末地理试题第2页
      高清全屏预览
      2/6
      广东省茂名市高州市2024-2025学年高一上学期1月期末地理试题第3页
      高清全屏预览
      3/6
      参考答案第1页
      高清全屏预览
      1/1
      还剩3页未读, 继续阅读

      广东省茂名市高州市2024-2025学年高一上学期1月期末地理试题

      展开

      这是一份广东省茂名市高州市2024-2025学年高一上学期1月期末地理试题,文件包含广东省茂名市高州市2024-2025学年高一上学期1月期末地理试题pdf、参考答案docx等2份试卷配套教学资源,其中试卷共7页, 欢迎下载使用。
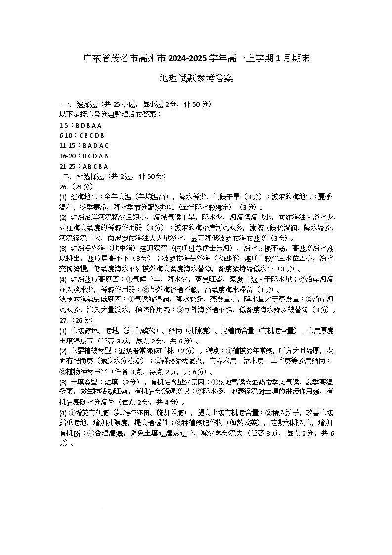
      一、选择题(共 25 小题,每小题 2 分,计 50 分)
      以下是按序号分组整理后的答案:
      1-5:B D B A A
      6-10:C B C D B
      11-15:B A D A C
      16-20:B C D A B
      21-25:A B C B A
      二、非选择题(共 2 题,计 50 分)
      26.(24 分)
      (1) 红海地区:全年高温(年均温高),降水稀少,气候干旱(3 分);波罗的海地区:夏季
      温和、冬季寒冷,降水季节分配较均匀(全年降水较稳定)(3 分)。
      (2) 红海沿岸河流稀少且短小,流域气候干旱,降水少,河流径流量小,向红海注入淡水少,
      对红海高盐度的稀释作用弱(3 分);波罗的海沿岸河流众多,流域气候较湿润,降水较多,
      河流径流量大,向波罗的海注入大量淡水,显著降低波罗的海的盐度(3 分)。
      (3) 红海与外海(地中海)连通狭窄(仅通过苏伊士运河),海水交换不畅,高盐度海水难
      以排出,盐度居高不下(3 分);波罗的海与外海(大西洋)连通口较窄且水位差小,海水
      交换缓慢,低盐度海水不易被外海高盐度海水替换,盐度维持较低水平(3 分)。
      (4) 红海盐度高原因:①气候干旱,降水少,蒸发旺盛,蒸发量远大于降水量;②沿岸河流
      注入淡水少,稀释作用弱;③与外海连通不畅,高盐度海水滞留(3 分)。
      波罗的海盐度低原因:①气候较湿润,降水较多,蒸发量小,降水量大于蒸发量;②沿岸河
      流众多,注入大量淡水,稀释作用强;③与外海连通不畅,低盐度海水难以被替换(3 分)。
      27.(26 分)
      (1) 土壤颜色、质地(黏重/疏松)、结构(孔隙度)、腐殖质含量(有机质含量)、土层厚度、
      土壤湿度等(任答 3 点,每点 2 分,共 6 分)。
      (2) 主要植被类型:亚热带常绿阔叶林(2 分)。特点:①植被终年常绿,叶片大且较厚,表
      面有蜡质层(减少水分蒸发);②群落结构复杂,有乔木层、灌木层、草本层等多层结构;
      ③植物种类丰富(任答 3 点,每点 2 分,共 6 分)。
      (3) 土壤类型:红壤(2 分)。有机质含量少原因:①该地气候为亚热带季风气候,夏季高温
      多雨,微生物活动旺盛,有机质分解速度快;②降水多,地表径流对土壤的淋溶作用强,有
      机质易随水分流失(每点 2 分,共 4 分)。
      (4) ①增施有机肥(如秸秆还田、施加堆肥),提高土壤有机质含量;②掺入沙子,改善土壤
      黏重质地,增加孔隙度,提高通透性;③种植绿肥作物(如紫云英),定期翻耕入土,增加
      有机质;④合理灌溉,避免土壤过湿或过干,减少养分流失(任答 3 点,每点 2 分,共 6
      分)。

      相关试卷 更多

      资料下载及使用帮助
      版权申诉
      • 1.电子资料成功下载后不支持退换,如发现资料有内容错误问题请联系客服,如若属实,我们会补偿您的损失
      • 2.压缩包下载后请先用软件解压,再使用对应软件打开;软件版本较低时请及时更新
      • 3.资料下载成功后可在60天以内免费重复下载
      版权申诉
      若您为此资料的原创作者,认为该资料内容侵犯了您的知识产权,请扫码添加我们的相关工作人员,我们尽可能的保护您的合法权益。
      入驻教习网,可获得资源免费推广曝光,还可获得多重现金奖励,申请 精品资源制作, 工作室入驻。
      版权申诉二维码
      欢迎来到教习网
      • 900万优选资源,让备课更轻松
      • 600万优选试题,支持自由组卷
      • 高质量可编辑,日均更新2000+
      • 百万教师选择,专业更值得信赖
      微信扫码注册
      手机号注册
      手机号码

      手机号格式错误

      手机验证码 获取验证码 获取验证码

      手机验证码已经成功发送,5分钟内有效

      设置密码

      6-20个字符,数字、字母或符号

      注册即视为同意教习网「注册协议」「隐私条款」
      QQ注册
      手机号注册
      微信注册

      注册成功

      返回
      顶部
      学业水平 高考一轮 高考二轮 高考真题 精选专题 初中月考 教师福利
      添加客服微信 获取1对1服务
      微信扫描添加客服
      Baidu
      map