福建省三明市2024-2025学年八年级下学期期末考试语文试卷(学生版)
展开
这是一份福建省三明市2024-2025学年八年级下学期期末考试语文试卷(学生版),共8页。试卷主要包含了积累与运用,阅读,写作等内容,欢迎下载使用。
一、积累与运用(25分)
千年文明长河,“和”是流淌的智慧。班级开展“以和为贵”综合性学习活动,请你参加。
1.根据情境,补写古诗文名句。
中华文化中,“和”的理念如璀璨明珠,在古诗文中熠熠生辉。在《诗经·关雎》里,君子憧憬与佳人“_______,_______”,以琴瑟相伴,奏响爱情的和谐乐章;《大道之行也》描绘的大同社会,人们“_______,_______”,各安其职、互信和睦,尽显社会的和谐安定;王勃送别友人,一句“_______,_______”(《送杜少府之任蜀州》),于离别之际,尽显豁达平和的心境;杜甫身处茅屋,心怀苍生,以“_______,_______”(《茅屋为秋风所破歌》)表达了甘愿牺牲自我,换得天下安宁的家国情怀;白居易漫步西湖,见“_______,_______”(《钱塘湖春行》),莺燕自在,勾勒出自然万物共生共荣的和谐画面。这些诗句,承载着不同维度的“和”之美,穿越千年,依然震撼人心。
2.阅读下面的文字,按要求作答。
将乐人无论何时、何事都有喊人喝擂茶的习俗,而且有个不成文的规 ① jǔ,喝擂茶时不得在主人茶桌上争吵,否则就是失礼,必须( )。因为擂茶的制作工艺与传统习俗,与法官调解案件的理念( )。2004年,南口法庭巧将擂茶文化 ② róng入到矛盾纠纷化解工作中,始创“擂茶调解法”。经过二十年的完善升华,总结形成“擂茶”“喊茶”“话茶”三步调解( ),并提 ③ liàn出“礼”“合”“和”“清”四字要义。借助“礼”字,将乐县法院以擂茶为媒介,达成多数当事人促成和解协议。“擂茶调解”20年,调出百姓和谐“暖心茶”。
(1)根据拼音,依次写出①②③处相应的汉字(正楷字或行楷字)。
(2)依次填入文中括号内的词语,全都恰当的一项是( )
A.以礼相待 一拍即合 程序B.以礼相待 不谋而合 流程
C.彬彬有礼 一拍即合 流程D.彬彬有礼 不谋而合 程序
(3)文中画横线的句子主干搭配不当,请写出修改后的句子。
3.整本书阅读交流。
人类文明崇尚“和”,如人际和睦、天人合一、和而不同等。许多名著也蕴含着丰富的“和”文化思想。请从以下名著中任选一部,结合书中具体情节或内容,谈谈你对其中体现的“和”文化的理解。(100字左右)
备选名著:《经典常谈》《红星照耀中国》《钢铁是怎样炼成的》
二、阅读(65分)
(一)
阅读下面的宋词,完成下面小题。
卜算子·咏梅
陆游
驿外断桥边,寂寞开无主。已是黄昏独自愁,更着风和雨。
无意苦争春,一任群芳妒。零落成泥碾作尘,只有香如故。
4.词中“驿外断桥边”“黄昏”“风和雨”共同营造了怎样的氛围?这对刻画梅花形象有何作用?请简答。
5.词中“无意苦争春,一任群芳妒”寄托了作者怎样的品格追求?请简要分析。
(二)
阅读下面两篇文言文,完成下面小题。
【甲】
书上元夜游
苏轼
己卯上元,予在儋州,有老书生数人来过,曰:“良月嘉夜,先生能一出乎?”予欣然从之。步城西,入僧舍,历小巷,民夷①杂揉,屠沽②纷然。归舍已三鼓矣。舍中掩关熟睡已再鼾矣。放杖而笑,孰为得失?过③问先生何笑,盖自笑也。然亦笑韩退之钓鱼无得,更欲远去④,不知走海者未必得大鱼也。
【注】①民:指汉族;夷:指当地少数民族。②屠沽:屠户和卖酒者,泛指各种店铺商贩。③过:苏过,苏轼幼子。④钓鱼无得,更欲远去:语出《赠侯喜》诗句“君欲钓鱼须远去,大鱼岂肯居沮洳(浅水处)”,诗中韩愈将自己一生立身行事比喻作钓鱼。
【乙】
马说
韩愈
世有伯乐,然后有千里马。千里马常有,而伯乐不常有。故虽有名马,祗辱于奴隶人之手,骈死于槽枥之间,不以千里称也。
马之千里者,一食或尽粟一石。食马者不知其能千里而食也。是马也,虽有千里之能,食不饱,力不足,才美不外见,且欲与常马等不可得,安求其能千里也?
策之不以其道,食之不能尽其材,鸣之而不能通其意,执策而临之,曰:“天下无马!”呜呼!其真无马邪?其真不知马也!
6.下列对甲文中画波浪线部分的断句,正确的一项是( )
A.舍中掩关熟睡已再/鼾矣B.舍中掩关/熟睡已再鼾矣
C.舍中/掩关熟睡已再鼾矣D.舍中掩关熟睡/已再鼾矣
7.根据“方法提示”,解释下列加点字的意思。
8.把文中画横线的句子翻译成现代汉语。
(1)过问先生何笑,盖自笑也。
(2)食马者不知其能千里而食也。
9.阅读甲乙两文,回答问题。
(1)苏轼笑“韩退之钓鱼无得,更欲远去,不知走海者未必得大鱼也”,他“笑”韩愈什么?这体现了苏轼怎样的人生态度?请简答。
(2)“钓鱼无得,更欲远去”(“君欲钓鱼须远去,大鱼岂肯居沮洳”),这句话(诗)反映了韩愈怎样的人生追求?请结合乙文内容简要分析。
(三)
阅读下面的文字,完成下面小题。
漫步喜洲古镇
纳张元
①时令是初春,暖风拂面。点苍十九峰被微雪覆盖,仿佛是尚未完成的雕塑。洱海碧水蓝天,总有白云悠悠飘过。在苍山与洱海之间,坐落着喜洲古镇。
②从西边进入古镇,入口处是一个魁阁,供奉着文运之神魁星。魁阁为重檐歇山顶阁楼式建筑,是小镇的西大门,其内塑有持笔的魁星像。每天清晨,伴随着校园里孩子的读书声,总有小镇居民来给魁星添油上香。
③穿过魁阁,迎面而来的是一棵枝繁叶茂的大青树,树龄500余年,可谓货真价实的古树。大青树是白族的“风水树”,每个村都有。古树四季常青,一些候鸟或许因此忘记了季节变化,一年四季都驻守在这棵大青树上。鹭鸶是其中的典型代表——白鹭、池鹭、牛背鹭、夜鹭翔集树上,安营扎寨,繁衍生息。遮天蔽日的大青树当然不可能让鹭鸶独占,喜鹊、斑鸠、画眉、麻雀、鹞鹰、老鸹也纷纷前来,大青树上热闹非凡。这里的居民往往不用上闹钟,每天早上都在鸟鸣中醒来,开始了与鸟为邻的一天。鸟儿们一边叽叽喳喳,一边看着树下来来往往的人们:背着书包去上学的孩子、扛着农具往田间走去的男人、到树下的水沟边洗菜淘米的女人、推着手推车到镇上摆摊的小贩……偶尔有羽翼未丰的小鸟掉落,热心的路人总会将它们送回树上。
④跟随大青树下潺潺的流水,来到一条步行街上,它直通小镇的中心——四方街。街道干净整洁,两旁的建筑一律青瓦白墙,飞檐翘角,雕梁画栋。临街的商铺都不大,却各具特色。店名都取得很有意思:“那年十七”飘逸着鲜花酥、鲜花茶的清香;“喜洲懒人麻鞋”陈列着充满怀旧情结的非遗手工制品;“花渡”卖的不是花,而是饰以刺绣的挂包和布娃娃;“桃花在大理”制作各种桃花饮品,其中一种叫“桃花酿”的酒最是有名……
⑤四方街的广场中央矗立着一座大理石打造的牌坊,名曰“题名坊”,镌刻了古镇的历代名人。一百多年前对小镇的发展做出了重要贡献的喜洲商帮的许多商号也镌刻其上。牌坊下的石阶上,几位穿着白族服装的老婆婆正坐着拉家常,脸上布满笑意。几位金发碧眼的外国游客一边品尝喜洲粑粑,一边饶有兴致地欣赏广场上的山歌对唱,是白族的《山花调》。说到喜洲粑粑,这是古镇的特色小吃,又名破酥,有甜、咸两种,外皮香脆,内里绵软,是色、香、味俱佳的麦面烤饼。四方街遍布售卖喜洲粑粑的店铺,香气四处飘散,令人垂涎。
⑥四方街延伸出四条窄窄的街道,都是古街,年代久远。抗战时期,华中师范大学的前身华中大学曾南迁,在小镇办学八年。几十年后,许多当年的师生在回忆文章中提及小镇,对这里狭窄而悠长的街道念念不忘。1941年10月,老舍先生来到喜洲讲学,写下了他的感受:“喜洲镇却是个奇迹。我想不起,在国内什么偏僻的地方,见到过这么体面的市镇,远远地就看见几所楼房,孤立在镇外,看样子必是一所大学校。仔细一打听,才知道那是地方上士绅捐资一百多万建筑的五台中学……进到镇里,仿佛是到了英国的剑桥,街旁到处流着活水:一出门,便可以洗菜洗衣,而污浊立刻随流而逝。街道很整齐,商店很多。”80多年过去了,小镇的样貌有了一些变化,但精气神依旧,灵魂没变。
⑦“苍山不墨千秋画,洱海无弦万古琴。”徜徉于喜洲古镇,不禁感叹,这是人类与大自然琴瑟相和溅落在苍洱大地上的一串音符。这乐音流淌了千百年,娓娓动听,余韵悠长。
10.下列对文章的理解和分析,不正确的一项是( )
A.小镇居民常年供奉魁星,足见古镇有着崇文重教的优良传统。
B.小镇店名都“很有意思”,均意指店名取得吸睛夸张、寓意美好。
C.文章第⑤段末补充介绍喜洲粑粑,展现了古镇独特的饮食文化。
D.文章末段,以充满诗意的语言收束全文,呼应开篇,意蕴深远。
11.根据作者的游踪顺序,依次写出文中提到的三处喜洲古镇名胜古迹。
12.有同学认为,第③段中写居民“与鸟为邻”的内容是赘笔,可以删去。你怎么看?请说明理由。
13.联系上下文,按照要求赏析下面的句子。
(1)点苍十九峰被微雪覆盖,仿佛是尚未完成的雕塑。(请从修辞角度赏析句子)
(2)街道干净整洁,两旁的建筑一律青瓦白墙,飞檐翘角,雕梁画栋。(请从词语的选择角度赏析句子)
14.文章第⑥段引述抗战时期华中大学南迁的史实和老舍先生的历史评价,有何作用?请简要分析。
(四)
阅读下面的材料,完成下面小题。
引言:挽住云河洗天青,闽山闽水物华新。如今的福建,不仅是经济强省、生态强省,也是引领绿色转型的清洁能源大省。在能源安全新战略指引下,福建交出了一份“电力先行、跨越发展”的新答卷。
【材料一】
发电数据
2020-2024年度福建省火电与光伏发电①装机容量②情况一览表
(数据来源:《国网福建电力2020-2024年社会责任报告》)
【注】①相较于常规火电,光伏发电过程不产生有害排放物且无需消耗化石燃料。②装机容量是指安装的发电机组额定功率的总和,是衡量一个地区或国家电力生产能力的主要指标之一。
【材料二】
节电新政
①从2024年1月1日起,对居民家庭住宅、居民住宅小区、执行居民电价的非居民用户中设置的电动汽车充电设施用电,由用户自行选择是否执行峰谷分时电价,选定后次月起生效,一年内不得变更。
②按照相关规定,峰时段为8:00-22:00,谷时段为22:00-次日8:00。申请峰谷分时电价的用户在居民合表电价0.533元/千瓦时的基础上,峰时段每千瓦时贵0.03元,谷时段每千瓦时便宜0.2元。
(政策来源:福建省发改委)
【材料三】
典型案例
①一块块太阳能光伏板,把光能转化为电能,源源不断提供清洁绿色能源;如同大功率“充电宝”的储能电站,实现整个园区内绿电能源的自给自足;一台台机器设备展示出先进的绿色技术,指引着未来低碳模式……这就是全国首个实现零碳排放的综合保税区——厦门象屿综合保税区。
②作为全国首个实现零碳排放的综合保税区,象屿综合保税区展示了厦门绿色低碳发展理念和技术实践。2023年象屿综合保税区被生态环境部评选为“2022年度绿色低碳典型案例”,2024年被生态环境部作为生态文明建设“厦门实践”有关经验做法7个典型案例之一进行推广应用。
③园区内储能电站一排白色电池柜整齐排列,储存绿色清洁太阳能,并在需要时释放电能。储能电站如同超大型充电宝,为整个园区提供能源。通过用电低谷时段充电、用电高峰时段放电的方式,实现园区用电的调峰填谷。整个充放电过程不产生任何固、气体废弃物,做到零排放。目前园区整体储能量达2.5兆瓦时,实现绿电能源自给自足,成为国内领先“能源自平衡零碳园区”。
④为了“光尽其用”,象屿综合保税区充分利用空间,厂房屋顶、充电站屋面、遮阳廊道等所有可能的空间载体均采用光伏储能技术,光伏设备全覆盖,铺设总面积约6.1万平方米。随着光伏装机容量增加,园区发电量富余,余电通过并网(光伏并网是指将光伏发电系统与电力网络连接起来,使其可与电网互相传输电能)实现外供。
⑤在象屿综合保税区中,一台外形酷似“夹娃娃机”的大家伙引人注意,这是厦门港务物流有限公司参与设计研发的福建省首台(套)集装箱正面吊“油改电”(将传统的燃油驱动改造为电力驱动),2024年4月投入生产。司机林福安表示,该正面吊电量从30%充到100%仅需1小时,满电作业时长可达六七小时,作业中噪声和振动较小,无柴油机散热问题,降低能耗的同时,驾驶舱不再高温闷热,舒适度高。集装箱正面吊“油改电”项目实现了零排放,结合光伏电运行,每小时耗电量47千瓦时,每年节省成本30万元以上,能耗成本较油车下降约70%。
⑥司机刘烈源也表示叉车“油改电”后驾驶轻便省力,没有油烟困扰,作业环境干净。目前,园区45台叉车全部实现电动化,一台电动叉车一年可实现3.8吨柴油替代,节约标准煤8吨,二氧化碳减排约12吨。
⑦厦门港务物流有限公司大力推进绿色低碳设备替代,综合保税区内设备已全面实现电动化,园区仓库照明、散热设施、道路照明灯等设备均实现从高能耗向低能耗转型。除了电动叉车以外,电动集卡、电动物流运输车等新能源物流设备数量也在不断增长。
(摘编自《厦门象屿综合保税区打造全国首个实现零碳排放的综合保税区》)
15.下列对材料的理解和分析,正确的一项是( )
A.峰谷分时电价的价差越大,越有利于保障电力系统安全稳定经济运行。
B.象屿综合保税区作为零碳排放的先行者,其发展模式已获国家级认可。
C.为了将富余发电量并网外供,象屿综合保税区大幅增加光伏装机容量。
D.新能源物流设备数量不断增长,促使园区内物流设备全面实现电动化。
16.阅读材料一,对比2020-2024年福建省常规火电和光伏发电装机容量的发展差异,写出你的探究结果。
17.阅读材料二,结合链接材料,将下面对话补充完整。
(1)___________(2)_____________
18.阅读材料三,概括象屿综合保税区物流设备“油改电”的主要优势。
19.作为引领绿色转型的清洁能源大省,福建省是怎样做到“电力先行、跨越发展”的?请结合相关材料简要概述。
三、写作(60分)
20.阅读下面的文字,按要求写作。
在成长的路上,我们总会遇到那些“看似不可能完成的任务”:也许是第一次独自面对陌生人的紧张,或许是挑战一道困扰许久的数学难题,又或者是鼓起勇气站上从未涉足的舞台。这些时刻,有人选择咬牙坚持,有人意外收获转机,也有人在挫折中领悟到新的人生答案。
请以“那一刻,我选择__________”为题,写一篇不少于600字的文章。你可以将它写成一篇动人的故事,也可以创作一篇富有感染力的演讲稿,讲述自己或身边人的经历,分享你在关键时刻的抉择与成长。
要求:①将文题补充完整作文;②自选角度,自定文意,自定文体(诗歌除外);③不套作、不抄袭,不泄露个人信息。
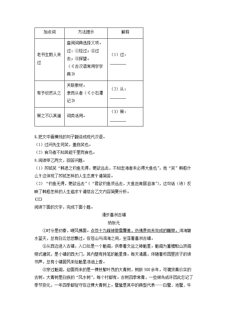
加点词
方法提示
解释
老书生数人来过
查阅词典选择义项。
过:①经过;②过去;③探望。
(《古汉语常用字字典》)
(1)过:________
有予欣然从之
关联教材。
隶而从者(《小石潭记》)
(2)从:________
策之不以其道
词类活用。
(3)策:________
政策解读:在清洁能源装机大规模增长和储能、电动汽车等新型市场主体增多的情况下,合理的分时电价政策可以拉大峰谷电价价差,有利于引导用户错峰用电,保障电力系统安全稳定经济运行。
相关试卷
这是一份福建省泉州市石狮市2024-2025学年八年级下学期期末考试语文试卷(学生版),共9页。试卷主要包含了积累与运用,阅读,作文等内容,欢迎下载使用。
这是一份福建省厦门市翔安区2024-2025学年八年级下学期期末考试语文试卷(学生版),共8页。试卷主要包含了积累与运用,阅读,写作60分等内容,欢迎下载使用。
这是一份福建省泉州市台商区2024-2025学年八年级下学期期末考试语文试卷(学生版),共8页。
相关试卷 更多
- 1.电子资料成功下载后不支持退换,如发现资料有内容错误问题请联系客服,如若属实,我们会补偿您的损失
- 2.压缩包下载后请先用软件解压,再使用对应软件打开;软件版本较低时请及时更新
- 3.资料下载成功后可在60天以内免费重复下载
免费领取教师福利

