搜索
      上传资料 赚现金

      云南省文山州富宁上海新纪元云贵中心2025-2026学年高二上学期第一次月考生物试卷(含答案)

      • 146.3 KB
      • 2025-10-06 12:15:36
      • 48
      • 0
      • 教习网4170183
      加入资料篮
      立即下载
      云南省文山州富宁上海新纪元云贵中心2025-2026学年高二上学期第一次月考生物试卷(含答案)第1页
      1/6
      云南省文山州富宁上海新纪元云贵中心2025-2026学年高二上学期第一次月考生物试卷(含答案)第2页
      2/6
      云南省文山州富宁上海新纪元云贵中心2025-2026学年高二上学期第一次月考生物试卷(含答案)第3页
      3/6
      还剩3页未读, 继续阅读

      云南省文山州富宁上海新纪元云贵中心2025-2026学年高二上学期第一次月考生物试卷(含答案)

      展开

      这是一份云南省文山州富宁上海新纪元云贵中心2025-2026学年高二上学期第一次月考生物试卷(含答案),共6页。试卷主要包含了下列有关内环境稳态叙述正确的是,下列有关稳态的叙述正确的是,学习和记忆是脑的高级功能之一,排尿活动是一种反射活动等内容,欢迎下载使用。
      本卷共6页,2个大题,满分100分考试时间:75分钟
      注意事项:
      1.答卷前,考生务必用黑色碳素笔将自己的学校、姓名、准考证号、考场号、座位号填写在答题卡上,并认真核准条形码上的学校、准考证号、姓名、考场号、座位号,在规定的位置贴好条形码及填涂准考证号。
      2.回答选择题时,选出每小题答案后,用铅笔把答题卡上对应题目的答案标号涂黑。如需改动,用橡皮擦擦干净后,再选涂其它答案标号。回答非选择题时,将答案写在答题卡上。写在本试卷上无效。
      一、选择题(本题共16小题,每小题3分,共48分。在每小题给出的四个选项中,只有一项是符合题目要求的。)
      1.马拉松比赛剧烈运动会导致运动员机体内发生复杂的生理变化。相对于赛前,比赛开始后运动员会出现的生理现象是( )
      A.大量产热使体温急剧升高B.血液中CO2浓度升高,呼吸加快
      C.血浆含有乳酸,pH呈酸性D.大量排汗使细胞外液渗透压降低
      2.下列属于人体内环境的是( )
      A.唾液B.肺泡腔内的气体
      C.肌肉细胞间隙的液体D.红细胞内的液体
      3.健康人内环境的每一种成分和渗透压等理化性质都是在一定的范围内不断变化的,下列关于稳态的描述,错误的是( )
      A.内环境稳态是机体进行正常生命活动的必要条件
      B.内环境的动态平衡是通过机体的调节作用实现的
      C.尿毒症和人体在寒冷中的战栗都属于稳态失衡
      D.人体维持稳态的调节能力是有一定限度的
      4.下列有关内环境稳态叙述正确的是( )
      A.高原环境下人体血氧较高是稳态失衡的结果
      B.肾脏形成尿液能够清空内环境中的尿素,肾衰竭患者会出现尿素升高,全身水肿等一系列症状
      C.内环境温度在适宜范围内,酶才能正常发挥作用
      D.内环境稳态的维持需要消化、呼吸、循环、泌尿系统共同的协调活动,不需要组织细胞的参与
      5.下列有关稳态的叙述正确的是( )
      A.体温、尿液浓度的相对稳定均属于内环境的稳态
      B.内环境稳态遭到破坏,会引起细胞代谢紊乱
      C.稳态是指内环境中化学物质含量没有增加或减少
      D.剧烈运动产生的乳酸一定会导致内环境稳态失调
      6.人在进行一定强度的体力劳动后,手掌或脚掌上可能会磨出水泡。水泡中的液体主要是组织液,一段时间后水泡可自行消失。以下说法错误的是( )
      A.水泡中含量最高的成分是水
      B.水泡的形成和消失说明内环境中物质是不断更新的
      C.水泡主要是由淋巴中的水大量渗出到组织液形成的
      D.水泡自行消失是因为其中的液体可以渗入毛细血管和毛细淋巴管
      7.血管壁细胞、淋巴管壁细胞共同生活的内环境是( )
      A.血浆和组织液B.血浆和淋巴液
      C.组织液和淋巴液D.只有组织液
      8.学习和记忆是脑的高级功能之一。下面有关学习和记忆的叙述,不正确的是( )
      A.学习是神经系统不断地接受刺激,获得新的行为、习惯和积累经验的过程
      B.记忆是将获得的经验进行储存和再现的过程
      C.学习和记忆涉及脑内神经递质的作用以及某些种类蛋白质的合成
      D.第一级记忆可能与新突触的建立有关
      9.2021年的诺贝尔生理学或医学奖是关于感知“温度与触觉受体”的发现,这其中最具代表的就是辣椒素受体(TRPV1)的发现。研究表明,分布于皮下神经纤维膜上的TRPV1受体是一种Ca²⁺离子通道,能被43℃以上的温度或辣椒素等物质活化,进而形成烫或辣的感觉,并使身体产生逃离伤害源的应激反射。下列有关叙述错误的是( )
      A.嘴唇接触辣椒素后,痛觉的形成部位是在下丘脑
      B.通过TRPV1可将辣椒素或高温刺激转化为电信号
      C.一个完整的反射活动至少需要2个神经细胞的参与
      D.辣椒素与TRPV1受体结合引起的兴奋在神经纤维上单向传导
      10.排尿活动是一种反射活动。当膀胱充盈到一定程度时,膀胱壁的牵张感受器受到刺激而兴奋,通过神经调节引起膀胱壁收缩,储存在膀胱内的尿液排出。下列叙述错误的是( )
      A.排尿反射的低级中枢位于脊髓
      B.交感神经兴奋会使膀胱缩小,有利于完成排尿
      C.成年人会有意识地憋尿,这是一种条件反射
      D.中枢神经系统可以对内脏活动进行分级调节
      11.“渐冻症”患者的所有感觉和思维活动等完全正常,但因不明原因导致患者全身大部分运动神经元(构成传出神经)损伤,使几乎全身所有的肌肉逐渐无力和萎缩,不能运动,吞咽和说话困难,直至呼吸衰竭,身体像逐渐被冻住一样,故称“渐冻症”。下列相关叙述,正确的是( )
      A.患者体内一般感受器和传入神经是正常的
      B.患者呼吸衰竭的原因是脑干损伤
      C.患者的大脑皮层能够支配交感神经的一系列活动
      D.运动神经元的轴突用来接收信息并将其传到细胞体
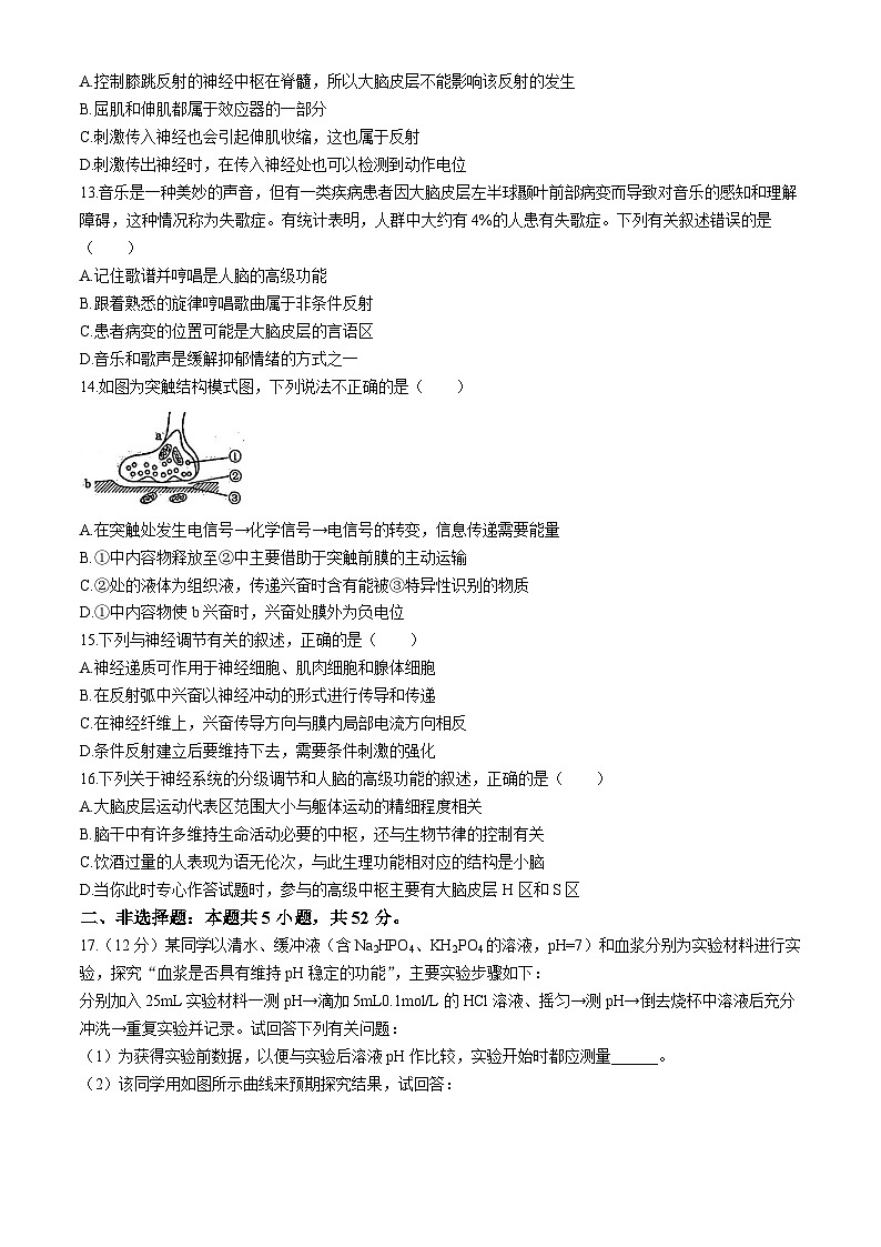
      12.膝跳反射需要伸肌和屈肌共同完成,反射过程如图所示。下列有关叙述正确的是( )
      A.控制膝跳反射的神经中枢在脊髓,所以大脑皮层不能影响该反射的发生
      B.屈肌和伸肌都属于效应器的一部分
      C.刺激传入神经也会引起伸肌收缩,这也属于反射
      D.刺激传出神经时,在传入神经处也可以检测到动作电位
      13.音乐是一种美妙的声音,但有一类疾病患者因大脑皮层左半球颞叶前部病变而导致对音乐的感知和理解障碍,这种情况称为失歌症。有统计表明,人群中大约有4%的人患有失歌症。下列有关叙述错误的是( )
      A.记住歌谱并哼唱是人脑的高级功能
      B.跟着熟悉的旋律哼唱歌曲属于非条件反射
      C.患者病变的位置可能是大脑皮层的言语区
      D.音乐和歌声是缓解抑郁情绪的方式之一
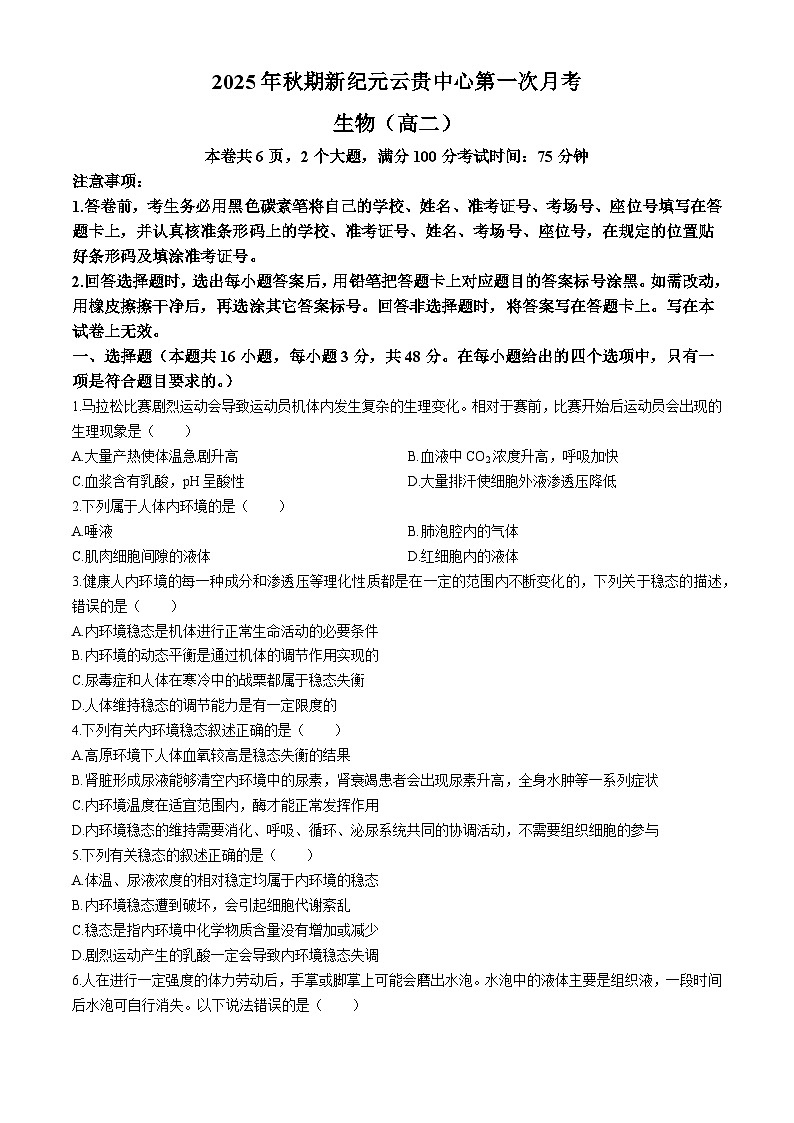
      14.如图为突触结构模式图,下列说法不正确的是( )
      A.在突触处发生电信号→化学信号→电信号的转变,信息传递需要能量
      B.①中内容物释放至②中主要借助于突触前膜的主动运输
      C.②处的液体为组织液,传递兴奋时含有能被③特异性识别的物质
      D.①中内容物使b兴奋时,兴奋处膜外为负电位
      15.下列与神经调节有关的叙述,正确的是( )
      A.神经递质可作用于神经细胞、肌肉细胞和腺体细胞
      B.在反射弧中兴奋以神经冲动的形式进行传导和传递
      C.在神经纤维上,兴奋传导方向与膜内局部电流方向相反
      D.条件反射建立后要维持下去,需要条件刺激的强化
      16.下列关于神经系统的分级调节和人脑的高级功能的叙述,正确的是( )
      A.大脑皮层运动代表区范围大小与躯体运动的精细程度相关
      B.脑干中有许多维持生命活动必要的中枢,还与生物节律的控制有关
      C.饮酒过量的人表现为语无伦次,与此生理功能相对应的结构是小脑
      D.当你此时专心作答试题时,参与的高级中枢主要有大脑皮层H区和S区
      二、非选择题:本题共5小题,共52分。
      17.(12分)某同学以清水、缓冲液(含Na2HPO4、KH2PO4的溶液,pH=7)和血浆分别为实验材料进行实验,探究“血浆是否具有维持pH稳定的功能”,主要实验步骤如下:
      分别加入25mL实验材料一测pH→滴加5mL0.1ml/L的HCl溶液、摇匀→测pH→倒去烧杯中溶液后充分冲洗→重复实验并记录。试回答下列有关问题:
      (1)为获得实验前数据,以便与实验后溶液pH作比较,实验开始时都应测量______。
      (2)该同学用如图所示曲线来预期探究结果,试回答:
      a.预期结果中明显不符合科学的是______组,理由是____________。
      b.实验中清水组和缓冲液组起______作用。若按科学的预期结果,实验可以得出的结论是____________。
      (3)如果要证明血浆确实具有维持pH稳定的功能,本探究实验还应该补充______。
      18.(11分)如图是人体局部内环境与细胞代谢示意图,请分析回答:(“[]”中填字母,“______”上填文字)
      (1)细胞内液约占人体体液的______;a、d、f分别表示______;d与f在成分上的主要区别是d中含有较多的______;d的渗透压大小主要与______的含量有关。
      (2)红细胞中的CO2进入组织细胞的______中被利用,f和d相比,CO2浓度较高的部位为图中的______(填字母)。
      (3)若某人长期营养不良,血浆中蛋白质含量降低,会引起图中增多的液体是______(填字母),将导致______。
      19.(10分)多巴胺是一种神经递质,在脑内能传递兴奋及愉悦的信息。另外,多巴胺也与各种上瘾行为有关。回答下列问题:
      (1)多巴胺与突触后膜上的______结合,使突触后膜产生兴奋,兴奋形成过程中主要离子的跨膜运输方式是______。
      (2)突触前膜上存在“多巴胺回收泵”,可将多巴胺由突触间隙“送回”突触小体内。可卡因(一种毒品)可与“多巴胺回收泵”结合,使得多巴胺不能及时被回收,从而______(填“延长”或“缩短”)“愉悦感”时间。这一过程可以用图中______(填“x”“y”或“z”)曲线表示。“愉悦感”的产生部位是______。
      (3)研究发现,机体能通过减少受体蛋白数量来缓解毒品刺激,导致突触后膜对神经递质的敏感性______(填“升高”或“降低”)。毒品成瘾是中枢神经系统对长期使用成瘾性毒品所产生的一种适应性状态,吸毒成瘾者必须在足量毒品维持下才能保持正常生理功能,因此只有长期坚持强制戒毒,使______,毒瘾才能真正解除。
      20.(10分)下图是与人缩手反射相关结构的示意图,请分析并回答:
      (1)图1中有突触的部位是______(填图中字母)。当针刺手指后会产生缩手反射,但化验取指血时,针刺手指时手并未缩回,该过程能够体现神经系统对躯体运动的______。
      (2)图2所示为某段神经纤维模式图。受到适宜的刺激后,接受刺激部位膜内外电位变为______,发生这一变化的主要原因是:刺激使膜对离子的通透性发生改变,导致______大量______(填“内流”或“外流”),在受刺激部位与未受刺激部位之间形成______,使兴奋沿着神经纤维传导。
      (3)乙酰胆碱是兴奋性神经递质,可使肌肉收缩。肉毒杆菌毒素是目前已知的最强的神经毒素,肌肉注射微量此毒素可以使肌肉松弛性麻痹而达到除皱的功效,据此推测该毒素能______(填“促进”或“抑制”)乙酰胆碱的释放。这种毒素作用的位置是图1中______(填图中字母)处。
      21.(共9分)心迷走神经为支配心脏的传出神经之一。以蛙心为实验材料,刺激心迷走神经节后纤维,可以引起心脏活动的抑制,表现为心率减慢等现象。回答下列问题:
      (1)题中所述心迷走神经为自主神经系统中的______(填“交感神经”或“副交感神经”),属于______(传入神经/传出神经)。心迷走神经与引起心跳加速的神经作用相反,它们对同一器官具有不同的调节作用,其意义是______,使机体更好地适应环境的变化。
      (2)有研究者提出“在神经元和心肌细胞之间传递的信号是化学信号”。现提供培养于任氏液(相当于蛙的组织液)中的离体蛙心A、B(均保留心迷走神经)、胶头滴管、心率检测仪等。设计实验验证这一假说:
      实验思路:______________________________________________________________________________。
      实验结果:______________________________________________________________________________。
      (3)中枢神经系统对心血管活动的调节是通过各级神经反射来实现的。其中,脑干是脊髓向上延伸的部分,自下而上分为延髓、脑桥和中脑。实验表明:横断延髓上缘,则实验动物血压正常,横断延髓下缘,则血压大幅降低,说明维持血压正常的中枢位于______(填“延髓”、“脑桥”或“中脑”)。
      云南省文山州富宁上海新纪元云贵中心2025-2026学年高二上学期第一次月考生物试卷(答案)
      一、选择题(本题共 16 小题,每小题 3 分,共 48 分)
      1.B
      2.C
      3.C
      4.C
      5.B
      6.C
      7.D
      8.D
      9.A
      10.B
      11.A
      12.B
      13.B
      14.B
      15.A
      16.A
      二、非选择题(本题共 5 小题,共 52 分)
      17.(12 分)
      (1)三种材料的初始 pH
      (2)a. 清水;加入 HCl 溶液后,清水的 pH 应明显下降(或清水不具有维持 pH 稳定的功能)
      b. 对照;血浆与缓冲液一样具有维持 pH 稳定的功能,且血浆维持 pH 稳定的能力更强
      (3)加入 NaOH 溶液的实验,探究血浆对碱性物质是否具有维持 pH 稳定的功能
      18.(11 分)
      (1)2/3;血浆、淋巴液、组织液;蛋白质;无机盐、蛋白质
      (2)线粒体;f
      (3)f;组织水肿
      19.(10 分)
      (1)特异性受体;协助扩散
      (2)延长;y;大脑皮层
      (3)降低;受体蛋白的数量恢复到正常水平
      20.(10 分)
      (1)B、C、D;分级调节
      (2)外负内正;Na⁺;内流;局部电流
      (3)抑制;B
      21.(9 分)
      (1)副交感神经;传出神经;使器官作出更精确的反应
      (2)实验思路:取离体蛙心 A,用心率检测仪测定其初始心率;刺激心迷走神经节后纤维,观察并记录心率变化;待心率恢复后,收集该蛙心培养液(含神经释放的信号物质),用胶头滴管将其滴加到离体蛙心 B 中,用心率检测仪测定蛙心 B 的心率变化
      实验结果:刺激蛙心 A 的迷走神经节后纤维,蛙心 A 心率减慢;滴加蛙心 A 的培养液后,蛙心 B 心率也减慢
      (3)延髓

      相关试卷 更多

      资料下载及使用帮助
      版权申诉
      • 1.电子资料成功下载后不支持退换,如发现资料有内容错误问题请联系客服,如若属实,我们会补偿您的损失
      • 2.压缩包下载后请先用软件解压,再使用对应软件打开;软件版本较低时请及时更新
      • 3.资料下载成功后可在60天以内免费重复下载
      版权申诉
      若您为此资料的原创作者,认为该资料内容侵犯了您的知识产权,请扫码添加我们的相关工作人员,我们尽可能的保护您的合法权益。
      入驻教习网,可获得资源免费推广曝光,还可获得多重现金奖励,申请 精品资源制作, 工作室入驻。
      版权申诉二维码
      月考专区
      • 精品推荐
      • 所属专辑8份
      欢迎来到教习网
      • 900万优选资源,让备课更轻松
      • 600万优选试题,支持自由组卷
      • 高质量可编辑,日均更新2000+
      • 百万教师选择,专业更值得信赖
      微信扫码注册
      手机号注册
      手机号码

      手机号格式错误

      手机验证码 获取验证码 获取验证码

      手机验证码已经成功发送,5分钟内有效

      设置密码

      6-20个字符,数字、字母或符号

      注册即视为同意教习网「注册协议」「隐私条款」
      QQ注册
      手机号注册
      微信注册

      注册成功

      返回
      顶部
      学业水平 高考一轮 高考二轮 高考真题 精选专题 初中月考 教师福利
      添加客服微信 获取1对1服务
      微信扫描添加客服
      Baidu
      map