若您为此资料的原创作者,认为该资料内容侵犯了您的知识产权,请扫码添加我们的相关工作人员,我们尽可能的保护您的合法权益。
1/7
2/7
3/7
还剩4页未读,
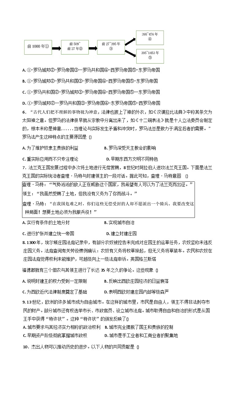
继续阅读
湖南省长沙市2025-2026学年九年级历史上学期第一次月考模拟卷2(含答案)
展开
这是一份湖南省长沙市2025-2026学年九年级历史上学期第一次月考模拟卷2(含答案),共7页。试卷主要包含了本试卷分第I卷两部分,杰出人物可以推动历史的进步等内容,欢迎下载使用。
相关试卷
2025-2026学年九年级历史上学期期中模拟卷(河北专用):
这是一份2025-2026学年九年级历史上学期期中模拟卷(河北专用),文件包含2025-2026学年九年级历史期中模拟卷解析版河北专用docx、2025-2026学年九年级历史期中模拟卷考试版docx等2份试卷配套教学资源,其中试卷共18页, 欢迎下载使用。
湖南省长沙市雅礼集团2025-2026学年九年级上学期第一次月考 历史试题(学生版):
这是一份湖南省长沙市雅礼集团2025-2026学年九年级上学期第一次月考 历史试题(学生版),共8页。试卷主要包含了选择题,材料题等内容,欢迎下载使用。
2025-2026学年湖南省长沙市浏阳河中学九年级(上)第一次月考历史试卷(含答案):
这是一份2025-2026学年湖南省长沙市浏阳河中学九年级(上)第一次月考历史试卷(含答案),共7页。
相关试卷 更多
资料下载及使用帮助
版权申诉
- 1.电子资料成功下载后不支持退换,如发现资料有内容错误问题请联系客服,如若属实,我们会补偿您的损失
- 2.压缩包下载后请先用软件解压,再使用对应软件打开;软件版本较低时请及时更新
- 3.资料下载成功后可在60天以内免费重复下载
版权申诉
免费领取教师福利

