江西省部分学校2025-2026学年高三上学期8月百万大联考地理试卷(解析版)
展开
这是一份江西省部分学校2025-2026学年高三上学期8月百万大联考地理试卷(解析版),共11页。试卷主要包含了选择题,非选择题等内容,欢迎下载使用。
一、选择题:本题共16小题,每小题3分,共48分。在每小题给出的四个选项中,只有一项是符合题目要求的。
呼叫中心是在相对集中的场所由一批接听与回拨电话的服务人员组成的服务机构,通常利用计算机通信技术,处理来自企业、顾客的电话咨询。梅州市地处粤东北山区,近年来,快速兴起呼叫中心产业,形成产业集聚发展的良好态势,客服座席总规模已突破2500个。据此完成下列小题。
1. 与粤港澳大湾区相比,梅州发展呼叫中心产业的优势是( )
A. 电力资源充足B. 劳动力成本低
C. 网络速率较快D. 科技人才丰富
2. 呼叫中心的服务对象主要是( )
①第一产业 ②第二产业 ③生产性服务业 ④生活性服务业
A. ①②B. ①④
C. ②③D. ③④
3. 梅州呼叫中心集群对经济发展的影响有( )
①实现广东省内经济均衡发展 ②降低梅州市区写字楼空置率
③提高梅州在产业分工中的地位 ④助力梅州成为广东金融枢纽
A. ①②B. ①④
C. ②③D. ③④
【答案】1. B 2. D 3. C
【解析】
【1题详解】
梅州地处山区,电力资源未必比大湾区更充足,故A错误;梅州经济相对落后,劳动力成本低于大湾区,是其核心优势,故B符合题意;大湾区网络基础设施更完善,速率更快,故C错误;大湾区科技人才更密集,故D错误。故选B。
【2题详解】
①第一产业(农业)直接电话咨询需求少,故①错误;②第二产业(工业)可通过呼叫中心提供技术支持,但更多属于生产性服务业,故②不单独成立;③生产性服务业(如物流、企业客服)是呼叫中心的重要服务对象,故③正确;④生活性服务业(如电商、银行客服)直接面向消费者,故④正确。故本题选D。
【3题详解】
本题考查产业集聚的影响。①单一产业难以实现全省经济均衡,故①错误;②呼叫中心需要办公场所,可降低写字楼空置率,故②正确;③产业集聚提升专业化水平,增强梅州在产业分工中的地位,故③正确;④金融枢纽需金融产业支撑,与呼叫中心关联小,故④错误。故本题选C。
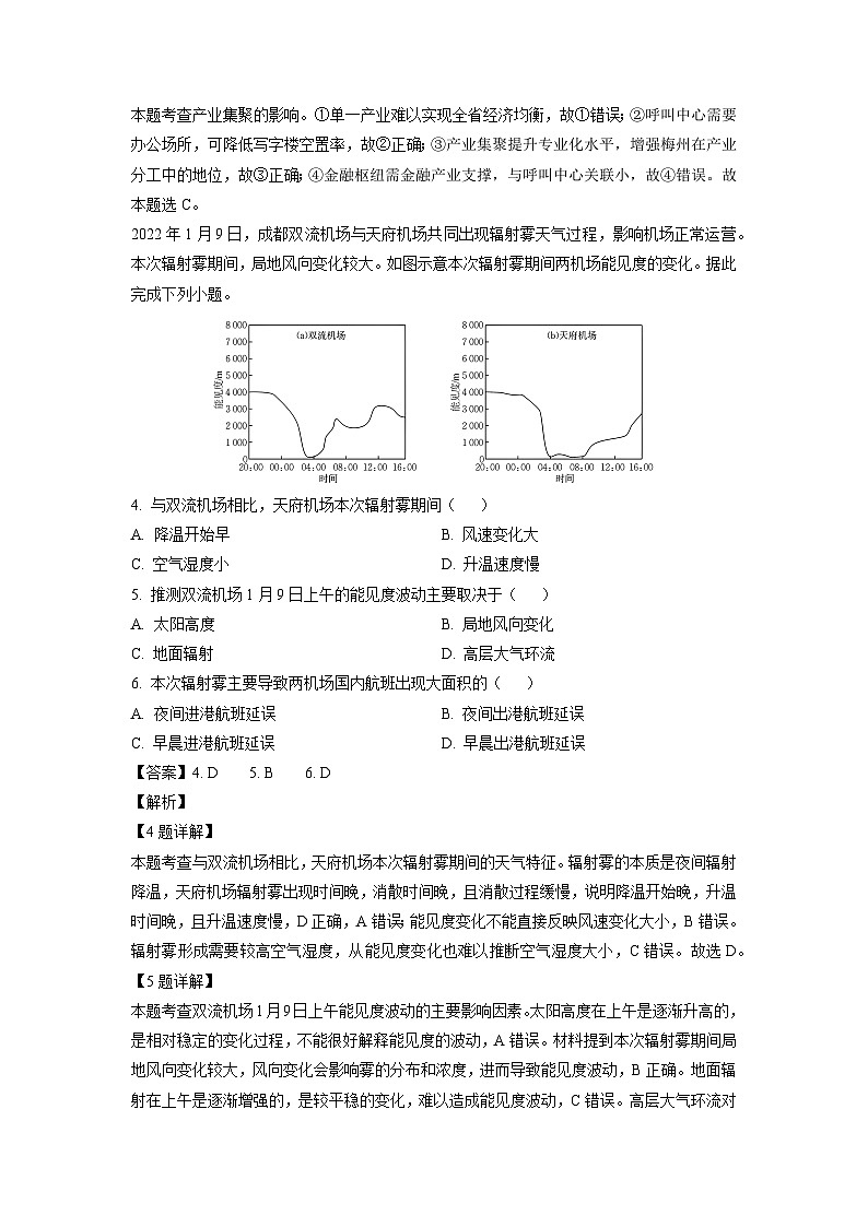
2022年1月9日,成都双流机场与天府机场共同出现辐射雾天气过程,影响机场正常运营。本次辐射雾期间,局地风向变化较大。如图示意本次辐射雾期间两机场能见度的变化。据此完成下列小题。
4. 与双流机场相比,天府机场本次辐射雾期间( )
A. 降温开始早B. 风速变化大
C. 空气湿度小D. 升温速度慢
5. 推测双流机场1月9日上午的能见度波动主要取决于( )
A. 太阳高度B. 局地风向变化
C. 地面辐射D. 高层大气环流
6. 本次辐射雾主要导致两机场国内航班出现大面积的( )
A. 夜间进港航班延误B. 夜间出港航班延误
C. 早晨进港航班延误D. 早晨出港航班延误
【答案】4. D 5. B 6. D
【解析】
【4题详解】
本题考查与双流机场相比,天府机场本次辐射雾期间的天气特征。辐射雾的本质是夜间辐射降温,天府机场辐射雾出现时间晚,消散时间晚,且消散过程缓慢,说明降温开始晚,升温时间晚,且升温速度慢,D正确,A错误;能见度变化不能直接反映风速变化大小,B错误。辐射雾形成需要较高空气湿度,从能见度变化也难以推断空气湿度大小,C错误。故选D。
【5题详解】
本题考查双流机场1月9日上午能见度波动的主要影响因素。太阳高度在上午是逐渐升高的,是相对稳定的变化过程,不能很好解释能见度的波动,A错误。材料提到本次辐射雾期间局地风向变化较大,风向变化会影响雾的分布和浓度,进而导致能见度波动,B正确。地面辐射在上午是逐渐增强的,是较平稳的变化,难以造成能见度波动,C错误。高层大气环流对近地面机场能见度的短期波动影响较小,D错误。故选B。
【6题详解】
本题考查本次辐射雾对两机场国内航班的影响。辐射雾多在夜间形成,清晨时浓度往往较大。早晨出港航班需要较好的能见度,辐射雾会导致早晨出港航班大面积延误,D正确;而夜间进港、出港航班,此时雾可能还未发展到最浓或航班数量等因素,受影响相对早晨出港航班小,AB错误;早晨进港航班,飞机已经在空中,受地面辐射雾影响相对出港小,C错误。故选D。
坪石地处广东、湖南交界处,自古以来为湖南进入粤北地区的重要城镇,其城镇空间经历两次转移(如下图)。据此完成下列小题。
7. 推测老坪石的民居布局整体上呈现( )
A. 条带状B. 散点状
C. 团块状D. 方格状
8. 坪石城镇空间经历两次转移的主要原因是( )
A. 人口数量增长B. 腹地范围扩大
C. 交通方式转型D. 产业结构升级
【答案】7. A 8. C
【解析】
【7题详解】
老坪石靠近河流,受河流走向影响,民居布局整体上会沿河流呈条带状分布,A正确。散点状布局通常是在地形破碎、分散的区域,老坪石有河流等相对集中的影响因素,不会呈散点状,B错误。团块状布局一般是在地形平坦开阔的平原地区,老坪石地形受河流等限制,不具备团块状布局的条件,C错误。方格状布局多是经过规划的城市布局,老坪石民居布局受自然因素影响大,不会呈方格状,D错误。故选A。
【8题详解】
人口数量增长会影响城镇规模,但不是城镇空间转移的主要原因,A错误。腹地范围扩大是城镇发展的结果,而非城镇空间转移的主要原因,B错误。从图中可以看到,城镇空间随着公路、铁路、高速公路等交通方式的变化而转移,交通方式转型是坪石城镇空间经历两次转移的主要原因,C正确。产业结构升级会影响城镇的产业布局,但不是城镇空间转移的主要原因,D错误。故选C。
近代,浙江农民在自给自足的小农经济基础上,因地制宜发展副业。如图为浙江省地形图。据此完成下列小题。
9. 近代浙江农民发展副业的空间格局最可能是( )
①北部—种植水稻 ②南部—种茶 ③西部—种植橡胶 ④东部—产盐
A. ①②B. ②④
C. ①③D. ③④
10. 近代浙江省内农村副业地域差异大,有利于( )
A. 减少运输成本B. 形成产业协作
C. 提高农民收入D. 降低生产成本
【答案】9. B 10. C
【解析】
【9题详解】
种植水稻属于自给自足的小农经济,不属于副业,①错误;南部山区面积广大,适合种茶,②正确;我国适宜种植橡胶的地方主要分布在海南、云南、广东等地,③错误;东部沿海低平地区适合生产海盐,④正确。综上,B正确,ACD错误。故选B。
【10题详解】
近代浙江省内农村副业地域差异大,可能增加跨区域运输成本,A错误;农村副业地域差异大,不利于形成产业协作,B错误;各地依据自然条件发展特色副业(如山区种茶、沿海产盐),可充分利用当地资源优势,增加农产品的市场竞争力,提高农民收入,C正确;农村副业地域差异大与生产成本的关联小,D错误。故选C。
大兴安岭(如图)作为中国北方地区重要的生态安全屏障,是全球受气候变化影响最明显的地区之一。某团队研究2001年以来大兴安岭野火时空分布规律。该研究区北部雷击火发生次数较多。据此完成下列小题。
11. 该研究区野火主要集中在北部,主要是因为北部( )
A. 森林茂密B. 气候干燥
C. 地形崎岖D. 热量丰富
12. 该研究区北部雷击火发生次数最多的季节是( )
A. 春季B. 夏季
C. 秋季D. 冬季
13. 近年来,随着气候变暖,该研究区春季野火发生频次总体增加,关键在于( )
A. 降水量减少B. 生物量加大
C. 生长期延长D. 融雪期提前
【答案】11. A 12. B 13. D
【解析】
【11题详解】
读图联系已学可知,图示区域北部纬度较高,蒸发较弱,水分条件较好,针叶林覆盖率更高,枯枝落叶更多,可燃物更多,故该研究区野火主要集中在北部,A正确;北部夏季受东南季风的影响,降水较多,B错误;地形崎岖与野火分布关系不大,C错误;北部纬度高,热量条件较差,D错误。故选A。
【12题详解】
雷击火的发生与对流活动密切相关,对流旺盛时,云层间摩擦易产生雷电,进而引发火灾。春季(4—5月)虽然气温回升,对流运动较弱,且大兴安岭北部林区积雪尚存,林内比较潮湿,不易着火,排除A;夏季积雪融化结束,在降水量少、持续高温的情况下,空气对流运动最为旺盛,易引发雷击火,B正确;秋季气温下降、冬季寒冷,对流弱,地表积雪增多,不易发生雷击火,CD错误。故选B。
【13题详解】
气候变暖,融雪期提前,意味着该区域更早进入风干物燥的春季,导致野火发生频次总体增加,D正确;图示区域降水主要发生在夏季,春季原本降水少,且气候变暖不一定导致降水减少,A错误;火灾发生的关键是天干物燥,生物量加大、生长期延长,不是春季野火发生频次增加的关键因素,BC错误。故选D。
我国温带半干旱区某台地平均海拔约1200m,地表多被黄土覆盖。该台地被黄河一级支流切割成两壁屹立的峡谷,多季节性河沟注入该支流。该台地北部为东西向延伸的明长城,明长城以北地区沙地广袤。据此完成下列小题。
14. 该台地地表平坦,主要是因为( )
①流水堆积较强②风力堆积较强③地壳以水平运动为主④地壳以垂直运动为主
A. ①③B. ①④C. ②③D. ②④
15. 该台地地下水位较低,主要是因为( )
A. 降水较少,水源补给不足B. 峡谷较深,地下水排泄快
C. 蒸发旺盛,地表性质干燥D. 地表平坦,水分不易流动
16. 明长城南北地表植被覆盖度不同,主要取决于两侧( )
A. 小气候差异B. 地形差异
C. 成土母质差异D. 地质构造差异
【答案】14. D 15. B 16. A
【解析】
【14题详解】
流水堆积多形成冲积扇、三角洲等,台地黄土主要由风力搬运堆积,非流水堆积主导,①错;地壳水平运动易形成褶皱山、断裂带,台地是地壳垂直升降(垂直运动)形成的相对平坦高地,③错;区域地处温带半干旱区,风力作用较强,黄土多由风力搬运堆积而成,②对;地壳垂直升降运动能塑造台地这类相对稳定的平坦地形,④对,故选D。
【15题详解】
半干旱区降水较少是事实,但题干强调“被切割成峡谷”,说明地下水排泄条件更关键,A错误;峡谷深切导致地下水排泄通道畅通,水位难以保持,故B正确;蒸发旺盛会影响地表水,但对深层地下水影响有限;地表平坦可能利于水分下渗,但题干中峡谷切割表明排泄作用更强,CD错误,故选B。
【16题详解】
明长城是气候、地理界线,南北降水、气温等小气候条件不同(北侧更干旱),直接导致植被覆盖度差异(北侧沙地广布、植被少),A正确;地形均为台地,差异不显著,B错;成土母质影响土壤类型,对植被覆盖度的直接主导作用弱,C错;地质构造差异通常影响地貌而非直接植被覆盖,D错,故选A。
二、非选择题:共52分。
17. 阅读图文材料,完成下列要求。
石嘴山市(如图)年均日照时数为3060—3217小时,昼夜年均温差为10—15℃,利于种子干物质积累,所产种子较全国其他产区提前约15天成熟。截至2024年,当地年产种子2.5×107kg,菜豆类种子占全国市场的份额超30%。近年来,随着当地农业产业结构的调整,特色瓜果种植和设施农业等高经济效益的产业迅速崛起,吸引了大量资金和劳动力的投入。目前,当地制种产业面临生产面积从8000hm2萎缩至6000hm2、高端技术人才缺乏、品牌化运营不成熟等问题,且新疆、甘肃等周边地区因生产成本更低,分流部分制种企业。
(1)分析石嘴山市发展制种产业的自然区位优势。
(2)分析石嘴山市制种产业在发展中面临的主要挑战。
(3)请为石嘴山市制种产业健康发展提出针对性措施。
【答案】(1)光照充足,昼夜温差大,利于种子干物质积累,种子饱满度高,品质好;种子成熟期较全国其他产区早,能提前上市,抢占种子市场;附近有黄河流经,灌溉水源稳定,满足制种生产用水需求;贺兰山与毛乌素沙地形成天然屏障,生态隔离性强,降低外来病虫害传播风险。
(2)特色瓜果、设施农业等高收益产业争夺资源,制种用地被挤占,制种生产规模萎缩;缺乏专业技术人才,难以支撑先进育种技术的推广;品牌化运营不成熟,种子产品附加值较低;与新疆、甘肃同类产品相比,该市制种成本较高,市场竞争力不足。
(3)设立制种专项基金,降低土地流转成本,保障制种用地;加强与科研机构合作,引进育种专家团队,加强农户培训;打造区域良种品牌,推动种子通过有机认证,提升品牌影响力;举办种业博览会,吸引国内外企业参展;推广无人机播种、智能灌溉等技术,降低单位生产成本;与新疆、甘肃产区建立协作机制,分工培育差异化品种,避免同质化竞争。
【解析】
【小问1详解】
需结合材料中气候、水源、生态环境等关键信息,以及区域地理特征(如地形、河流),从气候、时间、水源、生态四个核心角度分析优势。材料中明确提到石嘴山市“年均日照时数为3060—3217小时,昼夜年均温差为10—15℃,利于种子干物质积累,所产种子较全国其他产区提前约15天成熟”。光照充足,昼夜温差大,有助于光合产物向籽粒转运,提升干物质积累效率,显著增加种子饱满度,品质好;种子提前成熟,有助于抢占种子市场;图示信息显示:石嘴山市毗邻黄河,灌溉水源稳定充沛,可充分满足制种作物全生育期用水需求;石嘴山地处毛乌素沙地边,西靠贺兰山,陡峭山脉形成物理屏障,阻挡了来自西北干旱区(如蒙古高原)的害虫迁飞路径,毛乌素沙地则通过高温干旱和缺乏寄主植物,形成“生态真空区”,使依赖湿润环境的病原微生物存活率下降,生态隔离性强,降低外来病虫害传播风险。
【小问2详解】
“随着当地农业产业结构的调整,特色瓜果种植和设施农业等高经济效益的产业迅速崛起,吸引了大量资金和劳动力的投入”、“目前,当地制种产业面临生产面积从8000hm2萎缩至6000hm2”等信息说明特色瓜果、设施农业等高收益产业争夺资金、劳动力和土地资源,制种生产规模萎缩;“高端技术人才缺乏、品牌化运营不成熟等问题”说明当地制种业缺乏专业技术人才,品牌化运营不成熟,从而导致先进育种技术难以迅速,种子产品附加值较低;“且新疆、甘肃等周边地区因生产成本更低,分流部分制种企业”说明该市制种成本较高,市场竞争力不足,企业外溢。
【小问3详解】
解答本题需针对上一小问分析的挑战,提出“靶向性”解决方案,涵盖政策支持、技术升级、品牌建设、成本控制、区域协作等角度,确保措施的可行性与有效性。针对“当地制种产业面临生产面积从8000hm2萎缩至6000hm2,应通过采取设立制种专项基金等措施,降低土地流转成本,保障制种用地。针对“高端技术人才缺乏”, 应加强与科研机构合作,引进育种专家团队,同时加强农户培训,推广先进技术。针对“品牌化运营不成熟”,应加强宣传,提升产品知名度,打造品牌产品;通过推动种子通过有机认证,提升品牌影响力;同时通过举办种业博览会,吸引国内外企业参展等手段,拓展该地优良品种的销售市场。针对“且新疆、甘肃等周边地区因生产成本更低,分流部分制种企业”, 应通过推广无人机播种、智能灌溉等技术,减少劳动力投入,提升效率,降低单位生产成本;为避免与新疆、甘肃产区同质化竞争,可以建立协作机制,分工培育差异化品种。
18. 阅读图文材料,完成下列要求。
末次冰期,阿拉斯加冰盖广布。冰期结束后,冰冻圈萎缩,苏西特纳河水量增大,溯源侵蚀切穿塔基特纳山脉,截获塔基特纳山脉以东的水系,河流流程延长。苏西特纳河在安克雷奇谷地注入库克湾,周边海岸线曲折破碎。研究表明,地壳承受压力减小,会引起地壳回弹。阿拉斯加地区山脉自末次冰期结束以来处于快速隆升的状态。如图示意研究区地形与水系格局。
(1)分析该地区海岸线曲折破碎的原因。
(2)阿拉斯加地区山脉自末次冰期结束以来处于快速隆升状态,试对此做出合理解释。
【答案】(1)冰期冰川刨蚀,形成“U”形谷,间冰期海平面上升,形成峡湾,岸线曲折;位于沿海,海水侵蚀较强;地处板块交界处,地壳运动活跃,岩性破碎,易被差异侵蚀。
(2)太平洋板块向美洲板块碰撞挤压,地壳剧烈抬升;外力风化、侵蚀的速率低于抬升速率;末次冰期以来气候转暖,冰冻圈萎缩,地壳反弹;苏西特纳河完成袭夺后,侵蚀增强,河谷岩土体松散物质入海,地壳压力减小,地壳反弹。
【解析】
【小问1详解】
海岸线曲折破碎的自然原因可从岩石本身特征、外力作用、内力作用等方面分析。从外力作用角度看,末次冰期,阿拉斯加冰盖广布,受末次冰期影响,多冰川侵蚀形成的“U”形谷,末次冰期结束后海面上升,海岸线转而受海水侵蚀,海水侵蚀较强,对海岸线的破坏较大;从内力作用角度看,该地区地处太平洋板块和美洲板块的消亡边界,地壳运动剧烈,岩性破碎,易被外力差异侵蚀,因此导致海岸线曲折破碎。
【小问2详解】
阿拉斯加地区地处太平洋板块和美洲板块的消亡边界,板块挤压直接导致阿拉斯加地区地壳抬升,形成山脉,外力风化、侵蚀的速率低于地壳的抬升速率,因此在内外力共同作用下导致地壳抬升,另外,末次冰期结束后,温度上升,冰冻圈萎缩,冰川融化,冰川的压力减小,地壳承受的压力减小会引起地壳回弹;冰期结束后,苏西特纳河水量增大,溯源侵蚀切穿塔基特纳山脉,截获塔基特纳山脉以东的水系,河流流程延长,苏西特纳河完成袭夺后,水量增加,落差变大,侵蚀增强,河谷岩土体松散物质入海,地壳压力减小,地壳反弹。
19. 阅读图文材料,完成下列要求。
充分利用山地优势的嵌入式山地建筑营造理念值得借鉴。华岩洞位于重庆市九龙坡区华岩风景区东部,东接山岩,为依山而建的历史建筑。某中学地理研学团为了研究华岩洞的温度环境,于1月、4月、7月第一周的连续五日(分别代表冬季、春季、夏季),在华岩洞室内、室外分别连续监测气温,监测结果如下图所示。
(1)与室外相比,描述华岩洞对气温的调节作用。
(2)分析华岩洞夏季室内温度特征的成因。
(3)为提高华岩洞温度数据的科学性,请对上述调查方案提出优化措施。
【答案】(1)在不同监测季节,都能减小昼夜温差;在冬季,总体上可以保温;在夏季,全天皆可降温。
(2)地处半封闭空间,外界热空气难以进入;东接山岩,内部接收的太阳辐射较弱;内部湿度大,升温幅度小。
(3)每个季节内增加更多采样时间,提高准确性;在华岩洞内均匀布置多个采样点;增加秋季监测数据。
【解析】
【小问1详解】
对比冬季、春季、夏季在华岩洞室内、室外分别连续监测气温的监测结果可知,在不同监测季节都能减小昼夜温差;在冬季大部分时间室内温度高于室外温度,总体上可以保温;在夏季全天都是室内温度低于室外温度,全天皆可降温。
【小问2详解】
华岩洞为嵌入式山地建筑,地处半封闭空间,外界热空气难以进入;东接山岩,为依山而建的历史建筑,内部接收的太阳辐射较弱;夏季多数时段洞内空气处于过饱和状态,内部湿度大,升温幅度小。
【小问3详解】
该调查方案只选取了1月、4月、7月第一周的连续五日进行监测,监测的样本数较少,为提高华岩洞温度数据的科学性,应增加样本数据,在每个季节内增加更多采样时间,提高代表性;采样点较少,在室内和室外均只有一个采样点,应在华岩洞内均匀布置多个采样点;缺少秋季的监测数据,应增加秋季监测数据。
相关试卷
这是一份江苏省部分学校2025-2026学年高三上学期8月联考地理试卷(解析版),共16页。试卷主要包含了选择题,综合题等内容,欢迎下载使用。
这是一份江西省部分学校2026届高三上学期8月百万大联考地理试题(PDF版附解析),共9页。
这是一份金太阳江西省2025-2026学年高三上学期8月百万大联考地理试卷,共9页。
相关试卷 更多
- 1.电子资料成功下载后不支持退换,如发现资料有内容错误问题请联系客服,如若属实,我们会补偿您的损失
- 2.压缩包下载后请先用软件解压,再使用对应软件打开;软件版本较低时请及时更新
- 3.资料下载成功后可在60天以内免费重复下载
免费领取教师福利

