若您为此资料的原创作者,认为该资料内容侵犯了您的知识产权,请扫码添加我们的相关工作人员,我们尽可能的保护您的合法权益。
1/8
2/8
3/8
还剩5页未读,
继续阅读
云南省昭通市市直中学2025-2026学年高一上学期第一次月考历史试卷
展开
这是一份云南省昭通市市直中学2025-2026学年高一上学期第一次月考历史试卷,共8页。试卷主要包含了单选题,材料题等内容,欢迎下载使用。
相关试卷
云南省昭通市市直中学2025-2026学年高二上学期第一次月考历史试卷:
这是一份云南省昭通市市直中学2025-2026学年高二上学期第一次月考历史试卷,共9页。试卷主要包含了单选题,综合题,材料题等内容,欢迎下载使用。
云南省昭通市市直中学2025-2026学年高一上学期第一次月考历史试题(含解析):
这是一份云南省昭通市市直中学2025-2026学年高一上学期第一次月考历史试题(含解析),共12页。试卷主要包含了《汉书诸侯王表序》,图2为诸子百家的关系简图等内容,欢迎下载使用。
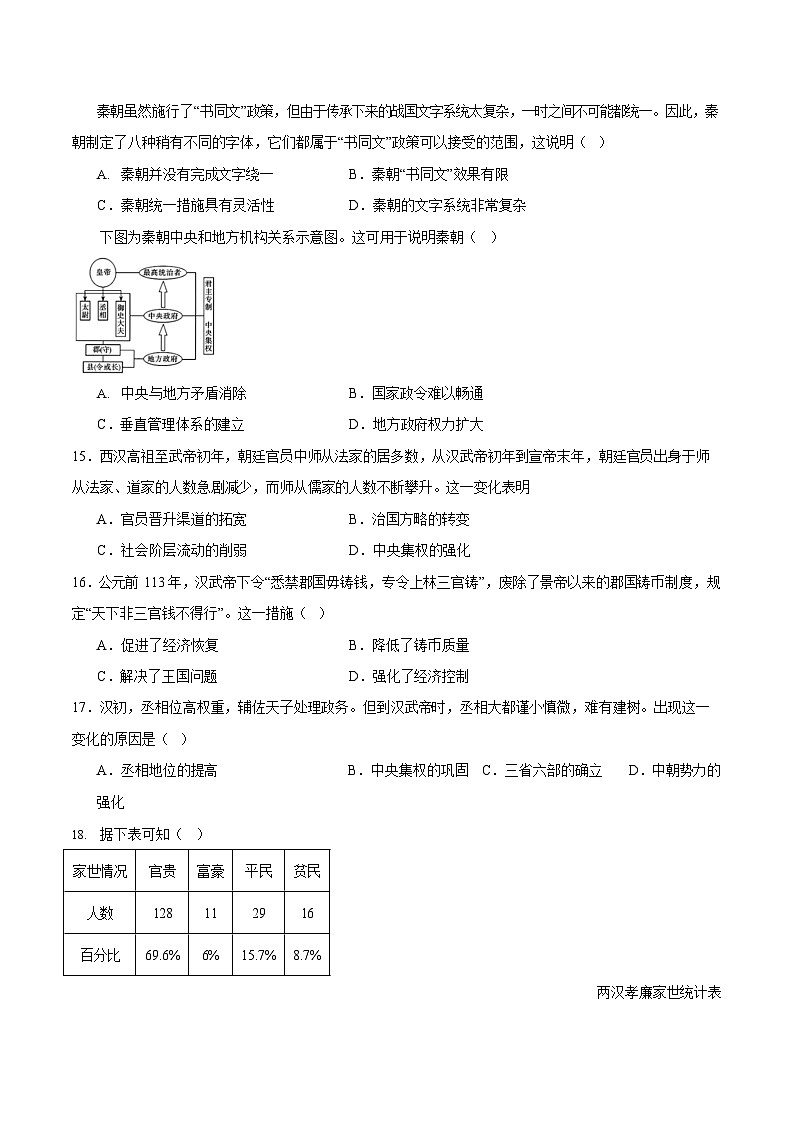
云南省昭通市市直中学2025-2026学年高二上学期第一次月考历史试题(含解析):
这是一份云南省昭通市市直中学2025-2026学年高二上学期第一次月考历史试题(含解析),共11页。试卷主要包含了《明太祖实录》记载圣谕六言曰等内容,欢迎下载使用。
相关试卷 更多
资料下载及使用帮助
版权申诉
- 1.电子资料成功下载后不支持退换,如发现资料有内容错误问题请联系客服,如若属实,我们会补偿您的损失
- 2.压缩包下载后请先用软件解压,再使用对应软件打开;软件版本较低时请及时更新
- 3.资料下载成功后可在60天以内免费重复下载
版权申诉
免费领取教师福利

