搜索
      上传资料 赚现金

      湖北省宜昌市2026届高三上学期9月起点考试生物试题(Word版附解析)

      • 7.35 MB
      • 2025-09-30 09:50:07
      • 30
      • 0
      • 教习网3275309
      加入资料篮
      立即下载
      查看完整配套(共2份)
      包含资料(2份) 收起列表
      解析
      湖北省宜昌市2026届高三上学期9月起点考试生物试题 Word版含解析.docx
      预览
      原卷
      湖北省宜昌市2026届高三上学期9月起点考试生物试题 Word版无答案.docx
      预览
      正在预览:湖北省宜昌市2026届高三上学期9月起点考试生物试题 Word版含解析.docx
      湖北省宜昌市2026届高三上学期9月起点考试生物试题 Word版含解析第1页
      高清全屏预览
      1/19
      湖北省宜昌市2026届高三上学期9月起点考试生物试题 Word版含解析第2页
      高清全屏预览
      2/19
      湖北省宜昌市2026届高三上学期9月起点考试生物试题 Word版含解析第3页
      高清全屏预览
      3/19
      湖北省宜昌市2026届高三上学期9月起点考试生物试题 Word版无答案第1页
      高清全屏预览
      1/9
      湖北省宜昌市2026届高三上学期9月起点考试生物试题 Word版无答案第2页
      高清全屏预览
      2/9
      湖北省宜昌市2026届高三上学期9月起点考试生物试题 Word版无答案第3页
      高清全屏预览
      3/9
      还剩16页未读, 继续阅读

      湖北省宜昌市2026届高三上学期9月起点考试生物试题(Word版附解析)

      展开

      这是一份湖北省宜昌市2026届高三上学期9月起点考试生物试题(Word版附解析),文件包含湖北省宜昌市2026届高三上学期9月起点考试生物试题Word版含解析docx、湖北省宜昌市2026届高三上学期9月起点考试生物试题Word版无答案docx等2份试卷配套教学资源,其中试卷共28页, 欢迎下载使用。
      本试卷满分 100 分,考试用时 75 分钟。
      注意事项:
      1.答题前,先将自己的姓名、准考证号填写在试卷和答题卡上,并将准考证号条形码粘贴在
      答题卡上的指定位置。
      2.选择题的作答:每小题选出答案后,用 2B 铅笔把答题卡上对应题目的答案标号涂黑。写
      在试卷、草稿纸和答题卡上的非答题区域均无效。
      3.非选择题的作答:用黑色签字笔直接答在答题卡上对应的答题区域内。写在试卷、草稿纸
      和答题卡上的非答题区域均无效。
      4.考试结束后,请将本试卷和答题卡一并上交。
      一、选择题:本题共 18 小题,每小题 2 分,共 36 分,在每小题给出的四个选项中,只有一
      项是符合题目要求的。
      1. 肺炎支原体(MP)是引起人类呼吸道感染的病原体之一,主要通过飞沫或直接接触传播,阿奇霉素常作
      为治疗 MP 感染的有效药物。下列叙述正确的是( )
      A. MP 的遗传物质彻底水解后可得到 8 种化合物
      B. 阿奇霉素的作用机理可能是抑制 MP 的细胞壁合成
      C. 支原体肺炎患者常出现高热症状,可通过捂被子发汗缓解
      D. MP 既属于生命系统中最基本的细胞层次,也属于个体层次
      【答案】D
      【解析】
      【详解】A、MP 的遗传物质是 DNA,彻底水解后得到脱氧核糖、磷酸、腺嘌呤(A)、胸腺嘧啶(T)、胞
      嘧啶(C)、鸟嘌呤(G),共六种化合物,A 错误;
      B、支原体是原核生物中唯一无细胞壁的类群,因此阿奇霉素不可能通过 “抑制细胞壁合成” 发挥作用(MP
      无细胞壁可被抑制),B 错误;
      C、高热患者需通过促进散热缓解症状(如温水擦浴、减少衣物);“捂被子” 会阻碍散热,导致体温进一步
      升高,不利于缓解高热,C 错误;
      D、MP 是单细胞生物,既属于细胞层次(生命系统最基本层次),也属于个体层次,D 正确。
      故选 D。
      第 1页/共 19页
      2. 对刚收获的种子按下图进行处理,有关叙述正确的是( )
      A. ①和②都能萌发形成幼苗
      B. 相比于①,刚收获的种子更适合入库储藏
      C. ③是无机盐,④是自由水,⑤含结合水
      D. 点燃后产生的 和 来自种子中的有机物和无机物
      【答案】C
      【解析】
      【详解】A、①是晒干的种子(失去自由水,仍保留活性),能萌发;②是烘干的种子(失去结合水,种子
      结构被破坏、失去活性),不能萌发,A 错误;
      B、刚收获的种子自由水含量高,代谢旺盛,易萌发或霉变;①(晒干的种子)自由水含量低,代谢缓慢,
      更适合入库储藏,B 错误;
      C、③是种子点燃后剩余的灰烬,主要成分为无机盐;④是晒干过程中失去的水(自由水,易蒸发);⑤是
      烘干过程中失去的水(结合水,与细胞结构结合更紧密),C 正确;
      D、点燃产生的 CO2 和 H2O 来自种子中的有机物(如糖类、脂肪、蛋白质等的氧化分解);种子中的无机物
      (如水、无机盐)不会产生 CO2,D 错误。
      故选 C。
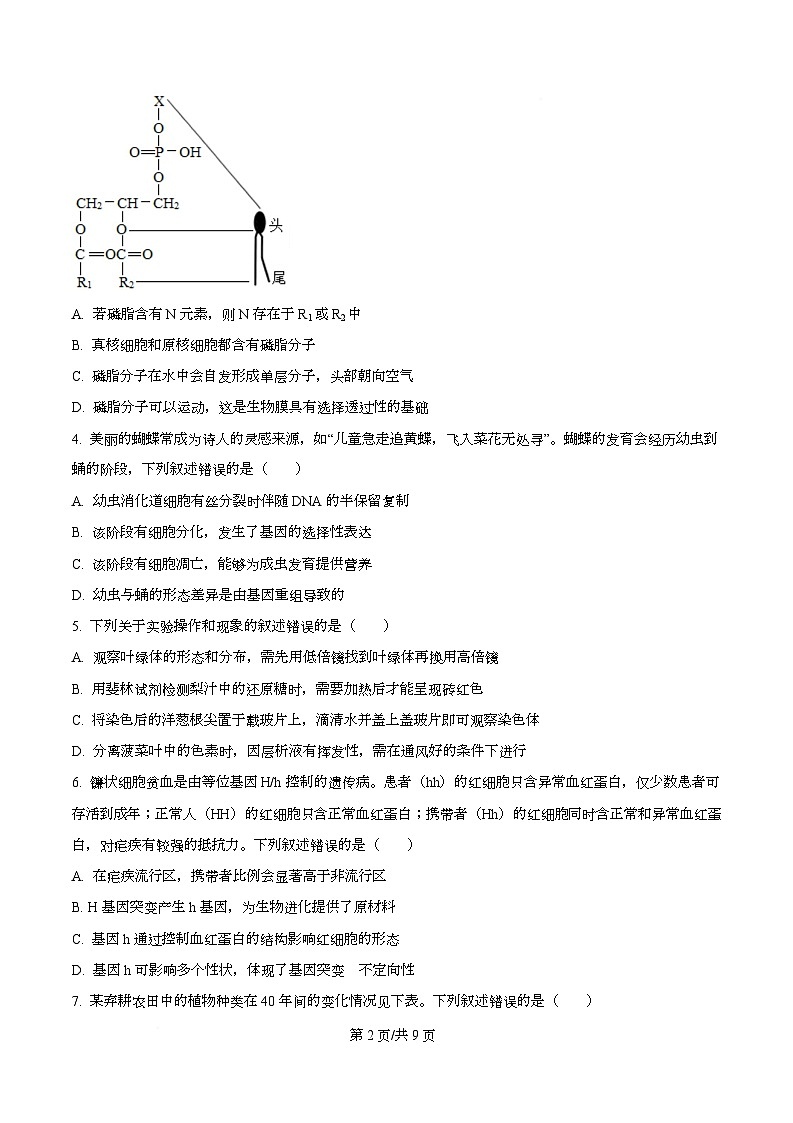
      3. 如图为磷脂分子的结构通式,脂肪酸组成磷脂分子的尾。下列叙述正确的是( )
      A. 若磷脂含有 N 元素,则 N 存在于 R1 或 R2 中
      B. 真核细胞和原核细胞都含有磷脂分子
      C. 磷脂分子在水中会自发形成单层分子,头部朝向空气
      D. 磷脂分子可以运动,这是生物膜具有选择透过性的基础
      第 2页/共 19页
      【答案】B
      【解析】
      【详解】A、由题图中磷脂分子结构通式可知,磷脂是由脂肪酸、磷酸、甘油和 X 组成,若磷脂含有 N 元
      素,则 N 存在于 X 中,A 错误;
      B、真核细胞和原核细胞共有的结构是细胞膜、细胞质、核糖体,磷脂双分子层是构成细胞膜的基本支架,
      因此在真核、原核细胞中有磷脂分子,B 正确;
      C、磷脂分子的头部亲水、尾部疏水。在水中,磷脂分子会自发形成双层结构(磷脂双分子层),头部朝向
      水,尾部朝向双层内部(避免与水接触);若形成单层,头部应朝向水,尾部朝向空气,C 错误;
      D、磷脂分子可以运动,这是生物膜具有流动性的基础;而生物膜的选择透过性主要与载体蛋白的种类、数
      量有关,D 错误。
      故选 B。
      4. 美丽的蝴蝶常成为诗人的灵感来源,如“儿童急走追黄蝶,飞入菜花无处寻”。蝴蝶的发育会经历幼虫到
      蛹的阶段,下列叙述错误的是( )
      A. 幼虫消化道细胞有丝分裂时伴随 DNA 的半保留复制
      B. 该阶段有细胞分化,发生了基因的选择性表达
      C. 该阶段有细胞凋亡,能够为成虫发育提供营养
      D. 幼虫与蛹的形态差异是由基因重组导致的
      【答案】D
      【解析】
      【详解】A、有丝分裂包括间期和分裂期,间期会进行 DNA 的复制和蛋白质的合成,DNA 的复制方式为半
      保留复制,所以幼虫消化道细胞有丝分裂时伴随 DNA 的半保留复制,A 正确;
      B、由幼虫到蛹的过程中细胞结构和功能发生了变化,即发生了细胞的分化,细胞分化的实质是基因的选择
      性表达,B 正确;
      C、由幼虫到蛹的过程中有细胞的更新,所以会出现细胞的凋亡,通过细胞凋亡可以为蝴蝶的发育提供物质
      和能量,C 正确;
      D、幼虫与蛹的形态差异是由细胞分化导致的,该过程无减数分裂,不会发生基因重组,D 错误。
      故选 D。
      5. 下列关于实验操作和现象的叙述错误的是( )
      A. 观察叶绿体的形态和分布,需先用低倍镜找到叶绿体再换用高倍镜
      B. 用斐林试剂检测梨汁中的还原糖时,需要加热后才能呈现砖红色
      第 3页/共 19页
      C. 将染色后的洋葱根尖置于载玻片上,滴清水并盖上盖玻片即可观察染色体
      D. 分离菠菜叶中的色素时,因层析液有挥发性,需在通风好的条件下进行
      【答案】C
      【解析】
      【分析】本题考查了高中生物课本中的相关实验,意在考查考生的识记能力和实验操作能力,难度适中。
      考生要能够识记实验的原理、实验的相关操作步骤,并能够对实验操作的错误进行原因分析。
      【详解】A、观察叶绿体时,先用低倍镜找到细胞中的叶绿体(因叶绿体较大、颜色深,易观察),再换高
      倍镜观察形态和分布,操作正确,A 正确;
      B、斐林试剂检测还原糖需在水浴加热(50-65℃)条件下,还原糖与斐林试剂反应生成砖红色沉淀,操作
      正确,B 正确;
      C、观察染色体需经过压片处理:染色后(如龙胆紫),将根尖置于载玻片,加清水,用镊子轻捣使细胞分
      散,盖上盖玻片后用拇指垂直轻压盖玻片(或用铅笔橡皮头轻敲),使细胞分离成单层。否则细胞重叠,染
      色体无法清晰观察,C 错误;
      D、层析液(如石油醚、丙酮等)易挥发且可能有毒,实验需在通风良好的环境中进行(如通风橱),防止
      吸入有害气体,操作正确,D 正确。
      故选 C。
      6. 镰状细胞贫血是由等位基因 H/h 控制的遗传病。患者(hh)的红细胞只含异常血红蛋白,仅少数患者可
      存活到成年;正常人(HH)的红细胞只含正常血红蛋白;携带者(Hh)的红细胞同时含正常和异常血红蛋
      白,对疟疾有较强的抵抗力。下列叙述错误的是( )
      A. 在疟疾流行区,携带者比例会显著高于非流行区
      B. H 基因突变产生 h 基因,为生物进化提供了原材料
      C. 基因 h 通过控制血红蛋白的结构影响红细胞的形态
      D. 基因 h 可影响多个性状,体现了基因突变的不定向性
      【答案】D
      【解析】
      【详解】A、在疟疾流行区,携带者(Hh)因对疟疾有较强抵抗力,更易在自然选择中存活,因此携带者
      比例会显著高于非流行区(非流行区无疟疾的选择压力,携带者优势不明显),A 正确;
      B、基因突变能产生新的等位基因(如 H 突变产生 h),是生物进化的原材料(可遗传变异为进化提供原材
      料),B 正确;
      C、基因 h 通过控制血红蛋白的结构(合成异常血红蛋白),直接影响红细胞的形态(使红细胞呈镰状),体
      第 4页/共 19页
      现了 “基因通过控制蛋白质结构直接控制生物性状”,C 正确;
      D、基因 h 影响多个性状(如导致红细胞形态异常、对疟疾有抵抗力),体现的是基因的多效性(一个基因
      控制多个性状);而基因突变的不定向性是指 “一个基因可向不同方向突变,产生多个等位基因”(与 “一个
      基因影响多个性状” 无关),D 错误。
      故选 D。
      7. 某弃耕农田中的植物种类在 40 年间的变化情况见下表。下列叙述错误的是( )
      年份 1 4 15 25 40
      乔木 0 0 0 14 23
      灌木 0 3 4 12 19
      草本植物 28 27 26 30 34
      总计 28 30 30 56 76
      A. 该弃耕地发生的演替属于次生演替
      B. 演替过程中,群落的空间结构呈现动态变化
      C. 演替过程中,群落的物种丰富度呈“S”形增长
      D. 演替过程中,群落的优势种不断发生变化
      【答案】C
      【解析】
      【详解】A、弃耕地保留了原有土壤条件和植物繁殖体,因此发生的演替属于次生演替,A 正确;
      B、演替过程中,群落的垂直结构(分层现象)和水平结构(镶嵌分布)会随物种组成的变化而动态调整(如
      从草本占优势到灌木、乔木逐渐发展),B 正确;
      C、物种丰富度是指群落中物种数目的多少。从表格数据看,物种丰富度呈逐渐增加的趋势,但并非 “S 形
      增长”(S 形增长是种群数量的增长模型),C 错误;
      D、演替过程中,优势种会不断变化(如早期草本植物占优势,后期灌木、乔木逐渐成为优势种),D 正确。
      故选 C。
      8. 下图是一个农业生态系统模式图。关于该系统的叙述错误的是( )
      第 5页/共 19页
      A. 农作物是该生态系统的基石
      B. 沼气池中的微生物主要是分解者
      C. 多数微生物能利用农作物通过光合作用储存的能量
      D. 多途径利用农作物可提高该生态系统的能量传递效率
      【答案】D
      【解析】
      【详解】A、农作物属于生产者,是生态系统的基石,A 正确;
      B、沼气池中的微生物如产甲烷杆菌能将人畜粪便、农作物秸秆中的有机物分解产生甲烷(沼气的成分之
      一),此时的微生物是分解者,B 正确;
      C、农作物属于生产者,能进行光合作用存储能量,多数微生物属于分解者,能利用农作物通过光合作用储
      存的能量,C 正确;
      D、农作物为人类提供食物,为家畜提供饲料,产生的秸秆可以用来生产沼气,这种多途径利用农作物的方
      式,实现了物质的循环再生和能量的多级利用,大大提高了生态系统中的能量利用效率,但不能提高该系
      统的能量传递效率,D 错误。
      故选 D。
      9. 精氨酸依赖型谷氨酸棒状杆菌缺乏将鸟氨酸转化为精氨酸的酶,不能在缺少精氨酸的培养基上生长,但
      可作为鸟氨酸发酵的优良菌种。下图为野生型谷氨酸棒状杆菌经诱变获得精氨酸依赖型菌并进行筛选的示
      意图。过程①将紫外线照射处理过的菌液接种在培养基甲上,培养至菌落不再增加。过程②向培养基甲中
      添加某种物质,继续培养。下列叙述错误的是( )
      第 6页/共 19页
      A. 实验过程中用到 培养基和培养皿都可采用高压蒸汽灭菌法灭菌
      B. 培养基甲是一种选择培养基,过程②应向培养基甲中添加鸟氨酸
      C. 从培养基乙中挑选菌落,用平板划线法接种在培养基上可分离出单菌落
      D. 菌落 B 包含诱变产生的精氨酸依赖型菌种,可用于进一步筛选目的菌种
      【答案】B
      【解析】
      【详解】A、微生物实验中,培养基(含营养物质,需杀灭杂菌)和培养皿(玻璃器皿,需无菌)均可采用
      高压蒸汽灭菌法灭菌(能彻底杀灭微生物及其芽孢、孢子),A 正确;
      B、过程①中,培养基甲上菌落 “不再增加”,说明培养基甲缺乏精氨酸,属于选择培养基(筛选出精氨酸
      依赖型菌株)。该菌株是 “鸟氨酸发酵的优良菌种”,过程②需添加精氨酸(使精氨酸依赖型菌株能生长),
      进而为后续筛选鸟氨酸发酵菌种提供材料;若添加鸟氨酸,无法筛选出目标依赖型菌株,B 错误;
      C、平板划线法通过连续划线将聚集的菌种逐步稀释、分散,最终可在培养基上分离出单菌落。因此从培养
      基乙中挑选菌落后,用平板划线法能分离单菌落,C 正确;
      D、诱变处理(紫外线照射)后,菌落 B 包含诱变产生的精氨酸依赖型菌种,这些菌种可用于进一步筛选(如
      筛选鸟氨酸发酵的优良菌种),D 正确。
      故选 B。
      10. 人类利用微生物发酵制作食品已经有几千年的历史,不同发酵食品的制作依赖于特定微生物的代谢活动。
      下列叙述正确的是( )
      A. 腐乳制作过程中,酵母菌、毛霉和曲霉协同发酵,形成具有独特风味的腐乳
      B. 家庭制作酸奶时,加入少量抗生素可抑制杂菌生长,提高发酵成功率
      C. 果醋发酵中,醋酸菌通过无氧呼吸将乙醇转化为乙酸
      D. 制作果酒时,定时拧松瓶盖可为酵母菌提供氧气
      【答案】A
      【解析】
      【详解】A、腐乳的制作,主要依赖毛霉进行,同时也有酵母菌、曲霉的参与,三种微生物协同发酵,进而
      形成具有独特风味的腐乳,A 正确;
      B、酸奶发酵依赖乳酸菌,抗生素会杀死乳酸菌,导致发酵失败,B 错误;
      C、果醋发酵中,醋酸菌通过有氧呼吸将乙醇转化为乙酸,C 错误;
      D、制作果酒时,定时拧松瓶盖是为了释放酒精发酵所产生的二氧化碳,D 错误。
      故选 A。
      第 7页/共 19页
      11. 肝细胞可分泌胆汁并将其储存在胆囊中,当机体需要时再由胆囊释放。胆汁分泌和释放的调节途径如图
      所示。据图分析,下列叙述错误的是( )
      A. 下丘脑通过迷走神经对肝细胞分泌胆汁的调节属于神经—体液调节
      B. 肝细胞和胆囊平滑肌上都存在 CCK 的受体
      C. 胆囊中的胆汁不属于内环境的组成成分
      D. 当人处于高度紧张状态时,胆囊释放胆汁会被抑制
      【答案】A
      【解析】
      【详解】A、下丘脑通过迷走神经(传出神经)直接作用于肝细胞,释放神经递质(ACh)调节胆汁分泌,
      该过程仅涉及神经调节(无体液中激素的参与),并非 “神经—体液调节”,A 错误;
      B、图中显示 CCK(缩胆囊素)可作用于肝细胞(促进胆汁分泌)和胆囊平滑肌(促进收缩),说明这两种
      细胞上均存在 CCK 受体,B 正确;
      C、内环境是细胞生活的细胞外液环境(血浆、组织液、淋巴等),胆囊中的胆汁属于消化液,存在于消化
      道(外界环境),因此不属于内环境的组成成分,C 正确;
      D、人处于高度紧张状态时,交感神经兴奋,会抑制胆囊释放胆汁的过程(如影响迷走神经或 CCK 的作用),
      D 正确。
      故选 A。
      12. 免疫系统对于人体内环境稳态的维持具有重要作用。某患者先天胸腺发育不良,免疫细胞发育异常。下
      列叙述错误的是( )
      A. 免疫细胞是指 B 细胞和 T 细胞,分别在骨髓和胸腺中发育成熟
      B. 该患者的皮肤和黏膜作为第一道防线,能够阻挡大多数病原体入侵
      C. 相比正常人,该患者更易感染传染病或患癌症
      D. 该患者可能因细胞因子水平异常,影响神经调节和体液调节
      【答案】A
      【解析】
      【详解】A、免疫细胞包括淋巴细胞(T 细胞和 B 细胞)、巨噬细胞等、树突状细胞等,B 细胞是在骨髓中
      第 8页/共 19页
      发育并成熟的,T 细胞是在骨髓中发育,迁移至胸腺中成熟,A 错误;
      B、皮肤、黏膜是保卫人体的第一道防线,可阻挡大多数病原体入侵,B 正确;
      C、胸腺是 T 淋巴细胞分化、发育、成熟的场所,先天胸腺发育不良导致 T 细胞缺陷,患者易感染传染病或
      者癌症,C 正确;
      D、细胞因子是由免疫细胞或某些非免疫细胞经刺激而合成、分泌的一类具有广泛生物学活性的小分子蛋白
      质,该患者先天胸腺发育不良,免疫细胞发育异常,可能会因细胞因子异常影响神经调节和体液调节,D
      正确。
      故选 A。
      13. 在某水稻种植区,福寿螺作为外来入侵物种大量繁殖,啃食水稻幼苗导致严重减产。科研人员引入中华
      鳖进行生物防治实验,结果如图所示。下列叙述错误的是( )
      A. 福寿螺以水稻为食,二者种间关系为捕食
      B. 调查福寿螺的种群密度时,常采用标记重捕法
      C. 6-7 月卵块数量下降可能与中华鳖捕食成年福寿螺导致的繁殖个体减少有关
      D. 福寿螺种群 增长受多种因素影响,中华鳖属于密度制约因素
      【答案】B
      【解析】
      【详解】A、福寿螺取食水稻,二者种间关系为捕食,A 正确;
      B、福寿螺个体小,调查福寿螺的种群密度时,常采用样方法,B 错误;
      C、根据图示,从 6-7 月卵块数量下降,但对照组的数量并未下降,因此可能与对照组未引入中华鳖,而处
      理组中华鳖捕食成年福寿螺导致的繁殖个体减少有关,C 正确;
      D、中华鳖可捕食成年福寿螺进而降低福寿螺卵块的数量,从而导致福寿螺出生率下降,以抑制福寿螺种群
      数量的增长,与福寿螺的密度有关,因此中华鳖属于密度制约因素,D 正确。
      故选 B。
      14. 某市疾控中心采用胶体金免疫层析技术对诺如病毒进行快速筛查。该技术以 GⅡ.4 型诺如病毒衣壳蛋
      第 9页/共 19页
      白 P 颗粒为抗原,制备小鼠单克隆抗体 1B10 和 1D6。试纸结构如图所示,1B10 浓度为 5mg/ml,用红色胶
      体金标记,可移动;1D6 浓度为 2.2mg/ml,被固定;羊抗鼠抗体固定在质控线,可与 1B10 结合。下列叙述
      正确的是( )
      A. 1B10 与 1D6 可结合蛋白 P 颗粒的不同位点
      B. 胶体金试纸条上使用的三种抗体由同一种杂交瘤细胞合成并分泌
      C. 检测时,若检测线出现红色色带,即可说明检测结果呈阳性
      D. 该试纸可用于检测所有类型诺如病毒感染导致的胃肠炎
      【答案】A
      【解析】
      【详解】A、分析题干,单克隆抗体 1B10 和单克隆抗体 1D6 都是由 GII.4 型诺如病毒的衣壳蛋白 P 颗粒作
      为抗原制备的,因此它们特异性识别同一种抗原,但作用于不同位点,A 正确;
      B、一种杂交瘤细胞只能合成一种抗体,因此 ,胶体金试纸条上使用的三种抗体由三种不同杂交瘤细胞合
      成并分泌,B 错误;
      C、检测时,在质控线和检测线出现两条色带时,说明抗原和抗体发生了反应,表示结果阳性,C 错误;
      D、检测时利用的原理是抗原抗体特异性结合,因此胶体金试纸条不可以用来检测所有类型诺如病毒感染导
      致的胃肠炎,D 错误。
      故选 A。
      15. 内环境稳态是人体进行正常生命活动的必要条件,下图为内环境三种成分 X、Y、Z 及其相互关系的示
      意图。下列叙述错误的是( )
      第 10页/共 19页
      A. 人体毛细淋巴管壁细胞直接生活的环境是 X 和 Y
      B. Y 和 Z 成分上的主要差别是 Y 中含有较多的蛋白质
      C. Y 的渗透压大小主要与蛋白质和无机盐有关
      D. X、Y 和 Z 中都含有能调节 pH 的缓冲物质
      【答案】A
      【解析】
      【详解】A、结合题图分析,X 是淋巴,Y 是血浆,Z 是组织液,人体毛细淋巴壁细胞直接生活的环境是图
      中的 X 淋巴和 Z 是组织液,A 错误;
      B、结合题图分析,X 是淋巴,Y 是血浆,Z 是组织液,Y 血浆与 Z 组织液的成分上的差别就是 Y 中含有较
      多的蛋白质,B 正确;
      C、Y 血浆的渗透压的大小主要与无机盐和蛋白质的含量有关,C 正确;
      D、X、Y 和 Z 都需要维持 pH 的稳定,因此都含有能调节 pH 的缓冲物质,D 正确。
      故选 A。
      16. 利用体细胞核移植技术克隆优质奶牛的流程如下图。下列叙述错误的是( )
      A. 过程①定期更换培养液能保证营养供应和清除代谢物
      B. 过程②可用紫外线短时间照射使卵母细胞的 DNA 变性
      C. 过程③将激活后的重构胚培养至桑葚胚或囊胚后移植
      D. 丁牛的遗传物质全部来自甲牛,其性状与乙牛、丙牛无关
      第 11页/共 19页
      【答案】D
      【解析】
      【详解】A、在动物细胞培养过程中(过程①),细胞会不断进行代谢,产生代谢废物,同时营养物质会被
      消耗。定期更换培养液能够为细胞提供新鲜的营养物质,还可以及时清除代谢废物,从而营造适宜细胞生
      长和增殖的环境,保证供体细胞培养的顺利进行,A 正确;
      B、过程②是去除卵母细胞的细胞核,常用的方法有显微操作去核法等。也有人采用梯度离心、紫外线短时
      间照射和化学物质处理等方法,在没有穿透卵母细胞透明带的情况下去核或使其中的 DNA 变性,B 正确;
      C、在体细胞核移植中,过程③为胚胎培养和移植环节。通常会将激活后的重构胚培养至桑葚胚或囊胚阶段
      再进行移植,因为这两个阶段的胚胎在移植后更容易着床和发育,能够提高胚胎移植的成功率,C 正确;
      D、丁牛是通过体细胞核移植技术获得 克隆牛,其细胞核遗传物质来自甲牛(提供体细胞核 ),但细胞质
      遗传物质来自乙牛(提供去核卵母细胞,卵母细胞细胞质中含有少量 DNA)。同时,代孕丙牛为胚胎发育
      提供了孕育环境,不过不影响丁牛的遗传物质。所以丁牛的性状主要由甲牛的细胞核遗传物质决定,但也
      会受到乙牛细胞质遗传物质的影响,并非完全与乙牛、丙牛无关,D 错误。
      故选 D。
      17. 利用蛋白质工程对干扰素进行改造,可在一定条件下延长其保存时间。下列叙述错误的是( )
      A. 天然蛋白质合成的过程按照中心法则进行,蛋白质工程与之相反
      B. 利用蛋白质工程对干扰素进行改造时,操作对象是干扰素
      C. 经改造后的干扰素基因能通过工程菌的繁殖实现遗传
      D. 对干扰素的改造遇到的最大难题是干扰素的高级结构十分复杂
      【答案】B
      【解析】
      【详解】A、天然蛋白质的合成遵循中心法则(DNA→RNA→ 蛋白质);蛋白质工程是从预期蛋白质功能出
      发,反向推导基因序列(蛋白质→氨基酸序列→基因),与中心法则方向相反,A 正确;
      B、蛋白质工程的操作对象是基因(通过修饰或合成基因来改造蛋白质),而非蛋白质(干扰素)本身。若
      直接操作蛋白质,无法实现可遗传的改造,B 错误;
      C、经改造的干扰素基因可导入工程菌,工程菌繁殖时会复制该基因,从而实现基因的遗传(进而持续表达
      改造后的干扰素),C 正确;
      D、蛋白质的高级结构(空间结构)十分复杂,而蛋白质工程需精准设计蛋白质的空间结构以实现预期功能,
      这是改造过程中面临的最大难题之一,D 正确。
      故选 B。
      第 12页/共 19页
      18. 牵牛花为虫媒、两性花,有白色、红色、蓝紫色等多种花色,花色受 A/a、B/b 基因控制。下图为其色
      素代谢途径示意图。研究者将白色和蓝紫色牵牛杂交,F1 中红花植株与蓝紫花植株的比例为 1:1,其中蓝紫
      色花比亲本中蓝紫色花的颜色浅。推测出现颜色浅的可能原因是( )
      A. 亲本蓝紫色花的花瓣细胞中合成的矢车菊素较 F1 少
      B. 亲本蓝紫色花的花瓣细胞中合成的天竺葵素较 F1 少
      C. F1 蓝紫色花的花瓣细胞中 A 酶含量少于亲本
      D. F1 蓝紫色花的花瓣细胞中 B 酶含量少于亲本
      【答案】C
      【解析】
      【分析】1、基因控制蛋白质的合成从而控制性状,有两种方式:
      (1)基因通过控制酶的合成来控制代谢过程,进而控制生物体的性状。
      (2)基因通过控制蛋白质的结构,直接控制生物体的性状。
      2、基因与基因、基因与基因产物、基因与环境之间存在着复杂的相互作用,精细地调控生物体的性状。
      【详解】AC、白色花基因型是 aa--,蓝紫色花基因型是 A-B-,F1 有红花 A-bb 和蓝紫色花 A-B-,且 A-bb:A-B-=1:
      1,则亲本基因型是白色花 aabb,蓝紫色花 AABb,F1 的基因型为 AaBb、Aabb,亲本蓝紫色花 AABb 的花
      瓣细胞中合成的 A 酶含量较 F1(AaBb)多,则亲本蓝紫色花的花瓣细胞中合成的矢车菊素较 F1 多,A 错
      误,C 正确;
      BD、亲本蓝紫色花 AABb 的花瓣细胞中合成的 A 酶含量较 F1(AaBb)多,B 酶含量相同,亲本蓝紫色花
      的花瓣细胞中合成的天竺葵素较 F1 多 ,BD 错误。
      故选 C。
      二、非选择题:本题共 4 小题,共 64 分。
      19. 糖尿病是一种以高血糖为主要特征的代谢性疾病。研究发现,1 型糖尿病与胰岛 B 细胞损伤导致胰岛素
      缺乏有关,2 型糖尿病表现为胰岛素抵抗(靶细胞对胰岛素敏感性降低)。干细胞疗法为糖尿病治疗提供了
      新方向。回答下列问题:
      (1)胰岛素由________细胞分泌,与胰岛素降糖效应相抗衡的激素有________(答出 2 种)。血糖的平衡
      还受到神经系统的调节,如当血糖含量降低时,下丘脑可通过________神经促进胰高血糖素分泌,使得血
      第 13页/共 19页
      糖含量上升。血糖水平是调节胰岛 B 细胞分泌胰岛素的最主要因素,机制如图所示,其中膜去极化的原因
      是 ATP/ADP 比例的升高使钾离子通道的开放概率________(填“升高”或“降低”)。图中呈现的物质跨膜运输
      方式包括________。
      (2)糖尿病患者常有多尿,部分患者尿量可达 2~3L/天甚至更多,多尿的主要原因是________。
      (3)2024 年,中国科研团队利用胰岛功能衰竭患者外周血单核细胞重编程为诱导多能干细胞,培育出功能
      性胰岛组织,并将其移植到患者肝脏中。术后患者逐步停药,血糖恢复稳定。上述干细胞疗法的优势是
      ________(答出 1 点)。
      (4)目前,2 型糖尿病的青年患者人数逐渐增加,甚至有几岁的儿童患病,肥胖是 2 型糖尿病最常见的危
      险因素。为减少青少年患病风险,请给出合理的建议:________(答出 2 点)。
      【答案】(1) ①. 胰岛 B ②. 胰高血糖素、甲状腺激素、糖皮质激素、肾上腺素 ③. 交感 ④.
      降低 ⑤. 协助扩散和胞吐
      (2)血糖浓度过高,原尿中的葡萄糖无法被肾小管完全重吸收,导致原尿渗透压升高,水分重吸收减少,
      大量水分随尿液排出,出现多尿
      (3)可以避免免疫排斥反应/解决了移植器官短缺问题
      (4)多运动、合理饮食
      【解析】
      【分析】当血糖浓度升高时,血糖会直接刺激胰岛 B 细胞引起胰岛素的合成并释放,同时也会引起下丘脑
      的某区域的兴奋发出神经支配胰岛 B 细胞的活动,使胰岛 B 细胞合成并释放胰岛素,胰岛素促进组织细胞
      对葡萄糖的摄取、利用和贮存,从而使血糖下降;当血糖下降时,血糖会直接刺激胰岛 A 细胞引起胰高血
      糖素的合成和释放,同时也会引起下丘脑的另一区域的兴奋发出神经支配胰岛 A 细胞的活动,使胰高血糖
      第 14页/共 19页
      素合成并分泌,胰高血糖素通过促进肝糖原的分解和非糖物质的转化从而使血糖上升,并且下丘脑在这种
      情况下也会发出神经支配肾上腺的活动,使肾上腺素分泌增强,肾上腺素也能促进血糖上升。
      【小问 1 详解】
      胰岛素由胰岛 B 细胞分泌;与胰岛素(降血糖)拮抗的激素(升血糖)有胰高血糖素、甲状腺激素、糖皮
      质激素、肾上腺素;血糖降低时,下丘脑通过交感神经促进胰高血糖素分泌,使得血糖含量上升。ATP/ADP
      比例升高使钾离子通道开放概率降低(K+外流减少,膜内电位去极化);图中物质运输方式包括协助扩散(葡
      萄糖、K+、Ca2+通过载体 / 通道的运输)、胞吐(胰岛素的分泌)。
      【小问 2 详解】
      糖尿病患者血糖过高,原尿中的葡萄糖无法被肾小管完全重吸收,原尿中葡萄糖浓度升高,导致肾小管(和
      集合管)对水分的重吸收减少,大量水分随尿液排出,因此尿量显著增加。
      【小问 3 详解】
      利用患者自身细胞(外周血单核细胞)重编程为诱导多能干细胞,培育的胰岛组织移植后,可避免免疫排
      斥反应(或解决了移植器官短缺问题)。
      【小问 4 详解】
      青少年预防 2 型糖尿病的建议是合理饮食:减少高糖、高脂食物的摄入(控制能量摄入)、加强运动:增加
      体育锻炼(促进能量消耗,控制体重)。
      20. 2023 年,宜昌黄柏河作为湖北省首例成功入选生态环境部“美丽河湖”优秀案例,是生态、经济、社会效
      益协同共进的全国性典范。其核心是通过“地方立法、生态补偿、智慧监管”等创新机制,实现绿色发展优势。
      请回答下列问题:
      (1)黄柏河曾因磷污染致水体富营养化爆发大面积水华,导致水华的主要生物类群是________和绿藻,前
      者细胞结构的显著特点是________。
      (2)生态环境改善后,国家一级保护野生动物青头潜鸭连年在黄柏河出现。要研究青头潜鸭的生态位,可
      以研究的内容有________、________等。青头潜鸭以水生植物和鱼、虾、贝壳类为食,其同化的能量的去
      向包括________两方面。
      (3)在采取的综合治理措施中,“生态补偿”是一种有效方式,请列举一例生态补偿的具体措施________。
      (4)为探究人工湿地植物芦苇对污水中总磷的去除效果,应当设置的自变量为________。
      【答案】(1) ①. 蓝细菌##蓝藻 ②. 没有成形的细胞核##无以核膜为界限的细胞核
      (2) ①. 栖息地 ②. 食物、天敌以及与其他物种的关系等 ③. 用于生长、发育和繁殖等生命活
      动,在呼吸作用中以热能的形式散失
      (3)投入资金进行植被修复和湿地治理/对企业减少排污进行奖励
      第 15页/共 19页
      (4)芦苇(是否种植芦苇)
      【解析】
      【分析】一个物种在群落中的地位或作用,包括所处的空间位置,占用资源的情况,以及与其他物种的关
      系等,称为这个物种的生态位。
      【小问 1 详解】
      导致水华的主要生物类群是蓝细菌(旧称蓝藻)和绿藻,蓝细菌是原核生物,绿藻是真核生物,所以蓝细
      菌细胞结构的显著特点是:无以核膜为界限的细胞核。
      【小问 2 详解】
      青头潜鸭是动物,研究动物的生态位,通常要研究它的栖息地、食物、天敌以及与其他物种的关系等。青
      头潜鸭同化的能量一部分通过呼吸作用以热能的形式散失,一部分用于自身生长、发育和繁殖。
      【小问 3 详解】
      “生态补偿”是指人为对生态系统进行相应的物质、能量的投入,以保证生态系统内部结构与功能的协调。
      生态补偿的具体措施有:投入资金进行植被修复和湿地治理、对企业减少排污进行奖励,等。
      【小问 4 详解】
      若要探究人工湿地植物芦苇对污水中总磷的去除效果,该实验的自变量应设置为是否种植芦苇,因变量是
      污水中总磷的含量。
      21. 真核细胞线粒体基因组 DNA 通常编码 13 种蛋白质,研究发现线粒体 CYTB 基因可通过双重翻译模式
      产生两种蛋白质:
      CYTB 蛋白:由 380 个氨基酸组成,在线粒体基质内翻译,参与电子传递;
      C-187 蛋白:由 187 个氨基酸组成,在细胞质基质中翻译后,通过氨基端 37 个氨基酸序列靶向定位进入线
      粒体基质。C-187 与核基因编码的磷酸转运蛋白 SL 结合,共同调控 ATP 合成。
      回答下列问题:
      (1)合成 CYTB 蛋白的细胞器是线粒体基质中的________。下列有关 C-187 蛋白的合成和转运,叙述错误
      的有________。
      ①其 mRNA 翻译需线粒体 tRNA 参与
      ②需线粒体 DNA 聚合酶催化转录
      ③进入线粒体依赖内膜上的载体蛋白
      (2)线粒体是有氧呼吸 主要场所,写出有氧呼吸的总反应式________。有氧呼吸前两阶段产生的[H]通过
      电子传递链最终传递给 O2,在________(答结构)生成水,生成大量 ATP,该结构的显著特点是________,
      使其表面积大大增加。
      第 16页/共 19页
      (3)线粒体遗传密码与标准密码子有差异,如下表所示
      密码子 标准密码子编码 线粒体密码子编码
      AUA 异亮氨酸 甲硫氨酸
      AGA/AGG 精氨酸 终止密码子
      UGA 终止密码子 色氨酸
      可能用到的密码子:AUG(甲硫氨酸)、UAU(酪氨酸)、CCU(脯氨酸)、AGA(精氨酸)、UCC(丝氨酸)、
      GUA(缬氨酸)
      CYTB 基因中某段模板链序列为 3'-TACATAGGATCT-5',若按标准密码子翻译,对 CYTB 蛋白的影响是
      ________。
      【答案】(1) ①. 核糖体 ②. ①②③
      (2) ①. ②. 线粒体内膜 ③. 某些部位向
      线粒体内腔折叠形成嵴
      (3)翻译终止延迟,肽链变长,蛋白质可能功能异常或无活性
      【解析】
      【分析】有氧呼吸:细胞在氧气的参与下,通过酶的催化作用,把糖类等有机物彻底氧化分解,产生出二
      氧化碳和水,同时释放出大量的能量的过程。
      【小问 1 详解】
      蛋白质的合成地点一般位于核糖体,依据题干信息,CYTB 蛋白是在线粒体基质内翻译,所以合成 CYTB
      蛋白的细胞器是线粒体基质中的核糖体;根据题干信息,①C-187 蛋白是在细胞质基质中翻译后,通过氨基
      端 37 个氨基酸序列靶向定位进入线粒体基质,所以 C-187 蛋白的 mRNA 翻译需要细胞质 tRNA 的参与,进
      入线粒体基质不一定需要线粒体内膜上的载体蛋白,①③错误;②转录需要 RNA 聚合酶,DNA 聚合酶参
      与的 DNA 复制,②错误。
      故选①②③。
      【小问 2 详解】
      线粒体是有氧呼吸的主要场所,有氧呼吸的总反应式 C6H12O6+6H2O+6O2 6CO2+12H2O+能量,有氧呼吸
      前两阶段产生的[H]通过电子传递链最终传递给 O2,在线粒体内膜上反应生成水,产生大量的 ATP,线粒体
      内膜的显著特点是其向线粒体内腔折叠形成嵴。
      【小问 3 详解】
      第 17页/共 19页
      CYTB 基因中某段模板链序列为 3'-TACATAGGATCT-5',则 mRNA 的碱基序列为 5'-AUGUAUCCUAGA-3',
      依据线粒体密码子表可知,对应的氨基酸序列为 5'-甲硫氨酸-酪氨酸-脯氨酸-终止-3',若按标准密码子翻
      译,则对应的氨基酸序列为 5'-甲硫氨酸-酪氨酸-脯氨酸-精氨酸-3',综上可知,若按标准密码子翻译,对
      CYTB 蛋白的影响是翻译终止延迟,肽链变长,进而导致蛋白质功能异常或失活。
      22. 摩尔根的合作者布里吉斯在果蝇杂交实验中发现,白眼雌果蝇(XWXW)与红眼雄果蝇(X+Y)杂交时,
      子代出现少数“例外”个体:每 2000~3000 只红眼雌果蝇中出现 1 只白眼雌果蝇(XWXWY),每 2000~3000
      只白眼雄果蝇中出现 1 只红眼雄果蝇(X+O)。果蝇性染色体组成与性别关系如下表:
      性染色体组成 性别及育性
      XX,XXY 雌性可育
      XY,XYY 雄性可育
      XO 雄性不育
      XXX,YO,YY 胚胎致死
      回答下列问题:
      (1)果蝇是遗传学研究的良好材料,具有易饲养、繁殖快、________(答出 2 点)等优点。
      (2)XO 个体能存活,而 YO、YY 却为胚胎致死,从染色体组成方面解释原因:________。
      (3)布里吉斯认为上述白眼雌果蝇“例外”源于亲本白眼雌蝇减数分裂时染色体分离异常,异常发生的时期
      是________。
      (4)布里吉斯进一步将“例外”白眼雌果蝇 XWXWY 与野生型红眼雄果蝇 X+Y 杂交,子代出现 4%的“次级例
      外”(白眼雌蝇和红眼雄蝇)。布里吉斯提出 XXY 雌蝇减数分裂时存在两种联会方式:①两条 X 染色体联会
      并分离,Y 随机移向一极;②X 与 Y 联会并分离,另一条 X 随机移向一极。“次级例外”的出现是②导致的,
      ②产生配子的类型及比例是________,由此推测“次级例外”形成的原因是:________。
      【答案】(1)后代数量多、具有多对易于区分的相对性状
      (2)X 染色体上含有果蝇正常生长发育所必需的基因/X 染色体对果蝇正常生长发育是必需的
      (3)减数第一次分裂后期或减数第二次分裂后期
      (4) ①. XWXW:Y:XW:XWY=1:1:1:1 ②. 雌配子 XWXW 和雄配子 Y 结合形成白眼雌蝇,雌配子 Y 和
      雄配子 X 形成红眼雄蝇
      【解析】
      【分析】基因位于染色体上,并且染色体是基因的主要载体。摩尔根通过果蝇杂交实验,将一个特定的基
      第 18页/共 19页
      因(白眼基因 w)和一条特定的染色体(X 染色体)联系起来,用实验证明了萨顿的假说,使遗传学的发
      展进入了一个新的阶段。
      【小问 1 详解】
      果蝇作为遗传学研究的良好材料,具有易饲养、繁殖快、染色体数目少、具有易于区分的相对性状等优点。
      【小问 2 详解】
      X 染色体上含有果蝇生存所必需的基因,而 Y 染色体上缺乏果蝇生存所必需的基因。所以 XO 个体(含有
      X 染色体)能存活,而 YO(只有 Y 染色体,缺乏 X 染色体上的必需基因)、YY(只有 Y 染色体,缺乏 X
      染色体上的必需基因)却为胚胎致死。
      【小问 3 详解】
      白眼雌果蝇(XWXW)与红眼雄果蝇(X+Y)杂交,子代出现白眼雌果蝇(XWXWY),是因为亲本白眼雌蝇
      减数分裂时减数第一次分裂后期或减数第二次分裂后期染色体分离异常,导致产生了含有 XWXW 的卵细胞,
      该卵细胞与含有 Y 的精子结合,形成 XWXWY 的个体。
      【小问 4 详解】
      按照②的联会方式(X 与 Y 联会并分离,另一条 X 随机移向一极),XXY 雌蝇产生配子的类型及比例是
      XWXW:Y:XW:XWY=1:1:1:1。 “次级例外” 形成的原因是:雌配子 XWXW 和雄配子 Y 结合形成
      XWXWY 白眼雌蝇,雌配子 Y 和雄配子 X 形成 X+Y 红眼雄蝇。
      第 19页/共 19页

      相关试卷 更多

      资料下载及使用帮助
      版权申诉
      • 1.电子资料成功下载后不支持退换,如发现资料有内容错误问题请联系客服,如若属实,我们会补偿您的损失
      • 2.压缩包下载后请先用软件解压,再使用对应软件打开;软件版本较低时请及时更新
      • 3.资料下载成功后可在60天以内免费重复下载
      版权申诉
      若您为此资料的原创作者,认为该资料内容侵犯了您的知识产权,请扫码添加我们的相关工作人员,我们尽可能的保护您的合法权益。
      入驻教习网,可获得资源免费推广曝光,还可获得多重现金奖励,申请 精品资源制作, 工作室入驻。
      版权申诉二维码
      欢迎来到教习网
      • 900万优选资源,让备课更轻松
      • 600万优选试题,支持自由组卷
      • 高质量可编辑,日均更新2000+
      • 百万教师选择,专业更值得信赖
      微信扫码注册
      手机号注册
      手机号码

      手机号格式错误

      手机验证码 获取验证码 获取验证码

      手机验证码已经成功发送,5分钟内有效

      设置密码

      6-20个字符,数字、字母或符号

      注册即视为同意教习网「注册协议」「隐私条款」
      QQ注册
      手机号注册
      微信注册

      注册成功

      返回
      顶部
      学业水平 高考一轮 高考二轮 高考真题 精选专题 初中月考 教师福利
      添加客服微信 获取1对1服务
      微信扫描添加客服
      Baidu
      map